Взаимосвязь содержания антоцианов с уровнем экспрессии регуляторных и структурных генов пути биосинтеза антоцианов у видов перца Capsicum L.
- Авторы: Филюшин М.А.1, Щенникова А.В.1, Кочиева Е.З.1
-
Учреждения:
- Федеральный исследовательский центр “Фундаментальные основы биотехнологии” Российской академии наук
- Выпуск: Том 59, № 9 (2023)
- Страницы: 1036-1047
- Раздел: ГЕНЕТИКА РАСТЕНИЙ
- URL: https://bakhtiniada.ru/0016-6758/article/view/134646
- DOI: https://doi.org/10.31857/S0016675823090047
- EDN: https://elibrary.ru/WUBUUN
- ID: 134646
Цитировать
Полный текст
Аннотация
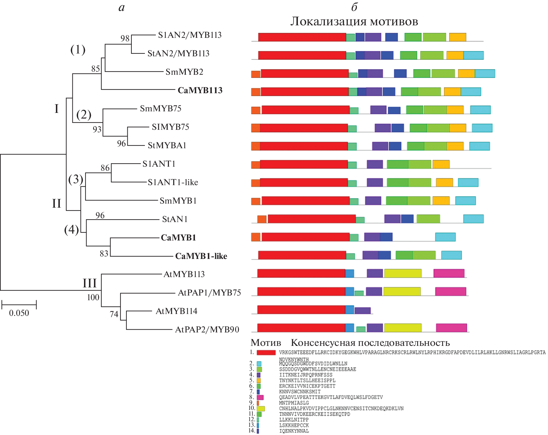
В данной работе охарактеризованы содержание антоцианов и профиль экспрессии регуляторных (CaMYB113, CaMYB1 и CaMYB1-like) и структурных (CaCHS, CaCHI, CaF3H, CaDFR, CaANS, CaUFGT1 и CaGSTF12) генов пути биосинтеза антоцианов в листьях, лепестках цветка и кожице незрелого плода сортов перца Capsicum frutescens L. (Самоцвет, Рождественский букет и Эврика), различающихся паттерном антоциан-опосредованной пигментации надземных органов. Выявлена положительная корреляция уровня транскриптов CaCHS, CaF3H, CaDFR, CaANS и CaCSTF12 с количеством антоцианов в листьях данных сортов. Показано, что из трех регуляторных генов экспрессируется только CaMYB113. На примере десяти сортов трех видов перца Capsicum подтверждено присутствие 5'-UTR в мРНК CaMYB113. В геноме сортов Рождественский букет и Самоцвет с фиолетовой окраской анализируемых органов выявлен второй вариант аллеля гена CaMYB113 с инсерцией ретротранспозона LINE-1 в интроне I.
Ключевые слова
Об авторах
М. А. Филюшин
Федеральный исследовательский центр “Фундаментальные основы биотехнологии” Российской академии наук
Автор, ответственный за переписку.
Email: michel7753@mail.ru
Россия, 119071, Москва,
А. В. Щенникова
Федеральный исследовательский центр “Фундаментальные основы биотехнологии” Российской академии наук
Email: michel7753@mail.ru
Россия, 119071, Москва,
Е. З. Кочиева
Федеральный исследовательский центр “Фундаментальные основы биотехнологии” Российской академии наук
Email: michel7753@mail.ru
Россия, 119071, Москва,
Список литературы
- Moscone E.A., Scaldaferro M.A., Grabiele M. et al. The evolution of chili peppers (Capsicum – Solanaceae): A cytogenetic perspective // Acta Hortic. 2007. V. 745. P. 137–170. https://doi.org/10.17660/ActaHortic.2007.745.5
- García C.C., Barfuss M.H., Sehr E.M. et al. Phylogenetic relationships, diversification and expansion of chili peppers (Capsicum, Solanaceae) // Ann. Bot. 2016. V. 118. № 1. P. 35–51. https://doi.org/10.1093/aob/mcw079
- Mateos R.M., Jiménez A., Román P. et al. Antioxidant systems from pepper (Capsicum annuum L.): Involvement in the response to temperature changes in ripe fruits // Int. J. Mol. Sci. 2013. V. 14. P. 9556–9580. https://doi.org/10.3390/ijms14059556
- Borovsky Y., Oren-Shamir M., Ovadia R. et al. The A locus that controls anthocyanin accumulation in pepper encodes a MYB transcription factor homologous to Anthocyanin2 of Petunia // Theor. Appl. Genet. 2004. V. 109. P. 23–29. https://doi.org/10.1007/s00122-004-1625-9
- Филюшин М.А., Джос Е.А., Щенникова А.В., Кочиева Е.З. Зависимость окраски плодов перца от соотношения основных пигментов и профиля экспрессии генов биосинтеза каротиноидов и антоцианов // Физиол. растений. 2020. Т. 67. С. 644–653. https://doi.org/10.31857/S0015330320050048
- Tang B., Li L., Hu Z. et al. Anthocyanin accumulation and transcriptional regulation of anthocyanin biosynthesis in purple pepper // J. Agric. Food. Chem. 2020. V. 68. P. 12152–12163. https://doi.org/10.1021/acs.jafc.0c02460
- Филюшин М.А., Джос Е.А., Щенникова А.В., Кочиева Е.З. Особенности экспрессии гена фактора транскрипции ANTHOCYANIN2 и его влияния на содержание антоцианов у образцов Capsicum chinense Jacq. с различной окраской плода // Генетика. 2020. Т. 56. № 10. С. 1161–1170. https://doi.org/10.31857/S0016675820090064
- Naing A.H., Kim C.K. Roles of R2R3-MYB transcription factors in transcriptional regulation of anthocyanin biosynthesis in horticultural plants // Plant Mol. Biol. 2018. V. 98. P. 1–18. https://doi.org/10.1007/s11103-018-0771-4
- Ma Y., Ma X., Gao X. et al. Light induced regulation pathway of anthocyanin biosynthesis in plants // Int. J. Mol. Sci. 2021. V. 22. https://doi.org/10.3390/ijms222011116
- Pérez-Díaz R., Madrid-Espinoza J., Salinas-Cornejo J. et al. Differential roles for VviGST1, VviGST3, and VviGST4 in proanthocyanidin and anthocyanin transport in Vitis vinifera // Front. Plant Sci. 2016. V. 7. https://doi.org/10.3389/fpls.2016.01166
- Ramsay N.A., Glover B.J. MYB-bHLH-WD40 protein complex and the evolution of cellular diversity // Trends Plant Sci. 2005. V. 10. P. 63.
- Wang Y., Liu S., Wang H. et al. Identification of the regulatory genes of UV-B-induced anthocyanin biosynthesis in pepper Fruit. // Int. J. Mol. Sci. 2022. V. 23. https://doi.org/10.3390/ijms23041960
- Chaim A.B., Borovsky Y., De Jong W., Paran I. Linkage of the A locus for the presence of anthocyanin and fs10.1, a major fruit-shape QTL in pepper // Theor. Appl. Genet. 2003. V. 106. P. 889–894.
- Wang D., Bosland P.W. The genes of Capsicum // HortScience. 2006. V. 41. P. 1169–1187.
- Borovsky Y., Oren-Shamir M., Ovadia R. et al. The A locus that controls anthocyanin accumulation in pepper encodes a MYB transcription factor homologous to Anthocyanin2 of Petunia // Theor. Appl. Genet. 2004. V. 109. P. 23–29. https://doi.org/10.1007/s00122-004-1625-9
- Albert N.W., Lewis D.H., Zhang H. et al. Members of an R2R3-MYB transcription factor family in Petunia are developmentally and environmentally regulated to control complex floral and vegetative pigmentation patterning // Plant J. 2011. V. 65. P. 771–784. https://doi.org/10.1111/j.1365-313X.2010.04465.x
- Liu Y., Lin-Wang K., Espley R.V. et al. Functional diversification of the potato R2R3-MYB anthocyanin activators AN1, MYBA1, and MYB113 and their interaction with basic helix-loop-helix cofactors // J. Exp. Bot. 2016. V. 67. P. 2159–2176. https://doi.org/10.1093/jxb/erw014
- Strygina K.V., Kochetov A.V., Khlestkina E.K. Genetic control of anthocyanin pigmentation of potato tissues // BMC Genet. 2019. V. 20. Article 27. https://doi.org/10.1186/s12863-019-0728-x
- Shi S., Liu Y., He Y. et al. R2R3-MYB transcription factor SmMYB75 promotes anthocyanin biosynthesis in eggplant (Solanum melongena L.) // Scientia Horticulturae. 2021. V. 282. https://doi.org/10.1016/j.scienta.2021.110020
- Ohno S., Ueno M., Doi M. Differences in the CaMYBA genome between anthocyanin-pigmented cultivars and non-pigmented cultivars in pepper (Capsicum annuum) // Hort. J. 2020. V. 89. P. 30–36. https://doi.org/10.2503/hortj.UTD-097
- Zhou Y., Mumtaz M.A., Zhang Y. et al. Response of anthocyanin biosynthesis to light by strand-specific transcriptome and miRNA analysis in Capsicum annuum // BMC Plant Biol. 2022. V. 22. Article 79. https://doi.org/10.1186/s12870-021-03423-6
- Jung S., Venkatesh J., Kang M.Y. et al. A non-LTR retrotransposon activates anthocyanin biosynthesis by regulating a MYB transcription factor in Capsicum annuum // Plant Sci. 2019. V. 287. https://doi.org/10.1016/j.plantsci.2019.110181
- Филюшин М.А., Щенникова А.В., Кочиева Е.З. Характеристика генов антоцианидин-3-О-глюкозилтрансфераз перца (Capsicum spp.) и их роль в биосинтезе антоцианов // Генетика. 2023. Т. 59. № 5. С. 517–529.
- Solovchenko A.E., Chivkunova O.B., Merzlyak M.N., Reshetnikova I.V. A spectrophotometric analysis of pigments in apples // Rus. J. Plant Phys. 2001. V. 48. № 5. P. 693–700.
- Филюшин М.А., Щенникова А.В., Кочиева Е.З. Содержание антоцианов в плодах видов Capsicum коррелирует с уровнями транскрипции структурных и регуляторных генов флавоноидного пути // Физиол. растений. 2023. Т. 70. С. 36–44. https://doi.org/10.31857/S001533032260036X
- Liu W., Feng Y., Yu S. et al. The flavonoid biosynthesis network in plants // Int. J. Mol. Sci. 2021. V. 22. https://doi.org/10.3390/ijms222312824
- Schreiber G., Reuveni M., Evenor D. et al. ANTHOCYANIN1 from Solanum chilense is more efficient in accumulating anthocyanin metabolites than its Solanum lycopersicum counterpart in association with the ANTHOCYANIN FRUIT phenotype of tomato // Theor. Appl. Genet. 2012. V. 124. P. 295–307. https://doi.org/10.1007/s00122-011-1705-6
Дополнительные файлы









