Филогеография видов дуба на Кавказе по результатам анализа хлоропластной ДНК
- Авторы: Семерикова С.А.1, Алиев Х.У.2, Семериков Н.В.3, Семериков В.Л.1
-
Учреждения:
- Институт экологии растений и животных Уральского отделения Российской академии наук
- Горный ботанический сад Дагестанского федерального исследовательского центра Российской академии наук
- Ботанический сад Уральского отделения Российской академии наук
- Выпуск: Том 59, № 7 (2023)
- Страницы: 772-788
- Раздел: ГЕНЕТИКА РАСТЕНИЙ
- URL: https://bakhtiniada.ru/0016-6758/article/view/134617
- DOI: https://doi.org/10.31857/S001667582307010X
- EDN: https://elibrary.ru/QQLYKV
- ID: 134617
Цитировать
Полный текст
Аннотация
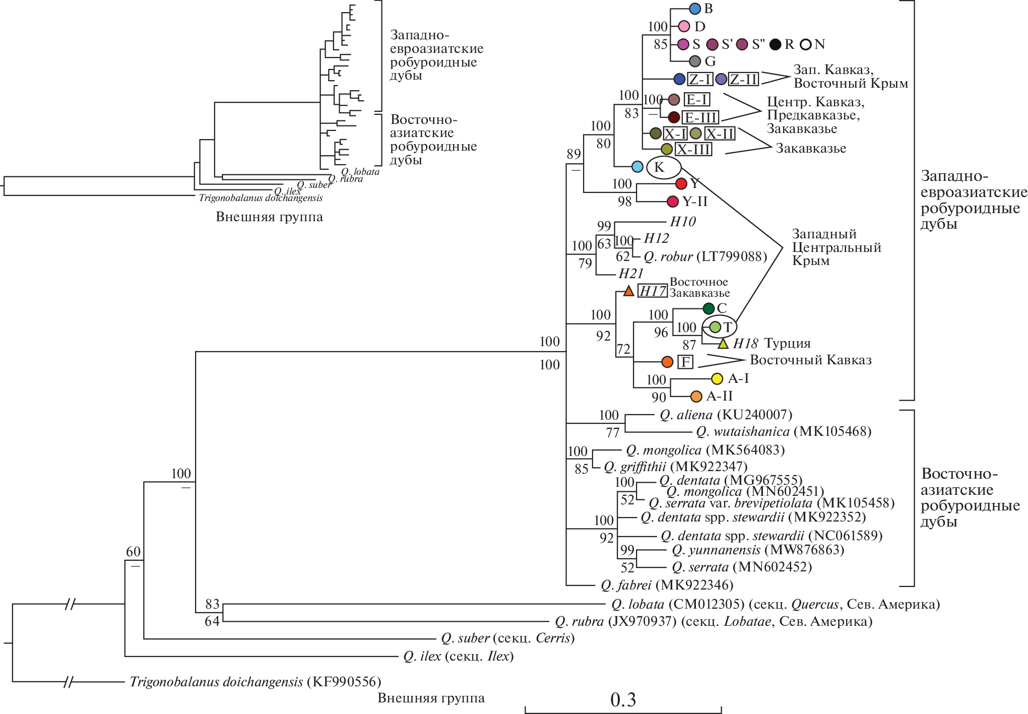
С целью изучения биогеографии и истории умеренной биоты кавказского региона, одного из центров биологического разнообразия Евразии, была исследована филогеографическая структура хлоропластной ДНК робуроидных дубов (Quercus L., секция Quercus, Fagaceae). Было проанализировано 926 деревьев пяти видов (Quercus robur, Q. petraea, Q. pubescens, Q. hartwissiana, Q. macranthera) из 70 популяций, расположенных в разных частях Кавказа. Секвенирование пяти фрагментов общей длиной более 10 000 пар нуклеотидов выявило восемь гаплотипов, для типирования которых использовались хлоропластные микросателлитные локусы (cpSSR), секвенирование и рестриктный анализ. Филогенетическое дерево Quercus, включающее 34 хлоропластных гаплотипа западно-евроазиатских и восточно-азиатских робуроидных видов, подтвердило монофилию робуроидных дубов, образующих несколько линий, не имеющих между собой поддержанных топологических отношений. Выявленные на Кавказе гаплотипы относятся к двум дивергентным западно-евроазиатским линиям. Эти гаплотипы эндемичны для Восточного Причерноморья и не имеют родственных гаплотипов за его пределами, что свидетельствует о длительном обитании дубов на Кавказе и об исторических связях дубов кавказского региона с Восточным Крымом и Восточной Турцией при отсутствии обменов хлоропластной ДНК с восточно-европейской частью ареала. Результаты настоящего исследования показывают, что кавказские популяции не могли вносить существенный вклад в колонизацию северных территорий и не испытывали влияния более северных популяций, по крайней мере путем переноса семян. Области распространения кавказских гаплотипов почти не пересекаются между собой, занимая определенные географические районы, вероятно благодаря расселению из отдельных ледниковых рефугиумов и генетическому дрейфу. Географическая структура изменчивости хлоропластной ДНК указывает на длительное присутствие дуба, помимо Западного Закавказья (Колхидский рефугиум), в районах Северо-Западного, Центрального, Восточного Кавказа и на Малом Кавказе. Совпадающий состав гаплотипов исследованных видов Quercus в пределах географических районов свидетельствует о долговременном совместном существовании разных видов в разных частях Кавказа.
Ключевые слова
Об авторах
С. А. Семерикова
Институт экологии растений и животных Уральского отделения Российской академии наук
Автор, ответственный за переписку.
Email: s.a.semerikova@ipae.uran.ru
Россия, 620144, Екатеринбург
Х. У. Алиев
Горный ботанический сад Дагестанского федерального исследовательского центра Российской академии наук
Email: s.a.semerikova@ipae.uran.ru
Россия, 367000, Махачкала
Н. В. Семериков
Ботанический сад Уральского отделения Российской академии наук
Email: s.a.semerikova@ipae.uran.ru
Россия, 620144, Екатеринбург
В. Л. Семериков
Институт экологии растений и животных Уральского отделения Российской академии наук
Email: s.a.semerikova@ipae.uran.ru
Россия, 620144, Екатеринбург
Список литературы
- Hewitt G.M. Post-glacial re-colonization of European biota // Biol. J. Linn. Soc. 1999. V. 68. P. 87–112.
- Connor S.E., Kvavadze E.V. Modelling late Quaternary changes in plant distribution, vegetation and climate using pollen data from Georgia, Caucasus // J. Biogeogr. 2008. V. 36. № 3. P. 529–545. https://doi.org/10.1111/j.1365-2699.2008.02019.x
- Литвинская С.А., Муртазалиев Р.А. Флора Северного Кавказа (Атлас-определитель). М.: Фитон XXI, 2013. 688 с.
- Tarkhnishvili D. Historical Biogeography of the Caucasus. N. Y.: Nova Science, 2014. 218 p.
- Nakhutsrishvili G., Zazanashvili N., Batsatsashvili K., Montalvo Mancheno C.S. Colchic and Hyrcanian forests of the Caucasus: similarities, differences and conservation status // Fl. Medit. 2015. V. 25 (Special Issue). P. 185–192. https://doi.org/10.7320/FlMedit25SI.185
- Тахтаджян А.Л. Флористические области Земли. Л.: Наука, Ленингр. отд., 1978. 247 с.
- Seddon J.M., Seddon J.M., Santucci F. et al. Caucasus Mountains divide postulated postglacial colonization routes in the white-breasted hedgehog, Erinaceus concolor // J. Evol. Biol. 2002. V. 15. № 3. P. 463–467.
- Grimm G.W., Denk T. The Colchic region as refuge for relict tree lineages: Cryptic speciation in field maples // Turk. J. Bot. 2014. V. 38. P. 1050–1066.
- Mayol M., Riba M., González-Martínez S.C. et al. Adapting through glacial cycles: insights from a long-lived tree (Taxus baccata) // New Phytologist. 2015. V. 208. № 3. P. 973–986. https://doi.org/10.1111/nph.13496
- Hantemirova E.V., Heinze B., Knyazeva S.G. et al. A new Eurasian phylogeographical paradigm? Limited contribution of southern populations to the recolonization of high latitude populations in Juniperus communis L. (Cupressaceae) // J. Biogeogr. 2017. V. 44. P. 271–282. https://doi.org/10.1111/jbi.12867
- Ekhvaia J., Simeone M.C., Silakadze N., Abdaladze O. Morphological diversity and phylogeography of the Georgian durmast oak (Q. petraea subsp iberica) and related Caucasian oak species in Georgia (South Caucasus) // Tree Genet. Genom. 2018. V. 14. № 2. https://doi.org/10.1007/s11295-018-1232-6
- Алиев Х.У., Колтунова А.М., Куцев М.Г., Туниев Б.С. Популяционно-генетический анализ бука восточного (Fagus orientalis Lipsky) с территории Крыма и Кавказа // Turczaninowia. 2020. V. 23. № 4. С. 17–31. https://doi.org/10.14258/turczaninowia.23.4.3
- Volkova P., Laczkó L., Demina O. et al. Out of Colchis: The Colonization of Europe by Primula vulgaris Huds. (Primulaceae) // Acta Societatis Botanicorum Poloniae. 2020. V. 89. № 3. https://doi.org/10.5586/asbp.89313
- Volkova P.A., Burlakov Y.A., Schanzer I.A. Genetic variability of Prunus padus (Rosaceae) elaborates “a new Eurasian phylogeographical paradigm” // Plant Syst. Evol. 2020. V. 306. № 1. https://doi.org/10.1007/s00606-020-01644-0
- Semerikov N.V., Petrova I.V., Sannikov S.N. et al. Cytoplasmic DNA variation does not support a recent contribution of Pinus sylvestris L. from the Caucasus to the main range // Tree Genet. Genom. 2020. V. 16. № 4. https://doi.org/10.1007/s11295-020-01458-8
- Леса юга европейской части СССР и Закавказья // Леса СССР. М.: Наука, СО АН СССР, 1966. Т. 3. 463 с.
- Меницкий Ю.Л. Дубы Азии. Л.: Наука, 1984. 315 с.
- Семериков Л.Ф. Популяционная структура древесных растений (на примере видов дуба европейской части СССР и Кавказа). М.: Наука, 1986. С. 140.
- Конспект флоры Кавказа: в 3 томах // Под ред. Кудряшовой Г.Л., Татанова И.В. СПб.; М.: Тов. науч. изд. КМК, 2012. Т. 3. Ч. 2. 623 с.
- Kremer A., Hipp A.L. Oaks: an evolutionary success story // New Phytologist. 2020. V. 226. № 4. P. 987–1011. https://doi.org/10.1111/nph.16274
- Petit R.J., Csaikl U.M., Bordacs S. et al. Chloroplast DNA variation in European white oaks – phylogeography and patterns of diversity based on data from over 2600 populations // Forest Ecol. Management. 2002. V. 156. P. 5–26. https://doi.org/10.1016/S0378-1127(01)00645-4
- Petit R.J., Brewer S., Bordacs S. et al. Identification of refugia and postglacial colonisation routes of European white oaks based on chloroplast DNA and fossil pollen evidence // Forest Ecol. Management. 2002. V. 156. P. 49–74. https://doi.org/10.1016/S0378-1127(01)00634-X
- Семерикова С.А., Исаков И.Ю., Семериков В.Л. Изменчивость хлоропластной ДНК и филогеография дуба черешчатого Quercus robur L. в восточной части ареала // Генетика. 2021. Т. 57. № 1. С. 56–71. https://doi.org/10.31857/S0016675821010136
- Degen B., Yanbaev Y., Mader M. et al. Impact of gene flow and introgression on the range wide genetic structure of Quercus robur (L.) in Europe // Forests. 2021. V. 12. № 10. Article number 1425. https://doi.org/10.3390/f12101425
- Shatilova I., Mchedlishvili N., Rukhadze L., Kvavadze E. The history of the flora and vegetation of Georgia (South Caucasus). Tbilisi: Georgian Natl Museum, Institute of Paleobiology, 2011. 200 p.
- Messager E., Belmecheri S., Von Grafenstein U. et al. Late Quaternary record of the vegetation and catchment-related changes from Lake Paravani (Javakheti, South Caucasus) // Quaternary Science Reviews. 2013. V. 77. P. 125–140. https://doi.org/10.1016/j.quascirev.2013.07.011
- Bolikhovskaya N.S., Porotov A.V., Richards K. et al. Detailed reconstructions of Holocene climate and environmental changes in the Taman Peninsula (Kuban River delta region) and their correlation with rapid sea-level fluctuations of the Black Sea // Quat. Int. 2018. V. 465. P. 22–36. https://doi.org/10.1016/j.quaint.2017.08.013
- Семерикова С.А. Маркеры хлоропластной ДНК в исследовании филогеографии робуроидных дубов (Quercus L. sect. Quercus, Fagaceae) крымско-кавказского региона // Генетика. 2023. Т. 59. № 1. С. 50–64. https://doi.org/10.31857/S0016675823010095
- Семерикова С.А., Подергина С.М., Ташев А.Н., Семериков В.Л. Филогеография видов дуба в Крыму выявляет плейстоценовые рефугиумы и пути миграций // Экология. 2023. V. 54. № 3. https://doi.org/10.31857/S0367059723030058
- Tekpinar A.D., Aktas C., Kansu C. et al. Phylogeography and phylogeny of genus Quercus L. (Fagaceae) in Turkey implied by variations of trnT((UGU))-L-(UAA)-F ((GAA)) chloroplast DNA region // Tree Genet. Genom. 2021. V. 17. № 5. Article number 40. https://doi.org/10.1007/s11295-021-01522-x
- Devey M.E., Bell J.C., Smith D.N. et al. A genetic linkage map for Pinus radiata based on RFLP, RAPD and microsatellite markers // Theor. Appl. Genet. 1996. V. 92. № 6. P. 673–679. https://doi.org/10.1007/BF00226088
- Deguilloux M.F., Dumolin-Lapegue S., Gielly L. et al. A set of primers for the amplification of chloroplast microsatellites in Quercus // Mol. Ecol. Notes. 2003. V. 3 № 1. P. 24–27. https://doi.org/10.1046/j.1471-8286.2003.00339.x
- Hall T.A. BioEdit: A user-friendly biological sequence alignment editor and analysis program for Windows 95/98/NT // Nucl. Acids Symp. Series. 1999. V. 41. P. 95–98.
- Excoffier L., Lischer H. ARLEQUIN ver. 3.5: An integrated software package for population genetics data analysis. Switzerland, Bern: Univ. Bern, 2011. 174 p.
- Ronquist F., Huelsenbeck J.P. MrBAYES 3: Bayesian phylogenetic inference under mixed models // Bioinformatics. 2003. V. 19. № 12. P. 1572–1574. https://doi.org/10.1093/bioinformatics/btg180
- Swofford D.L. PAUP*. Phylogenetic Analysis Using Parsimony (* and Other Methods). Version 4.0 beta10. Sunderland: Sinauer Associates, Massachusetts, 2002.
- Семерикова С.А., Исаков И.Ю., Семериков В.Л. Изменчивость хлоропластной ДНК отражает историю Tilia cordata s. l. в восточной части ареала // Генетика. 2020. Т. 56. № 2. С. 188–200. https://doi.org/10.1134/S0016675820020113
- Yang Y., Zhou T., Qian Z., Zhao G. Phylogenetic relationships in Chinese oaks (Fagaceae, Quercus): Evidence from plastid genome using low-coverage whole genome sequencing // Genomics. 2021. V. 113. № 3. P. 1438–1447. https://doi.org/10.1016/j.ygeno.2021.03.013
- https://quercusportal.pierroton.inra.fr/index.php?p= GENOMIC_SEQ
- Bandelt H.J., Forster P., Röhl A. Median-joining networks for inferring intraspecific phylogenies // Mol. Biol. Evol. 1999. V. 16. № 1. P. 37–48. https://doi.org/10.1093/oxfordjournals.molbev.a026036
- Hipp A.L., Manos P.S., Hahn M. et al. Genomic landscape of the global oak phylogeny// New Phytologist. 2020. V. 226. № 4. P. 1198–1212. https://doi.org/10.1111/nph.16162
- Tarasov P.E., Volkova V.S., Webb T. et al. Last glacial maximum biomes reconstructed from pollen and plant macrofossil data from northern Eurasia // J Biogeogr. 2000. V. 27. P. 609–620. https://doi.org/10.1046/j.1365-2699.2000.00429.x
- Krijgsman W., Tesakov A., Yanina T. et al. Quaternary time scales for the Pontocaspian domain: Interbasinal connectivity and faunal evolution // Earth-Science Rev. 2019. V. 188. P. 1–40.https://doi.org/10.1016/j.earscirev.2018.10.013
- Болиховская Н.С., Маркова А.К., Фаустов С.С. Изменения ландшафтно-климатических условий в Терско-Кумской низменности в плейстоцене // Вестник Моск. ун-та. Серия 5. География. 2015. № 1. С. 55–70.
- Buschbom J., Yanbaev Y., Degen B. Efficient long-distance gene flow into an isolated relict oak stand // J. Heredity. 2011. V. 102. № 4. P. 464–472. https://doi.org/10.1093/jhered/esr023
- Эволюция экосистем Европы при переходе от плейстоцена к голоцену (24–8 тыс. л. н.) / Отв. ред. Маркова А.К., ван Кольфсхотен Т. М.: Тов-во науч. изд. КМК, 2008. 556 с.
- Демина О.Н. Становление степного типа растительности на территории Приазовья // Аридные экосистемы. 2009. Т. 15. № 4. С. 22–37.
- Демина О.Н., Шилова Г.Н., Чепалыга А.Л. и др. Результаты палинологического анализа и палеоботанические реконструкции в районе позднепалеолитической стоянки Юловская (долина западного Маныча) // Изв. высш. уч. заведений. Северо-Кавказский регион. Естественные науки. 2009. № 4. С. 106–111.





