Генетическая инженерия как методологическая основа функциональной геномики растений
- Authors: Фадеев В.С.1
-
Affiliations:
- Федеральное государственное бюджетное учреждение науки Институт физиологии растений им. К.А. Тимирязева Российской академии наук
- Issue: Vol 71, No 5 (2024): Генетическая инженерия растений – достижения и перспективы
- Pages: 555-568
- Section: ОБЗОРЫ
- URL: https://bakhtiniada.ru/0015-3303/article/view/269465
- DOI: https://doi.org/10.31857/S0015330324050051
- EDN: https://elibrary.ru/MMXBEC
- ID: 269465
Cite item
Full Text
Abstract
Функциональная геномика изучает динамические аспекты экспрессии генов и геномов, тонкие механизмы транскрипции и трансляции, а также межбелковые взаимодействия компонентов, участников этих процессов. Генетическая инженерия включает в себя комплекс знаний и разработанных методик, позволяющих экспериментально исследовать физиологическую роль генных продуктов, что является одной из задач функциональной геномики. Комплексные исследования, связанные с изучением функционирования генома, требуют анализа большого объема данных. В данном случае используют алгоритмы биоинформатики – междисциплинарной области, объединяющей комплекс наук и компьютерных технологий. В настоящем обзоре рассмотрены комбинированные методологические приемы, используемые в современной генной инженерии по изучению физиологической роли генов на моделях стабильных трансформантов растений. Наибольшее внимание уделено инсерционному мутагенезу и РНК-интерференции, а также их применению в свете изучения тонких механизмов ключевых биологических процессов.
Full Text
ВВЕДЕНИЕ1
Проблема структурной организации и определение функциональной значимости белкового продукта конкретного гена является центральной задачей функциональной геномики. За прошедшие полвека генетической инженерии, в начале бактериальной, а затем и растительной, достигнут прогресс принципов динамического взаимодействия в генах и геномах. Открытие РНК-интерференции, транскрипционного и пост-транскрипционного замолкания гетерологичных генов, создание библиотек инсерционных мутантов различных видов растений значительно расширили нашу парадигму знаний. Все перечисленные достижения были бы невозможны без развития мощной методологической основы, включающей в себя как молекулярно-биологические методы, так и биоинформатические инструменты анализа данных.
Один из основных объектов исследования функциональной геномики – транскриптом – совокупность всех мРНК, соответствующих окружающим условиям, в которых находился организм на момент исследования. И в тоже время транскриптом – это динамически изменяемый набор мРНК, который зависит от множества факторов. Секвенирование транскриптома – современный метод получения информации об транскрипции генов в конкретных тканях организма в определенный момент времени. Анализ транскриптома осуществляется с использованием высокоточных приборов и современных платформ, таких как Illumina, Genolab M, SMARTer v4 и Nextera XT. Установление набора дифференциально экспрессируемых генов, соответствующих различным процессам (в ответ на стресс, адаптации к стрессам, этапам онтогенеза) – одна из задач функциональной геномики. Дифференциальный анализ транскрипции генов-кандидатов может быть выполнен на различных образцах материала как от разных видов растений, так и от мутантных линий одного вида. Понимание молекулярных механизмов биологических процессов требует поиска и изучения генов, белковые продукты которых вовлечены напрямую или косвенно в реализацию сложных клеточных процессов. Методы поиска и исследования таких генов основаны на различных экспериментальных подходах. Так, достижения в развитии технологий секвенирования нового поколения, биоинформатики и синтетической биологии позволили идентифицировать и оценить изменения экспрессии многих генов [1-5].
Актуальная методологическая основа – один из залогов оптимальных и воспроизводимых экспериментов. Большой объем накопленных коллекций генотипов требует подробной аннотации каждого из них. Так, например, в исследовании [6] создали подробную карту 1135 вариаций из естественных инбредных линий с помощью секвенирования. Представленная выборка практически полностью покрывает все мировое разнообразие Arabidopsis thaliana и условно названа “1001 геном”. За последние 10-15 лет существенно снизилась стоимость и доступность секвенирования: как связанного с сайтами рестрикции (RAD-seq), так и полногеномного секвенирования [7, 8].
Параллельно происходит разработка удобных инструментов биоиформатического анализа данных секвенирования. В исследовании [9] представлен программный продукт SNPmatch на основе программного кода Python – инструмент для эффективной идентификации вариаций генотипов при сравнении их с определенными базами данных. Принцип действия SNPmatch реализует модель вероятной идентификации сходных генотипов с заданным набором (Single Nucleotide Polymorphism, SNP). Так, при анализе “1001 генома” определены 930 генотипов с 2000 случайных маркеров SNP. Другие 205 линий A. thaliana отличались менее чем на 6000 SNP, для их определения потребуется секвенирование сайтов сегрегации. Также SNPmatch может эффективно использоваться для проверки качества коллекций зародышевой плазмы. Так, при анализе качества имеющегося коллекционного семенного материала разработчиками SNPmatch было установлено, что 10% материала идентифицировано неверно. К сожалению, загрязнение проб является неизбежной проблемой при проведении крупномасштабных экспериментов. SNPmatch – это удобный и надежный инструмент для генотипирования образцов с минимальным количеством SNP. SNPmatch ограничен диплоидными видами с двуаллельными маркерами, для полиплоидных видов необходима адаптация изменением модели правдоподобия в алгоритме программы. Для работы с A. thaliana SNPmatch реализован веб-инструмент AraGeno [9].
В последнее время было разработано множество вычислительных программ, которые способствуют идентификации растущего числа предсказанных кластеров генов растений, тем самым ускоряя открытие путей биосинтеза растительных натуральных продуктов и создание синтетических кластеров гетерологичных хозяев [10, 11]. К таким инструментам относятся plantiSMASH, PhytoClust, PlantClusterFinder и MIBiG [12-14].
Тем не менее, верификация физиологической роли генов требует дополнительных экспериментальных подходов. Многочисленные исследования убедительно продемонстрировали эффективность стратегии получения модельных трансгенных растений для характеристики функций генов, по-разному представленных в разных тканях и в разных исследуемых процессах. Физиолого-биохимическая оценка количественного и качественного состава клеточных компонентов трансгенных растений, экспрессирующих целевой ген, не только позволяет идентифицировать соединения, участвующие в тех или иных процессах жизнедеятельности растений, но также изучить их взаимодействие. На рис. 1 представлены основные задачи функциональной геномики растений.
Рис. 1. Задачи функциональной геномики растений.
ОСНОВНЫЕ ПОДХОДЫ К ПОЛУЧЕНИЮ СТАБИЛЬНЫХ ТРАНСФОРМАНТОВ РАСТЕНИЙ
В настоящее время для ядерной трансформации растений исследователи в основном используют: а) агробактериальную трансформацию; б) биобаллистическую трансформацию; в) трансформацию протопластов. В обзоре кратко рассмотрим два первых метода, как наиболее распространенные в генетической инженерии растений.
Агробактериальная трансформация – способ переноса гетерологичного генетического материала с помощью векторов, созданных на базе грамотрицательных почвенных бактерий (Agrobacterium tumefaciens и A. rhizogenes), в основном в клетки двудольных растений. Впервые на практике методика применена в 1979 г. под руководством Marton [15]. В 1983 г. под руководством Schell впервые осуществлена трансформация растений с модифицированной Тi-плазмидой (от англ., “tumor inducing” – вызывающая опухоль), что послужило стимулом для множества исследований [16]. Прогресс в создании векторов был достигнут после установления эффективной работы системы в транс-положении, когда переносимые гены расположены на небольшой (5-10 т.п.н.) плазмиде, реплицирующейся как в агробактерии, так и в Escherichia coli, в vir-области Ti-плазмиды с делегированной Т-ДНК. Эта система, получившая название “бинарная”, открыла новые возможности для переноса генетического материала в геном растений и получения широкого спектра трансгенных растений.
Многочисленные исследования последних лет позволили получить высокоэффективные штаммы Agrobacterium, создать новые экспрессионные векторы и разработать протоколы трансформации для различных видов растений [17–19].
Доставка ДНК в клетки растений, плохо поддающихся агробактериальной трансформации, может быть осуществлена путем физического проникновения через стенку растительной клетки с помощью баллистического метода.
Методика биобаллистической (biolistic) трансформации тканей разработана Klein и Sanford в 1987 году [20]. Общий принцип данного метода трансформации состоит в бомбардировке ткани-мишени металлическими микрочастицами-носителями ДНК в вакуумной камере. Этим способом получены трансгенные растения, относящиеся к различным семействам растительного царства.
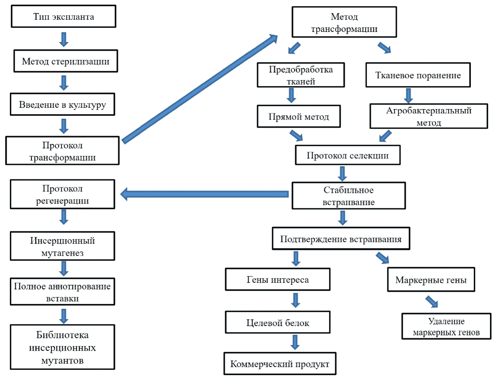
Биологическая баллистика с целью получения трансгенных растений имеет ряд особенностей и условий, оптимизация которых крайне важна. Факторы, влияющие на эффективность биологической баллистики, можно разделить на три группы: физические, химические и биологические. Также, важным фактором является состояние клеточной популяции в момент воздействия – соотношение клеток в стадии синтеза ДНК и деления [21, 22]. На рис. 2 приведена общая схема получения трансгенных растений с заданными свойствами, а также создание библиотек инсерционых мутантов.
Рис. 2. Схема получения трансгенных растений с заданными свойствами, а также создания библиотек инсерционых мутантов.
РНК-интерференция. До понимания сути процесса РНК-интерференция определялась как посттранскрипционный сайленсинг гена. Fire и Mello в 1998 г. провели комплексное исследование по изучению РНК-интерференции у нематоды Caenorhabditis elegans [23], а в 2006 г. стали лауреатами Нобелевской премии.
РНК-интерференция (РНК-инт) – важный регуляторный механизм врожденного иммунитета эукариот и адаптации генетического аппарата в ответ на абиотические и биотические стрессы. Понимание РНК-инт позволило исследователям получить представление о функции генов, устойчивости к вредителям и многих физиологических процессах в растениях. Механизм РНК-инт определяет способность двухцепочечной РНК (дцРНК) индуцировать специфичный для конкретной последовательности мРНК процесс системного молчания.
Общий принцип РНК-инт состоит в следующем: инициируется дцРНК, которая преобразуется в дуплексы малых интерферирующих РНК (миРНК) длиной от 21 до 24 нуклеотидов с помощью фермента РНКазы III из семейства Dicer-подобных белков (DCL). Дуплексы миРНК встраиваются в РНК-индуцированный комплекс замолкания (RNA-induced silencing complex, RISC), который содержит РНКаза-подобный фермент Argonaute (AGO); одна из цепей дуплекса миРНК специфически направляет деградацию последовательности комплементарной РНК или репрессирует трансляцию мРНК. В случае заражения растений, в зависимости от типа вируса, образуются различные типы дцРНК, которые специфически подавляют вирусные транскрипты. Для преодоления, сформированного таким образом иммунитета вирусы используют супрессоры подавления РНК (virus supresor RNA, VSR). VSR часто выполняют сразу несколько функций в вирусе: белок оболочки, протеаза, вспомогательный вирусный компонент. Принципы их работы различны: связывание дуплексов дцРНК или миРНК, предотвращение встраивания дуплексов в комплекс RISC и другие [24, 25].
Система РНК-инт не полностью “выключает” экспрессию гена, ее действие называется “нокдаун гена” [26, 27]. В отличие от полной деактивации гена, нокаут гена может происходить в случае инсерционного мутагенеза (принцип инсерционного мутагенеза будет рассмотрен ниже).
Для создания библиотек специфических миРНК, а также прогнозирования их эффективности для нокдауна генов, применяют искусственные нейронные сети [28, 29].
Библиотеки на основе интерферирующих РНК для масштабных скрининговых исследований также могут быть созданы на основе лентивирусных векторов [30].
Установлено, что растения могут распространять миРНК, входящие в систему РНК-инт, с помощью плазмодесм. Плазмодесмы могут динамически изменять свой размер и селективность, обеспечивая прохождение крупных молекул [31].
В контексте изучения сельскохозяйственных культур РНК-инт стала мощным инструментом для понимания функций генов, который доказал свою эффективность в расшифровке роли генов, связанных с устойчивостью к стрессам и участвующих в различных метаболических путях. Для идентификации белков, участвующих в перемещении сигналов замолкания, разработаны методики генетического скрининга. Так, в исследовании Smith [32] определение распространения системного замолкания проводили с помощью создания трансгенных растений с прямой и инвертированной последовательностью гена PHYTOENE DESATURASE (PDS) в качестве источника замолкания (антисмысловой РНК). Ген PDS экспрессировался в мезофильных клетках флоэмы под контролем тканеспецифичного промотора гена SUC2. Определено, что в механизме передачи сигналов замолкания участвуют РНК-зависимая РНК-полимераза 2 (RDR2) и субъединица РНК-полимеразы IVa (NRPD1a). Фенотип полученных трансгенных растений был подвержен хлорозу различной степени, что определялось замолканием гена. В ходе исследования был идентифицирован белок, содержащий домен SNF2 (CLASSY1), который действует вместе с RDR2 и NRPD1a в распространении замолкания, а также участвует в производстве эндогенных 24-нуклеотидных миРНК. Проявление хлорозисного фенотипа замолкания у трансгенных линий A. thaliana под контролем флоэмно-специфического промотора в разной степени наблюдалось вокруг жилок листа. Гены, соответствующие мутантным фенотипам, были картированы и идентифицированы [32].
Следует упомянуть еще об одном механизме замолкания за счет метилирования промоторов, когда наследование обеспечивается в результате деления и дочерним клеткам достается измененный паттерн метилирования. В данном обзоре не будет рассматриваться данный вид замолкания, он подробно описан в обзоре Melnyk [33].
Ниже приведено несколько наглядных примеров применения РНК-инт для изучения физиологической роли генов у разных видов растений.
Ханфу (Hanfu) – элитный сорт яблони Malus domestica, выведенный в Shenyang Agricultural University (Shenyang, China), был успешно модифицирован с помощью применения РНК-инт [34]. Был использован ген MdGA20-ox (GenBank accession numbers EB128368, EB132114, AB037114, EB126424, EB127719), кодирующий GA20-оксидазу – ключевой фермент, участвующий в биосинтезе гиббереллиновой кислоты (ГК). Часть последовательности гена длиной 466 п.н. в прямом и обратном положении интегрировали в конструкцию для агробактериальной трансформации. Через 20 недель развития в теплице трансгенные растения уступали дикому типу в размере на 20-45% и имели больше междоузлий. Экспрессия MdGA20-ox в трансгенных растениях была ниже в 20 раз, а содержание активной ГК было в два раза меньше, чем в контрольных растениях дикого типа. На основе полученных данных определили, что ген MdGA20-ox играет важную функциональную роль в вегетативном росте растения. Таким образом, с использованием РНК-инт для подавления гена MdGA20-ox возможно создание карликовых разновидностей яблонь сорта Ханфу [34].
В другом исследовании с помощью РНК-инт установлено, что ген SlCAND1 (Solyc01g103010.3.1) томата (Solanum lycopersicum) участвует в регуляции процессов развития, прорастания семян, цветения, а также функционально определяет рост растения и развитие корневой системы [35]. Белок CAND1 играет важную роль в реактивации Cullin-RING E3 ligases-зависимой убиквитиновой протеасомной системы, которая определяет деградацию белков, контролирующих широкий спектр онтогенетических и физиологических процессов эукариот. С помощью агробактериальной трансформации получены растения томата сорта MicroTom со специфическим фрагментом (437 п.н.) гена SlCAND1. Эффективность замолкания мРНК гена SlCAND1 определяли с помощью количественного метода ПЦР с обратной транскрипцией (qRT-PCR).
С применением экзогенных фитогормонов гиббереллина и ауксина возможно частично поддерживать некоторые фенотипы с подавленным РНК-инт геном SlCAND1. Уровни экспрессии генов, связанных с гиббереллином/ауксином, были существенно изменены в трансгенных линиях SlCAND1-RNAi. Проведенное исследование открывает новый взгляд на возможные функциональные роли гена CAND1 в растениях и подтверждает гипотезу, что ген CAND1 убиквитиновой протеасомной системы имеет важное функциональное значение для вегетативного роста растений [35].
Гексаплоидная пшеница Triticum aestivum имеет большой геном (16000 Мб), состоящий из трех близкородственных (до 80% гомологии) гомеологичных геномов (A, B и D) [36].
Благодаря гексаплоидной природе генома, мягкая пшеница имеет три копии большинства генов. Следовательно, существует высокая степень функциональной избыточности генов T. aestivum, что необходимо учесть в случае экспериментов по генетической инженерии. Для разработки технологии РНК-инт пшеницы необходимо подробно охарактеризовать молекулярный принцип замолкания гомеологичных генов, а также наследование РНК-инт индуцированных фенотипов.
С применением биобаллистики в исследовании Travella с соавт. [37] получены трансгенные растения пшеницы, содержащие ген фитоендесатуразы (PDS) и ген EIN2 с различной степенью проявления РНК-инт. Уровни эндогенной целевой мРНК всех трех гомеологичных генов в различных геномах пшеницы были снижены в трансгенных линиях вследствие РНК-инт, следовательно, продукция миРНК, как и предполагалось, зависит от дозировки гена и плоидности генома [37]. Опосредованное РНК-инт замолкание обоих генов привело к сокращению до 93% количества транскриптов для гена PDS у 78% полученных трансформантов пшеницы. Для гена EIN2, который кодирует трансмембранный белок сигнального пути этилена, количество транскриптов сокращалось до 99% для 33% полученных трансгенных линий EIN2-RNAi. Следовательно, дцРНК, соответствующие двум генам, вызывают сильные и специфичные реакции генетической интерференции.
Фитоендесатураза (PDS) – фермент пути биосинтеза каротиноидов, снижение экспрессии которого приводит к ингибированию биосинтеза каротиноидов и последующему фотообесцвечиванию фенотипа вследствие фотоокисления хлорофилла [38].
Экспрессия wPDS и wEIN2 стабильно наследовалась в течение двух исследованных поколений. Трансгенные линий растений с геном PDS-RNAi в гомозиготном состоянии были нежизнеспособны [37].
В заключение раздела нужно отметить, что технология РНК-инт в основном применяется к белок-кодирующим генам, которые являются лишь частью всего разнообразия функциональных элементов генома.
Инсерционный мутагенез. Исследования РНК-инт и инсерционного мутагенеза существенно расширяют понимание функциональных основ взаимодействия генетических структур растительных клеток, а также являются методологическими подходами исследования функции отдельных генов и их сочетаний. При этом в качестве инсерций используют экзогенные Т-ДНК агробактериальных плазмид или векторы для баллистической трансформации. Баллистическая и агробактериальная трансформация являются методами доставки генетических конструкций в ядро растительной клетки. Фрагменты ДНК попадают в открытые петли хроматина и встраиваются в ДНК хозяина по механизму негомологичной рекомбинации [39, 40].
Наличие расшифрованной полной нуклеотидной последовательности генома позволяет использовать принципы прямой и обратной генетики. В случае интеграции фрагментов в районе интронов или экзонов часто происходит инактивация гена, что приводит к формированию инсерционного мутанта с соответствующим фенотипом. Для растений A. thaliana и Oryza sativa созданы обширные библиотеки инсерционных мутантов, насчитывающих десятки тысяч линий Т-ДНК, что существенно ускорило исследование функций генов с помощью обратной генетики. Однако размеры геномов A. thaliana и O. sativa отличаются в 4 раза, тогда как общее количество генов в гаплоидном состоянии у этих двух растений приблизительно одинаковое; следовательно, эффективность использования инсерционного мутагенеза для О. sativa ниже [41–45].
Однако, важное экономическое и сельскохозяйственное значение риса определило обширность исследований полученных библиотек растений. Анализ инсерционных мутантов Т-ДНК риса позволил идентифицировать множество генов, участвующих в различных метаболических путях. Например, установлено, что активное поглощение марганца рисом O. sativa опосредовано белком Nramp (Natural Resistance-Associated Macrophage Protein), который локализован в плазматической мембране клеток экзодермы и эндодермы корня. Мутация OsNRAMP5 локализована в гене основного переносчика марганца (Mn) и кадмия (Cd) в растениях риса, характеризуется низкой урожайностью при недостатке Mn в почве. Содержание Mn и Cd в органах мутантных растений при этом было значительно ниже, чем в растениях дикого типа [46]. При исследовании двух мутантов O. sativa по гену JMJ706 автор Sun в 2008 г. установил, что белки, содержащие домен Jumonji C (jmjC), участвуют в предотвращении ди- и триметилирования лизина 9 гистона H3 (H3K9) [47]. Анализ инсерционных изменений выявил, что нокаут гена JMJ706 активирует метилирование гистона H3K9, что в свою очередь влияет на морфологию цветков риса и развитие колоса. Таким образом, определено, что ген JMJ706 риса кодирует связанную с гетерохроматином деметилазу H3K9, участвующую в регуляции развития цветков [47].
На основе анализа энхансеров и супрессоров мутантных растений A. thaliana были определены механизмы регуляции многих метаболических путей. Мутантный фенотип подавляется в присутствии экстрагенного супрессора; деактивация или удаление супрессора может восстановить мутантный фенотип. Однако бывают и другие варианты эпигенетической деактивации супрессора, определяющего мутантный фенотип: например, в работе Gao и Zhao 2013 г. было определено, что фенотип инсерционного мутанта Т-ДНК частично подавляется встройкой другой Т-ДНК в другом локусе хромосомы [48]. В исследовании провели скрещивание двух инсерционных мутантов A. thaliana yuc1-1 и ag-TD. В поколении F2 область Т-ДНК ag-TD была деактивирована в ag-TD*, что нарушает правила менделевской генетики. Функционально активная область Т-ДНК ag-TD определяла устойчивость к канамицину, а фенотип ag-TD* был чувствителен к антибиотику. Оба скрещиваемых мутанта имели встройки в интронной области гена; по-видимому, конформационные изменения структуры ДНК при скрещивании мутантов определяются транс-взаимодействием вставок Т-ДНК и деактивируют участок ДНК ag-TD. При этом деактивация ag-TD* закрепляется в геноме и наследуется в ряду поколений [48].
Определение функции генов и их роли в метаболических сетях является одной из основных задач трансгенеза и функциональной геномики растений. В работе Xin с соавт. [49] изучали влияние экспрессии генов, кодирующих биосинтез антоцианидинредуктазы (ANR) и лейкоантоцианидинредуктазы (LAR), участвующих в образовании проантоцианидина (катехин и эпикатехин), на устойчивость растений шелковицы Morus nigra к грибному заражению B. сinerea. Флавоноиды – вторичные метаболиты растений, проявляющие металлохелатирующую активность и сдерживающие рост бактерий, при окислении до хинонов проявляют также сильную антибиотическую активность. Биосинтез проантоцианидина определен для некоторых растений A. thaliana, Vitis vinifera, Populus trichocarpa [50–52].
Гены ANR и LAR шелковицы M. nigra были функционально охарактеризованы с помощью эктопической экспрессии в растениях табака N. tabacum. Экстракты листьев трансгенного табака подавляли рост грибных гиф B. сinerea in vitro, в то время как экстракты контрольных нетрансгенных растений табака не проявляли такого действия. В ходе эксперимента определено, что высокий уровень экспрессии генов шелковицы MnANR и MnLAR ингибировал экспрессию гомологов N. tabacum NtANR и NtLAR в трансгенном табаке; предположительно это определяется механизмом замолкания РНК [49]. При высоком уровне экспрессии MnANR или MnLAR цветки трансгенного табака накапливали достоверно больше катехинов и эпикатехинов, по сравнению с растениями дикого типа [49]. Подобный эффект РНК-инт обнаружен при сверхэкспрессии дополнительно введенного гена халконсинтазы с целью синтеза розового и фиолетового пигментов околоцветника петунии Petunia nyctaginiflora. В результате РНК-инт и подавления экспрессии гена гомолога петунии пигментация околоцветников вместо темной стала более светлой, и даже белой [53].
В растительных геномах выявлено множество дублирующих генов в сравнении с другими эукариотами. Часть из них функционально дивергированы; некоторые дублированные гены сохраняют избыточные функции по сравнению с паралогами. В случае дивергированных генов нокаут одного не может быть компенсирован копией другой гена. Функционально о расхождении дублей генов можно судить на основе фенотипов нокаутных мутантов [54, 55].
Чтобы узнать степень дивергенции исследователи сравнили белковые последовательности и сравнили экспрессию изучаемых генов [56]. Takeda с соавт. [57] исследовали две дублированные пары генов, одну из которых определили как сильно дивергированную, вторую слабо дивергированную, и, соответственно, слабо отличающуюся от своего паралога. Проверку гипотезы проводили с помощью модельных трансгенных растений, в которых один ген из пары был нокаутирован. Исследование проводили на тандемно дублированной паре (AT3G26270, AT3G26280) дивергированных и паре (AT1G18970, AT1G18980) слабо различающихся генов. Оба гена каждой пары имели идентичность более 90% в нуклеотидной и белковой последовательности. Фенотипические изменения функционально определялись в разнице длины гипокотиля и размера корня на стадии проростков (до 14 дней) между трансгенными растениями и растениями дикого типа. Как и предполагалось, в сильно дивергированных копиях нокаут гена приводил к существенным фенотипическим изменениям по причине большего функционального различия генов. Однако двойной нокаут в слабо дивергированных копиях проявлялся так же, как и одиночный нокаут для сильно дивергированных копий гена. Функционально гены с высокой дивергентностью определяют специфические реакции к стрессам. Установлено, что данные гены не консервативны [57]. Дубликаты генов с низкой дивергентностью обычно участвуют в основных метаболических путях и высоко консервативны для многих видов растений [56].
Для подтверждения фенотипических изменений был проведен комплексный анализ транскриптома. Число выявленных дифференциально экспрессирующихся генов не отличалось между парами – значит, функциональная компенсация для слабо диверсифицированных генов встречается не чаще, чем для высоко диверсифицированных пар генов. Высказано предположение, что разница в экспрессионном статусе между сильно и слабо дивергентными парами генов определяется эффектом дозы гена [56]. Гены, связанные с “повседневными” функциями в основных метаболических путях, имеют тенденцию высокой экспрессии и большой дозировки генов и, по-видимому, однократный нокдаун не оказывает влияния на их функциональность [58].
Следует отметить, что для создания коллекций инсерционных мутантов желательно иметь не только последовательность полного генома, но также и воспроизводимую методику создания трансгенных растений. Так, например, первые сообщения исследования генома огурца (Cucumis sativus) появились в 2009 году [59]. Молекулярное картирование, клонирование генов и характеристика локусов количественных признаков (QTL) огурца проведена совсем недавно [60-65], что и определяет небольшое количество полученных Т-ДНК мутантов и их исследований [66]. Для создания Т-ДНК инсерционных мутантов с помощью агробактериального или биобаллистического метода требуется ведение культуры клеток и тканей растения, что является длительным процессом. Нахождение в культуре клеток растений может привести к сомаклональной изменчивости под воздействием фитогормонов и других факторов среды. Так, для растений риса (O. sativa) выявлена высокая частота соматических мутаций, менее 5% наблюдаемых фенотипических изменений на самом деле определяются встройкой Т-ДНК. Оставшаяся часть изменений – это сомаклональная изменчивость [67].
Следует отметить, что первоначально технология генетической инженерии растений использовалась для решения практических задач, связанных с получением растений с ценными признаками. Согласно современным экспериментальным данным, эта технология позволила получить уникальные экспериментальные модели для изучения физиологической роли генов и ключевых механизмов жизнедеятельности растительных организмов. Одним из этапов понимания функционирования генов и их регуляторных элементов стали комплексные сложные исследования, затрагивающие изучение влияния продуктов гетерологичных генов на дифференциальную активацию генетического аппарата. Так, в исследовании Hu с соавт. [68] по оценке устойчивости к засолению и засухоустойчивости трансгенных растений сои (Glycine max), экспрессирующих ген GmCOL1a, выявлены два потенциальных гена-мишени. Параллельно в работе исследовали мутантный генотип сои co-9 с выключенным геном GmCOL1a с помощью методики CRISPR/Cas9. Сам ген CONSTANS-подобный (COL) впервые охарактеризован в растении A. thaliana [69]. Белок COL содержит два гомологичных домена: B-box (домен цинковых пальцев) [69] и домен белка циркадных часов CCT - circadian clock protein (CO, CO-like и TOC1), определенный как ДНК-связывающийся транскрипционный фактор. Продукт гена GmCOL1a непосредственно связывается с Myc(bHLH) мотивом CACGTG и Che мотивом GGATTCTC в промоторах генов GmLEA и GmP5CS, соответственно, для активации экспрессии мРНК. Гены LEA активны на этапе позднего эмбриогенеза, белки участвуют в механизмах стрессоустойчивости растений [70]. Определено, что в растениях A. thaliana ген P5CS, кодирующий Δ1-пирролин-5-карбоксилат синтетазу, активируется в условиях засухи, засоления или наличия АБК [71]. Ранее было установлено, что образующийся Δ1-пирролин-5-карбоксилат (P5C) восстанавливается ферментом Δ1-пирролин-5-карбоксилат редуктазой (P5CR) до пролина [72]. Трансформанты табака (N. tabacum), экспрессирующие ген P5CS из фасоли мотыльковой (Vigna aconififolia) под контролем конститутивного CaMV 35S промотора, значительно увеличивали уровень пролина, что позволило сохранить осмотический потенциал растений при засухе [73]. В результате работы установлено, что супрессор GmCOL1a участвует в регуляции стрессовых реакций в растениях сои. Трансгенные растения сои 35S:GmCOL1a за счет увеличения поглощения воды обладали повышенной устойчивостью к засолению и засухе. Растения накапливали Na+ в корневой системе, а в листьях и стебле соотношение Na+/K+ оставалось относительно низким. Высокое содержание пролина способствовало деактивации АФК и поддержанию стабильного статуса растений в условии стресса. Растения дикого типа и деактивированные co-9 мутанты были чувствительны к воздействию засухи и засоления. Таким образом, функционально определен статус белка GmCOL1a как положительного регулятора при конститутивном синтезе, способного поддерживать устойчивость растений к соли и засухе [68].
Трансгенные растения в изучении процесса эффективности трансляции. Экспрессия генов динамична и строго регулируется на нескольких уровнях, включая транскрипционную, посттранскрипционную и трансляционную регуляцию. Разработка новых методов полногеномного анализа дифференциальной трансляции необходима для решения задач функциональной геномики растений.
Методы изучения трансляции включают профилирование полисом, профилирование полноразмерных транслирующих мРНК (RNC-seq), профилирование рибосом (Ribo-seq), а также протеомные подходы, которые подробно описаны в обзоре [74].
В 2005 г. в лаборатории Bailey-Serres приступили к разработке новой методики трансляции аффинной очистки рибосом (TRAP) [75]. В основе TRAP лежит использование трансгенных линий растений, экспрессирующих меченый эпитопом вариант рибосомального белка L18 (RPL18). Как правило, используют эпитоп FLAG в N-концевой области [76, 77]. После лизиса клеток полисомы стабилизируют, чтобы блокировать трансляцию. Транскрипты, связанные с рибосомами, несущими меченый RPL18, избирательно очищают с помощью абсорбции на агарозе с анти-FLAG-M2.
Методика TRAP широко применяется для исследования транслятомов органов или определенных типов клеток различных видов растений: A. thaliana [78, 79] S. lycopersicum [80], Medicago truncatula [81], G. max [82] и O. sativa [83]. Преимуществом TRAP по сравнению с традиционными полисомным профилированием является возможность экспрессии RPL18 с использованием различных тканеспецифичных промоторов. С помощью TRAP можно эффективно определить профиль активно транслируемых РНК в различных растительных клетках: эпидермис, кора или эндодерма; клетки флоэмы, меристематические клетки мезофилла листа; микроспоры и пыльца [84]. Метод TRAP фиксирует результаты предшествующей регуляции трансляции и показывает состав белков клетки на момент анализа. Так, использование промоторов APETALA1, APETALA3 и AGAMOUS для экспрессии FLAG-RPL18 позволило открыть новые уровни контроля развития цветков, связанные с дифференциальной трансляцией [85]. При экспрессии эпитопа RPL18 под контролем промотора ProLAT52 идентифицированы транскрипты, регулирующие поздние стадии опыления цветковых растений [83].
В исследовании Liu с соавт. [86] для изучения регуляции трансляции термочувствительных линий с мужской стерильностью (thermo-sensitive genic male sterile) TGMS риса O. sativa объединили стратегию TRAP с секвенированием РНК, чтобы сравнить транслятом и транскриптом метелок риса на полногеномном уровне. В работе использовали две линии трансгенных растений, экспрессирующих FLAG-меченный RPL18 под контролем специфичного промотора для зародышевой линии MEL1 [86]. Многие днРНК действуют как предшественники миРНК, которые регулируют мужскую стерильность риса [87]. В результате работы идентифицированы пять днРНК в репродуктивной ткани трансгенной линии риса Zhu1S, которые соответствуют РНК-инт последовательностям, опубликованным в общедоступных базах данных. Возможно, что специфичные для Zhu1S днРНК могут играть регуляторную роль в мужской стерильности. Более того, ассоциированные с рибосомами днРНК, идентифицированные в исследовании, являются потенциальными новыми риборегуляторами. Результаты исследования открывают новый взгляд на экспрессию генов, специфичных для определенного типа клеток, в термочувствительных линиях с генной мужской стерильностью TGMS риса O. sativa [86].
В другом исследовании метод TRAP применяется для изучения развития боковых корней растений A. thaliana, что очень важно для их адаптации к различным стрессовым условиям [88]. Установлено, что эндодерма корня активно способствует пролиферации перицикла, из которого развивается ткань боковых корней; однако генетический механизм этого явления не изучен. Для стимуляции развития латеральных корней в эксперименте применяли экзогенный гормональный триггер – ауксин (1-нафталинуксусная кислота, NAA), который запускал начальную фазу формирования бокового корня. У A. thaliana боковые корни формируются из ткани перицикла полюса ксилемы (xylem pole pericycle, XPP), который расположен рядом с сосудами ксилемы. Предварительно были созданы трансгенные растения A. thaliana, экспрессирующие репортерный ген GFP. Первоначально планировалось использовать убиквитиновый промотор UBQ10, однако в трансгенных растениях обнаружилось снижение сигнала флюоресценции во внешних слоях ткани корня, тогда как центральная часть ткани корня демонстрировала эффективную экспрессию GFP. В результате для создания растений использовали две конструкции: pELTP::GFP-RPL18 под контролем специфичного для эндодермы промотора EMBRYO LIPID TRANSFER PROTEIN, и pXPP::GFP-RPL18 под контролем перицикл-специфичного промотора. Также в исследовании стандартный подход с использованием набора Illumina TruSeq был отклонен (требуется от 100 нг исходного материала), как нечувствительный для построения библиотек достаточного качества. Были выбраны для использования методики со сверхнизкими затратами РНК: SMARTer v4 и Nextera XT. Высококачественные результаты секвенирования были получены при использовании 1.5 нг исходного материала. С комплектом SMARTer допускается использование 200 пг, также есть возможность оптимизации.
В ходе анализа полученных данных выявлена характерная корреляция экспрессии двух пар генов: GPAT5 и HORST; PHO1 и SKOR. Гены GPAT5 (глицерин-3-фосфат-2-О-ацилтрансфераза) и HORST (гидроксилаза корневой пробковой ткани) связаны с биосинтезом суберина – это пробковый компонент клеточной стенки ряда сосудистых растений. Экспрессия генов GPAT5 и HORST присутствуют во всех образцах эндодермы, при этом они не активны в тканях перицикла XPP. Напротив, гены, экспрессируемые перициклом, – PHO1 (фосфат 1) и SKOR (калиевый разгибатель центральной части корня) – практически не активны в эндодерме. Определено, что в зонах экспрессии генов PHO1 и SKOR присутствуют множественные участки перицикла XPP, в которых происходит формирование боковых корней A. thaliana.
Таким образом, с помощью методики TRAP и экспрессии RPL18 с использованием различных тканеспецифичных промоторов определена и функционально охарактеризована связь пар генов PHO1 и SKOR; GPAT5 и HORST и их роль в развитии боковых корней растений арабидопсиса. При этом точность метода позволила определить фактическую “территориальную” тканевую принадлежность экспрессии каждого гена в корневой системе A. thaliana [88].
Главным преимуществом протокола TRAP является отсутствие дорогостоящего специального оборудования. Наиболее затратными этапами являются подготовка библиотеки и последующее секвенирование. При этом следует подчеркнуть ограничения: технология TRAP захватывает лишь часть клеточных РНК; также невозможно определить посттрансляционные модификации РНК. Определено, что методика TRAP применима в комбинации со многими промоторами различных тканей растений, однако не все маркеры регуляторных элементов охарактеризованы. На данный момент ведется активный поиск элементов, управляющих тканеспецифичной и время-специфичной регуляцией транскрипции и трансляции. Например, выявлены так называемые “пассажные” специализированные клетки в эндодерме корня, которые покрывают зрелые клетки эндодермы. Последующий анализ с использованием репортерных генов, возможно, поможет идентифицировать маркерные гены и регуляторные элементы, характерные пассажным клеткам растений [89].
Таким образом, за последние 30 лет базы данных, соответствующие генетическим последовательностям геномов различных видов растений, многократно возросли. Биоинформатические технологии стали эффективным и мощным средством исследования широкого спектра биологических систем. Крупномасштабные исследования биологического разнообразия, эволюционного развития, а также определения функциональной значимости, требуют совершенствования существующих программных комплексов сравнительного анализа молекулярных последовательностей для обнаружения функциональных и адаптивных различий в генах и геномах.
Генетическая инженерия позволила добиться быстрого прогресса в исследовании растений, однако эффективность методов трансформации многих видов все еще низка. Аннотация геномов растений расширяет наше понимание функционирования генетического аппарата и дает возможность использовать сочетание методик трансформации и системы редактирования генома CRISPR/Cas9 в заданной точке.
Геномное редактирование – один из мощных прогрессивных инструментов, однако его эффективное использование требует знаний о конкретном виде, к которому применима методика: например, ограничено применение для растений, у которых отсутствуют геномные данные или они слабо аннотированы.
Применение методов секвенирования нового поколения выводит развитие биологии на совершенно новый уровень. Современные исследования направлены на установление функционирования отдельных органов или даже определения регуляции организма на клеточном уровне [90–93].
Определение принципов активации транскрипции и трансляции в процессе онтогенеза растений, дифференциальной транскрипционной активности в ответ на стрессовые воздействия и в нормальных условиях – важнейшие задачи функциональной геномики, решение которых существенно расширит наше понимание работы генетического аппарата.
Комплексное понимание взаимодействий геномов разных компартментов растительных клеток, макромолекулярных белок-белковых докинг взаимодействий в ферментативных комплексах и на мембранах, ДНК-белковых взаимодействий при транскрипции и РНК-белковых при трансляции существенно расширит наше понимание основных биологических процессов в тканях растений. Все перечисленное со временем будет установлено исследователями с помощью развивающихся современных методов функциональной геномики. Полученные знания позволят решить множество проблем, встающих перед человечеством в XXI веке.
Работа выполнена в рамках государственного задания Министерства науки и высшего образования Российской Федерации (тема № 122042700043-9).
Настоящая статья не содержит каких-либо исследований с участием людей в качестве объектов исследований. Автор заявляет об отсутствии конфликта интересов.
1 Сокращения: TRAP – методика трансляции аффинной очистки рибосом; дцРНК – двухцепочечная РНК; миРНК – малые интерферирующие РНК; РНК-инт – РНК-интерференция.
About the authors
В. С. Фадеев
Федеральное государственное бюджетное учреждение науки Институт физиологии растений им. К.А. Тимирязева Российской академии наук
Author for correspondence.
Email: fadeevvs@gmail.com
Russian Federation, Москва
References
- Wang Z., Gerstein M., Snyder M. RNA-Seq: a revolutionary tool for transcriptomics // Nat. Rev. Genet. J. 2009. V. 1. P. 5763. https:doi.org/10.1038/nrg2484
- Anders S., Huber W. Differential expression analysis for sequence count data // BioMed Central J. 2010. V. 11: R106. https:doi.org/10.1186/gb-2010-11-10-r106
- Quail M.A., Smith M., Coupland P., Otto T.D., Harris S.R., Connor T.R., Bertoni A., Swerdlow H.P., Gu Y. A tale of three next generation sequencing platforms: comparison of ion torrent, pacific biosciences and illumina MiSeq sequencers // BMC Genom. 2012. V.13. № 341. https:doi.org/10.1186/1471-2164-13-341
- Stander E.A., Sepulveda L.J., Duge de Bernonville T., Carqueijeiro I., Koudounas K., Lemos Cruz P., Besseau S., Lanoue A., Papon N., Giglioli-Guivarch N., Dirks R., O’Connor S.E., Atehortua L., Oudin A., Courdavault V. Identifying genes involved in alkaloid biosynthesis in Vinca minor through transcriptomic and gene co-expression analysis // Biomolecules. 2020. V. 10: 1595. https:doi.org/10.3390/biom10121595
- Medema M.H., Osbourn A. Computational genomic identification and functional reconstitution of plant natural product biosynthetic pathways // Nat. Prod. Rep. 2016. V. 33. P. 951. https:doi.org/10.1039/c6np00035e
- Alonso-Blanco C., Andrade J., Becker C., Bemm F., Bergelson J. Borgwardt K.M., Cao J., Chae E., Dezwaan T.M., Ding W., Ecker J.R., Exposito-Alonso M., Farlow A., Fitz J., Gan X. et al. The 1001 Genomes Consortium. 1,135 genomes reveal the global pattern of polymorphism in Arabidopsis thaliana // Cell. 2016. V. 166. P. 481. https:doi.org/10.1016/j.cell.2016.05.063
- Baird N.A., Etter P.D., Atwood T.S., Currey M.C., Shiver A.L., Lewis Z.A., Selker E.U., Cresko W.A., Johnson E.A. Rapid SNP discovery and genetic mapping using sequenced RAD markers // PLoS ONE. 2008. V. 3: e3376. https:doi.org/10.1371/journal.pone.0003376
- Rowan B.A., Patel V., Weigel D., Schneeberger K. Rapid and inexpensive whole-genome genotyping-by-sequencing for crossover localization and fine-scale genetic mapping // G3: Genes, Genomes, Genetics. 2015. V. 5. P. 385. https:doi.org/10.1534/g3.114.016501
- Pisupati R., Reichardt I., Seren Ü., Korte P., Nizhynska V., Kerdaffrec E., Uzunova K., Rabanal F.A., Filiault D.L., Nordborg M. Verification of Arabidopsis stock collections using SNPmatch, a tool for genotyping high-plexed samples // Nature. 2017. V. 19: 170184. https:doi.org/10.1038/sdata.2017.184
- Chavali A.K., Rhee S.Y. Bioinformatics tools for the identification of gene clusters that biosynthesize specialized metabolites // Brief. Bioinform. 2018. V. 19. P. 1022. https:doi.org/10.1093/bib/bbx020
- Medema M.H., Kottmann R., Yilmaz P., Cummings M., Biggins J.B., Blin K., de Bruijn I., Chooi Y.H., Claesen J., Coates R.C., Cruz-Morales P., Duddela S., Düsterhus S., Edwards D.J, Fewer D.P. et al. Minimum information about a biosynthetic gene cluster // Nat. Chem. Biol. 2015. V. 11. P. 625. https:doi.org/10.1038/nchembio.1890
- Kautsar S.A., Duran H.G.S., Blin K., Osbourn A., Medema M.H. PlantiSMASH: automated identification, annotation and expression analysis of plant biosynthetic gene clusters // Nucleic Acids Res. 2017. V. 45. P. 55. https:doi.org/10.1093/nar/gkx305
- Schlapfer P., Zhang P., Wang C., Kim T., Banf M., Chae L., Dreher K., Chavali A.K., Nilo-Poyanco R., Bernard T., Kahn D., Rheeal S.Y. Genome-wide prediction of metabolic enzymes, pathways, and gene clusters in plants // Plant Physiol. 2017. V. 173. P. 2041. https:doi.org/10.1104/pp.16.01942
- Topfer N., Fuchs L. M., Aharoni A. The PhytoClust tool for metabolic gene clusters discovery in plant genomes // Nucleic Acids Res. 2017. V. 45. P. 7049. https:doi.org/10.1093/nar/gkx404
- Marton L., Wullems G. J., Molendijk L., Schilperoort R. A. In vitro transformation of cultured cells from Nicotiana tabacum by Agrobacterium tumefaciens // Nature. 1979. V. 277. P. 129. https:doi.org/10.1038/277129a0
- Herrera-Estrella L., Depicker A., Van Montagu M., Schell J. Expression of chimeric genes transferred into plant cells using a Ti-plasmid-derived vector // Nature. 1983. V. 303. P. 209. https:doi.org/10.1038/303209a0. S2CID 4330119
- Azria D., Bhalla P.L. Agrobacterium mediated transformation of Australian rice varieties and promoter analysis of major pollen allergen gene Orys1 // Plant Cell Rep. 2011. V. 30. P. 1673. https:doi.org/10.1007/s00299-011-1076-0
- Liu H., Xie X., Sun S., Zhu W., Ji J., Wang G. Optimization of Agrobacterium mediated transformation of sunflower Helianthus annuus L. immature embryos // AJCS. 2011. V. 5. P. 1616.
- Ziemienowicz A., Shim Y.S., Matsuoka A., Eudes F., Kovalchuk I. A novel method of transgene delivery into triticale plants using the Agrobacterium T-DNA derived nanocomplex // ASPB. 2012. P. 111. https:doi.org/10.1104/pp.111.192856
- Klein T.M., Wolf B.D., Wu R., Sanford J.C. High-velocity microprojectiles for delivering nucleic acids into living cells // Nature. 1987. V. 327. P. 70.
- Fadeev V.S., Blinkova O.V., Gaponenko A.K. Optimization of biological and physical parameters for biolistic genetic transformation of common wheat (Triticum aestivum L.) using a particle inflow gun // Russ. J. Genet. 2006. V. 42. P. 402.
- Fadeev V.S., Shimshilashvili Kh.R., Gaponenko A.K. Induction, regeneration, and biolistic sensitivity of different genotypes of common wheat (Triticum aestivum L.) // Russ. J. Genet. 2008. V. 44. P. 1257.
- Fire A., Xu S., Montgomery M.K., Kostas S.A., Driver S.E., Mello C.C. Potent and specific genetic interference by double-stranded RNA in Caenorhabditis elegans // Nature. 1998. V. 391. P. 806. https:doi.org/10.1038/35888
- Jackson A.L., Bartz S.R., Schelter J., Kobayashi S.V., Burchard J., Mao M., Li B., Cavet G., Linsley P.S. Expression profiling reveals off-target gene regulation by RNAi // Nat. Biotechnol. 2003. V. 21. P. 635. https:doi.org/10.1038/nbt831
- Birmingham A., Anderson E.M., Reynolds A., Ilsley-Tyree D., Leake D., Fedorov Y., Baskerville S., Maksimova E., Robinson K., Karpilow J., Marshall W.S., Khvorova A. 3’ UTR seed matches, but not overall identity, are associated with RNAi off-targets // Nat. Methods. 2006. V. 3. P. 199. https:doi.org/10.1038/nmeth854
- Huesken D., Lange J., Mickanin C., Weiler J., Asselbergs F., Warner J., Meloon B., Engel S., Rosenberg A., Cohen D., Labow M., Reinhardt M., Natt F., Hall J. Design of a genome-wide siRNA library using an artificial neural network // Nat. Biotechnol. 2005. V. 23. P. 995. https:doi.org/10.1038/nbt1118
- Ge G., Wong G., Luo B. Prediction of siRNA knockdown efficiency using artificial neural network models // Biochem. Biophys. Res. Commun. 2005. V. 336. P. 723. https:doi.org/10.1016/j.bbrc.2005.08.147
- Moffat J., Grueneberg D.A., Yang X., Kim S.Y., Kloepfer A.M., Hinkle G., Piqani B., Eisenhaure T.M., Luo B., Grenier J.K., Carpenter A.E., Foo S.Y., Stewart S.A., Stockwell B.R., Hacohen N. et al. A lentiviral RNAi library for human and mouse genes applied to an arrayed viral high-content screen // Cell. 2006. V. 124. P. 1283. https:doi.org/10.1016/j.cell.2006.01.040
- Waterhouse P.M., Wang M.B., Lough T. Gene silencing as an adaptive defense against viruses // Nature. 2001. V. 411. P. 834. https:doi.org/10.1038/35081168
- Voinnet O., Baulcombe D.C. Systemic signaling in gene silencing // Nature. 1997. V. 389. P. 553. https:doi.org/10.1038/39215
- Imlau A., Truernit E., Sauer N. Cell-to-cell and long distance trafficking of the green fluorescent protein in the phloem and symplastic unloading of the protein into sink tissues // Plant Cell. 1999. V. 11. P. 309. https:doi.org/10.1105/tpc.11.3.309
- Smith L.M., Pontes O., Searle L., Yelina N., Yousafzai F.K., Herr A.J., Pikaard C.S., Baulcombe D.C. An SNF2 protein associated with nuclear RNA silencing and the spread of a silencing signal between cells in Arabidopsis // Plant Cell. 2007. V. 19. P. 1507. https:doi.org/10.1105/tpc.107.051540
- Melnyk C.W., Molnar A., Baulcombe D.C. Intercellular and systemic movement of RNA silencing signals // EMBO J. 2011. V. 30. P. 3553. https:doi.org/10.1038/emboj.2011.274
- Zhao K., Zhang F., Yang Y., Ma Y., Liu Y., Li H., Zhang Z. Modification of plant height via RNAi suppression of MdGA20-ox gene expression in apple // J. Am. Soc. Hortic. Sci. 2016. V. 141. P. 242. https:doi.org/10.21273/JASHS.141.3.242
- Wenjing C., Shuangqin Y., Yun T., Hu M., Yongzhong W., Yingwu Y. SlCAND1, encoding cullin-associated Nedd8-dissociated protein 1, regulates plant height, flowering time, seed germination, and root architecture in tomato // Plant Mol. Biol. 2020. V. 102. P. 537. https:doi.org/10.1007/s11103-020-00963-7
- Flavell R.B., Bennett M.D., Smith J.B., Smith D.B. Genome size and proportion of repeated nucleotide sequence DNA in plants // Biochem. Genet. 1974. V. 12. P. 257. https:doi.org/10.1007/BF00485947
- Travella S., Klimm T., Keller B. RNA interference-based gene silencing as an efficient tool for functional genomics in hexaploid bread wheat // Plant Physiol. 2006. V. 142. P. 6. https:doi.org/10.1104/pp.106.084517
- Bartley G.E., Scolnik P.A. Plant carotenoids: pigments for photo-protection, visual attraction, and human health // Plant Cell. 1995. V. 7. P. 1027. https:doi.org/10.1105/tpc.7.7.1027
- Shimatani Z., Nishizawa-Yokoi A., Endo M., Toki S., Terada R. Positive–negative-selection-mediated gene targeting in rice // Front. Plant Sci. 2015. V. 5. P. 748. https:doi.org/10.3389/fpls.2014.00748
- Nester E.W. Agrobacterium: nature’s genetic engineer // Front. Plant Sci. 2015. V. 5. P. 730. https:doi.org/10.3389/fpls.2014.00730
- Jeon J.S, Lee S., Jung K.H., Jun S.H., Jeong D.H., Lee J., Kim C., Jang S., Lee S., Yang K. T-DNA insertional mutagenesis for functional genomics in rice // Plant J. 2000. V. 22. Р. 561. https:doi.org/10.1046/j.1365-313x.2000.00767.x
- Sallaud C., Meynard D., Boxtel J., Gay C., Bes M., Brizard J.P., Larmande P., Ortega D., Raynal M., Portefaix M., Ouwerkerk P.B.F., Rueb S., Delseny M., Guiderdoni E. Highly efficient production and characterization of T-DNA plants for rice (Oryza sativa L.) functional genomics // Theor. Appl. Genet. 2003. V. 106. P. 1396. https:doi.org/10.1007/s00122-002-1184-x
- Sallaud C., Gay C., Larmande P., Bès M., Piffanelli P., Piégu B., Droc G., Regad F., Bourgeois E., Meynard D. High throughput T-DNA insertion mutagenesis in rice: a first step towards in silico reverse genetics // Plant J. 2004. V. 39. Р. 450. https:doi.org/10.1111/j.1365-313X.2004.02145.x
- O’Malley R.C., Barragan C.C., Ecker J.R. A user’s guide to the Arabidopsis T-DNA insertion mutant collections // Methods Mol. Biol. 2015. V. 1284. Р. 323. https:doi.org/10.1007/978-1-4939-2444-8_16
- Pucker B., Kleinbölting N., Weisshaar B. Large scale genomic rearrangements in selected Arabidopsis thaliana T-DNA lines are caused by T-DNA insertion mutagenesis // BMC Genom. 2021. V. 22. Р. 599. https:doi.org/10.1186/s12864-021-07877-8
- Sasaki A., Yamaji N., Yokosho K., Ma J.F. Nramp5 Is a major transporter responsible for manganese and cadmium uptake in rice // Plant Cell. 2012. V. 24. P. 2155. https:doi.org/10.1105/tpc.112.096925
- Sun Q, Zhou D.X. Rice jmjC domain-containing gene JMJ706 encodes H3K9 demethylase required for floral organ development // Proc. Natl. Acad. Sci. USA. 2008. V. 105. P. 13679. https:doi.org/10.1073/pnas.0805901105
- Gao Y., Zhao Y. Epigenetic suppression of T-DNA insertion mutants in Arabidopsis // Mol. Plant. 2013. V. 6. P. 539. https:doi.org/10.1093/mp/sss093
- Xin Y., Meng S., Ma B., He W., He N. Mulberry genes MnANR and MnLAR confer transgenic plants with resistance to Botrytis cinerea // Plant Sci. 2020. V. 296: 110473. https:doi.org/10.1016/j.plantsci.2020.110473
- Nesi N., Jond C., Debeaujon I., Caboche M., Lepiniec L. The Arabidopsis TT2 gene encodes an R2R3 MYB domain protein that acts as a key determinant for proanthocyanidin accumulation in developing seed // Plant Cell. 2001. V. 13. P. 2099. https:doi.org/10.1105/tpc.010098
- Zhu Y., Peng Q.Z., Li K.G., Xie D.Y. Molecular cloning and functional characterization of the anthocyanidin reductase gene from Vitis bellula // Planta. 2014. V. 240. P. 381. https:doi.org/10.1007/s00425-014-2094-2
- Wang L., Jiang Y., Yuan L., Lu W., Yang L., Karim A., Luo K. Isolation and characterization of cDNAs encoding leucoanthocyanidin reductase and anthocyanidin reductase from Populus trichocarpa // PLoS One. 2013. V. 8: e64664. https:doi.org/10.1371/journal.pone.0064664
- Baulcombe D. RNA silencing in plants // Nature. 2004. V. 431. P. 356. https:doi.org/10.1038/nature02874
- Hanada K., Kuromori T., Myouga F., Toyoda T., Li W.H., Shinozaki K. Evolutionary persistence of functional compensation by duplicate genes in Arabidopsis // Genome Biol. Evol. 2009. V. 1. P. 409. https:doi.org/10.1093/gbe/evp043
- Hanada K., Sawada Y., Kuromori T., Klausnitzer R., Saito K., Toyoda T., Shinozaki K., Li W.H., Hirai M.Y. Functional compensation of primary and secondary metabolites by duplicate genes in Arabidopsis thaliana // Mol. Biol. Evol. 2011. V. 28. P. 377. https:doi.org/10.1093/molbev/msq204
- Ezoe A., Shirai K., Hanada K. Degree of functional divergence in duplicates is associated with distinct roles in plant evolution // Mol. Biol. Evol. 2021. V. 38. P. 1447. https:doi.org/10.1093/molbev/msaa302
- Takeda T., Ezoe A., Hanada K. Expression profiles in knock-down transgenic plants of high and low diversified duplicate genes in Arabidopsis thaliana // Genes Genet. Syst. 2023. V. 98. P. 283. https:doi.org/10.1266/ggs.23-00019
- Gout J.F., Kahn D., Duret L., & Paramecium Post-Genomics Consortium. The relationship among gene expression, the evolution of gene dosage, and the rate of protein evolution // PLoS Genet. 2010. V. 6: e1000944. https:doi.org/10.1371/journal.pgen.1000944
- Huang S., Li R., Zhang Z., Li L., Gu X., Fan W., Lucas W.J., Wang X., Xie B., Ni P., Ren Y., Zhu H., Li J., Lin K., Jin W. et al. The genome of the cucumber, Cucumis sativus L. // Nat. Genet. 2009. V. 41. P. 1275. https:doi.org/10.1038/ng.475
- Chai L., Fan H.F., Liu C., Du C.X. Progress of transgenic cucumber mediated by Agrobacterium tumefaciens // Trends Hortic. 2020. V. 3. P. 93. https:doi.org/10.24294/th.v3i1.1791
- Pan Y., Wang Y., McGregor C., Liu S., Luan F., Gao M., Weng Y. Genetic architecture of fruit size and shape variation in cucurbits: a comparative perspective // Theor. Appl. Genet. 2020. V. 133. P. 1. https:doi.org/10.1007/s00122-019-03481-3
- Pan Y., Wen C., Han Y., Wang Y., Li Y., Li S., Cheng X., Weng Y. QTL for horticulturally important traits associated with pleiotropic andromonoecy and carpel number loci, and a paracentric inversion in cucumber // Theor. Appl. Genet. 2020. V. 133. P. 2271. https:doi.org/10.1007/s00122-020-03596-y
- Wang Y., Bo K., Gu X., Pan J., Li Y., Chen J., Wen C., Ren Z., Ren H., Chen X. Molecularly tagged genes and quantitative trait loci in cucumber with recommendations for QTL nomenclature // Hortic. Res. 2020. V. 7: 3. https:doi.org/10.1038/s41438-019-0226-3
- Gebretsadik K., Qiu X., Dong S., Miao H., Bo K. Molecular research progress and improvement approach of fruit quality traits in cucumber // Theor. Appl. Genet. 2021. V. 134. P. 3535. https:doi.org/10.1007/s00122-021-03895-y
- Ma L., Wang Q., Zheng Y., Guo J., Yuan S., Fu A., Bai C., Zhao X., Zheng S., Wen C. Cucurbitaceae genome evolution, gene function, and molecular breeding // Hortic. Res. 2022. V. 9: uhab057. https:doi.org/ 10.1093/hr/uhab057
- Feng L.L., Wang X.Y., Xia L., Wang T.T., Li J., Chen J.F. Construction and rapid identification of cucumber T-DNA insertion mutants using GFP gene // J. Nucl. Agric. Sci. 2021. V. 35 P. 1540. https:doi.org/10.11869/j.issn.100-8551.2021.07.1540
- Miyao A., Nakagome M., Ohnuma T., Yamagata H., Kanamori H., Katayose Y., Takahashi A., Matsumoto T., Hirochika H. Molecular spectrum of somaclonal variation in regenerated rice revealed by whole-genome sequencing // Plant Cell Physiol. 2012. V. 53. P. 256. https:doi.org/10.1093/pcp/pcr172
- Hu C.A., Delauney A.J., Verma D.P. A bifunctional enzyme (Δ1-pyrroline-5-carboxylate synthetase) catalyzes the first two steps in proline biosynthesis in plants // Proc. Natl. Acad. Sci. USA. 1992. V. 89. P. 9354. https:doi.org/10.1073/pnas.89.19.9354
- Dahal P., Kwon E., Pathak D., Kim D.Y. Crystal structure of a tandem B-box domain from Arabidopsis CONSTANS // Biochem. Biophys. Res. Commun. 2022. V. 599. P. 38. https:doi.org/10.1016/j.bbrc.2022.02.025
- Aziz M.A., Sabeem M., Mullath S.K., Brini F., Masmoudi K. Plant group II LEA proteins: intrinsically disordered structure for multiple functions in response to environmental stresses // Biomolecules. 2021. V. 11. P. 1662. https:doi.org/10.3390/biom11111662
- Liu J., Shen J., Xu Y., Li X., Xiao J., Xiong L. Ghd2, A CONSTANS-like gene, confers drought sensitivity through regulation of senescence in rice // J. Exp. Bot. 2016. V. 67. P. 5785. https:doi.org/10.1093/jxb/erw344
- Kishor P., Hong Z., Miao G.H., Hu C., Verma D. Overexpression of Δ1-pyrroline-5-carboxylate synthetase increases proline production and confers osmotolerance in transgenic plants // Plant Physiol. 1995. V. 108. P. 1387. https:doi.org/10.1104/pp.108.4.1387
- Xu C., Shan J., Liu T., Wang Q., Ji Y., Zhang Y., Wang M., Xia N., Zhao L. CONSTANS-LIKE 1a positively regulates salt and drought tolerance in soybean // Plant Physiol. 2023. V. 191. P. 2427. https:doi.org/10.1093/plphys/kiac573p
- Zhao J., Qin B., Nikolay R., Spahn C.M.T., Zhang G. Translatomics: the global view of translation // Int. J. Mol. Sci. 2019. V. 20. P. 212. https:doi.org/10.3390/ijms20010212
- Zanetti M.E., Chang I.F., Gong F., Galbraith D.W., Bailey-Serres J. Immunopurification of polyribosomal complexes of Arabidopsis for global analysis of gene expression // Plant Physiol. 2005. V. 138. P. 624. https:doi.org/10.1104/pp.105.059477
- Mustroph A., Juntawong P., Bailey-Serres J. Isolation of plant polysomal mRNA by differential centrifugation and ribosome immunopurification methods // Methods Mol. Biol. 2009. V. 553. P. 109. https:doi.org/10.1007/978-1-60327-563-7_6
- Mustroph A., Zanetti M.E., Girke T., Bailey-Serres J. Isolation and analysis of mRNAs from specific cell types of plants by ribosome immunopurification // Methods Mol. Biol. 2013. V. 959. P. 277. https:doi.org/10.1007/978-1-62703-221-6_19
- Lin S.Y., Chen P.W., Chuang M.H., Juntawong P., Bailey-Serres J., Jauh G.Y. Profiling of translatomes of in vivo-grown pollen tubes reveals genes with roles in micropylar guidance during pollination in Arabidopsis // Plant Cell. 2014. V. 26. P. 602. https:doi.org/10.1105/tpc.113.121335
- Tian C.H., Zhang X.N., He J., Yu H.P., Wang Y., Shi B.H., Han Y.Y., Wang G.X., Feng X.M., Zhang C., Wang J., Qi J., Yu R., Jiao Y. An organ boundary-enriched gene regulatory network uncovers regulatory hierarchies underlying axillary meristem initiation // Mol. Syst. Biol. 2014. V. 10. P. 755. https:doi.org/10.15252/msb.20145470
- Ron M., Kajala K., Pauluzzi G., Wang D., Reynoso M.A., Zumstein K., Garcha J., Winte S., Masson H., Inagaki S., Garcha J., Winte S., Federici F., Sinha N., Deal R.B., et al. Hairy root transformation using Agrobacterium rhizogenes as a tool for exploring cell type-specific gene expression and function using tomato as a model // Plant Physiol. 2014. V. 166. P. 455. https:doi.org/10.1104/pp.114.239392
- Reynoso M.A., Blanco F.A., Bailey-Serres J., Crespi M., Zanetti M.E. Selective recruitment of mRNAs and miRNAs to polyribosomes in response to rhizobia infection in Medicago truncatula // Plant J. V. 73. 2013. P. 289. https:doi.org/10.1111/tpj.12033
- Castro-Guerrero N.A., Cui Y.Y., Mendoza-Cozatl D.G. Purification of translating ribosomes and associated mRNAs from soybean (Glycine max) // Curr. Protoc. Plant Biol. 2016. V. 1. P. 185. https:doi.org/10.1002/cppb.20011
- Zhao D.Y., Hamilton J.P., Hardigan M., Yin D.M., He T., Vaillancourt B., Reynoso M., Pauluzzi G., Funkhouser S., Cui Y.H., Bailey-Serres J., Jiang J., Buell C. R., Jiang N. Analysis of ribosome-associated mRNAs in rice reveals the importance of transcript size and GC content in translation // G3: Genes, Genomes, Genetics. 2017. V. 7. P. 203. https:doi.org/10.1534/g3.116.036020
- Jiao Y., Meyerowitz E.M. Cell-type specific analysis of translating RNAs in developing flowers reveals new levels of control // Mol. Syst. Biol. 2010. V. 6. P. 419. https:doi.org/10.1038/msb.2010.76
- Lin S.Y., Chen P.W., Chuang M.H., Juntawong P., Bailey-Serres J., Jauh G.Y. Profiling of translatomes of in vivo-grown pollen tubes reveals genes with roles in micropylar guidance during pollination in Arabidopsis // Plant Cell. 2014. V. 26. P. 602. https:doi.org/10.1105/tpc.113.121335
- Liu W., Sun J., Li J., Liu C., Si F., Yan B., Wang Z., Song X., Yang Y., Zhu Y., Cao X. Reproductive tissue-specific translatome of a rice thermo-sensitive genic male sterile line // J. Genet Genomics. 2022. V. 49. P. 624. https:doi.org/10.1016/j.jgg.2022.01.002
- Ding J.H., Lu Q., Ouyang Y.D., Mao H.L., Zhang P.B., Yao J.L., Xu C.G., Li X.H., Xiao J.H., Zhang Q.F. A long noncoding RNA regulates photoperiod-sensitive male sterility, an essential component of hybrid rice // Proc. Natl. Acad. Sci. USA. 2012. V. 109. P. 2654. https:doi.org/10.1073/pnas.1121374109
- Thellmann M., Andersen T.G., Vermeer J.E. Translating ribosome affinity purification (TRAP) to investigate Arabidopsis thaliana root development at a cell type-specific scale // J. Vis. Exp. 2020. V. 159: e60919 https:doi.org/10.3791/60919
- Andersen T.G. Naseer S., Ursache R., Wybouw B., Smet W., De Rybel B., Vermeer J.E. M., Geldne N. Diffusible repression of cytokinin signalling produces endodermal symmetry and passage cells // Nature. 2018. V. 555. P. 529. https:doi.org/10.1038/nature25976
- Van Verk M.C., Hickman R., Corne M.J., Pieterse M., Van Wees S.C. RNA-Seq: revelation of the messengers // Trends Plant Sci. 2013. V. 18. P. 175. https:doi.org/10.1016/j.tplants.2013.02.001
- Libault M., Pingault L., Zogli P., Schiefelbein J. Plant systems biology at the single-cell level // Trends Plant Sci. 2017. V. 22. P. 949. https:doi.org/10.1016/j.tplants.2017.08.006
- Mustroph A. Zanetti M.E., Jang C.J.H., Holtan H.E., Repetti P.P., Galbraith D.W., Girke T., Bailey-Serres J. Profiling translatomes of discrete cell populations resolves altered cellular priorities during hypoxia in Arabidopsis // Proc. Natl. Acad. Sci. USA. 2009. V. 106. P. 18843. https:doi.org/10.1073/pnas.0906131106
- Karve R., Iyer-Pascuzzi A.S. Digging deeper: high-resolution genome-scale data yields new insights into root biology // Curr. Opin. Plant Biol. 2015. V. 24. P. 24. https:doi.org/10.1016/j.pbi.2015.01.007
Supplementary files




