Ecological and Physiological Characteristics and Biotechnological Potential of Diatom Algae Nitzschia amabilis H. Suzuki
- Authors: Polyakova S.L.1, Zheleznova S.N.2, Gevorgiz R.G.2, Davidovich N.A.1
-
Affiliations:
- Vyazemsky Karadag Scientific Station, Nature Reserve of the Russian Academy of Sciences, Kovalevsky Institute of Biology of the South Seas, Russian Academy of Sciences
- Kovalevsky Institute of Biology of the South Seas, Russian Academy of Sciences
- Issue: Vol 70, No 7 (2023)
- Pages: 906-914
- Section: ЭКСПЕРИМЕНТАЛЬНЫЕ СТАТЬИ
- URL: https://bakhtiniada.ru/0015-3303/article/view/233800
- DOI: https://doi.org/10.31857/S0015330323600572
- EDN: https://elibrary.ru/CVGKQV
- ID: 233800
Cite item
Full Text
Abstract
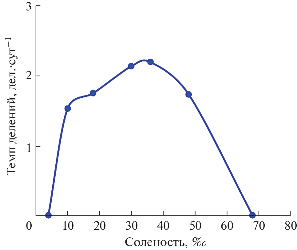
The study is focused on the ecological and physiological properties, production, and biochemical characteristics of the diatom Nitzschia amabilis. The optimum salinity (35‒36‰), illumination (2.95 klx), and photoperiod (14 h) at which the highest specific cell growth rate is achieved was determined. The coefficient of light saturation (Ik) was calculated and turned out to be lower than one, which indicates the high energy efficiency of photosynthesis. The results of experiments on salinity showed the ability of the alga to grow in the range of 4–68‰, indicating its relatively broad euryhalinity. The biochemical composition of N. amabilis during acumulative cultivation was studied. In general, polyunsaturated fatty acids predominated in the studied strain; eicosapentaenoic, arachidonic, and docosahexaenoic acids were dominant. The main share of saturated fatty acids consisted of palmitic acid. The productivity indicators of N. amabilis in relation to lipids, fucoxanthin, and PUFAs, which were 2.5–3 times higher in the flow cultivation mode than in the cumulative mode, have been established.
About the authors
S. L. Polyakova
Vyazemsky Karadag Scientific Station, Nature Reserve of the Russian Academy of Sciences, Kovalevsky Institute of Biology of the South Seas, Russian Academy of Sciences
Email: svietlana.poliakova.77@mail.ru
Feodosia, Republic of Crimea, Russia
S. N. Zheleznova
Kovalevsky Institute of Biology of the South Seas, Russian Academy of Sciences
Email: svietlana.poliakova.77@mail.ru
Sevastopol, Republic of Crimea, Russia
R. G. Gevorgiz
Kovalevsky Institute of Biology of the South Seas, Russian Academy of Sciences
Email: svietlana.poliakova.77@mail.ru
Sevastopol, Republic of Crimea, Russia
N. A. Davidovich
Vyazemsky Karadag Scientific Station, Nature Reserve of the Russian Academy of Sciences, Kovalevsky Institute of Biology of the South Seas, Russian Academy of Sciences
Author for correspondence.
Email: svietlana.poliakova.77@mail.ru
Feodosia, Republic of Crimea, Russia
References
- Mann D.G., Vanormelingen P. An inordinate fondness? The number, distributions and origins of diatom species // J. Eukaryot. Microbiol. 2013. V. 60. P. 414. https://doi.org/10.1111/jeu.12047
- Apt K.E., Behrens P.W. Commercial developments in microalgal biotechnology // J. Phycol. 1999. V. 35. P. 215.
- Patil V., Kallqvist T., Olsen E., Vogt G., Gislerød H.R. Fatty acid composition of 12 microalgae for possible use in aquaculture feed // Aquac. Int. 2007. V. 15. P. 1. https://doi.org/10.1007/s10499-006-9060-3
- Liyanaarachchi V.C., Nishshanka G.K.S.H., Premaratne R.G.M.M., Ariyadasa T.U., Nimarshana P.H.V., Malik A. Astaxanthin accumulation in the green microalga Haematococcus pluvialis: Effect of initial phosphate concentration and stepwise/continuous light stress // Biotechnol. Rep. 2020. V. 28: e0053.
- Hustedt F. Die diatomeenflora des küstengebietes der Nordsee vom dollart bis zur elbemündung. I. Die diatomeenflora in den sedimenten der unteren ems sowie auf den watten in der Leybucht, des Memmert und bei der insel juist // Abhandlungen des NWVs. 1939. V. 31. P. 571.
- Dunstan G.A., Volkman J.K., Barrett S.M., Leroi J.-M., Jeffrey S. Essential polyunsaturated fatty acids from 14 species of diatom (Bacillariophyceae) // Phytochem. 1994. V. 35. P. 155.https://doi.org/10.1016/S0031-9422(00)90525-9
- Witkowski A., Lange-Bertalot H., Metzeltin D. Diatom flora of marine coasts I. In: Lange-Bertalot H. (Ed.) iconographia diatomologica 7. Konigstein: Koeltz Scientific Books, 2000. 895 p.
- Suzuki H., Nagumo T., Tanaka J. Nitzschia amabilis nom. nov., a new name for the marine species N. laevis Hustedt // Diatom Res. 2010. V. 25. P. 223.https://doi.org/10.1080/0269249X.2010.9705842
- Rivera P., Cruces F. Primer registro para Chile de las diatomeas marinas Nitzschia amabilis, Nitzschia elegantula y Chaetoceros muelleri var. subsalsum // RBMO. 2011. V. 46. P. 95.
- Kaleli A., Kociolek J., Solak C.N. Taxonomy and distribution of diatoms on the Turkish Mediterranean coast, Dalyan (Muğla) // Mediterranean Marine Sci. 2020. V. 21. P. 201. https://doi.org/10.12681/mms.17293
- Guiry M.D., Guiry G.M. AlgaeBase. World-wide electronic publication, National University of Ireland, Galway. 2023. https://www.algaebase.org; searched on 26 September 2023.
- Andersen R.A., Kawachi M. Traditional microalgae isolation techniques. In: Algal culturing techniques / R. A. Andersen (Ed.). Burlington, MA: Elsevier Academic Press. 2005. P. 83. https://doi.org/10.1016/B978-012088426-1/50007-X
- Полякова С.Л., Давидович О.И., Подунай Ю.А., Давидович Н.А. Модификация среды ESAW, используемой для культивирования морских диатомовых водорослей // Морской биологический журн. 2018. Т. 3. № 2. С. 73. https://doi.org/10.21072/mbj.2018.03.2.06
- Финенко З.З., Ланская Л.А. Рост и скорость деления водорослей в лимитированных объемах воды // Экологическая физиология морских планктонных водорослей (в условиях культур) / Под общей редакцией К.М. Хайлова – Киев: Наук. Думка, 1971. С. 22.
- Железнова С.Н., Геворгиз Р.Г., Бобко Н.И., Лелеков А.С. Питательная среда для интенсивной культуры диатомовой водоросли Cylindrotheca closterium (Ehrenb.) Reimann et Lewin – перспективного объекта биотехнологий // Актуальная биотехнология. 2015. Т. 14. № 3. С. 46.
- Lowry O.H., Rosenbrough N.J., Farr A.L., Randall R.J. Protein measurement with the Folin Phenol Reagent // J. Biol. Chem. 1951. V. 193. P. 265.
- Агатова А.И., Аржанова Н. В., Лапина Н.М., Налетова И.А., Торгунова Н.И. Руководство по современным биохимическим методам исследования водных экосистем, перспективных для промысла и марикультуры / Под ред. А.И. Агатовой. Москва: ВНИРО, 2004. 123 с.
- Dubois M., Gilles K.A., Hamilton Y.K., Reber P.A., Smith F. Colometric method for determination of sugars and related substances // Analytical Chemistry. 1956. V. 28. P. 350. https://doi.org/10.1021/ac60111a017
- Рябушко В.И., Железнова С.Н., Нехорошев М.В. Влияние азота на накопление фукоксантина диатомовой водорослью Cylindrotheca closterium (Ehre-nb.) Reimann et Lewin // Аlgologia. 2017. Т. 27. № 1. С. 15.
- Kates M. Techniques of lipidology: isolation, analysis and identification of lipids. Amsterdam–NY–Oxford: Elsevier, 1986. 464 p.
- Gevorgiz R.G., Gontcharov A.A., Zheleznova S.N., Malakhova L.V., Alyomova T.E., Maoka T., and Nekhoroshev M.V. Biotechnological potential of a new strain of Cylindrotheca fusiformis producing fatty acids and fucoxanthin // Bioresource Technology Reports. 2022. V. 18. P. 101098. https://doi.org/10.2139/ssrn.4081779
- Геворгиз Р.Г., Железнова С.Н., Малахов А.С. Продукционные характеристики культуры диатомовой водоросли Cylindrotheca closterium (Ehrenberg) Reimann et Lewin в двухступенчатом хемостате // Морской биологический журн. 2023. Т. 8. № 1. С. 27. https://doi.org/10.21072/mbj.2023.08.1.03
- Pasquet V., Ulmann L., Mimouni V., Guihéneuf F., Jacquette B., Morant-Manceau A., Tremblin G. Fatty acids profile and temperature in the cultured marine diatom Odontella aurita // J. Appl. Phycol. 2014. V. 26. P. 2265. https://doi.org/10.1007/s10811-014-0252-3
- Artamonova E.Y., Vasskog T., Eilertsen H.C. Lipid content and fatty acid composition of Porosira glacialis and Attheya longicornis in response to carbon dioxide (CO2) aeration // PLoS ONE. 2017. V. 12: e0177703. https://doi.org/10.1371/journal.pone.0177703.
- Bedoshvili Y., Podunay Y., Nikonova A., Marchenkov A., Bairamova E., Davidovich N., Likhoshway Y. Lipid and fatty acids accumulation features of Entomoneis cf. paludosa during exponential and stationary growth phases in laboratory culture // Diversity. 2021. V. 13. P. 459. https://doi.org/10.3390/ d13100459
- Yi Z., Xu M., Di X., Brynjolfsson S., Fu W. Exploring valuable lipids in diatoms // Front. Mar. Sci. 2017. V. 4. P. 29. https://doi.org/10.3389/fmars.2017.00017
- Preston M., Salim R.M.A. Parenting style, proactive personality, and career decision self-efficacy among senior high school students // Humanitas Indonesian Psychological J. 2019. V. 16. P. 116.
- Shiratori K., Ohgami K., Ilieva I., Jin X.H., Koyama Y., Miyashita K., Kazuhiko Y., Satoru K., Shigeaki O. Effects of fucoxanthin on lipopolysaccharide-induced inflammation in vitro and in vivo // Exp. Eye Res. 2005. V. 81. P. 422. https://doi.org/10.1016/j.exer.2005.03.002
- Méresse S., Fodil M., Fleury F., Chénais B. Fucoxanthin, a marine-derived carotenoid from brown seaweeds and microalgae: a promising bioactive compound for cancer therapy // Intern. J. Mol. Sci. 2020. V. 21. P. 1. https://doi.org/10.3390/ijms21239273
Supplementary files






