Расчет относительных дисперсий намагниченности, теплоемкости и восприимчивости в двумерной слабо разбавленной четырехкомпонентной модели Поттса
- Авторы: Атаева Г.Я.1, Бабаев А.Б.1,2, Муртазаев А.К.1,2
-
Учреждения:
- Институт физики им. Х.И. Амирханова Дагестанского федерального исследовательского центра РАН
- Дагестанский федеральный исследовательский центр РАН
- Выпуск: Том 124, № 7 (2023)
- Страницы: 584-587
- Раздел: ЭЛЕКТРИЧЕСКИЕ И МАГНИТНЫЕ СВОЙСТВА
- URL: https://bakhtiniada.ru/0015-3230/article/view/139427
- DOI: https://doi.org/10.31857/S0015323023600466
- EDN: https://elibrary.ru/WTSZAH
- ID: 139427
Цитировать
Полный текст
Аннотация
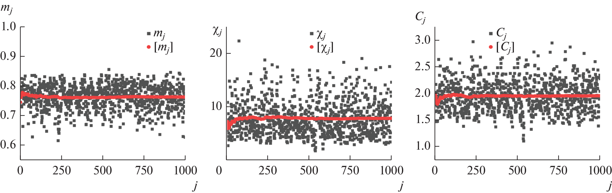
Методом Монте-Карло рассчитаны относительные дисперсии намагниченности Rm, теплоемкости Rc и восприимчивости Rχ в спиновой решеточной четырехкомпонентной слабо разбавленной модели Поттса на квадратной решетке при концентрации спинов р = 0.80. Показано, что внесение беспорядка в виде немагнитных примесей в двумерную модель Поттса приводит к отличным от нуля значениям для Rm, Rc, и Rχ в критической точке. Установлено, что эти значения заметно уменьшатся для систем с линейными размерами L ≥ 120 в единицах межатомной длины.
Ключевые слова
Об авторах
Г. Я. Атаева
Институт физики им. Х.И. Амирханова Дагестанского федерального исследовательского центра РАН
Email: ataeva20102014@mail.ru
Россия, 367015, Махачкала, ул. Ярагского, 94
А. Б. Бабаев
Институт физики им. Х.И. Амирханова Дагестанского федерального исследовательского центра РАН; Дагестанский федеральный исследовательский центр РАН
Email: ataeva20102014@mail.ru
Россия, 367015, Махачкала, ул. Ярагского, 94; Россия, 367000, Махачкала, ул. М. Гаджиева, 45
А. К. Муртазаев
Институт физики им. Х.И. Амирханова Дагестанского федерального исследовательского центра РАН; Дагестанский федеральный исследовательский центр РАН
Автор, ответственный за переписку.
Email: ataeva20102014@mail.ru
Россия, 367015, Махачкала, ул. Ярагского, 94; Россия, 367000, Махачкала, ул. М. Гаджиева, 45
Список литературы
- Dotsenko V.S. Critical phenomena and quenched disoder // Usp. Fiz. Nauk. 1995. T. 165. C. 481.
- Фольк Р., Головач Ю., Яворский Т. Критические показатели трехмерной слабо разбавленной замороженной модели Изинга // УФН. 2003. Т. 173. С. 175.
- Дубс В.В., Прудников В.В., Прудников П.В. Ренормгрупповое описание влияния дефектов структуры на фазовый переход в сложных спиновых системах с эффектами случайной анизотропии и дефектами структуры // Теоретическая и математическая физика. 2017. Т. 190. С. 419.
- Babaev A.B., Murtazaev A.K. // Fiz. Nizk. Temp. 2020. V. 46. P. 818.
- Бабаев А.Б., Муртазаев А.К. Фазовые переходы в низкоразмерных неупорядоченных моделях Поттса // ФТТ. 2020. Т. 62. С. 757.
- Муртазаев А.К., Бабаев А.Б. Фазовые переходы в трехмерной слабо разбавленной модели Поттса с q = 5 // ФТТ. 2021. Т. 10. С. 1644.
- Wiseman S., Domany E. Self-averaging, distribution of pseudocritical temperatures, and finite size scaling in critical disordered systems // Phys. Rev. E. 1998. V. 58. P. 2938.
- Wiseman S., Domany E. Finite-Size Scaling and Lack of Self-Averaging in Critical Disordered Systems // Phys. Rev. Lett. 1998. V. 81. P. 22.
- Aharony A., Harris A.B., Wiseman S. Critical Disordered Systems with Constraints and the Inequality ν > > 2/d // Phys. Rev. Lett. 1998. V. 81. P. 252.
- Harris A.B. Effect of random defects on the critical behaviour of Ising models // J. Phys. 1974. V. C 7. P. 1671.
- Бэкстер Р. Точно решаемые модели в статистической механике / Пер. с англ. Е.П. Вольского, Л.И. Дайхина; Под ред. А.М. Бродского. М.: Мир, 1985. 486 с.
- Муртазаев А.К., Бабаев А.Б., Атаева Г.Я., Магомедов М.А. Фазовые переходы и критические явления в двумерной примесной модели Поттса с числом состояний спина q = 4 на квадратной решетке // ЖЭТФ. 2022. Т. 162. Вып. 9. С. 398–405.
- Wu F.Y. The Potts model // Rev. Mod. Phys. 1982. V. 54. P. 235.
- Wolff U. Collective Monte Carlo Updating for spin systems // Phys. Rev. Lett. 1989. V. 62. P. 361.
- Wang J.-S. Swendsen R.H. Swendsen. Cluster Monte Carlo algorithms // Phys. A. 1990. V. 167. P. 565.
- Murtazaev A.K., Babaev A.B. // J. of Magnetism and Magnetic Materials. 2022. V. 563. P. 169864.
- Муртазаев А.К., Бабаев А.Б., Атаева Г.Я., Бабаев М.А. Фазовые переходы в разбавленной двумерной модели Поттса с числом состояний спина q = 3 на квадратной решетке // Физика твердого тела. 2022. Т. 64. С. 639.
- Murtazaev A.K., Babaev A.B. // Mathematical Models and Computer Simulations. 2019. V. 11. P. 575.
- Peczak P., Ferrenberg A.M., Landau D.P. High-accuracy Monte Carlo study of the threedimensional classical Heisenberg ferromagnet // Phys. Rev. B. 1991. V. 43. P. 6087.
- Murtazaev A.K., Babaev A.B., Ataeva G.Ya., Murtazaeva A.A. Calculation of relative dispersions of magnetization, susceptibility, and heat capacity in a two-dimensional weakly diluted Potts model based on computer simulation methods // Low Temperature Physics/Fizika Nizkikh Temperatur. 2021. V. 47. P. 119.
Дополнительные файлы




