STRUCTURAL AND REGULATORY ASPECTS OF MORPHOGENESIS IN EQUISETUM SYLVATICUM AND EQUISETUM FLUVIATILE AND THE ISSUE OF HOMOLOGY OF LEAVES OF HORSETAILS AND OTHER FERNS
- Authors: Romanova M.A.1, Domashkina V.V.1,2, Bortnikova N.A.2
-
Affiliations:
- St. Petersburg State University
- Komarov Botanical Institute RAS
- Issue: Vol 108, No 9 (2023)
- Pages: 785-820
- Section: ORIGINAL ARTICLES
- URL: https://bakhtiniada.ru/0006-8136/article/view/147887
- DOI: https://doi.org/10.31857/S0006813623090065
- EDN: https://elibrary.ru/RBKVVF
- ID: 147887
Cite item
Full Text
Abstract
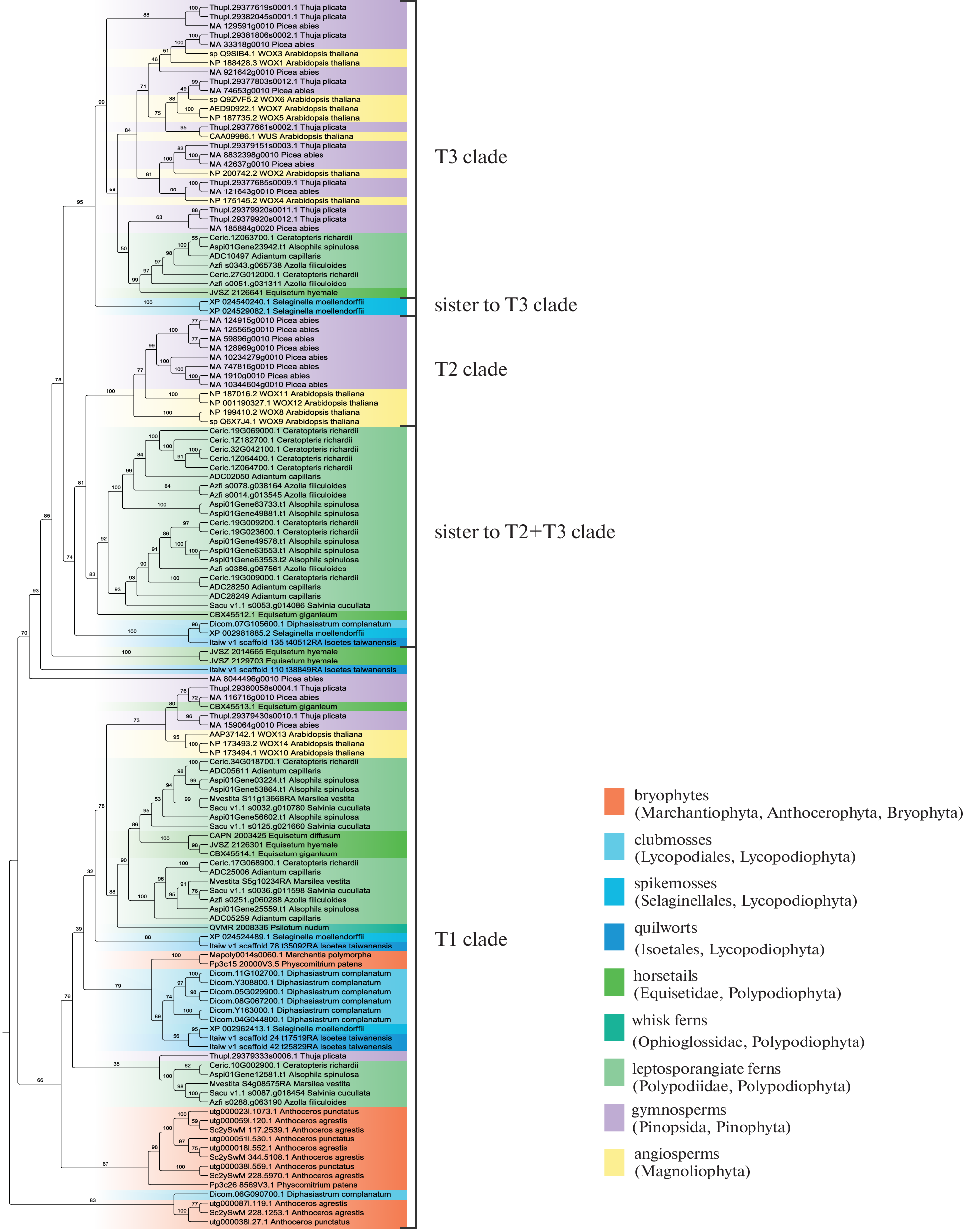
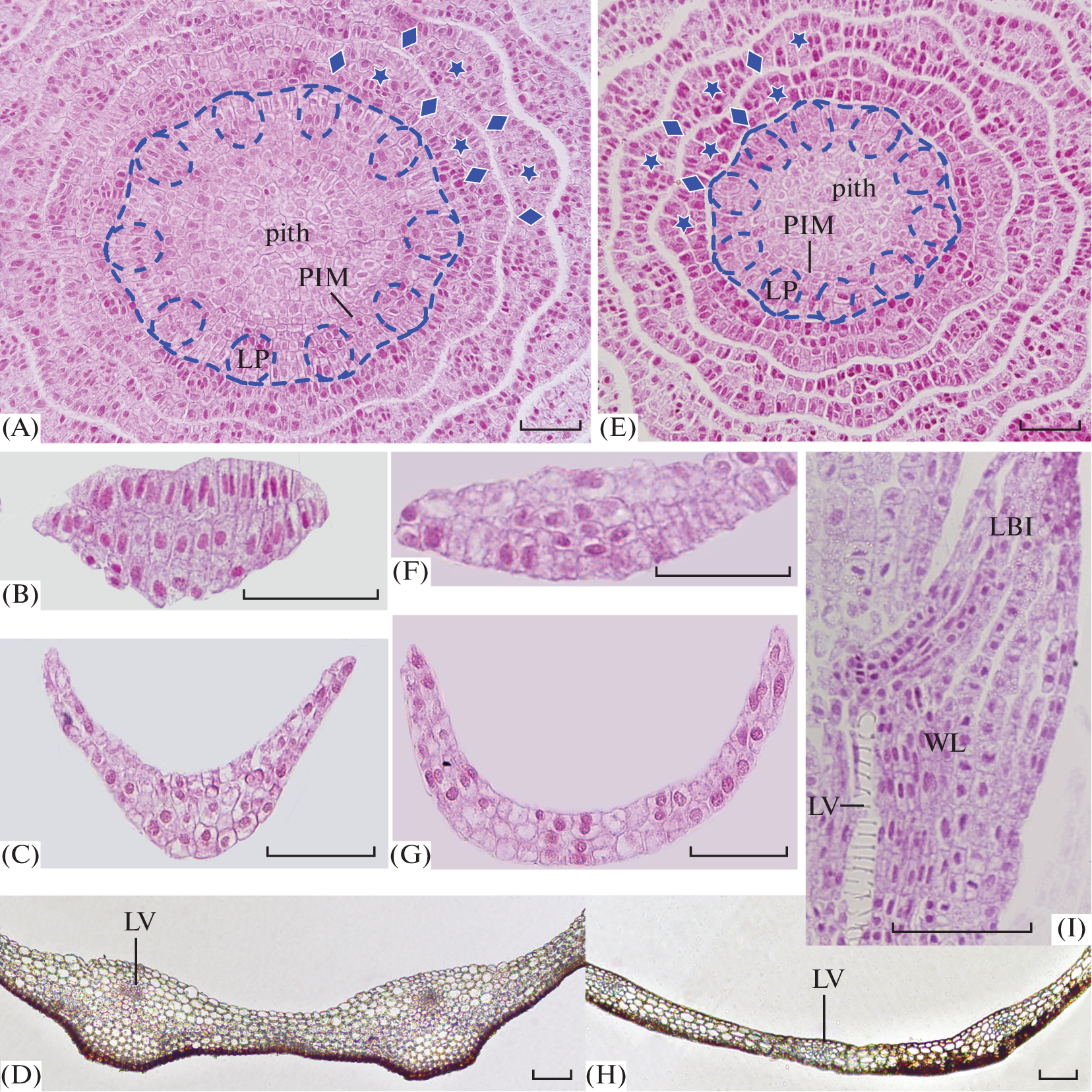
The structure of the shoot apical meristem (SAM), ultrastructure of its cells and the origin of primordia of organs in the SAM of horsetails Equisetum sylvaticum L. and E. fluviatile L. were studied. A relatively low degree of vacuolation and structural homogeneity of the cells that compose the surface initials zone (SI), the presence of single starch grains in their plastids and single lipid droplets in the cytoplasm of the SI cells were revealed. These features are more similar to those in the monoplex SAM of lycophytes than to those in leptosporangiate ferns. It is shown that initiation of leaves in E. sylvaticum and E. fluviatile via emergence of the leaf apical initials (LAIs) in the surface initials zone is similar to that of other plants with monoplex SAM; both ferns and lycophytes. The main peculiarity of organogenesis in horsetails is the origin of the leaf whorl as a single structure; each whorl develops from the triplet of the shoot apical initial merophytes. The inner cells of the emerging leaf whorl that belong to the single triplet of merophytes differentiate into the intercalary meristem. Each phytomer of E. sylvaticum and E. fluviatile is composed of the whorl of congenitally fused leaves and a whorl of buds that emerge in the axils of leaf bases located between the blades and thus alternate with leaves. Each bud bears a single root primordium; bud primordia develop on aerial shoots while root primordia – on the underground shoots. Termination of the leaf apical meristem functioning, that consequences from the vacuolation of the LAI, leads to the absence of the marginal meristem and the vascular tissues in the leaf blade. Proximodistal development of the leaf whorl and origin of buds results from meristematic activity of the peripheral part of the intercalary meristem. The search for the homologues of genes encoding known for angiosperms regulators of the development of adaxial (C3HDZ and ARP) and abaxial (YABBY and KANADI) leaf domains in available transcriptomes of horsetails and matching of the found homologues with that from the genomes of mosses, ferns and gymnosperms was undertaken in the context of assessment of presumptive regulatory similarities or differences of leaves of horsetails and other ferns in the context of leaf homology in the two groups. MEME analysis has shown that R2-R3 MYB proteins from transciptomes of horsetails are not ARP homologues. Thus it has been revealed that horsetail have single adaxial domain regulator (C3HDZ) and single abaxial domain regulator (KANADI), as other ferns. This finding suggests the probable loss of other regulators of the adaxial (ARP) and abaxial (YABBY) domains in the common ancestor of Polypodiophyta. Phylogenetic analysis of the identified homologues of genes that encode WOX proteins suggest that the T3 clade, that includes regulators of marginal (WOX3) and plate (WOX1) leaf meristems, originated in a common ancestor of Polypodiophyta, also indicating similarities in the molecular genetic regulation of the leaves in horsetails and other ferns.
Keywords
About the authors
M. A. Romanova
St. Petersburg State University
Author for correspondence.
Email: m.romanova@spbu.ru
Russia, 199034, St. Petersburg, Universitetskaya Emb., 7–9
V. V. Domashkina
St. Petersburg State University; Komarov Botanical Institute RAS
Email: m.romanova@spbu.ru
Russia, 199034, St. Petersburg, Universitetskaya Emb., 7–9; Russia, 197376, St. Petersburg, Prof. Popov Str., 2
N. A. Bortnikova
Komarov Botanical Institute RAS
Email: m.romanova@spbu.ru
Russia, 197376, St. Petersburg, Prof. Popov Str., 2
References
- Bierhorst D.W. 1971. Morphology of vascular plants. New York. 560 p.
- Bower F.O. 1935. Primitive land plants-also known as the Archegoniatae. London. 658 p.
- Bowman J.L., Briginshaw L.N., Florent S.N. 2019. Evolution and co-option of developmental regulatory networks in early land plants. – Curr. Top. Dev. Biol. 131: 35–53. https://doi.org/10.1016/bs.ctdb.2018.10.001
- Bowman J.L., Kohchi T., Yamato K.T., Jenkins J., Shu S., Ishizaki K., Yamaoka S., Nishihama R., Nakamura Y., Berger F., Adam C., Aki S.S., Althoff F., Araki T., Arteaga-Vazquez M.A., Balasubrmanian S., Barry K., Bauer D., Boehm C.R., Briginshaw L., Caballero-Perez J., Catarino B., Chen F., Chiyoda S., Chovatia M., Davies K.M., Delmans M., Demura T., Dierschke T., Dolan L., Dorantes-Acosta A.E., Eklund D.M., Florent S.N., Flores-Sandoval E., Fujiyama A., Fukuzawa H., Galik B., Grimanelli D., Grimwood J., Grossniklaus U., Hamada T., Haseloff J., Hetherington A.J., Higo A., Hirakawa Y., Hundley H.N., Ikeda Y., Inoue K., Inoue S., Ishida S., Jia Q., Kakita M., Kanazawa T., Kawai Y., Kawashima T., Kennedy M., Kinose K., Kinoshita T., Kohara Y., Koide E., Komatsu K., Kopischke S., Kubo M., Kyozuka J., Lagercrantz U., Lin S.-S., Lindquist E., Lipzen A.M., Lu C.-W., De Luna E., Martienssen R.A., Minamino N., Mizutani Masaharu, Mizutani Miya, Mochizuki N., Monte I., Mosher R., Nagasaki H., Nakagami H., Naramoto S., Nishitani K., Ohtani M., Okamoto T., Okumura M., Phillips J., Pollak B., Reinders A., Rövekamp M., Sano R., Sawa S., Schmid M.W., Shirakawa M., Solano R., Spunde A., Suetsugu N., Sugano S., Sugiyama A., Sun R., Suzuki Y., Takenaka M., Takezawa D., Tomogane H., Tsuzuki M., Ueda T., Umeda M., Ward J.M., Watanabe Y., Yazaki K., Yokoyam R., Yoshitake Y., Yotsui I., Zachgo S., Schmutz J. 2017. Insights into land plant evolution garnered from the Marchantia polymorpha genome. – Cell. 171: 287–304.e15. https://doi.org/10.1016/j.cell.2017.09.030
- Briginshaw L.N., Flores-Sandoval E., Dierschke T., Alvarez J.P., Bowman J.L. 2022. KANADI promotes thallus differentiation and FR-induced gametangiophore formation in the liverwort Marchantia. – New Phytol. 234 (4): 1377–1393. https://doi.org/10.1111/nph.18046
- Byrne M.E., Barley R., Curtis M., Arroyo J.M., Dunham M., Hudson A., Martienssen R.A. 2000. Asymmetric leaves1 mediates leaf patterning and stem cell function in Arabidopsis. – Nature. 408: 967–971. https://doi.org/10.1038/35050091
- Caggiano M.P., Yu X., Bhatia N., Larsson A., Ram H., Ohno C.K., Sappl P., Meyerowitz E.M., Jönsson H., Heisler M.G. 2017. Cell type boundaries organize plant development. – eLife 6: e27421. https://doi.org/10.7554/eLife.27421
- Chen H., Fang Y., Zwaenepoel A., Huang S., Van de Peer Y., Li Z. 2023. Revisiting ancient polyploidy in leptosporangiate ferns. New Phytol. Feb. 237 (4): 1405–1417. https://doi.org/10.1111/nph.18607. Epub 2022 Dec 7. PMID: 36349406; PMCID: PMC7614084.
- Cooke T.D., Tilney M.S., Tilney L.G. 1996. Plasmodesmatal networks in apical meristems and mature structures: geometric evidence for both primary and secondary formation of plasmodesmata. – In: Membranes: specialized functions in plants. Cambridge. P. 471–488.
- Croxdale J.G. 1978. Salvinia leaves. I. Origin and early differentiation of floating and submerged leaves. – Can. J. Bot. 56 (16): 1982–1991. https://doi.org/10.1139/b78-237
- Donoghue P.C., Harrison C.J., Paps J., Schneider H. 2021. The evolutionary emergence of land plants. – Curr. Biol. 31 (19): R1281–R1298. https://doi.org/10.1016/j.cub.2021.07.038
- Du F., Guan C., Jiao Y. 2018. Molecular mechanisms of leaf morphogenesis. – Mol. Plant. 11 (9): 1117–1134. https://doi.org/10.1016/j.molp.2018.06.006
- Du H., Ran J., FengY., Wang X. 2020. The flattened and needlelike leaves of the pine family (Pinaceae) share a conserved genetic network for adaxial-abaxial polarity but have diverged for photosynthetic adaptation. – BMC Evol. Biol. 20:131. https://doi.org/10.1186/s12862-020-01694-5
- Emery J.F., Floyd S.K., Alvarez J., Eshed Y., Hawker N.P., Izhaki A., Baum S.F., Bowman J.L. 2003. Radial patterning of Arabidopsis shoots by class III HD-ZIP and KANADI genes. – Curr. Biol. 13 (20): 1768–1774. https://doi.org/10.1016/j.cub.2003.09.035
- Esau K. 1969. Plant anatomy. Moscow. 564 p. (In Russ.).
- Eshed Y., Izhaki A., Baum S.F., Floyd S.K., Bowman J.L. 2004. Asymmetric leaf development and blade expansion in Arabidopsis are mediated by KANADI and YABBY activities. – Development. 131 (12): 2997–3006. https://doi.org/10.1242/dev.01186
- Evkaikina A.I., Berke L., Romanova M.A., Proux-Wéra E., Ivanova A.N., Rydin C., Pawlowski K., Voitsekhovskaja O.V. 2017. The Huperzia selago shoot tip transcriptome sheds new light on the evolution of leaves. – Genome Biol. Evol. 9 (9): 2444–2460. https://doi.org/10.1093/gbe/evx169
- Finet C., Floyd S.K., Conway S.J., Zhong B., Scutt C.P., Bowman J.L. 2016. Evolution of the YABBY gene family in seed plants. – Evol. Dev. 18: 116–126. https://doi.org/10.1111/ede.12173
- Floyd S.K., Bowman J.L. 2006. Distinct developmental mechanisms reflect the independent origins of leaves in vascular plants. – Curr. Biol. 16 (19): 1911–1917. https://doi.org/10.1016/j.cub.2006.07.067
- Floyd S.K., Zalewski C.S., Bowman J.L. 2006. Evolution of class III homeodomain-leucine zipper genes in Streptophytes. – Genetics. 173 (1): 373–388. https://doi.org/10.1534/genetics.105.054239
- Frank M.H., Edwards M.B., Schultz E.R., McKain M.R., Fei Z., Sørensen I., et al. 2015. Dissecting the molecular signatures of apical cell-type shoot meristems from two ancient land plant lineages. – New Phytol. 207: 893–904. https://doi.org/10.1111/nph.13407
- Gifford E.M., Foster A.S. 1989. Morphology and evolution of vascular plants. New York. 626 p.
- Golub S.J., Wetmore R.H. 1948a. Studies of development in the vegetative shoot of Equisetum arvense L. I. The Shoot Apex. – Am. J. Bot. 35 (10): 755–767. https://doi.org/10.2307/2438157
- Golub S.J., Wetmore R.H. 1948b. Studies of development in the vegetative shoot of Equisetum arvense L. II. The Mature Shoot. – Am. J. Bot. 35 (10): 767–781. https://doi.org/10.2307/2438158
- Goodstein D.M., Shu S., Howson R., Neupane R., Hayes R.D., Fazo J., Mitros T., Dirks W., Hellsten U., Putnam N., Rokhsar D.S. 2012. Phytozome: a comparative platform for green plant genomics. – Nucleic Acids Res. 40 (D1): D1178–D1186. https://doi.org/10.1093/nar/gkr944
- Gouy M., Guindon S., Gascuel O. 2010. SeaView version 4: a multiplatform graphical user interface for sequence alignment and phylogenetic tree building. – Mol. Biol. Evol. 27 (2): 221–224. https://doi.org/10.1093/molbev/msp259
- Harrison C.J., Corley S.B., Moylan E.C., Alexander D.L., Scotland R.W., Langdale J.A. 2005. Independent recruitment of a conserved developmental mechanism during leaf evolution. – Nature. 434: 509–514. https://doi.org/10.1038/nature03410
- Harrison C.J., Morris J.L. 2018. The origin and early evolution of vascular plant shoots and leaves. – Philos. T. Roy. Soc. B. 373 (1739): 20160496. https://doi.org/10.1098/rstb.2016.0496
- Harrison C.J., Rezvani M., Langdale J.A. 2007. Growth from two transient apical initials in the meristem of Selaginella kraussiana. – Development. 134 (5): 881–889. https://doi.org/10.1242/dev.001008
- Hedman H., Zhu T., von Arnold S., Sohlberg J.J. 2013. Analysis of the WUSCHEL-RELATED HOMEOBOX gene family in the conifer Picea abies reveals extensive conservation as well as dynamic patterns. – BMC Plant Biol. 13: 89. https://doi.org/10.1186/1471-2229-13-89
- Hernández-Hernández B., Tapia-López R., Ambrose B.A., Vasco A. 2021. R2R3-MYB gene evolution in plants, incorporating ferns into the story. – Int. J. Plant. Sci. 182 (1): 1–8. https://doi.org/10.1086/710579
- Hirakawa Y. 2022. Evolution of meristem zonation by CLE gene duplication in land plants. – Nature Plants. 8: 735–740. https://doi.org/10.1038/s41477-022-01199-7
- HmmerWeb 2.43. 19 May 2023. https://www.ebi.ac.uk/Tools/hmmer/search/hmmsearch
- Hornwort genomes. 19 May 2023. https://www.hornworts.uzh.ch/en/hornwort-genomes.html
- Hou G.C., Hill J.P. 2004. Developmental anatomy of the fifth shoot-borne root in young sporophytes of Ceratopteris richardii. – Planta. 219 (2): 212–20. https://doi.org/10.1007/s00425-004-1225-6
- Huang X., Wang W., Gong T., Wickell D., Kuo L.-Y., Zhang X., Wen J., Kim H., Lu F., Zhao H., Chen Song, Li H., Wu W., Yu C., Chen Su, Fan W., Chen Shuai, Bao X., Li L., Zhang D., Jiang L., Yan X., Liao Z., Zhou G., Guo Y., Ralph J., Sederoff R.R., Wei H., Zhu P., Li F.-W., Ming R., Li Q. 2022. The flying spider-monkey tree fern genome provides insights into fern evolution and arborescence. – Nat. Plants. 8: 500–512. https://doi.org/10.1038/s41477-022-01146-6
- Imaichi R., Hiratsuka R. 2007. Evolution of shoot apical meristem structures in vascular plants with respect to plasmodesmatal network. – Am. J. Bot. 94 (12): 1911–1921. https://doi.org/10.3732/ajb.94.12.1911
- Jackson D., Veit B., Hake S. 1994. Expression of maize KNOTTED1 related homeobox genes in the shoot apical meristem predicts patterns of morphogenesis in the vegetative shoot. – Development. 120 (2): 405–413.
- Kaplan D.R. 2001. The science of plant morphology: definition, history, and role in modern biology. – Am. J. Bot. 88 (10): 1711–1741. https://doi.org/10.2307/3558347
- Kenrick P., Crane P. 1997. The origin and early diversification of land plants: a cladistic study. Washington. 441 p.
- Koteeva N.K. 1997. Ultrastrucural changes of Pinus sylvestris (Pinaceae) shoot apical meristem cells in the annual cycle. – Bot. Zhurn. 82 (6): 10–23 (In Russ.).
- Li F.-W., Nishiyama T., Waller M., Frangedakis E., Keller J., Li Z., Fernandez-Pozo N., Barker M.S., Bennett T., Blázquez M.A., Cheng S., Cuming A.C., de Vries J., de Vries S., Delaux P.-M., Diop I.S., Harrison C.J., Hauser D., Hernández-García J., Kirbis A., Meeks J.C., Monte I., Mutte S.K., Neubauer A., Quandt D., Robison T., Shimamura M., Rensing S.A., Villarreal J.C., Weijers D., Wicke S., Wong G.K.-S., Sakakibara K., Szövényi P. 2020. Anthoceros genomes illuminate the origin of land plants and the unique bio-logy of hornworts. – Nat. Plants. 6: 259–272. https://doi.org/10.1038/s41477-020-0618-2
- Liu H., Wang Q.F., Taylor W.C. 2006. Morphological and anatomical variation in sporophylls of Isoetes sinensis Palmer (Isoetaceae), an endangered quillwort in China. – Am. Fern J. 96(3): 67–74. https://doi.org/10.1640/0002-8444
- Lumpkin T.A., Plucknett D.L. 1980. Azolla: Botany, physiology, and use as a green manure. – Econ. Bot. 34: 111–153. https://doi.org/10.1007/BF02858627
- Lyons E., Freeling M. 2008. How to usefully compare homologous plant genes and chromosomes as DNA sequences. – Plant J. 53 (4): 661–673. https://doi.org/10.1111/j.1365-313X.2007.03326.x
- Morris J.L., Puttick M.N., Clark J.W., Edwards D., Kenrick P., Pressel S., Wellman C.H., Yang Z., Schneider H., Donoghue P. 2018. The timescale of early land plant evolution. – PNAS. 115 (10): 2274–2283. https://doi.org/10.1073/pnas.1719588115
- Mueller R.J. 1983. Indeterminate growth and ramification of the climbing leaves of Lygodium japonicum (Schizaeaceae). – Am. J. Bot. 70 (5): 682–690.
- Nakata M., Matsumoto N., Tsugeki R., Rikirsch E., Laux T., Okada K. 2012. Roles of the middle domain-specific WUSCHEL-RELATED HOMEOBOX genes in early development of leaves in Arabidopsis. Plant Cell. 24: 519–535. https://doi.org/10.1105/tpc.111.092858
- Napp-Zinn K. 1966. Anatomie des Blattes. Blattanatomie der Gymnospermen. Berlin.
- Nardmann J., Werr W. 2012. The invention of WUS-like stem cell-promoting functions in plants predates leptosporangiate ferns. – Plant Mol. Biol. 78: 123–134. https://doi.org/10.1007/s11103-011-9851-4
- Nardmann J., Werr W. 2013. Symplesiomorphies in the WUSCHEL clade suggest that the last common ancestor of seed plants contained at least four independent stem cell niches. – New Phytol. 199: 1081–1092. https://doi.org/10.1111/nph.12343
- National Center for Biotechnology Information (NCBI). 19 May 2023. https://www.ncbi.nlm.nih.gov/
- Naumenko A.N., Romanova M.A. 2008. Apical morphogenesis of Psilotum nudum (Psilotaceae) and Botrychium lunaria (Ophioglossaceae). – Vestn. SPb Univ. 3 (2): 15–27 (In Russ.).
- Newman I.V. 1965. Pattern in the meristems of vascular plants: III. Pursuing the patterns in the apical meristem where no cell is a permanent cell. – J. Linn. Soc. Lond. Bot. 59: 185–214. https://doi.org/10.1111/j.1095-8339.1965.tb00057.x
- Nystedt B., Street N.R., Wetterbom A., Zuccolo A., Lin Y.-C., Scofield D.G., Vezzi F., Delhomme N., Giacomello S., Alexeyenko A., Vicedomini R., Sahlin K., Sherwood E., Elfstrand M., Gramzow L., Holmberg K., Hällman J., Keech O., Klasson L., Koriabine M., Kucukoglu M., Käller M., Luthman J., Lysholm F., Niittylä T., Olson Å., Rilakovic N., Ritland C., Rosselló J.A., Sena J., Svensson T., Talavera-López C., Theißen G., Tuominen H., Vanneste K., Wu Z.-Q., Zhang B., Zerbe P., Arvestad L., Bhalerao R., Bohlmann J., Bousquet J., Gil R.G., Hvidsten T.R., de Jong P., MacKay J., Morgante M., Ritland K., Sundberg B., Thompson S.L., Van de Peer Y., Andersson B., Nilsson O., Ingvarsson P.K., Lundeberg J., Jansson S. 2013. The Norway spruce genome sequence and conifer genome evolution. – Nature. 497: 579–584. https://doi.org/10.1038/nature12211
- One Thousand Plant Transcriptomes Initiative. 2019. One thousand plant transcriptomes and the phylogenomics of green plants. – Nature. 574 (7780): 679–685. https://doi.org/10.1038/s41586-019-1693-2
- Owens I.N. 1968. Initiation and development of leaves in Douglas fir. – Can. J. Bot. 46 (3): 271–278.
- Paysan-Lafosse T., Blum M., Chuguransky S., Grego T., Pinto B.L., Salazar G.A., Bileschi M.L., Bork P., Bridge A., Colwell L., Gough J., Haft D.H., Letunić I., Marchler-Bauer A., Mi H., Natale D.A., Orengo C.A., Pandurangan A.P., Rivoire C., Sigrist C.J.A., Sillitoe I., Thanki N., Thomas P.D., Tosatto S.C.E., Wu C.H., Bateman A. 2022. InterPro in 2022. – Nucleic Acids Res. 51(D1): D418-D427. https://doi.org/10.1093/nar/gkac993
- PPG I (2016). A community-derived classification for extant lycophytes and ferns. – J. Syst. Evol. 54: 563–603. https://doi.org/10.1111/jse.12229
- Romani F., Reinheimer R., Florent S.N., Bowman J.L., Moreno J.E. 2018. Evolutionary history of HOMEODOMAIN LEUCINE ZIPPER transcription factors during plant transition to land. – New Phytol. 219 (1): 408–421. https://doi.org/10.1111/nph.15133
- Romanova M., Jernstedt J. 2005. Morphogenetic events in the Ceratopteris richardii shoot apex. – Fern. Gaz. 17: 204.
- Romanova M.A., Borisovskaya G.M. 2004. Principles of structural organization of the vegetative body in ferns: ontogenetic approach. – Bot. Zhurn. 89 (5): 705–717 (In Russ.).
- Romanova M.A., Domashkina V.V., Maksimova A.I., Pawlowski K., Voitsekhovskaja O.V. 2023. All together now: Cellular and molecular aspects of leaf development in lycophytes, ferns, and seed plants. – Front. Ecol. Evol. 11. https://doi.org/10.3389/fevo.2023.1097115
- Romanova M.A., Naumenko A.N., Evkaykina A.I. 2010. Peculiarities of apical morphogenesis in different taxa of non-seed plants. – Vestn. of SPb Univ. 3(3): 29–41 (In Russ.).
- Romanova M.A., Yakovleva O.V., Maximova A.I., Ivanova A.N., Domashkina V.V. 2022. Structure of shoot apical meristems and peculiarities of ultrastructure of their cells in lycophytes and ferns. – Bot. Zhurn. 107 (9): 65–85 (In Russ.).
- Ruzin S.E. 1999. Plant microtechnique and microscopy. Oxford. 322 p.
- Sakakibara K., Reisewitz P., Aoyama T., Friedrich T., Ando S., Sato Y. 2014. WOX13-like genes are required for reprogramming of leaf and protoplast cells into stem cells in the moss Physcomitrella patens. – Development. 141 (8): 1660–1670. https://doi.org/10.1242/dev.097444
- Sarojam R., Sappl P.G., Goldshmidt A., Efroni I., Floyd S.K., Eshed Y., Bowman J.L. 2010. Differentiating Arabidopsis shoots from leaves by combined YABBY activities. – Plant Cell. 22 (7): 2113–2130. https://doi.org/10.1105/tpc.110.075853
- Sarvepalli K., Das Gupta M., Challa K.R., Nath U. 2019. Molecular cartography of leaf development – role of transcription factors. – Curr. Opin. Plant Biol. 47: 22–31. https://doi.org/10.1016/j.pbi.2018.08.002
- Sawa S., Watanabe K., Goto K., Kanaya E., Morita E.H., Okada K. 1999. FILAMENTOUS FLOWER, a meristem and organ identity gene of Arabidopsis, encodes a protein with a zinc finger and HMG-related domains. – Genes Dev. 13 (9): 1079–1088. https://doi.org/10.1101/gad.13.9.1079
- Schneider H., Pryer K.M., Cranfill R., Smith A.R., Wolf P.G. 2002. Evolution of vascular plant body plans: a phylogenetic perspective. – In: Developmental Genetics and Plant Evolution. P. 330–364. https://doi.org/10.1201/9781420024982.ch17
- Skupchenko V.B. 2019. Cell growth and proliferation in ground tissue of developing terminal shoot in Picea abies (Pinaceae). – Rastitelnye Resursy. 55: 195–212 (In Russ.). https://doi.org/10.1134/S0033994619020092
- Skupchenko V.B., Ladanova N.V. 1984. The development of Picea obovata (Pinaceae) needles. – Bot. Zhurn. 69 (7): 203–206 (In Russ.).
- Spencer V., Venza Z.N., Harrison C.J. 2021. What can lycophytes teach us about plant evolution and development? Modern perspectives on an ancient lineage. – Evol. Dev. 23: 174–196. https://doi.org/10.1111/ede.12350
- Steeves T.A., Sussex I.M. 1989. Patterns in plant development. Cambridge. 388 p.
- Stöver B.C., Müller K.F. 2010. TreeGraph 2: Combining and visualizing evidence from different phylogenetic analyses. – BMC Bioinformatics. 11: 7. https://doi.org/10.1186/1471-2105-11-7
- Sundell D., Mannapperuma C., Netotea S., Delhomme N., Lin Y.C., Sjödin A., Van de Peer Y., Jansson S., Hvidsten T.R., Street N.R. 2015. The Plant Genome Integrative Explorer Resource: PlantGenIE.org. – New Phytol. 208 (4): 1149–1156. https://doi.org/10.1111/nph.13557
- Szövényi P., Waller M., Kirbis A. 2019. Evolution of the plant body plan. – Curr. Top. Devel. Biol. 131: 1–34. https://doi.org/10.1186/1471-2105-11-7
- Timothy L., Bailey T., Elkan C. 1994. Fitting a mixture model by expectation maximization to discover motifs in biopolymers. – Proc. Int. Conf. Intell. Syst. Mol. Biol. 2: 28–36. https://doi.org/7584402
- Tomescu A.M.F. 2009. Megaphylls, microphylls and the evolution of leaf development. – Trends in Plant Science. 14 (1): 5–12. https://doi.org/10.1016/j.tplants.2008.10.008
- Tomescu A.M.F., Escapa I.H., Rothwell G.W., Elgorriaga A., Cúneo N.R. 2017. Developmental programmes in the evolution of Equisetum reproductive morphology: a hierarchical modularity hypothesis. – Ann. Bot. 119 (4): 489–505. https://doi.org/10.1093/aob/mcw273
- Trifinopoulos J., Nguyen L.-T., von Haeseler A., Minh B.Q. 2016. W-IQ-TREE: a fast online phylogenetic tool for maximum likelihood analysis. – Nucleic Acids Res. 44 (W1): W232–W235. https://doi.org/10.1093/nar/gkw256
- Tsukaya H. 2021. The leaf meristem enigma: The relationship between the plate meristem and the marginal meristem. – The Plant Cell. 33 (10): 3194–3206. https://doi.org/10.1093/plcell/koab190
- van der Graaff E., Laux T., Rensing S. 2009. The WUS homeobox-containing (WOX) protein family - Genome Biology. 10 (12): 248. PMID: 20067590
- Vanneste K., Sterck L., Myburg A.A., Van de Peer Y., Mizrachi E. 2015. Horsetails Are Ancient Polyploids: Evidence from Equisetum giganteum. – Plant Cell. 27 (6): 1567–78. https://doi.org/10.1105/tpc.15.00157. Epub 2015 May 22. PMID: 26002871; PMCID: PMC4498207
- Vasco A., Ambrose B.A. 2020. Simple and divided leaves in ferns: exploring the genetic basis for leaf morphology differences in the genus Elaphoglossum (Dryopterida-ceae). – Int. J. Mol. Sci. 21 (15): 5180. https://doi.org/10.3390/ijms21155180
- Vasco A., Moran R.C., Ambrose B.A. 2013. The evolution, morphology and development of fern leaves. – Front. Plant Sci. 4: 345. https://doi.org/10.3389/fpls. 2013.00345
- Vasco A., Smalls T.L., Graham S.W., Cooper E.D., Wong G.K., Stevenson D.W., Moran R.C., Ambrose B.A. 2016. Challenging the paradigms of leaf evolution: Class III HD-Zips in ferns and lycophytes. – New Phytol. 212 (3): 745–758. https://doi.org/10.1111/nph.14075
- Wang B., Yeun L.H., Xue J.Y., Liu Y., Ané J. M., Qiu Y.L. 2010. Presence of three mycorrhizal genes in the common ancestor of land plants suggests a key role of mycorrhizas in the colonization of land by plants. – The New Phytol. 186 (5): 514–525. https://doi.org/10.1111/j.1469-8137.2009.03137.x
- Wardlaw C.W. 1949. Experimental and analytical studies of pteridophytes: XIV. Leaf formation and phyllotaxis in Dryopteris aristata Druce. – Ann. Bot. 13 (2): 163–198.
- White R., Turner M. 1995. Anatomy and development of the fern sporophyte. – Bot. Rev. 61 (4): 281–305. https://doi.org/10.1007/BF02912620
- Wu C.C., Li F.W., Kramer E.M. 2019. Large-scale phylogenomic analysis suggests three ancient superclades of the WUSCHEL-RELATED HOMEOBOX transcription factor family in plants. – PloS One. 14 (10): e0223521. https://doi.org/10.1371/journal.pone.0223521
- Xia Z., Liu L., Wei Z., Wang F., Shen H., Yan Y. 2022. Analysis of comparative transcriptome and positively selected genes reveal adaptive evolution in leaf-less and root-less whisk ferns. – Plants. 11 (9): 1198. https://doi.org/10.3390/plants11091198
- Yamaguchi T., Nukazuka A., Tsukaya H. 2012. Leaf adaxial-abaxial polarity specification and lamina outgrowth: evolution and development. – Plant Cell Physiol. 53 (7): 1180–1194. https://doi.org/10.1093/pcp/pcs074
- Yang M., You W., Wu S., Fan Z., Xu B., Zhu M., Li X., Xiao Y. 2017. Global transcriptome analysis of Huperzia serrata and identification of critical genes involved in the biosynthesis of huperzine A. – BMC Genomics. 18 (1): 245. https://doi.org/10.1186/s12864-017-3615-8
- Yip H.K., Floyd S.K., Sakakibara K., Bowman J.L. 2016. Class III HD-Zip activity coordinates leaf development in Physcomitrella patens. – Dev. Biol. 419 (1): 184–197. https://doi.org/10.1016/j.ydbio.2016.01.012.
- Zimmerman W. 1952. Main results of the “Telome Theory”. – Paleobotanist. 1: 456–470.
- Zumajo-Cardona C., Ambrose B. A. 2020. Phylogenetic analyses of key developmental genes provide insight into the complex evolution of seeds. – Mol. Phylogenet. Evol. 147:106778. https://doi.org/10.1186/s12864-017-3615-8
- Zumajo-Cardona C., Vasco A., Ambrose B.A. 2019. The evolution of the KANADI gene family and leaf development in lycophytes and ferns. – Plants (Basel). 8 (9): 313. https://doi.org/10.1016/j.ympev.2020.106778
Supplementary files









