PARAMETERS OF RADIO PULSARS AT DIFFERENT DISTANCES FROM THE “DEATH LINE”
- Authors: Ken’ko Z.V.1, Malov I.F.2
-
Affiliations:
- Belarusian State University
- Lebedev Physical Institute of the RAS, Pushchino Radioastronomical Observatory, Astrospace Center
- Issue: Vol 100, No 11 (2023)
- Pages: 1046-1055
- Section: Articles
- URL: https://bakhtiniada.ru/0004-6299/article/view/148094
- DOI: https://doi.org/10.31857/S0004629923110075
- EDN: https://elibrary.ru/YGCTWC
- ID: 148094
Cite item
Full Text
Abstract
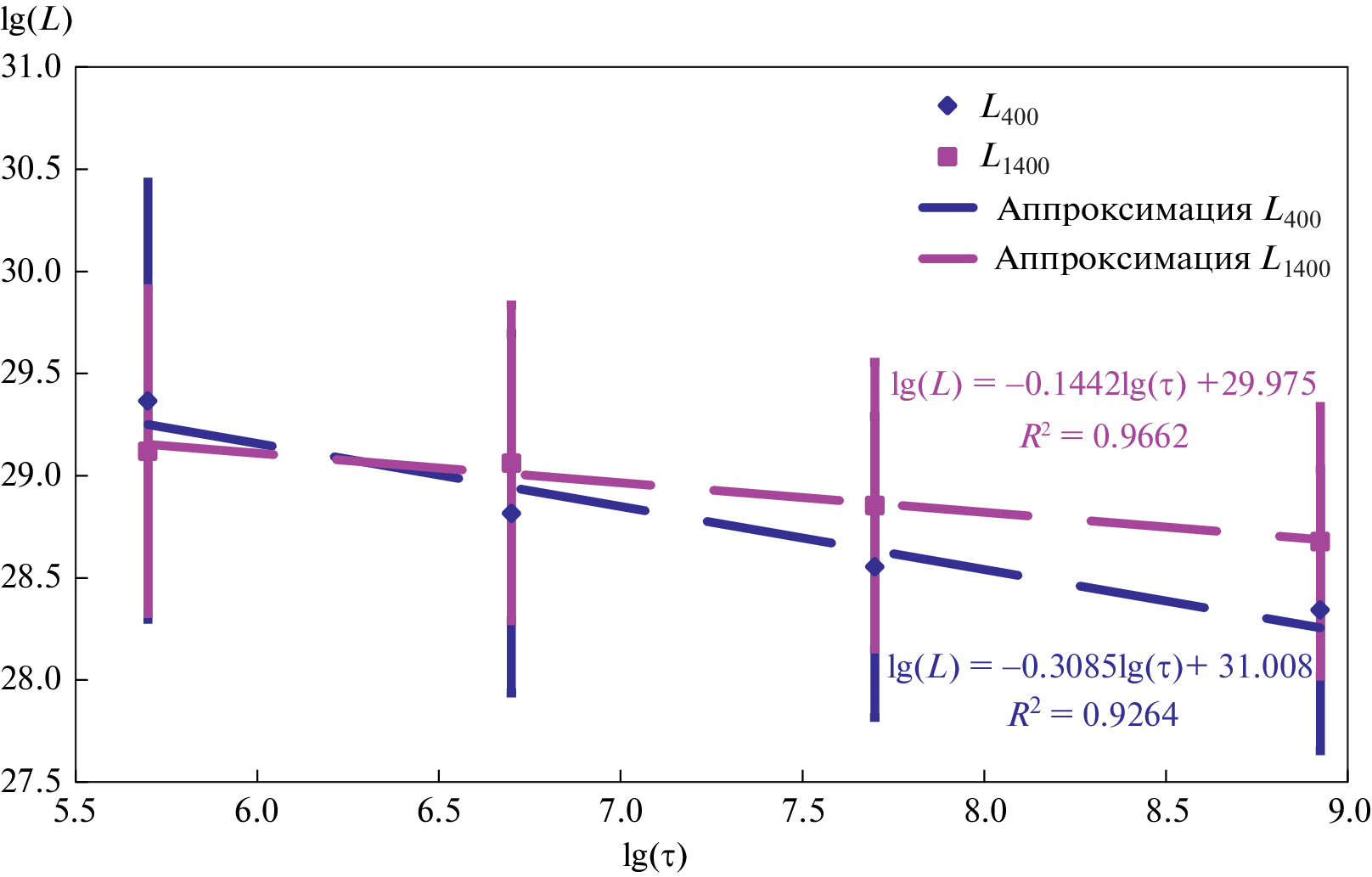
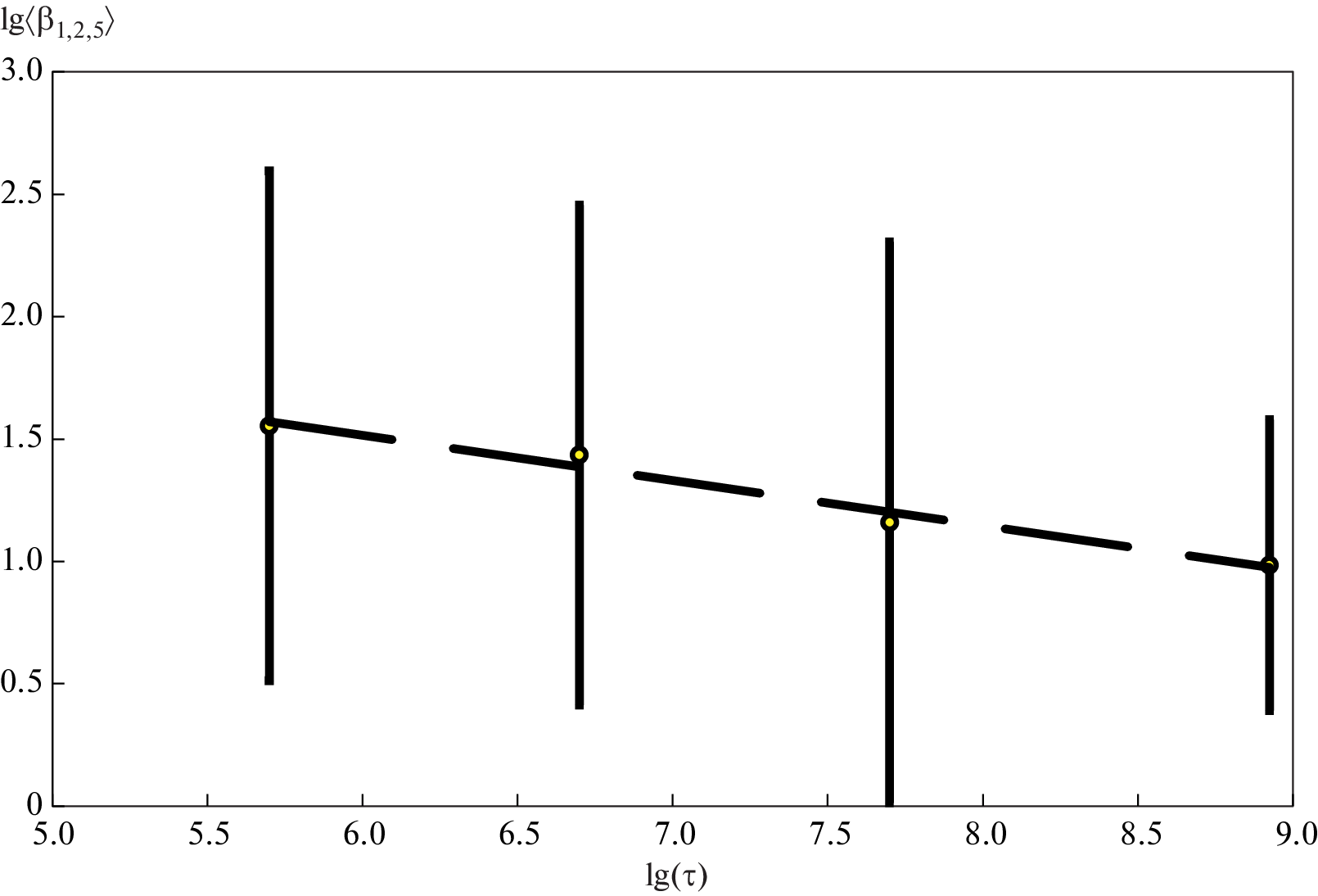
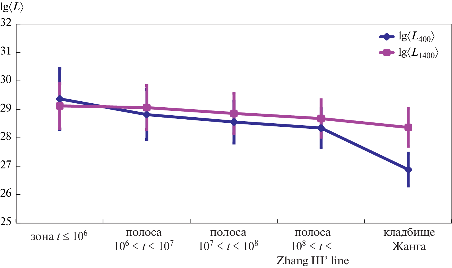
Calculations of angles \(\beta \) between magnetic moments and rotation axes have been carried out for radio pulsars located at different distances from the “death line”. It is shown that these angles decrease from 36° to 10° when pulsars move to the “death line”. Such values correspond to kinematic ages from 1 to 10 millions of years. It is detected also that for these ages radio luminosities of pulsars decrease. This means that radio pulsars fade out when their age increases.
Keywords
About the authors
Z. V. Ken’ko
Belarusian State University
Author for correspondence.
Email: ibick@mail.ru
Republic of Belarus, Minsk
I. F. Malov
Lebedev Physical Institute of the RAS, Pushchino Radioastronomical Observatory,Astrospace Center
Author for correspondence.
Email: malov@prao.ru
Russia, Pushchino
References
- L. Davis and M. Goldstein, Astrophys. J. 59, L81 (1970).
- В. С. Бескин, А. В. Гуревич, Я. Н. Истомин, ЖЭТФ 85(2), 401 (1983).
- A. Philippov, A. Tchekhovskoy, and J. G. Li, Monthly Not. Roy. Astron. Soc. 441, 1879 (2014).
- Z. V. Ken’ko and I. F. Malov, Monthly Not. Roy. Astron. Soc. 522, 1826, (2023).
- B. Zhang, A. K. Harding, and A. G. Muslimov, Astrophys. J. 531, L135 (2000).
- И. Ф. Малов, А. П. Морозова, Астрон. журн. 99(1), 29 (2022).
- R. N. Manchester, G. B. Hobbs, A. Teoh, and M. Hobbs, Astron. J. 129, 1993 (2005).
- И. Ф. Малов, Радиопульсары (М.: Наука, 2004).
- V. S. Beskin and A. Yu. Istomin, Monthly Not. Roy. Astron. Soc. 516(4), 5084 (2022), arXiv:2207.04723 [astro-ph.HE].
- I. F. Malov, Monthly Not. Roy. Asnron. Soc. 502, 809 (2021).
- И. Ф. Малов, О. И. Малов, Астрон. журн. 83(6), 542 (2006).
- I. Contopoulos and A. Spitkovsky, Astrophys. J. 643, 1139 (2006).
Supplementary files










