Возможность оценки эксцентриситета орбиты двойной системы с экзопланетой по транзитной кривой блеска
- Авторы: Бекесов Е.В.1, Абубекеров М.К.1, Гостев Н.Ю.1, Черепащук А.М.1
-
Учреждения:
- Московский государственный университет им. М.В. Ломоносова, Государственный астрономический институт им. П.К. Штернберга
- Выпуск: Том 100, № 11 (2023)
- Страницы: 964-986
- Раздел: СТАТЬИ
- URL: https://bakhtiniada.ru/0004-6299/article/view/148084
- DOI: https://doi.org/10.31857/S0004629923110014
- EDN: https://elibrary.ru/YGKUYD
- ID: 148084
Цитировать
Полный текст
Аннотация
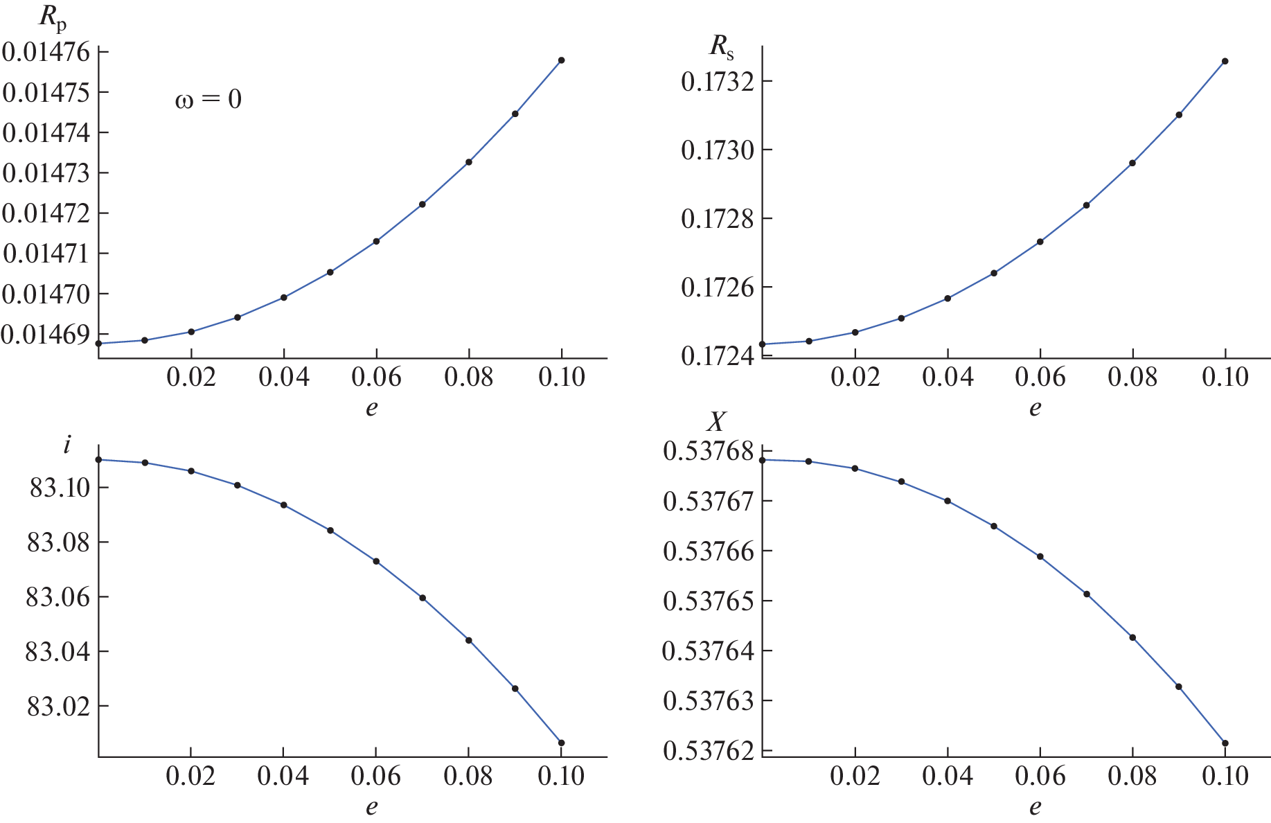
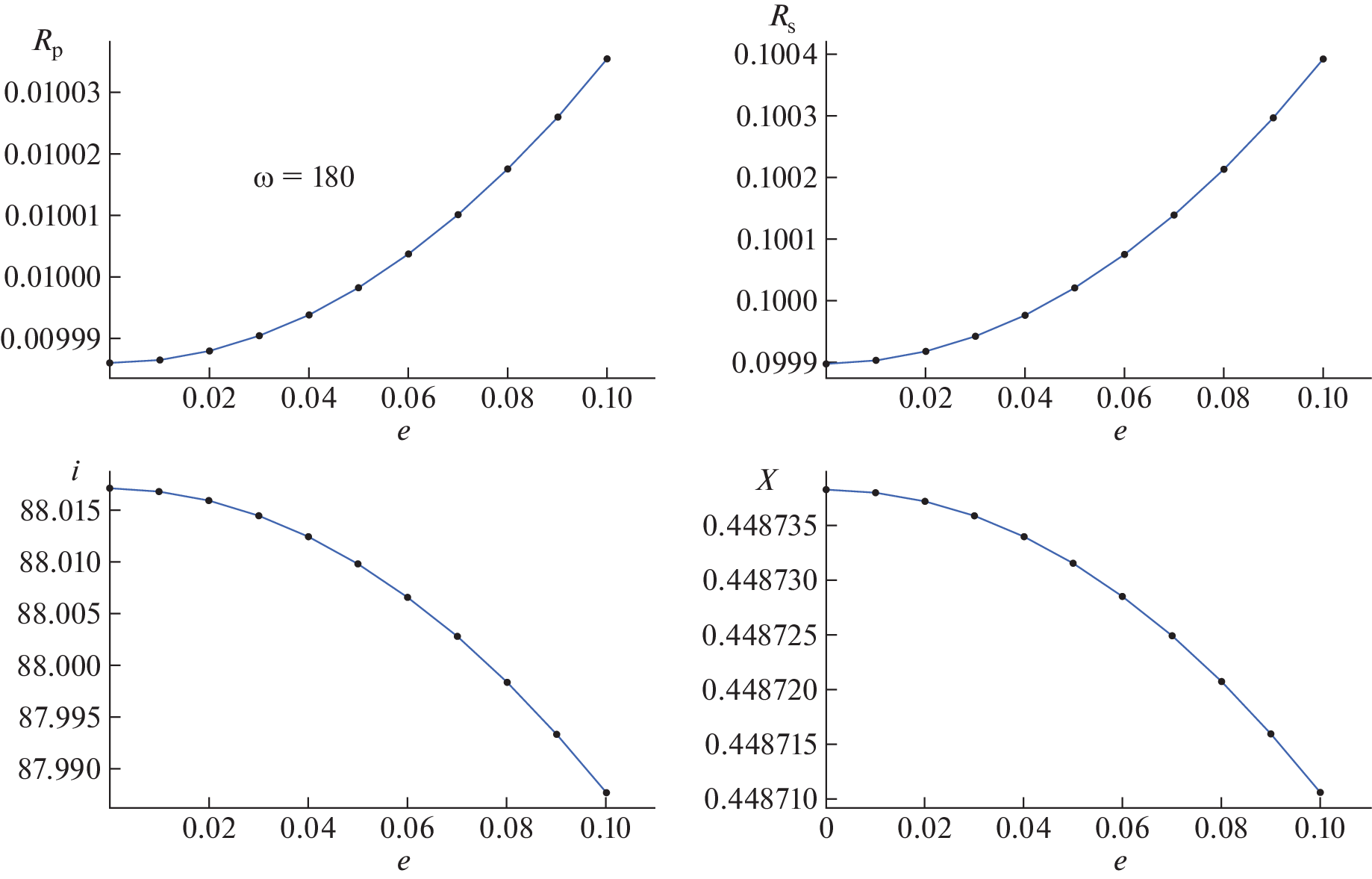
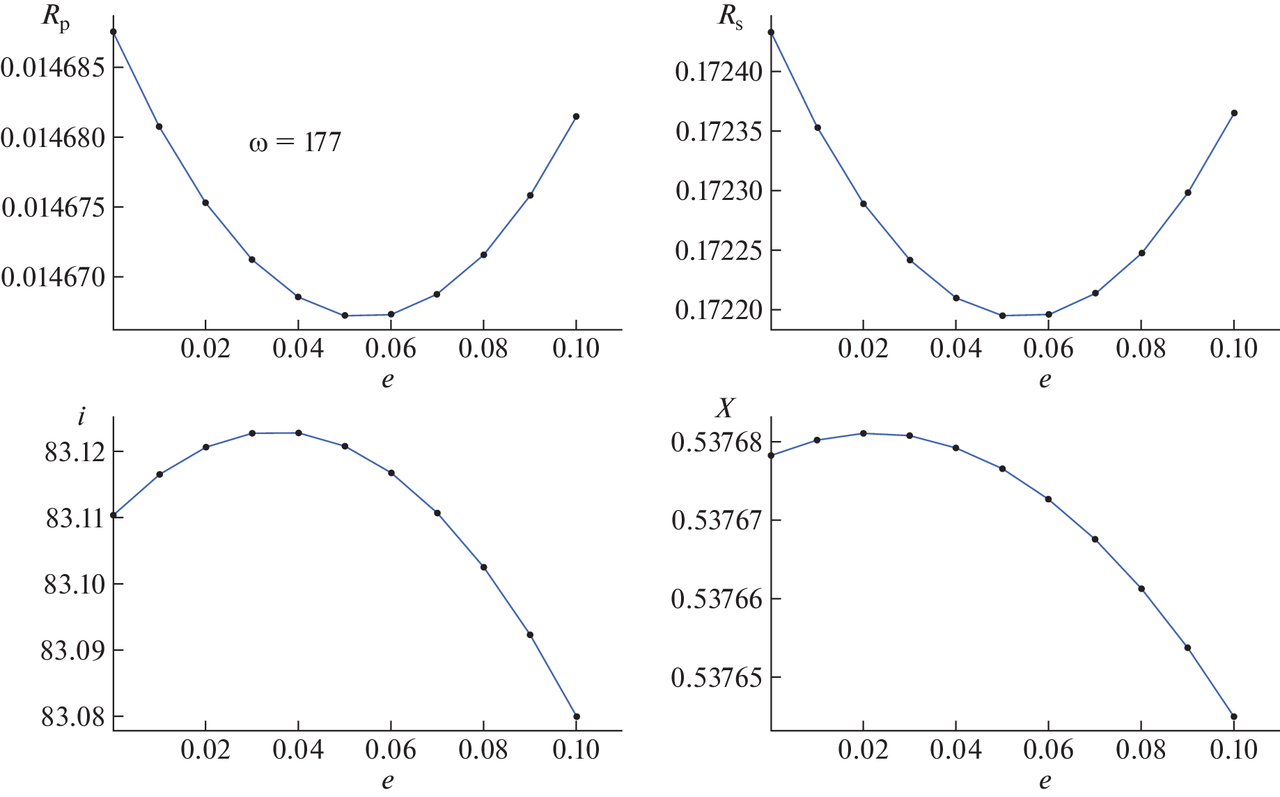
В работе, как по модельным, так и по наблюдаемым транзитным кривым блеска выполнено исследование возможности определения эксцентриситета орбиты двойной звездной системы с экзопланетой. Показано, что определение точного значения эксцентриситета на основе транзитных кривых блеска возможно при знании долготы периастра. В случае отсутствия информации о долготе периастра анализ транзитной кривой блеска позволяет наложить ограничения на значения эксцентриситета орбиты. Изучено влияние неопределенности в значении эксцентриситета орбиты на точность определения остальных параметров системы: радиуса звезды, радиуса планеты, наклонения орбиты и коэффициента потемнения к краю.
Об авторах
Е. В. Бекесов
Московский государственный университет им. М.В. Ломоносова,Государственный астрономический институт им. П.К. Штернберга
Email: cherepashchuk@gmail.com
Россия, Москва
М. К. Абубекеров
Московский государственный университет им. М.В. Ломоносова,Государственный астрономический институт им. П.К. Штернберга
Автор, ответственный за переписку.
Email: marat@sai.msu.ru
Россия, Москва
Н. Ю. Гостев
Московский государственный университет им. М.В. Ломоносова,Государственный астрономический институт им. П.К. Штернберга
Автор, ответственный за переписку.
Email: ngostev@mail.ru
Россия, Москва
А. М. Черепащук
Московский государственный университет им. М.В. Ломоносова,Государственный астрономический институт им. П.К. Штернберга
Автор, ответственный за переписку.
Email: cherepashchuk@gmail.com
Россия, Москва
Список литературы
- A. Claret and S. Bloemen, Astron. and Astrophys. 529, id. A75 (2011).
- J. Southworth, Monthly Not. Roy. Astron. Soc. 386, 1644 (2008).
- Е. В. Бекесов, А. М. Черепащук, Астрон. журн. 100(2), 173 (2023).
- М. К. Абубекеров, Н. Ю. Гостев, А. М. Черепащук, Астрон. журн. 87(12), 1199 (2010).
- B. O. Demory, S. Seager, N. Madhusudhan, H. Kjeldsen, et al., Astrophys. J. Letters 735(1), L12 (2011).
- J. P. Zahn, Astron. and Astrophys. 57, 383 (1977).
- М. К. Абубекеров, Н. Ю. Гостев, А. М. Черепащук, Астрон. журн. 85(2), 121 (2008).
- М. К. Абубекеров, Н. Ю. Гостев, Вычисл. методы и программирование 15, 677 (2014).
- М. К. Абубекеров, Н. Ю. Гостев, А. М. Черепащук, Астрон. журн. 86(8), 778 (2009).
- M. K. Abubekerov and N. Yu. Gostev, Monthly Not. Roy. Astron. Soc. 432, 2216 (2013).
- M. K. Abubekerov and N. Yu. Gostev, Monthly Not. Roy. Astron. Soc. 459, 2078 (2016).
- M. K. Abubekerov and N. Yu. Gostev, Astron. and Astrophys. 633, id. A96 (2020).
- М. К. Абубекеров, Н. Ю. Гостев, Астрон. журн. 98(11), 922 (2021).
- Н. Ю. Гостев, Астрон. журн. 88(7), 704 (2011).
- W. Latham, W. J. Borucki, D. G. Koch, T. M. Brown, et al., Astrophys. J. 713, L140 (2010).
- Е. В. Бекесов, А. А. Белинский, С. Б. Попов, Астрон. журн. 98(12), 1043 (2021).
- A. S. Bonomo, S. Desidera, S. Benatti, and F. Borsa, A-stron. and Astrophys. 602, id. A107 (2017).
Дополнительные файлы

























