MASS RATIO AND ECCENTRICITY DISTRIBUTIONS OF YOUNG SPECTROSCOPIC BINARY STARS
- Autores: Eretnova O.V.1
-
Afiliações:
- Chelyabinsk State University
- Edição: Volume 100, Nº 9 (2023)
- Páginas: 800-810
- Seção: Articles
- URL: https://bakhtiniada.ru/0004-6299/article/view/147876
- DOI: https://doi.org/10.31857/S0004629923090049
- EDN: https://elibrary.ru/ZKIFBI
- ID: 147876
Citar
Texto integral
Resumo
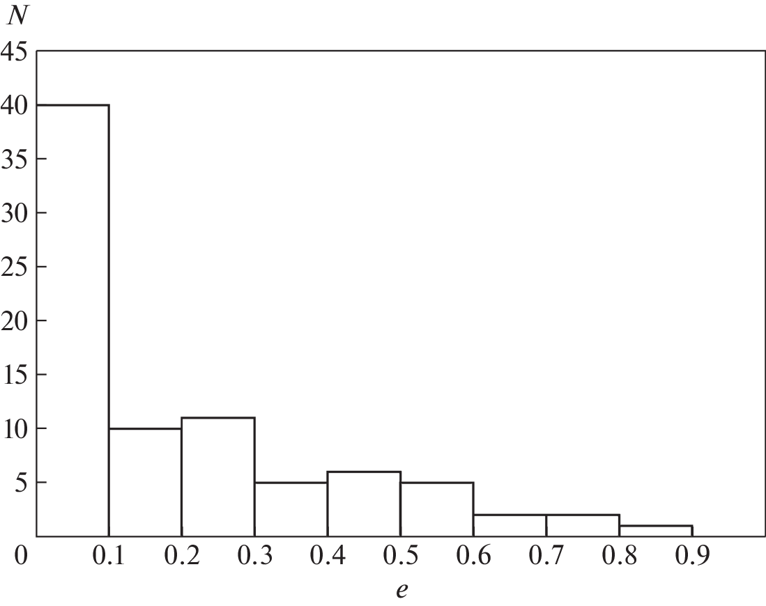
We collected the information about 83 pre-main sequence double-lined spectroscopic binaries. Among them there are Ae/Be Herbig stars, T Tauri stars and red dwarfs. The eccentricity – period relation, the mass ratio and eccentricity distributions of young spectroscopic binaries are constructed and analyzed. The overwhelming majority of close binaries with \(P < {{10}^{d}}\) have eccentricity near to zero, the stars less than 1 million years old are rare among them. The mass ratio distribution of systems with \(P < {{10}^{d}}\) has a prominent maximum in a range of \(q = 0.9{\kern 1pt} - {\kern 1pt} 1.0\). The number of young spectroscopic binaries with \(P > {{10}^{d}}\) does not decrease with decreasing mass ratio as sharply as in the case of close binary stars, about 12% of these stars have \(q < 0.5\). The paper is based on a talk presented at the astrophysical memorial seminar “Novelties in Understanding the Evolution of Binary Stars”, dedicated to the 90th anniversary of Professor M.A. Svechnikov.
Sobre autores
O. Eretnova
Chelyabinsk State University
Autor responsável pela correspondência
Email: eretnova@csu.ru
Russia, Chelyabinsk
Bibliografia
- З. Т. Крайчева, Е. И. Попова, А. В. Тутуков, Л. Р. Юн-гельсон, Научные информации Астрон. совета АН СССР 67, 3 (1989).
- З. Т. Крайчева, Е. И. Попова, А. В. Тутуков, Л. Р. Юн-гельсон, Астрофизика 30, 524 (1989).
- V. Trimble, Monthly Not. Roy. Astron. Soc. 242, 79 (1990).
- Н. З. Исмаилов, Г. А. Абди, Г. Б. Мамедханова, Астрон. циркуляр № 1610 (2014).
- A. E. Dudorov and O. V. Eretnova, Astron. Astrophys. Trans. 29, 437 (2016).
- R. D. Mathieu, Ann. Rev. Astron. Astrophys. 32, 465 (1994).
- C. H. F. Melo, E. Covino, J. M. Alcalá, and G. Torres, A-stron. and Astrophys. 378, 898 (2001).
- H. Zinnecker, Astrophys. Space Sci. 99, 41 (1984).
- M. R. Bate, Monthly Not. Roy. Astron. Soc. 314, 33 (2000).
- M. R. Bate, I. A. Bonnell, and V. Bromm, Monthly Not. Roy. Astron. Soc. 336, 705 (2002).
- R. J. White and A. M. Ghez, Astrophys. J. 556, 265 (2001).
- G. D. Smith, E. Gillen, D. Queloz, L. A. Hillenbrand, et al., Monthly Not. Roy. Astron. Soc. 507, 5991 (2021).
- G. H. Herbig, Advances in Astron. and Astrophys. 1, 47 (1962).
- А. Е. Дудоров, О. В. Еретнова, Челябинский физико-математический журнал 6, 347 (2021).
- Gaia Collaboration 2020, VizieR Online Data Catalog: I/350.
- Gaia Collaboration 2022, VizieR On-line Data Catalog: I/355.
- N. N. Samus, E. V. Kazarovets, O. V. Durlevich, N. N. Ki-reeva, and E. N. Pastukhova, Astronomy Reports 61, 80 (2017).
- A. Erdem, D. Sürgit, B. Özkardeş, P. Hadrava, et al., Monthly Not. Roy. Astron. Soc. 515, 6151 (2022).
- M. Morales-Calderón, J. R. Stauffer, K. G. Stassun, F. J. Vrba, et al., Astrophys. J. 753, 149 (2012).
- G. Torres, C. H. S. Lacy, A. Claret, and J. A. Sabby, A-stron. J. 120, 3226 (2000).
- L. Hebb, H. M. Cegla, K. G. Stassun, H. C. Stempels, P. A. Cargile, and L. E. Palladino, Astron. and Astrophys. 531, id. A61 (2011).
- S. J. Murphy, W. A. Lawson, C. A. Onken, D. Yong, et al., Monthly Not. Roy. Astron. Soc. 491, 4902 (2020).
- E. Gillen, L. A. Hillenbrand, J. Stauffer, S. Aigrain, L. Rebull, and A. M. Cody, Monthly Not. Roy. Astron. Soc. 495, 1531 (2020).
- B. M. Tofflemire, A. L. Kraus, A. W. Mann, E. R. Newton, et al., Astron. J. 165, 46 (2023).
- I. Czekala, S. M. Andrews, G. Torres, J. E. Rodríguez, et al., Astrophys. J. 851,132 (2017).
- L. Prato, D. Ruíz-Rodríguez, and L. H. Wasserman, A-strophys. J. 852, 38 (2018).
- J.-B. Le Bouquin, J.-L. Monin, J.-P. Berger, L. Prato, M. Benisty, and G. Schaefer, Astron. and Astrophys. 561, id. A101 (2014).
- J. M. Alcalá, E. Covino, C. Melo, and M. F. Sterzik, -Astron. and Astrophys. 384, 521 (2002).
- A. Frasca, H. M. J. Boffin, C. F. Manara, J. M. Alcalá, et al., Astron. and Astrophys. 656, id. A138 (2021).
- J. S. Carr, R. D. Mathieu, and J. R. Najita, Astrophys. J. 551, 454 (2001).
- I. Czekala, S. M. Andrews, G. Torres, E. L. N. Jensen, K. G. Stassun, D. J. Wilner, and D. W. Latham, Astrophys. J. 818, 156 (2016).
- J. Wang, T. J. David, L. A. Hillenbrand, D. Mawet, S. Albrecht, and Z. Liu, Astrophys. J. 865, 141 (2018).
- C. C. Guillén, N. Lodieu, V. J. S. Béjar, D. Baroch, et al., Astron. and Astrophys. 654, id. A134 (2021).
- E. W. Guenther, M. Esposito, R. Mundt, E. Covino, J. M. Alcalá, F. Cusano, and B. Stecklum, Astron. and Astrophys. 467, 1147 (2007).
- G. Torres, Astron. J. 127, 1187 (2004).
- M. Esposito, E. Covino, J. M. Alcalá, E. W. Guenther, and E. Schisano, Monthly Not. Roy. Astron. Soc. 376, 1805 (2007).
- M. E. Shultz, E. Alecian, V. Petit, S. Bagnulo, T. Böhm, C. P. Folsom, G. A. Wade, and the MiMeS Collaboration, Monthly Not. Roy. Astron. Soc. 504, 3203 (2021).
- L. A. Marschall, and R. D. Mathieu, Astron. J. 96, 1956 (1988).
- V. Rosero, L. Prato, L. H. Wasserman, and B. Rodgers, Astron. J. 141, 13 (2011).
- M. Kounkel, L. Hartmann, J. J. Tobin, M. Mateo, J. I. Bailey, and M. Spencer, Astrophys. J. 821, 8 (2016).
- G. G. Sacco, E. Franciosini, S. Randich, and R. Pallavicini, Astron. and Astrophys. 488, 167 (2008).
- K. Kellogg, L. Prato, G. Torres, G. H. Schaefer, et al., A-strophys. J. 844, 168 (2017).
- E. L. Martín, A. Magazzù, X. Delfosse, and R. D. Ma-thieu, Astron. and Astrophys. 429, 939 (2005).
- K. G. Strassmeier and J. B. Rice, Astron. and Astrophys. 360, 1019 (2000).
- E. Alecian, C. Catala, G. A. Wade, J.-F. Donati, et al., Monthly Not. Roy. Astron. Soc. 385, 391 (2008).
- N. Karnath, L. Prato, L. H. Wasserman, G. Torres, B. A. Skiff, and R. D. Mathieu, Astron. J. 146, 149 (2013).
- R. D. Mathieu, F. M. Walter, and P. C. Myers, Astron. J. 98, 987 (1989).
- L. Prato, M. Simon, T. Mazeh, I. S. McLean, D. Norman, and S. Zucker, Astrophys. J. 569, 863 (2002).
- S. Messina, P. Parihar, K. Biazzo, A. F. Lanza, et al., Monthly Not. Roy. Astron. Soc. 457, 3372 (2016).
- B. Reipurth, H. Lindgren, M. Mayor, J.-C. Mermilliod, and N. Cramer, Astron. J. 124, 2813 (2002).
- D. Ruíz-Rodríguez, L. Prato, G. Torres, L. H. Wasserman, and R. Neuhäuser, Astron. J. 145, 162 (2013).
- G. Torres, R. Neuhäuser, and E. W. Guenther, Astron. J. 123, 1701 (2002).
- G. N. Mace, L. Prato, L. H. Wasserman, G. H. Schaefer, O. G. Franz, and M. Simon, Astron. J. 137, 3487 (2009).
- E. Covino, C. Melo, J. M. Alcalá, G. Torres, M. Fernández, A. Frasca, and R. Paladino, Astron. and Astrophys. 375, 130 (2001).
- G. N. Mace, L. Prato, G. Torres, L. H. Wasserman, R. D. Mathieu, and I. S. McLean, Astron. J. 144, 55 (2012).
- H. C. Stempels, and G. F. Gahm, Astron. and Astrophys. 421, 1159 (2004).
- B. Reipurth, H. Lindgren, B. Nordström, and M. Mayor, Astron. and Astrophys. 235, 197 (1990).
- G. Torres, D. Ruíz-Rodríguez, M. Badenas, L. Prato, et al., Astrophys. J. 773, 40 (2013).
- D. L. Padgett, and K. R. Stapelfeldt, Astron. J. 107, 720 (1994).
- J. P. Williams, and L. A. Cieza, Ann. Rev. Astron. Astrophys. 49, 67 (2011).
- К. Н. Гранкин, Письма в Астрон. журн. 42, 353 (2016).
- S. S. R. Offner, M. Moe, K. M. Kratter, S. I. Sadavoy, E. L. N. Jensen, and J. J. Tobin, arXiv:2203.10066 [astro-ph.SR]. (2022).
- J. P. Zahn, and L. Bouche, Astron. and Astrophys. 223, 112 (1989).
- Kh. F. Khaliullin, and A. L. Khaliullina, Monthly Not. Roy. Astron. Soc. 411, 2804 (2011).
- J. Zrake, C. Tiede, A. MacFadyen, and Z. Haiman, A-strophys. J. Letters 909, id. L13 (2021).
- D. Pourbaix, A. A. Tokovinin, A. H. Batten, F. C. Fekel, et al., Astron. and Astrophys. 424, 727 (2004).
Arquivos suplementares





