Каталог разрешенных спектроскопических двойных: разработка и описание
- Авторы: Зелеке Д.Б.1,2, Пахомова П.В.3, Тессема С.Б.1, Негу С.Х.1, Малков О.Ю.3
-
Учреждения:
- Институт космических исследований, Обсерватория Энтото
- Университет Аддис Абебы
- Институт астрономии Российской академии наук
- Выпуск: Том 100, № 6 (2023)
- Страницы: 512-516
- Раздел: СТАТЬИ
- URL: https://bakhtiniada.ru/0004-6299/article/view/139090
- DOI: https://doi.org/10.31857/S0004629923050110
- EDN: https://elibrary.ru/YXGAUT
- ID: 139090
Цитировать
Полный текст
Аннотация
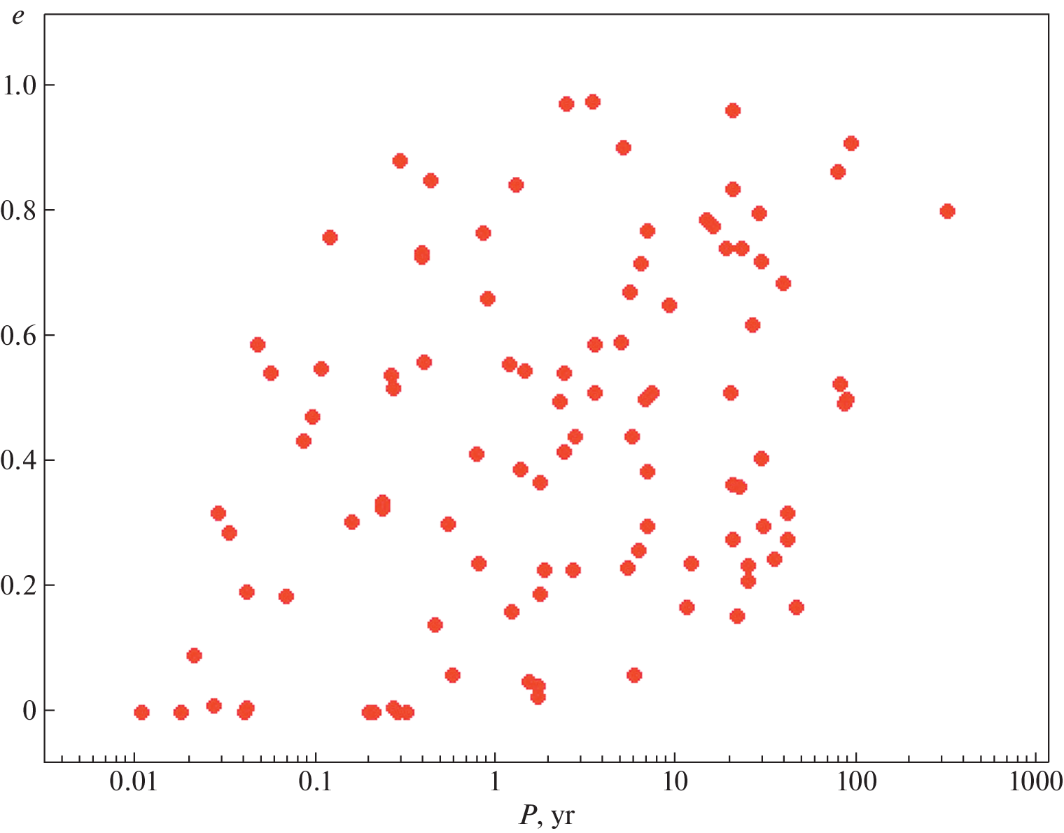
Разрешенные спектроскопические двойные – уникальные объекты среди других типов двойных. Они предоставляют единственную (помимо тригонометрических параллаксов) возможность определять с высокой точностью расстояния до объектов – важнейшую характеристику в астрономии. Двойные системы этого типа малочисленны, однако исчерпывающего каталога до сих пор не существует. Авторами разработана пилотная версия нового каталога разрешенных спектроскопических двойных. В нем собрана информация об элементах орбит, массах компонентов, параллаксах и других параметрах для 107 звезд. Таким образом, каталог представляет собой наиболее обширный список разрешенных спектроскопических двойных, известных на данный момент. Проведен предварительный анализ распределений звездных параметров объектов каталога, а также сравнение тригонометрических параллаксов из Gaia DR3 с орбитальными. Статья частично основана на докладе, представленном на конференции “Современная звездная астрономия-2022”, прошедшей в Кавказской горной обсерватории ГАИШ МГУ им. М.В. Ломоносова 8–10 ноября 2022 г.
Ключевые слова
Об авторах
Д. Б. Зелеке
Институт космических исследований, Обсерватория Энтото; Университет Аддис Абебы
Email: malkov@inasan.ru
Эфиопия, Аддис Абеба; Эфиопия, Аддис Абеба
П. В. Пахомова
Институт астрономии Российской академии наук
Email: malkov@inasan.ru
Россия, Москва
С. Б. Тессема
Институт космических исследований, Обсерватория Энтото
Email: malkov@inasan.ru
Эфиопия, Аддис Абеба
С. Х. Негу
Институт космических исследований, Обсерватория Энтото
Email: malkov@inasan.ru
Эфиопия, Аддис Абеба
О. Ю. Малков
Институт астрономии Российской академии наук
Автор, ответственный за переписку.
Email: malkov@inasan.ru
Россия, Москва
Список литературы
- D. Pourbaix, Astron. and Astrophys. Suppl. Ser. 145, 215 (2000).
- L. Piccotti, J. Á. Docobo, R. Carini, V. S. Tamazian, E. Bro-cato, M. Andrade, and P. P. Campo, Monthly Not. Roy. Astron. Soc. 492, 2709 (2020).
- A. Gallenne, G. Pietrzyński, D. Graczyk, B. Pilecki, et al., Astron. and Astrophys. 632, id. A31 (2019), a-rXiv:1910.03393 [astro-ph.SR].
- J. B. Le Bouquin, H. Sana, E. Gosset, M. De Becker, et al., Astron. and Astrophys. 601, id. A34 (2017), ar-Xiv:1608.03525 [astro-ph.SR].
- J. L. Halbwachs, H. M. J. Boffin, J. B. Le Bouquin, F. Kiefer, et al., Monthly Not. Roy. Astron. Soc. 455, 3303 (2016), arXiv:1510.07412 [astro-ph.SR].
- F. Kiefer, J. L. Halbwachs, Y. Lebreton, C. Soubiran, et al., Monthly Not. Roy. Astron. Soc. 474, 731 (2018), arXiv:1710.09604 [astro-ph.SR].
- Gaia Collaboration, VizieR Online Data Catalog: I/355 (2022).
Дополнительные файлы







