GAIA Arguments for and against a Hypothetical Sun Companion
- Autores: Malkov O.Y.1
-
Afiliações:
- Institute of Astronomy, Russian Academy of Sciences
- Edição: Volume 100, Nº 3 (2023)
- Páginas: 297-302
- Seção: Articles
- URL: https://bakhtiniada.ru/0004-6299/article/view/139075
- DOI: https://doi.org/10.31857/S0004629923030040
- EDN: https://elibrary.ru/PNMGIR
- ID: 139075
Citar
Texto integral
Resumo
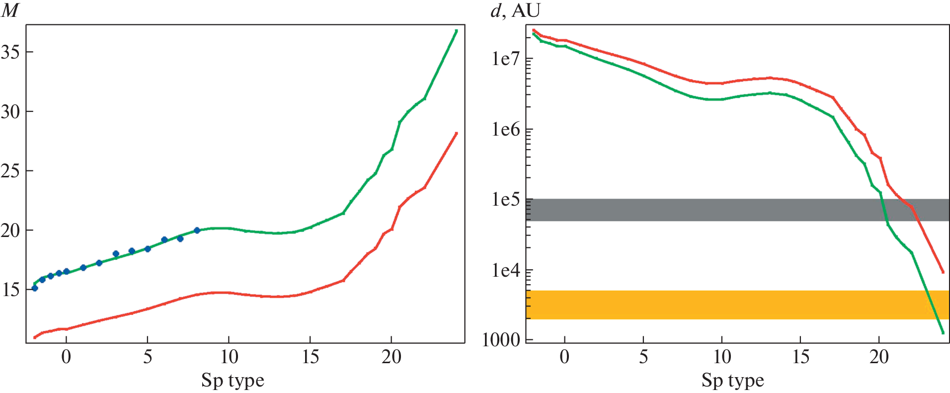
The hypothesis that the Sun is a component of a binary star system has been around for about a hundred years. Assumptions about the nature of the companion continue to be published as new observational data become available. The paper shows that the results of the work of the Gaia space observatory impose certain restrictions on the nature and location of the companion. The fact that the companion is not registered by the observatory leaves the following marginal possibilities: a cool brown dwarf (Y3 and later) in an orbit inside the Oort cloud, or an L/T brown dwarf in a higher orbit (from a≈ 105 AU). At the same time, the companion is quite likely cataloged in the 2MASS and WISE surveys. We also provided estimates for the absolute G-magnitudes of brown dwarfs of late spectral types.
Palavras-chave
Sobre autores
O. Malkov
Institute of Astronomy, Russian Academy of Sciences
Autor responsável pela correspondência
Email: malkov@inasan.ru
119017, Moscow, Russia
Bibliografia
- W. J. Luyten, Harvard College Observ. Bull. 814, 2 (1925).
- S. Pineault, Nature 275, 727 (1978).
- D. P. Whitmire and A. A. Jackson, Nature 308, 713 (1984).
- J. J. Matese, in Planetary Systems in the Universe, IAU Symposium № 202, held 7–11 August 2000 at Manchester, United Kingdom, edited by A. Penny, Proc. IAU Symp. 202, 214 (2004).
- R. S. Gomes, J. J. Matese, and J. J. Lissauer, Icarus 184(2), 589 (2006).
- J. J. Matese and D. P. Whitmire, Icarus 211(2), 926 (2011), arXiv:1004.4584 [astro-ph.EP].
- R. S. Gomes, J. S. Soares, and R. Brasser, Icarus 258(1), 37 (2015).
- E. R. Harrison, Nature 270, 324 (1977).
- E. L. Wright, Nature 272, 649 (1978).
- D. Wilkins, Nature 282, 696 (1979).
- J. G. Kirk, Nature 286, 306 (1980).
- J. de León, J. Licandro, M. Serra-Ricart, A. Cabrera-Lavers, J. Font Serra, R. Scarpa, C. de la Fuente Marcos, and R. de la Fuente Marcos, Res. Notes Amer. Astron. Soc. 3, 131 (2019).
- G. V. Borisov and B. M. Shustov, Solar System Res. 55, 124 (2021).
- D. Jewitt, J. Luu, J. Rajagopal, R. Kotulla, S. Ridgway, W. Liu, and T. Augusteijn, Astrophys. J. Letters 850, id. L36 (2017), arXiv:1711.05687 [astro-ph.EP].
- A. Siraj and A. Loeb, arXiv:1904.07224 [astro-ph.EP] (2022).
- J. J. Matese, D. P. Whitmire, and J. J. Lissauer, Earth, Moon and Planets 97, 459 (2005).
- J. J. Rawal, Earth, Moon and Planets 36, 211 (1986).
- P. O. Vandervoort and E. A. Sather, Icarus 105, 26 (1993).
- J. A. Fernández, Astrophys. J. 726(1), id. 33 (2011).
- W. I. Hartkopf, B. D. Mason, and C. E. Worley, Astron. J. 122, 3472 (2001).
- O. Y. Malkov, V. S. Tamazian, J. A. Docobo, and D. A. Chulkov, Astron. and Astrophys. 546, id. A69 (2012).
- D. Chulkov and O. Malkov, Monthly Not. Roy. Astron. Soc. 517, 2925 (2022), arXiv:2206.00604 [astro-ph.SR].
- B. D. Mason, G. L. Wycoff, W. I. Hartkopf, G. G. Douglass, and C. E. Worley, Astron. J. 122, 3466 (2001).
- T. Prusti, J. H. J. de Bruijne, A. G. A. Brown, A. Vallenari, et al., Astron. and Astrophys. 595, id. A1 (2016), arXiv:1609.04153 [astro-ph.IM].
- A. Vallenari, A. G. A. Brown, T. Prusti, J. H. J. de Bruijne, et al., arXiv:2208.00211 [astro-ph.GA] (2022).
- R. M. Cutri, M. F. Skrutskie, S. van Dyk, C. A. Beichman, et al., VizieR Online Data Catalog: II 246 (2003).
- R. M. Cutri, VizieR Online Data Catalog: II 328 (2014).
- M. J. Pecaut, E. E. Mamajek, and E. J. Bubar, Ast-rophys. J. 746, id. 154 (2012), arXiv:1112.1695 [a-stro-ph.SR].
- J. D. Kirkpatrick, C. R. Gelino, J. K. Faherty, A. M. Meis-ner, et al., Astrophys. J. Suppl. 253, id. 7 (2021), ar-Xiv:2011.11616 [astro-ph.SR].
- D. Vokrouhlický, D. Nesvorný, and L. Dones, Astron. J. 157, 181 (2019), arXiv:1904.00728 [astro-ph.EP].
- S. S. Kumar, Astrophys. Space. Sci. 212, 57 (1994).
- D. G. Vieira, Astronomy 12, 1 (2004).
- G. Nelemans, L. R. Yungelson, S. F. Portegies Zwart, and F. Verbunt, Astron. and Astrophys. 365, 491 (2001), arXiv:astro-ph/0010457.
- M. B. Taylor, in Astronomical Data Analysis Software and Systems XIV, Proc. of the Conference held 24–27 October, 2004 in Pasadena, California, USA; edited by P. Shopbell, M. Britton, and R. Ebert, ASP Conf. Ser. 347, 29 (2005).
Arquivos suplementares





