Influence of modeling conditions on the estimation of the dry deposition velocity of aerosols on highly inhomogeneous surfaces
- Authors: Pripachkin D.А.1,2, Vysotsky V.L.1, Budyka A.K.2
-
Affiliations:
- IBRAE RAS
- NRNU “MEPhI“
- Issue: Vol 60, No 2 (2024)
- Pages: 173–182
- Section: Articles
- URL: https://bakhtiniada.ru/0002-3515/article/view/265554
- DOI: https://doi.org/10.31857/S0002351524020048
- EDN: https://elibrary.ru/KQVION
- ID: 265554
Cite item
Full Text
Abstract
An approach to estimating the dry deposition velocity of aerosol particles on the surfaces of Arctic regions, where snow-covered surfaces, open water surface, tundra and coniferous forest predominate, is proposed and numerically investigated. Optimal modeling conditions are proposed, taking into account the characteristic sizes and densities of aerosol particles involved in transport in the planetary boundary layer, and the interaction of air flows with the surface through the parameter u*, calculated using the WRF-ARW model. The proposed approach is compared with other known models and experimental data. The dependence of the dry deposition velocity obtained by the proposed approach on the diameter, density of aerosol particles and dynamic velocity u* for the surfaces in the Far North is estimated.
Full Text
Введение
Развитие в районах Крайнего Севера России инфраструктуры Северного морского пути и гражданского атомного ледокольного флота, строительство объектов малой ядерной энергетики обуславливают необходимость повышения качества прогнозирования загрязнения территорий радиоактивными аэрозолями в случае возникновения радиационных аварий на этих объектах [Саркисов и др., 2022]. Районы Крайнего Севера России можно отнести к местности с сильно неоднородной подстилающей поверхностью, включающей открытые водные пространства, тундру, территории, покрытые льдам и снегом, а также хвойным лесом.
Сухое осаждение аэрозольных частиц на поверхность является определяющим механизмом формирования загрязнения территорий радиоактивными веществами. В настоящее время известны модели [Zhang et al., 2001; Алоян, 2008; Пискунов, 2010; Giardina et al., 2018] описывающие это явление для различных типов подстилающей поверхности. Принимается, что плотность загрязнения As, Бк/м2, пропорциональна произведению приземной объемной активности (концентрации) Av, Бк/м3, скорости сухого осаждения частиц Vd, м/с, и времени t, c. При этом Vd рассматривают как функцию размера и плотности аэрозольной частицы, а также параметров среды, которая обусловлена гравитационным осаждением Vg, м/с, и турбулентной диффузией. В работе Слинна [Slinn, 1980] было предложено вычислять Vd по следующей формуле:
(1)
где d – диаметр аэрозольной частицы, мкм, Ra – аэродинамическое сопротивление среды над подстилающей поверхностью, с/м, и Rs – сопротивление подстилающей поверхности земли, с/м.
Предложенный в [Slinn, 1980] вариант расчета Vd в дальнейшем широко стал использоваться с учетом ряда уточнений [Zhang et al., 2001; Giardina et al., 2018; Petroff et al., 2010], что подтверждается удовлетворительной сходимостью расчетной оценки скорости сухого осаждения с экспериментальными данными [Sehmel, 1980; Slinn, 1978; Kharchenko, 1997; Farmer et al., 2021]. Такой подход оправдал себя при наличии достаточного объема исходных данных, но при отсутствии априорной информации о физико-химических параметрах аэрозольных частиц, типе подстилающей поверхности и атмосферной стратификации получить приемлемый прогноз загрязнения территорий крайне сложно, особенно при аварийных выбросах.
При прогнозировании загрязнения местности радиоактивными аэрозолями часто используют “средние“ по параметрам частиц и условиям осаждения скорости их сухого осаждения [Müller, 1993; Гусев и др., 1991; Baklanov et al., 2001; Report 2009, 2010; Методика, 2009]. Однако при меняющихся погодных условиях, неоднородности подстилающей поверхности и нестационарных выбросах (взрыв, длительное горение и пр.) использование осредненной скорости сухого осаждения приводит к получению ограниченной точности прогноза по сравнению с требуемыми показателями.
В настоящей работе в качестве уточняющих условий моделирования сухого осаждения будем рассматривать учет размеров d и плотностей ρp, г/см3, аэрозольных частиц, а также взаимодействие несущего их воздушного потока с подстилающей поверхностью, характеризующееся динамической скоростью u*, м/с.
Целью работы является оценка влияния условий моделирования сухого осаждения аэрозольных частиц на неоднородные подстилающие поверхности, характерные для районов Крайнего Севера.
Дисперсный состав аэрозольных частиц
На начальном этапе рассмотрим диапазон размеров частиц, вовлекаемых в перенос на расстояния до 1000 км от источника выброса. Известно [Будыка и др., 2022; Dorrian et al., 1995], что размеры аэрозольных частиц лежат в диапазоне от 0.001 до 1000 мкм, а распределение массы или активности частиц по размерам можно описать логарифмически нормальным распределением или их суперпозицией [Колмогоров, 1941]. Так, согласно [Пискунов, 2010], при аварийном выбросе вследствие взрыва происходит следующие естественное фракционирование их дисперсного состава: частицы размером более 1000 мкм разлетаются на небольшие расстояния до 100 м от места взрыва и не участвуют в дальнейшем переносе в составе образовавшегося дымового или паровоздушного облака; частицы размером 100–1000 мкм выпадают на землю вблизи источника выброса (несколько сотен метров) за счет высокой скорости гравитационного осаждения и в дальнем переносе также не участвуют; частицы менее 0.01 мкм коагулируют между собой или с атмосферными ядрами конденсации и укрупняются [Волков, 2022]. Соответственно количество частиц уменьшается, а из частиц с размерами от 0.01 до 100 мкм со средней плотностью ~2–3 г/см3 (плотность атмосферной пыли) начинается формироваться аэрозольное облако, вовлекаемое в атмосферный перенос. Наблюдения [Пискунов, 2010] подтверждают правильность представленной оценки диапазона частиц и показывают, что для радиоактивных аэрозолей, образующихся при взрыве, активностный медианный аэродинамический диаметр в исходном первичном облаке лежит в диапазоне 30–50 мкм при доле респирабельной фракции (частицы менее 10 мкм) на уровне 30%. При этом до 30% по массе частиц от исходного количества выпадает вблизи источника взрыва.
При горении веществ (в техногенных пожарах) дисперсный состав образующихся аэрозолей иной: размеры частиц в основном не превышают 10 мкм [Огородников и др., 1998]. Отдельное аэрозольное облако не образуется, а формируется струя, ориентирующаяся по направлению ветра.
Таким образом, в случае возникновения радиационных аварий можно считать, что размеры аэрозольных частиц, вовлекаемых в атмосферный перенос, преимущественно заключены в диапазоне от 0.01 до 100 мкм. Для тех из них, которые имеют размеры более 10 мкм, основным механизмом осаждения является гравитационное осаждение. В диапазоне менее 1 мкм преобладает осаждение за счет диффузии, а в области от 1 до 10 мкм – суперпозиция этих механизмов. Расчеты, выполненные на основе закона Стокса с учетом максимальной начальной высоты подъема до 1000 м, также показали, что частицы с размером d ≥ 10 мкм не перемещаются далее нескольких десятков километров от источника выброса, а в дальнем атмосферном переносе на сотни и более километров участвуют частицы с d ≤ 5–7 мкм (рис. 1).
Рис. 1. Расстояние X, пройденное аэрозольными частицами до полного их осаждения на поверхность при скоростях ветра 1 м/с, плотности частиц 2.5 г/см3 (— 1) и 5 г/см3 (---2) и 5 м/с, плотность частиц 2.5 г/см3 (— 3) и 5 г/см3 (---4).
По мере удаления от источника выброса средний размер частиц в аэрозольном облаке снижается. Это приводит к уменьшению интенсивности радиоактивного загрязнения поверхностей, что наблюдалось после аварии на ЧАЭС. Средняя скорость сухого осаждения на расстоянии до 100 км от источника уменьшается от 1 до 0.1 см/с, а на большем удалении – от 0.1 до 0.01 см/с [Garger, 2018].
Как правило, диапазон плотности аэрозольных частиц снизу ограничен плотностью атмосферной пыли ≥2 г/см3, а сверху плотностями оксидов легкоплавких металлов на уровне 5 г/см3.
Таким образом, далее будем рассматривать влияние размеров d и плотностей ρp аэрозольных частиц на скорость сухого осаждения в следующих диапазонах: 0.01–100 мкм при переносе до 100 км; 0.01–10 мкм на больших расстояниях и в диапазоне средних плотностей частиц от 2 до 5 г/см3.
Условия взаимодействия с подстилающей поверхностью
Взаимодействие несущего (воздушного) потока с подстилающей поверхностью определяется в том числе динамической скоростью u*, которая представляет квадратный корень из отношения касательного напряжения турбулентного трения τ, к плотности несущей среды ρa [Монин, Обухов, 1954]. Оценка параметра τ возможна только численными методами.
Современные гидродинамические модели [Brioude et al., 2013; Moroz et al., 2010; Skamarock et al., 2008], описывающие поведение воздушных масс в пограничном и приземном слое атмосферы и используемые для построения метеорологических прогнозов прогнозирования развитии опасных метеорологических явлений (тайфуны, песчаные бури, ураганы, ледяные дожди и др.), а также природных явлений (пожары, извержения вулканов и др.), позволяют рассчитать и динамическую скорость u*.
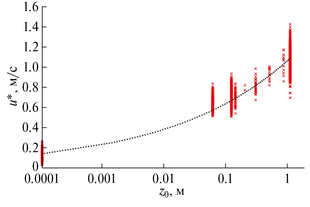
Рассмотрим динамическую скорость u*, полученную по модели WRF-ARW [Skamarock et al., 2008], как исходный параметр для оценки скорости сухого осаждения Vd. Динамическая скорость в моделях [Brioude et al., 2013; Moroz et al., 2010; Skamarock et al., 2008] зависит от метеорологических параметров (давление, температура, плотность среды, тепловые потоки и др.) над определенным типом подстилающей поверхности, которая в свою очередь характеризуется параметром шероховатости z0, м. Для тундры z0 изменяется от 0.1 до 0.3 м; для леса – от 0.5 до 2 м, для территорий, покрытых снегом или льдом – от 10–3 до10–1 м; для открытой водной поверхностью – 10–4 м [Берлянд, 1975]. На основе обобщения результатов в указанных диапазонах z0 с помощью модели WRF-ARW оценена динамическая скорость u* в интервале z0 от 10–4 до 1 м.
Установлено, что функциональную зависимость (рис. 2) между ними можно аппроксимировать эмпирической формулой:
(2)
Рис. 2. Зависимость динамической скорости u* от параметра шероховатости z0 в модели WRF-ARW (результаты расчета (Х) и аппроксимация (···) по формуле (2).
Следует отметить, что аэродинамическое сопротивление Ra (см. формулу (1)), согласно теории подобия Монина–Обухова [Монин, Обухов, 1954], является функцией u*. Следовательно, взаимодействие с подстилающей поверхностью и турбулентные процессы в приземном слое, включая величины Ra и Rs, также будут зависеть от u*. Это позволяет в дальнейших расчетах для оценки влияния условий взаимодействия несущего (воздушного) потока с подстилающей поверхностью на скорость сухого осаждения аэрозольных частиц использовать полученную зависимость (2).
Оценка скорости сухого осаждения аэрозольных частиц
Согласно (1) Vd является суммой скорости гравитационного осаждения Vg и обратной величины суммы сопротивлений Ra и Rs. Для оценки Vg воспользуемся с учетом закона Стокса известным соотношением (3) [Будыка и др., 2022]:
(3)
где ρp – плотность и d – диаметр частицы; g – скорость гравитационного ускорения; CKn – поправочный фактор Каннингема; µ – динамическая вязкость воздуха.
Для частиц c d = 0.1 мкм и плотностью ρр = = 2.5 г/см3 скорость Vg = 2.2 · 10–6 м/с, а для d = 10 и 100 мкм с той же плотностью она резко возрастает до 7.7 · 10–3 и 0.76 м/с соответственно. Иными словами, величина Vg для рассматриваемого диапазона частиц будет оказывать существенное влияние на осаждение и должна учитываться при оценке Vd.
Согласно [Метеорология, 1971], аэродинамическое сопротивление над подстилающей поверхностью Ra обратно пропорционально u*
(4)
где k – постоянная Кармана (0,4); – функция термической устойчивости (безразм.).
В свою очередь и сопротивление подстилающей поверхности земли Rs также зависит от u* и от эффективности осаждения аэрозольных частиц:
(5)
где Eb, Eint, Ein – эффективности осаждения аэрозольных частиц на подстилающей поверхности за счет диффузии, зацепления и инерции; RI – коэффициент прилипания частиц к поверхности, равный [Slinn, 1980].
Эффективность осаждения за счет диффузии Eb, равная Sc–γ, для гладких поверхностей (например, водных) примет значение γ на уровне 1/2 и 2/3 для покрытых растительностью [Slinn, 1980]. Следовательно, диффузионный механизм осаждения определяется числом Шмидта – , где ρa – плотность воздуха и D – коэффициент диффузии аэрозольных частиц в воздухе.
Эффективность осаждения за счет зацепления Eint, имеет вид , А – характерный размер препятствия, на котором реализуется зацепление аэрозольных частиц. Эффективность инерционного захвата Ein для гладких поверхностей равна , где St – число Стокса [Будыка и др., 2022], а для поверхностей покрытых растительностью , в приближении Петерса–Эйдена [Peters, 1992]. Таким образом, выражение (1) с учетом, (3), (4) и (5), примет следующий обобщенный вид:
(6)
Выражение (6) с учетом реальных значений эффективности осаждения в рассматриваемом диапазоне размеров частиц и значений параметров ψb можно упростить. Эффективности процессов сухого осаждения за счет диффузии, зацепления и инерции в целом невысоки и всегда много меньше 1, при этом абсолютное значение функции ψb для всех условий стабильности атмосферы также порядка 1 и менее. Гравитационное осаждение начинает играть значимую роль только для частиц с диаметром более 50 мкм [Giardina et al., 2018]. Получено, что выражение (6) для частиц размерами от 0.01 до 100 мкм можно представить в виде:
(7)
Для обоснования применения предложенного подхода с учетом (7) выполнено сравнение расчетных значений Vd с данными, приведенными в работе [Giardina et al., 2018], а также были получены оценки Vd для подстилающих поверхностей характерных для районов Крайнего Севера.
Результаты моделирования
Водные поверхности и поверхности, покрытые снегом, будем считать гладкими, так как для них выполняется известное условие [Пискунов, 2010], а поверхности, покрытые растительностью (тундра и хвойный лес), – шероховатыми. На начальном этапе все расчеты выполнены по формуле (7) для частиц размером 0.01–10 мкм с плотностью 1 г/см3 и u* от 0.10 до 1.5 м/с, рассчитанными по формуле (2) в сопоставлении с экспериментальными данными, взятыми из [Giardina et al., 2018] (рис. 3, 4).
Рис. 3. Результаты оценки скорости сухого осаждения Vd аэрозольных частиц на водную (а) и покрытую снегом поверхности (б), полученные при условиях: 2, 4 – расчет по формуле (7), 1, 3 – данные из [Giardina et al., 2018] при u* = = 0.10 и 0.14 м/с соответственно.
Рис. 4. Результаты оценки скорости сухого осаждения Vd аэрозольных частиц на поверхности, покрытые растительностью: тундра (а) и хвойный лес (б). 2, 4 – расчет по формуле (7); 1, 3 – данные из [Giardina et al., 2018] при u* = 0.5 и 1.5 м/с соответственно.
Оценки скорости сухого осаждения, полученные в соответствии с (7), для водных поверхностей и покрытых снегом оказались близки к экспериментальным данным (рис. 3а, 3б) и совпадают с ними в пределах ±5% относительно среднего, для тундры (рис. 4а) – ±12%, для хвойного леса (рис. 4б) при менее 0.7 мкм – ±10%, но в области 0.8–1 мкм – оказались в 1.1–1.5 раза меньше.
На рис. 3 и 4 видно, что с увеличением шероховатости z0 и динамической скорости u* возрастает скорость сухого осаждения. Действительно, при столкновении воздушного потока, содержащего аэрозольные частицы, с более шероховатой поверхностью, турбулентные эффекты усиливаются, и время взаимодействия с поверхностью увеличивается, что в конечном счете будет приводить к росту скорости сухого осаждения за счет диффузионного захвата (до 1 мкм), зацепления и инерции (более 1 мкм).
В то же время необходимо отметить, что расчетная скорость сухого осаждения для хвойного леса (рис. 4б) при u*, равной 1.5 м/с, хорошо совпадает с данными [Giardina et al., 2018] только для частиц менее 0.05 мкм, т.е. при преобладании диффузионного осаждения. В диапазоне более 0.1 мкм в области инерционного захвата до размеров 0.5–0.7 мкм совпадение с [Giardina et al., 2018] остается хорошим (ошибка до ±10%). Однако для частиц более 0.7 мкм различия с [Giardina et al., 2018] существенны, хотя в целом оценки (7) показывают рост скорости сухого осаждения на хвойный лес, по сравнению с гладкими поверхностями и тундрой, что согласуется с общей теорией и экспериментальными данными.
Далее проведем численное исследование зависимости скорости сухого осаждения от диаметра d, плотности ρp аэрозольных частиц и динамической скорости u* для водных поверхностей (z0 ~10–4 м), покрытые снегом (z0 ~10–3 м), тундры (z0 от 0.1 до 0.3 м) и хвойного леса (z0 от 0.5 до 2 м). Все расчеты выполнены по формуле (7) для следующих условий моделирования: диапазон размеров частиц от 0.1 до 100 мкм, плотность частиц равна 1, 2.5 и 5 г/см3, среднее значение u* вычислено по формуле (2), граничные значения u* взяты из модели WRF-ARW [Skamarock et al., 2008] (рис. 5–8).
Рис. 5. Скорость сухого осаждения Vd от диаметра частицы d при изменении u* (а) и ρp (б) для водной поверхности (1, 2 – u* = 0.03 и 0.25 м/с для ρp = 2.5 г/см3; 3, 4, 5 – ρp = 1, 2.5, 5 г/см3 для u* = 0.1 м/с).
Рис. 6. Скорость сухого осаждения Vd от диаметра частицы d при изменении u* (а) и ρp (б) для поверхности, покрытой снегом (1, 2 – u* = 0.5 и 0.8 м/с для ρp = 2.5 г/см3; 3, 4, 5 – ρp = 1, 2.5, 5 г/см3 для u* = 0.5 м/с).
Рис. 7. Скорость сухого осаждения Vd от диаметра частицы d при изменении u* (а) и ρp (б) для тундры (1, 2 – u* = 0.5 и 1 м/с для ρp = 2.5 г/см3; 3, 4, 5 – ρp = 1, 2.5, 5 г/см3 для u* = 0.75 м/с).
Рис. 8. Скорость сухого осаждения Vd от диаметра частицы d при изменении u* (а) и ρp (б) для хвойного леса (1, 2 – u* = 0.8 и 1.5 м/с для ρp = 2.5 г/см3; 3, 4, 5 – ρp = 1, 2.5, 5 г/см3 для u* = 1 м/с).
На рис. 5–8 показана скорость сухого осаждения для максимального и минимального значений u* (рис. 2) для рассматриваемых типов подстилающей поверхности и плотности частиц 2.5 г/см3 (а) и для среднего значения u*, полученного по формуле (2), для различных типов подстилающей поверхности и плотностей частиц 1, 2.5 и 5 г/см3 (б).
Для водных и поверхностей, покрытых снегом (рис. 5 и 6), скорость сухого осаждения частиц менее 1 мкм определяется диффузионным механизмом, вклад которого усиливается с ростом u*, а для частиц более 1 мкм с ростом плотности частиц ρp от 1 до 5 г/см3 величина Vd возрастает в 5 раз.
Минимальные значения Vd для частиц 0.3–0.5 мкм и водных поверхностей составляют ~10–5 м/с, а покрытых снегом ~10–4 м/с при их размерах 0.5–1 мкм. Эффект зацепления и инерционного осаждения минимален для водных поверхностей, но усиливается над поверхностями, покрытыми снегом, в результате чего Vd становится на порядок выше. Это свидетельствует об усилении сухого осаждения при увеличении шероховатости поверхности.
Для условий тундры (рис. 7) скорость сухого осаждения для частиц менее 1 мкм также определяется диффузионным механизмом, который усиливается с ростом u*. Более крупные частицы (d > 10 мкм) с ростом их плотности от 1 до 5 г/см3 оседают в 5 раз быстрее. Минимальные значения Vd для тундры составили ~10–4 м/с для частиц 0.7–1 мкм. Минимум Vd сдвигается вправо, по сравнению с водными поверхностями. Эффект зацепления незначителен. Эффект инерционного осаждения более ярко выражен, особенно для частиц более 10 мкм. Это обусловлено ростом u* над более шероховатой поверхностью тундры по сравнению с водной поверхностью или поверхностями, покрытыми снегом.
Оценка скорости сухого осаждения на хвойный лес (рис. 8) показала, что при u* более 0.7 м/с существенно возрастает эффективность осаждения, по сравнению с осаждением на другие рассмотренные поверхности. Это приводит к тому, что наименьшие значения Vd возрастают до ~10–3 м/с, а его минимум смещается влево до частиц размерами 0.1–0.3 мкм. Скорость сухого осаждения на хвойный лес одновременно увеличивается для частиц менее 0.1 мкм за счет диффузионного захвата и более 0.1 мкм за счет инерционного захвата на порядок по сравнению с тундрой. Уменьшение величины Vd (рис. 8б) для частиц более 10 мкм, вероятно, связано с возрастающим отскоком от поверхностей. Начиная с размеров частиц более 50 мкм, Vd вновь увеличивается и асимптотически приближается, в соответствии с их плотностью, к скорости гравитационного осаждения Vg.
Заключение
Численные исследования показали, что для арктических районов, где в подстилающих поверхностях преобладают снег, открытая водная поверхность, тундра и хвойный лес, предложенный подход, связанный с оценкой скорости сухого осаждения, оптимален, согласуется с результатами прогноза по другим известным моделям и с экспериментальными данными.
На гладких поверхностях (водная поверхность, снег) и в тундре для частиц с d < 1 мкм скорость сухого осаждения определяется диффузией частиц к поверхности, усиливающейся с ростом u* и z0. Для частиц более 1 мкм для этих же типов поверхностей начинается выход на асимптоту гравитационного осаждения в соответствии с плотностью частиц ρp, а механизмы зацепления и инерционного осаждения невелики из-за того, что z0 < 0.1 м.
Для хвойного леса положение несколько иное, т.к. область преобладания диффузионного механизма осаждения сдвигается влево до 0.01 мкм и менее. В ней диффузия так же, как и для поверхностей с малым z0, возрастает по мере увеличения u*. Одновременно для частиц более 1 мкм начинает наблюдаться увеличение скорости сухого осаждения за счет инерционного захвата в результате повышения значений ρp и u*.
Следует отметить, что по данным отдельных авторов эффективность инерционного захвата Ein от числа St сильно отличаются друг от друга, что свидетельствует о необходимости дальнейшего продолжения развития теории осаждения аэрозольных частиц на поверхности с z0 более 0.5 м.
Предложенная модель оценки скорости сухого осаждения аэрозольных частиц может быть использована при прогнозировании загрязнения радиоактивными аэрозолями территорий с неоднородной подстилающей поверхностью в арктических районах Крайнего Севера.
Работа выполнена при поддержке гранта Российского научного фонда (проект № 20-19-00615-П).
About the authors
D. А. Pripachkin
IBRAE RAS; NRNU “MEPhI“
Author for correspondence.
Email: dmrwer@mail.ru
Russian Federation, 115191, Moscow, Bolshaya Tulskaya str., 52; 115409, Moscow, Kashirskoe Highway, 31
V. L. Vysotsky
IBRAE RAS
Email: dmrwer@mail.ru
Russian Federation, 115191, Moscow, Bolshaya Tulskaya str., 52
A. K. Budyka
NRNU “MEPhI“
Email: dmrwer@mail.ru
Russian Federation, 115409, Moscow, Kashirskoe Highway, 31
References
- Алоян А.Е. Моделирование динамики и кинетики газовых примесей и аэрозолей в атмосфере. М.: Наука, 2008. 415 с.
- Берлянд М.Е. Современные проблемы атмосферной диффузии загрязнения атмосферы. Л.: Гидрометеоиздат, 1975. 448 с.
- Будыка А.К., Припачкин Д.А. Радиоактивные аэрозоли. Начальные сведения. Учебное пособие. М.: НИЯУ МИФИ, 2022. 96 с.
- Волков В.А. Коллоидная химия. Поверхностные явления и дисперсные системы: учебник. СПб.: Лань, 2022. 672 с.
- Гусев Н.Г., Беляев В.А. Радиоактивные выбросы в биосфере: Справочник. М.: Энергоатомиздат, 1991. 256 с.
- Колмогоров А.Н. О логарифмически-нормальном законе распределения размеров частиц при дроблении // Докл. АН СССР. 1941. Т. 31. C. 99–101.
- Монин А.С., Обухов А.М. Основные закономерности турбулентного перемешивания в приземном слое атмосферы // Тр. Геофиз. ин-та АН СССР. 1954. Т. 24. С. 163–187.
- Метеорология и атомная энергия / Под ред. Н.Л. Бызовой. Л.: Гидрометеоиздат, 1971. 648 с.
- Методика расчета рассеяния загрязняющих веществ в атмосфере при аварийных выбросах. Обнинск. РД 52.18.717-2009. 2009. 121 с.
- Огородников Б.И., Скитович В.И., Будыка А.К. Дисперсный состав искусственных и естественных радиоактивных аэрозолей в 30-км зоне ЧАЭС в 1986–1996 гг. // Радиационная биология. Радиоэкология. 1998. Т.38. № 6. С. 889–892.
- Пискунов В.Н. Динамика аэрозолей. М.: Физматлит, 2010. 296 с.
- Саркисов А.А., Антипов С.В., Высоцкий В.Л. и др. Радиационные и радиоэкологические последствия гипотетической ядерной аварии на атомном объекте в районе расположения ФГУП “Атомфлот” // Атомная энергия. 2022. Т. 133. № 4. С. 229–238.
- Baklanov A., Sorensen J.H. Parameterization of radionuclide deposition in atmospheric long-range transport modelling // Phys. Chem. Earth. (B). 2001. V. 26. №. 10. P. 787–799.
- Brioude J., Arnold D., Stohl A. et al. The Lagrangian particle dispersion model FLEXPART-WRF version 3.1 // Geosci. Model Dev. 2013 V. 6. P. 1889–1904.
- Dorrian M.-D., Bailey M.R. Particle size distributions of radioactive aerosols in workplaces // Radiat. Prot. Dosimetry. 1995. V. 60. № 2. P. 119–133.
- Farmer D.K., Boedicker E.K., DeBolt H.M. Dry deposition of atmospheric aerosols: approaches, observations, and mechanism // Annu. Rev. Phys. Chem. 2021. V. 72. P. 375–97.
- Garger E.K. The rate of dry deposition of radioactive substances of Chernobyl origin according to observations // Problemi Bezpeki Atomnikh Elektrostantsyij yi Chornob. 2018. V. 31. P. 85–103.
- Giardina M., Buffa P. A new approach for modeling dry deposition velocity of particles // Atmos. Environ. 2018. V. 180. P. 11–22.
- Kharchenko A.I. Parametrization of dry deposition velocity in the atmospheric surface layer // J. Aerosol Sci. 1997. V. 28. P. 589–590.
- Moroz B.E., Beck H.L., Bouville A. et al. Predictions of dispersion and deposition of fallout from nuclear testing using the NOAA-HYSPLIT meteorological model. Health Phys. 2010. V. 99. № 2. P. 252–269.
- Müller H. ECOSYS-87. A dynamic model for assessing radiological consequences of nuclear accidents // Health Physics. 1993. V. 64. № 3. P. 232–252.
- Peters K.K. Modelling the dry deposition velocity of aerosol particles to a spruce forest // Atmospheric Environment. 1992. V. 21. P. 2555–2564.
- Petroff A., Zhang L. Development and validation of a size-resolved particle dry deposition scheme for application in aerosol transport models // Geosci. Model Dev. 2010. V. 3. P. 753–69.
- Report 2009. Technical Analysis of Dry Deposition. Department of Energy Washington, DC 20585, 2010. 13 p.
- Sehmel G.A. Particle and gas dry deposition: a review // Atmos. Environ. 1980. V. 14. P. 983–1011.
- Skamarock W.C., Klemp J.B., Dudhia J. et al. Description of the Advanced Research WRF Version 3. NCAR Technical Note NCAR/TN-475+STR. 2008. 520 p.
- Slinn W.G.N. Parameterization for resuspension and for Wet and Dry Deposition of Particles and Gases for Use in Radiation Dose Calculations // Nucl. Safety. 1978. V. 19. № 2. P. 205–219.
- Slinn S.A. Prediction for particle deposition on natural waters // Atmos. Environ. 1980. V. 14. P. 1013–1016.
- Zhang L., Gong S., Padro J. et al. A size-segregated particle dry deposition scheme for an atmospheric aerosol model // Atmos. Environ. 2001. V. 35. P. 549–560.
Supplementary files











