Synthesis of reliable design solutions using statistical and expert information in conceptual AIRCRAFT design
- Authors: Veresnikov G.S.1, Goncharenko V.I.1
-
Affiliations:
- ICS RAS
- Issue: No 1 (2025)
- Pages: 99-111
- Section: SYSTEM ANALYSIS AND OPERATIONS RESEARCH
- URL: https://bakhtiniada.ru/0002-3388/article/view/293791
- DOI: https://doi.org/10.31857/S0002338825010086
- EDN: https://elibrary.ru/AHKBFY
- ID: 293791
Cite item
Full Text
Abstract
The conceptual phase of aircraft design is characterized by a significant degree of uncertainty in the initial data. This is largely due to the presence of random processes and incomplete information, requiring the use of non-deterministic parameters that cannot be defined by a precise number. These non-deterministic parameters are linked to parametric uncertainty, which is a key factor contributing to the increased risk of design errors. To address this challenge, this paper presents optimization models that formalize the tasks of parametric synthesis in aircraft conceptual design, with a focus on ensuring the reliability of design decisions. Probability theory and uncertainty theory are employed to represent non-deterministic parameters. The theory of uncertainty provides decision-makers with a powerful tool for constructing optimization models that encapsulate the formalized requirements of the designed system.
Full Text
Введение. Разработка методов проектирования летательных аппаратов является важной научной задачей, для которой вопросы обеспечения надежности проектных решений особенно актуальны [1, 2]. При этом надежность неразрывно связана с понятием неопределенности. Высокая степень неопределенности при задании входных параметров, используемых в традиционных расчетных методиках, которые предназначены для определения технического облика летательных аппаратов, приводит к необходимости учитывать риски получения неработоспособных проектных решений.
В мировой научной литературе в рамках решения оптимизационных задач структурного и параметрического синтеза в условиях неопределенности широко известна проблема обеспечения надежности, которая получила общепринятое название RBDO (reliability-based design optimization) [3, 4]. Эта проблема традиционно в инженерной практике решается с помощью статистических методов [5]. Разработано множество подходов к повышению вычислительной эффективности статистических расчетов, связанных с проверкой вероятностных ограничений, используемых в задачах RBDO. В частности, в рамках теории вероятности применяются выборка по значимости [6], моделирование подмножеств [7], методы надежности первого и второго порядков [8, 9], методология поверхности отклика [10] и т.д.
Высокая практическая значимость задач RBDO обусловлена необходимостью использования ограничений, включающих недетерминированные величины. Так как ограничения с недетерминированными параметрами не определяют точные границы областей допустимых проектных решений, применяются числовые характеристики, позволяющие свести оптимизационную задачу к детерминированной постановке. Математическое ожидание и дисперсия являются усредненными числовыми характеристиками и часто не подходят проектировщику. Разброс значений, которые могут принимать случайные величины, может значительно отличаться при одинаковых значениях математического ожидания. Также можно привести множество вариантов распределений с разным разбросом значений, но имеющих одинаковые дисперсионные показатели. Поэтому при формализации задач RBDO с использованием теории вероятности обычно используются уровни вероятности или соответствующие им значения функций, зависящих от случайных параметров.
В последнее время значительный интерес для решения инженерных задач RBDO представляет применение методов, предназначенных для обработки экспертных данных. Существует множество работ, в которых задачи RBDO при проектировании технических объектов формализуются с помощью теории нечетких множеств [11, 12], интервальных методов [13, 14], теории доказательств [15, 16], теории возможностей [17], теории неопределенности [18] и других теорий, рассматривающих моделирование неопределенности с использованием мер для работы с субъективной информацией. Также актуальной является проблема решения задач RBDO в условиях смешанной неопределенности, возникающая когда часть недетерминированных параметров задается случайными величинами, а другая часть – экспертами [19, 20].
Следует отметить, что независимо от теории при решении задач RBDO перед лицом, принимающем решения (ЛПР), стоит сложная задача выбора уровней вероятности или степени уверенности в проектном решении. Повышение требований к надежности соблюдения тактико-технических характеристик летательного аппарата неизбежно приводит к смещению проектных решений в область “худших” значений целевых функций.
В статье для решения задач синтеза надежных проектных решений с помощью статистической и экспертной информации при концептуальном проектировании летательных аппаратов предлагается применять теорию неопределенности [21], в которой вводится степень уверенности эксперта как мера неопределенности. Мера неопределенности по аналогии с вероятностной мерой может использоваться для формирования ограничений, которые могут применяться при решении оптимизационных задач. Неопределенные ограничения лежат в основе критических значений, отражающих значение, которое будет или не будет превышено с заданным уровнем меры неопределенности. Другими словами, с помощью теории неопределенности в задачах параметрического синтеза надежность проектных решений определяется уровнем степени уверенности. Мера неопределенности в сравнении с другими мерами, предназначенными для описания экспертных данных, более интуитивно понятна ЛПР, позволяет описывать сложные виды распределений, обеспечивает высокую производительность решения оптимизационных задач. При строгой монотонности целевых функций и функций ограничений по неопределенным параметрам в теории неопределенности выведены аналитические выражения, позволяющие значительно снизить вычислительные затраты при решении оптимизационных задач.
Структурно статья включает два раздела. В разд. 1 приводятся оптимизационные модели с неопределенными параметрами, их вероятностные аналоги, оптимизационные модели с неопределенными и случайными параметрами для случая смешанной неопределенности. В разд. 2 рассматриваются примеры решения задач концептуального проектирования, в которых требуется синтез надежных проектных решений.
1.Оптимизационные модели для синтеза надежных проектных решений в условиях неопределенности. Пусть – вектор свободных параметров, – вектор неопределенных параметров, для которых экспертами задаются функции распределения неопределенности, – вектор случайных параметров с идентифицированными функциями распределения вероятности, f1, …, fm – целевые функции, которые могут зависеть как от случайных, так и неопределенных параметров. Функция распределения неопределенности неопределенного параметра (●) принимает значения в интервале [0, 1] и определяется как Ф(●)(x) = M{(●) ≤ x}, где M – мера неопределенности, отражающая степень уверенности эксперта в выполнении события (●) ≤ x. В теории неопределенности по аналогии с вероятностной мерой с математической строгостью описывается аксиоматика, основанная на мере неопределенности. Основное отличие от вероятностной меры заключается в аксиоме произведения событий. Мера произведения событий есть минимум мер этих событий. Вследствие этого мера неопределенности в отличие от вероятностной меры не является аддитивной.
Так как в результате расчета целевых функций формируются недетерминированные величины, ЛПР может оперировать требованиями к интервалам изменения целевых функций или степеням уверенности/вероятности в соблюдении этих интервалов. Далее через * и P* будут обозначаться уровни степени уверенности и вероятности для функции *. Рассмотрим ряд моделей, которые позволяют формализовать задачи синтеза проектных решений с учетом их надежности.
Если ЛПР предпочитает задать уровни степени уверенности af1, ..., afm и минимизировать соответствующие им верхние границы полубесконечных интервалов, в которых должны находиться значения целевых функций, то применяется следующая многокритериальная оптимизационная модель.
Модель 1:
В этой модели используются критические значения целевых функций inf af1, …, inf afm, которые в теории неопределенности определяются следующим образом:
где M – мера неопределенности.
При максимизации целевых функций применяются критические значения supaf1, …, supafm, которые задаются следующим образом:
Далее для краткости случаи максимизации целевых функций не рассматриваются.
Вероятностным аналогом оптимизационной модели 1 является модель, в которой определяются уровни вероятности Pf1, ..., Pfm.
Модель 2:
где P – оператор вероятности.
Если ЛПР предпочитает задавать верхние границы полубесконечных интервалов rf1, ..., rfm для значений целевых функций и максимизировать соответствующие им степени уверенности, то применяется другая оптимизационная модель.
Модель 3:
т.е. в этой модели ЛПР задает требования к значениям целевых функций и ищет решения, обеспечивающие максимальную уверенность в выполнении этих требований.
Вероятностным аналогом оптимизационной модели 3 является модель, в которой также определяются значения rf1, ..., rfm .
Модель 4:
Если ЛПР интересует общее снижение разброса целевых функций, то используется модель, в которой минимизируется разница между критическими значениями (задаются уровни уверенности af1, ..., afm.
Модель 5:
Эта оптимизационная модель может дополняться критериями, обеспечивающими смещение диапазонов изменения целевых функций, например ожидаемыми значениями целевых функций:
где E – ожидаемое значение (аналог математического ожидания).
Вероятностным аналогом модели 5 является модель, в которой каждый критерий оптимизации представляет собой разность между значением, которое целевая функция не превысит с заданной вероятностью, и значением, которого целевая функция не будет меньше с заданной вероятностью.
Модель 6:
Возможен случай, когда ЛПР затрудняется с выбором способа формирования требований к проектируемому объекту. Тогда предлагается использовать оптимизационную модель, в которой в качестве критериев оптимизации одновременно применяются степени уверенности и верхние границы полубесконечных интервалов для целевых функций.
Модель 7:
В результате формируется Парето-фронт, позволяющий ЛПР после выполнения оптимизационных расчетов выбрать необходимые уровни степеней уверенности/вероятности и границы для целевых функций.
Вероятностным аналогом модели 7 является следующая модель.
Модель 8:
Рассмотрим случай, когда целевые функции зависят как от неопределенных, так и случайных параметров. Смешанная неопределенность часто встречается в инженерной практике. Для решения этой проблемы предлагаются оптимизационные модели, в которых неопределенная величина представляется зависимой от случайных параметров. Это позволяет строить многоуровневые оптимизационные модели. Для краткости приведем только некоторые из них. Например, в представленной ниже модели, предназначенной для поиска компромиссных по надежности проектных решений, используются одновременно критическое значение, квантиль, уровни вероятности и степени уверенности.
Модель 9:
,
В следующей модели применяется разница между критическими значениями и квантиль, уровни вероятности и степени уверенности.
Модель 10:
Представленные оптимизационные модели могут комбинироваться между собой и дополняться критериями и ограничениями в зависимости от специфики проектируемого объекта и предпочтений ЛПР.
Описанные модели предполагают проверку ограничений, которые не определяют четких областей допустимых проектных решений:
или
где М − мера неопределенности, afj – уровень меры неопределенности.
В общем случае для вычисления меры неопределенности и критических значений используются численные алгоритмы [22]. В случае строгой монотонности целевых функций по неопределенным параметрам в целях снижения вычислительных затрат при оптимизационных расчетах может применяться упрощенный способ проверки ограничений с помощью аналитических выражений из теории неопределенности.
Пусть = (1, 2, ..., n) fj, – непрерывная функция, строго возрастающая по 1, 2, ..., q и строго убывающая по q +1, q +2, ..., n. Тогда, согласно теории неопределенности, ограничение M{fj(, ) ≤ 0} ≥ afj эквивалентно
где Ф(●)–1 – обратная функция распределения для параметра (●).
Ограничение эквивалентно
.
Другими словами, при любом afj, определяющем “жесткость” требований к выполнению ограничений, в левой части неравенства находится аналитическое выражение, которое не требует множества вычислений целевой функции при разных значениях неопределенных параметров. В последнем неравенстве аналитическое выражение зависит от случайных параметров, поэтому для проверки ограничения могут использоваться стандартные статистические методы.
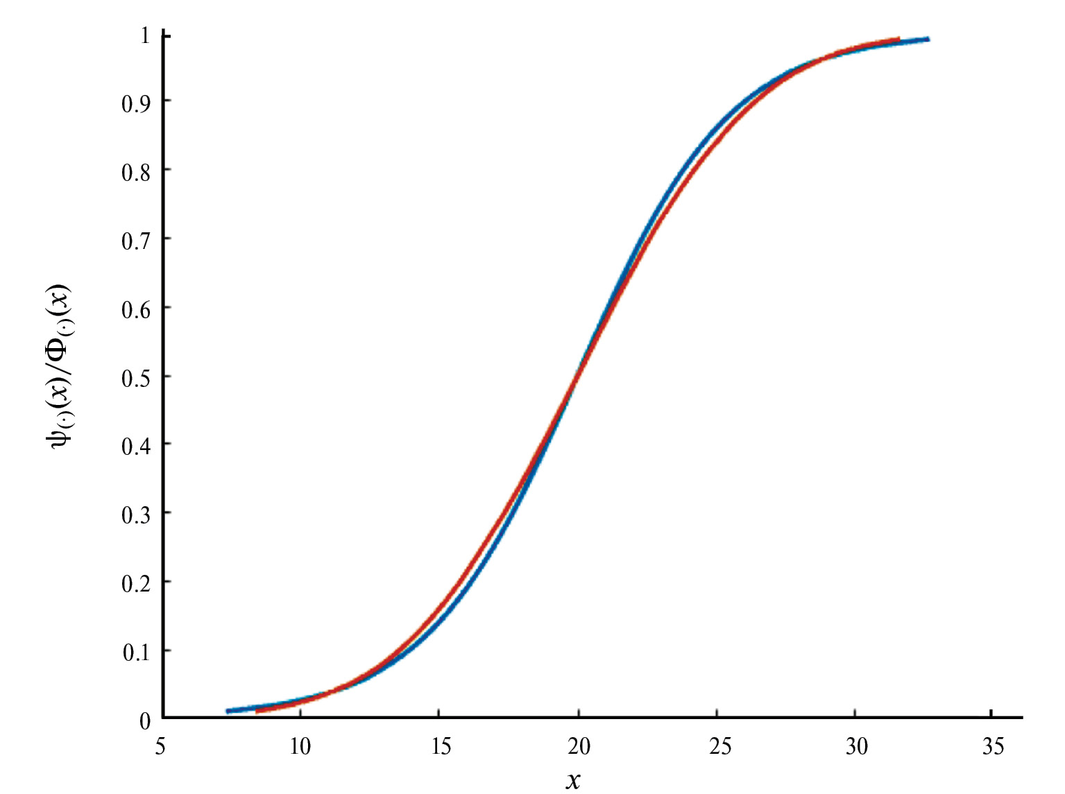
При помощи оптимизационных моделей, обеспечивающих синтез надежных проектных решений, особое внимание следует уделять формированию функций распределения неопределенности. Нередко эксперты предпочитают использовать нормальные распределения, которые для случайного параметра (●) имеют вид:
где (●) – функция распределения вероятностей, (●) – математическое ожидание случайной величины, (●) – среднеквадратическое отклонение случайной величины.
В теории неопределенности [19] в качестве альтернативы предлагается нормальная функция распределения неопределенности для неопределенного параметра (●):
где e(●) – ожидаемое значение неопределенной величины, e(●) – среднеквадратическое отклонение неопределенной величины. Величина (●) – аналог математического ожидания в теории неопределенности. Величина e(●) вычисляется как корень из дисперсии неопределенной величины. В теории неопределенности дисперсия неопределенной величины является аналогом дисперсии случайной величины.
Использование этой функции является предпочтительным, так как обратная функция распределения неопределенности, необходимая для расчетов, находится в аналитическом виде:
На рис. 1 приводится пример графиков функций (●)(x) и Ф(●)(x) для случая, когда (●) = e(●) и m(●) = e(●).
Рис. 1. Пример графиков функций и .
Так как нормальная функция распределения неопределенности имеет область определения [–∞, +∞], использование уровней степени уверенности, близких к единице, может приводить к применению значений неопределенных параметров, выходящих за разумные ограничения. Для решения этой проблемы следует задавать кусочно-линейные функции на физически обоснованной области определения неопределенного параметра:
Пример кусочно-линейной функции распределения неопределенности неопределенного параметра (●) представлен на рис. 2.
Рис. 2. Пример кусочно-линейной функции распределения неопределенности.
Обратная кусочно-линейная функция распределения неопределенности также находится в аналитическом виде, что позволяет без дополнительных аппроксимаций выполнять расчеты по предложенным оптимизационным моделям.
2. Результаты расчетных исследований. В этом разделе приводятся примеры применения оптимизационных моделей, представленных в разд. 1, для параметрического синтеза проектных решений в условиях неопределенности.
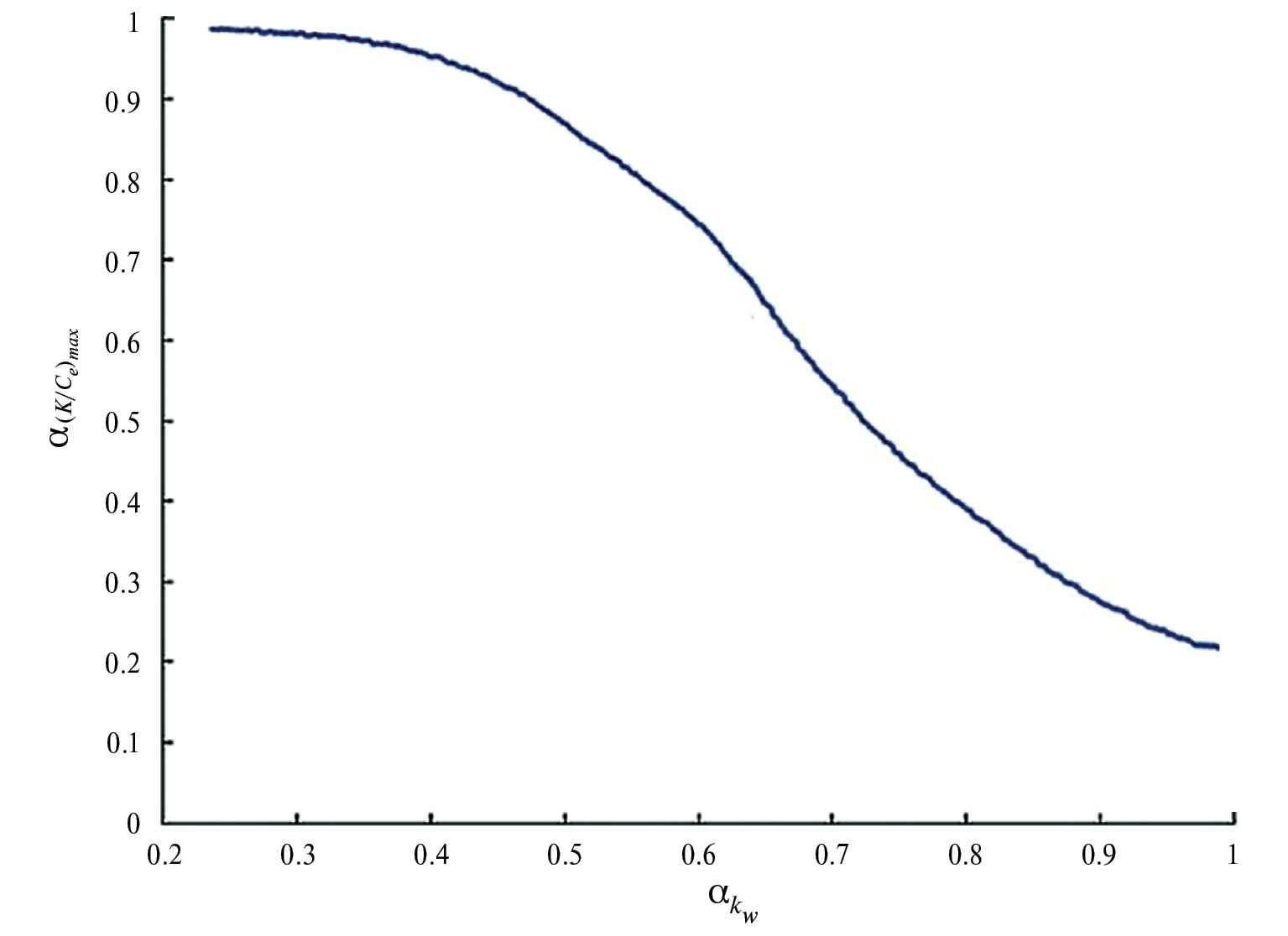
Рассмотрим задачу синтеза параметров силовой установки летательного аппарата, в которой максимизируются критические значения для максимального аэродинамического качества (K/ce)max и уровня волнового сопротивления kw (модель, представленная ниже). Эти целевые функции связаны с увеличением дальности полета и снижением сложности выполнения дозвуковых тактико-технических требований. Неопределенными параметрами являются коэффициенты Освальда и эквивалентного трения. Для краткости полный состав параметров и выражений для расчета (K/ce)max и kw не приводятся. Для расчета параметров двигателя взяты характеристики маневренного летательного аппарата типа F/A22.
Модель 11:
.
Степени уверенности и kw принимаются равными 0.7, что допустимо на ранних этапах проектирования. Результатом применения модели 11 является двухмерный Парето-фронт (рис. 3). Для сравнения также приводится Парето-фронт, полученный при решении задачи синтеза параметров силовой установки летательного аппарата, когда все входные параметры детерминированы.
Рис. 3. Результат расчета по модели 11.
Парето-фронты на рисунке значительно отличаются. При введении неопределенных параметров в оптимизационную модель Парето-фронт смещается в область меньших значений целевых функций. Результаты расчета соответствуют практике проектирования современных маневренных аппаратов и показывают, что при недетерминированности параметров соблюдение точного решения не гарантируется. Для обеспечения надежности проектных решений проектировщику следует выбирать точку на нижнем Парето-фронте.
Если ЛПР решает задать требования к нижним границам интервалов для значений целевых функций (rkw = 2.3, r(K/ce) max = 2.55), то применяется следующая модель.
Модель 12:
Результат расчета по модели 12 представлен на рис. 4.
Рис. 4. Результат расчета по модели 12.
Полученный Парето-фронт позволяет найти проектное решение, обеспечивающее компромисс между уровнями уверенности в реализации необходимых ограничений на (K/ce)max и kw.
Рассмотрим оптимизационную модель для синтеза весовых параметров летательного аппарата, когда одновременно присутствуют случайные и неопределенные входные параметры.
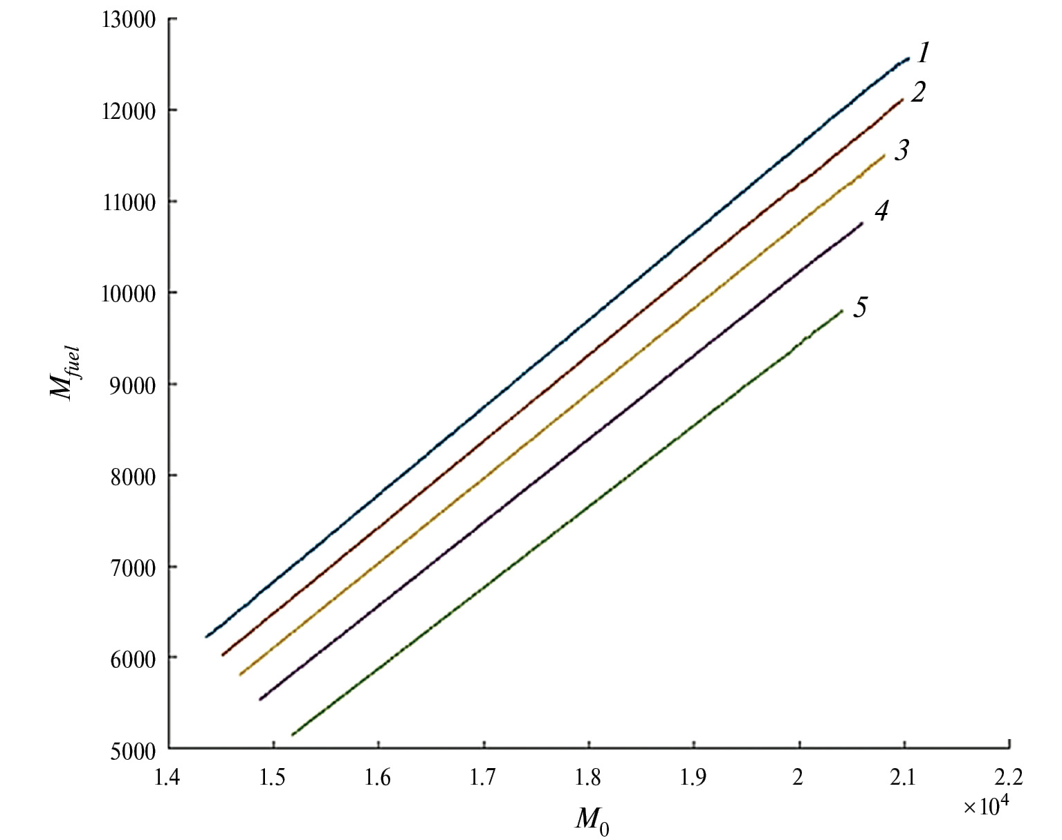
Модель 13:
где M0 – взлетная масса, Mfuel – масса топлива, Mland – свободный член ограничения на посадочную массу. Функция M0 зависит только от неопределенных параметров, Mfuel – от неопределенных и случайных параметров.
Для расчетов взяты исходные параметры, соответствующие легкому пассажирскому самолету. Результаты расчета по модели 13 представлены на рис. 5, где 1 – детерминированные значения параметров, а 2–5 – уровни вероятности/степени уверенности 0.6, 0.7, 0.8, 0.9.
Рис. 5. Результат расчета по модели 13 со случайными и неопределенными параметрами.
С увеличением уровней вероятности и степеней уверенности Парето-фронты смещаются в область “худших” значений целевых функций. Для обеспечения надежности проектных решений с заданной степенью уверенности проектировщику требуется выбирать точки на Парето-фронтах 2–5. Следует отметить, что существующие в настоящее время легкие пассажирские самолеты не соответствуют Парето-фронту под номером 1, полученному по детерминированной модели. Более актуальной является степень уверенности 0.8–0.9.
Для сравнения применим оптимизационную модель, когда недетерминированные параметры задаются только функциями распределения вероятности. При этом форма функций распределения вероятности совпадает с формой функций распределения неопределенности, используемых при расчетах по модели 13.
Модель 14:
Результаты расчета по модели 14 представлены на рис. 6, где 1 – детерминированные значения параметров, а 2–5 – уровни вероятности 0.6, 0.7, 0.8, 0.9.
Рис. 6. Результат расчета по модели 14 со случайными параметрами.
Сравнение рис. 5 и 6 показывает, что в результате замены неопределенных величин случайными и отказа от теории неопределенности формируются менее надежные проектные решения.
Заключение. Модели, предложенные в работе, позволяют гибко формировать требования к проектируемому объекту в условиях неопределенности при формализации оптимизационных задач параметрического синтеза. Показано, что надежность проектных решений может эффективно контролироваться с использованием вероятностных и неопределенных ограничений. Уровни вероятности/степени уверенности и гарантированные диапазоны значений целевых функций взаимосвязаны. Полученные результаты согласуются с инженерной практикой решения задач RBDO. Увеличение требований к надежности проектных решений требует расширения допустимых диапазонов значений целевых функций. Для подтверждения адекватности теоретических выкладок приведены примеры решения задач синтеза параметров силовой установки и весовых параметров летательного аппарата. Результаты расчетных исследований показали перспективность применения оптимизационных моделей, в которых учитывается надежность проектных решений, на этапе концептуального проектирования летательных аппаратов.
About the authors
G. S. Veresnikov
ICS RAS
Author for correspondence.
Email: veresnikov@mail.ru
Russian Federation, Moscow
V. I. Goncharenko
ICS RAS
Email: vladimirgonch@mail.ru
Russian Federation, Moscow
References
- Анисимов К.С., Евдокименков В.Н., Красильщиков М.Н., Сыпало К.И., Топоров Н.Б. Оптимизация процесса совершенствования авиационных комплексов на базе концепции функционального проектирования // Изв. РАН. ТиСУ. 2022. № 1. С. 105–123.
- Анисимов К.С., Евдокименков В.Н, Красильщиков М.Н., Сыпало К.И., Топоров Н.Б. Управление процессом формирования научно-технического задела в авиастроении на основе оценки дефицита функциональных свойств перспективного летательного аппарата // Изв. РАН. ТиСУ. 2023. № 6. С. 142–152.
- Dawei Z., Jinyu Z., Chunqiu L., Zhiling W. A Short Review of Reliability-based Design Optimization // IOP Conference Series: Materials Science and Engineering. 2021. V. 1043. P. 032041.
- Ling C., Kuo W., Xie M. An Overview of Adaptive-Surrogate-Model-Assisted Methods for Reliability-Based Design Optimization // IEEE Transactions on Reliability. 2022. V. 72. № 3. P. 1243–1264.
- Jerez D.J., Jensen H.A., Beer M. Reliability-based Design Optimization of Structural Systems under Stochastic Excitation: An Overview // Mechanical Systems and Signal Processing. 2022. V. 166. P. 108397.
- Anirban C., Boris K., Karen E.W. Information Reuse for Importance Sampling in Reliability-Based Design Optimization // Reliability Engineering & System Safety. 2020. V. 201. P. 106853.
- Ma Y.-Z., Li H.-S., Yao W.-X. Reliability-based Design Optimization Using a Generalized Subset Simulation Method and Posterior Approximation // Engineering Optimization. 2017. V. 50. P. 1–16.
- Zhao W., Chen Y., Liu J. An Effective First Order Reliability Method Based on Barzilai-Borwein Step // Applied Mathematical Modelling. 2019. V. 77.
- Hu Z., Mansour R., Olsson M. et al. Second-order Reliability Methods: a Review and Comparative Study // Structural and Multidisciplinary Optimization. 2021. V. 64. P. 3233–3263.
- Lee S. Reliability Based Design Optimization Using Response Surface Augmented Moment Method // J. Mech. Sci. Technol. 2019. V. 33. P. 1751–1759.
- Dourado A.D., Lobato F.S., Cavalini A.A. et al. Fuzzy Reliability-Based Optimization for Engineering System Design // Intern. J. Fuzzy Systems. 2019. V. 21. P. 1418–1429.
- Zhang C.-Y., Wang Z., Fei C.-W., Yuan Z.-S., Wei J.-S., Tang W.-Z. Fuzzy Multi-SVR Learning Model for Reliability-Based Design Optimization of Turbine Blades // Materials. 2019. V. 12. P. 2341.
- Dey S., Zaman K. Dimension Reduction Method-Based RBDO for Dependent Interval Variables // Intern. J. Computational Methods. 2020. V. 17. № 3.
- Zaeimi M., Ghoddosian A. System RBDO of Truss Structures Considering Interval Distribution Parameters // Structural Engineering and Mechanics. 2019. V. 70. № 1. P. 81–96.
- Zhang Z., Jiang C. Evidence-theory-based Structural Reliability Analysis with Epistemic Uncertainty: A Review // Structural and Multidisciplinary Optimization. 2021. V. 63. № 1. P. 2935–2953.
- Wang C., Matthies H.G. Evidence Theory-based Reliability Optimization Design Using Polynomial Chaos Expansion // Computer Methods in Applied Mechanics and Engineering. 2018. V. 341. P. 640–657.
- Mourelatos Z.P., Zhou J., Kloess A. A Design Optimization Method Using Possibility Theory // SAE Transactions. 2005. V. 114. P. 257–266.
- Вересников Г.С., Башкиров И.Г., Горчаков С.Е. Determining SST Aerodynamic Configuration and Power Plant Parameters under Epistemic Uncertainty // Advances in Systems Science and Applications. 2023. V. 23. № 2. P. 152–163.
- Celorrio L., Patelli E. Reliability-Based Design Optimization under Mixed Aleatory/Epistemic Uncertainties: Theory and Applications // ASCE ASME J. Risk Uncertain. Eng. Syst. A Civ. 2021. V. 7. № 3.
- Zeng M., Changquan L., Peng H. Unified Reliability-based Design Optimization with Probabilistic, Uncertain-but-bounded and Fuzzy Variables // Computer Methods in Applied Mechanics and Engineering. 2023. V. 407. P. 115925.
- Liu B. Theory and Practice of Uncertain Programming. 3-rd ed. Berlin: Springer-Verlag, 2009. 201 p.
- Zhu Y. Functions of Uncertain Variables and Uncertain Programming // J. Uncertain Systems. 2012. V. 6. № 4. P. 278–288.
Supplementary files








