Теоретико-игровой подход к управлению составом и структурой триангуляционной измерительной системы в условиях априорной неопределенности
- Авторы: Угольницкий Г.А.1, Чепель Е.Н.1
-
Учреждения:
- Южный федеральный университет
- Выпуск: № 2 (2024)
- Страницы: 53-66
- Раздел: УПРАВЛЕНИЕ В СТОХАСТИЧЕСКИХ СИСТЕМАХ И В УСЛОВИЯХ НЕОПРЕДЕЛЕННОСТИ
- URL: https://bakhtiniada.ru/0002-3388/article/view/264491
- DOI: https://doi.org/10.31857/S0002338824020067
- EDN: https://elibrary.ru/VOKHAW
- ID: 264491
Цитировать
Полный текст
Аннотация
Рассмотрена задача управления структурой и составом триангуляционной измерительной системы в теоретико-игровой постановке. В рамках указанной задачи предложен подход кооперативного поиска размещения пунктов и метод оценивания временного показателя функционирования системы. Поиск размещения пунктов триангуляционной измерительной системы использует инструментарий многоагентных потенциальных игр. Определены критерии выбора размещения пунктов и вид потенциальной функции. Управление составом и структурой триангуляционной измерительной системы основано на применении результатов работы кластерно-вариационного метода. Представлено структурно-функциональное описание имитационной модели для решения задачи оценивания временного показателя функционирования триангуляционной измерительной системы. Приведенные результаты имитационного моделирования подтверждают практическую эффективность предложенных подходов.
Полный текст
Введение. Перспективным направлением повышения точности и помехозащищенности оценивания параметров движения цели является создание многопозиционных систем пассивной локации [1–12]. При этом рассматриваются системы как со стационарными, так и с подвижными позициями. Среди методов пассивной локации, с точки зрения практической реализации, наиболее популярным выступает триангуляционный метод [7–12]. В [13–15] развивается кластерно-вариационный метод решения задачи триангуляции, который является альтернативным по отношению к известным методам пассивной локации, например [16–20]. Кластерно-вариационный метод (КВМ) наряду с формированием устойчивых оценок местоположения цели в условиях существенной априорной неопределенности предоставляет информацию о каналах с недостоверными измерениями. Ошибки измерений могут иметь различную природу происхождения: случайные, обусловленные топологией триангуляционной измерительной системы (ТИС) и условиями наблюдения цели, возникающие в результате действия искусственных помех (например, в условиях конфликта [1, 5, 6]). Известно [12, 18–20], что в зависимости от топологии ТИС, условий наблюдения и выбранного алгоритма численной оптимизации задача определения координат цели может приводить как к корректным, так и некорректным результатам, т. е. к получению плохих триангуляционных оценок местоположения цели. Попытка учесть указанные факторы приводит к постановке следующих задач: поиск топологий ТИС, обеспечивающих максимизацию корректных оценок координат цели для некоторой области; перемещение пунктов ТИС с целью минимизации влияния искусственных помех и максимизации времени успешного функционирования ТИС. В [21, 22] приведен теоретико-игровой метод решения задачи совместного поиска и наблюдения группой беспилотных летательных аппаратов (БПЛА) в некоторой области. Применяется многопользовательская потенциальная игра с ограниченным набором действий. Управление движением осуществляется посредством двоичного логарифмически-линейного обучения, что обеспечивает оптимальное покрытие исследуемого региона [23, 24]. Адаптация указанного теоретико-игрового подхода с учетом особенностей измерения и обработки сигналов пунктами ТИС заключается в определении вида потенциальной функции (функции глобальной полезности). Предложен ряд критериев, на базе которых формируются функции глобальной и индивидуальной полезности. Проведен сравнительный анализ решений, полученных для некоторых комбинаций критериев. Задача перемещения пунктов ТИС сформулирована в виде модели противоборства наблюдателя и противника, где наблюдатель управляет топологией ТИС, а противник осуществляет формирование помех с целью нарушения работы ТИС. Противник располагает территориально распределенной системой постановки помех (СПП), при помощи которой осуществляет формирование сигнала-помехи. Наблюдатель, используя для обработки измерений КВМ, имеет возможность обнаружения пунктов ТИС, попадающих в зону действия сигнала-помехи СПП. Предложен алгоритм противодействия наблюдателя действиям противника. Приведенные результаты имитационного моделирования подтверждают практическую эффективность алгоритма противодействия и позволяют провести оценку времени функционирования ТИС.
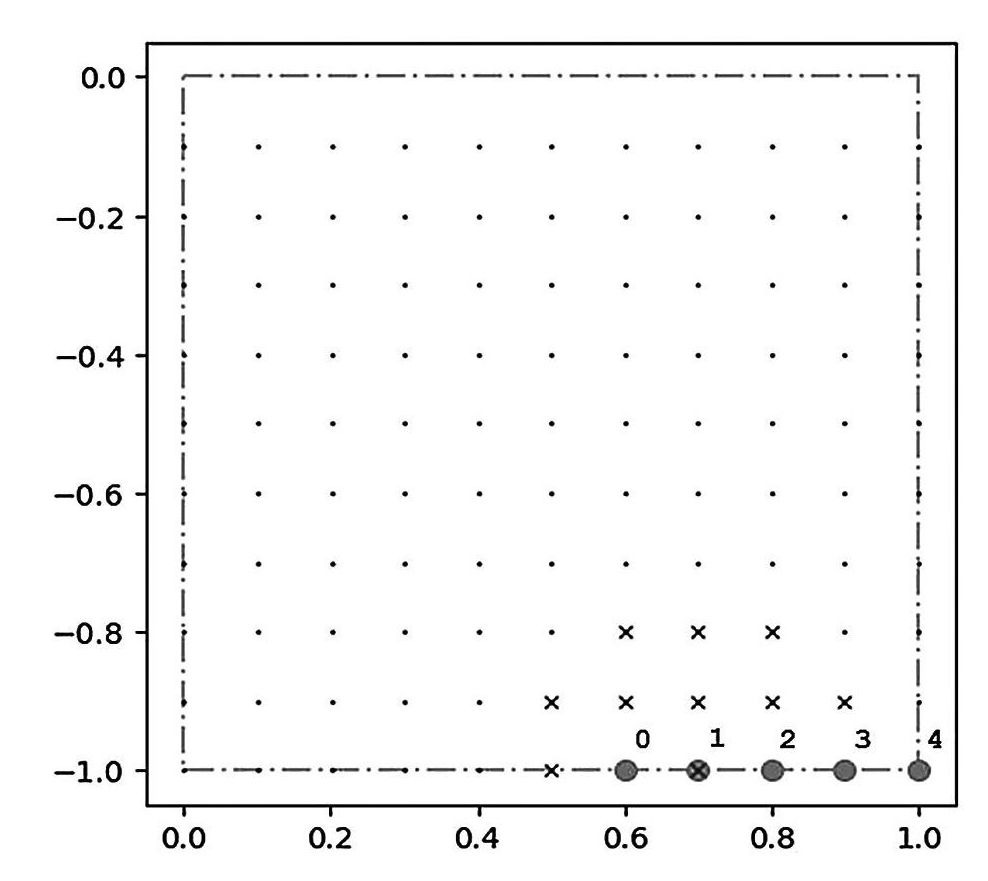
- Поиск размещения пунктов ТИС. Пусть – измерительные пункты ТИС, где , . Рабочая область – это регион, в котором ожидаем появление целей. Задача состоит в поиске размещения пунктов ТИС, при котором будет обеспечено корректное наблюдение целей, расположенных в рабочей области. Используя обозначения из [21], определим игру , где – множество игроков (агентов), – множество совместных действий агентов, причем – множество действий, доступных i-му агенту, – множество функций полезности, где – функция полезности i-го агента. Вектор – коллективные действия агентов (пунктов наблюдения), будем писать , где , где – действие i-го пункта, а – действия остальных пунктов, исключая i-й. Задача решается в дискретном варианте, для этого покрываем области размещения пунктов и целей сеткой: – узлы сетки на P, – узлы сетки на S. Набор действий (позиций для перемещения), доступных i-му агенту в момент времени t, зависит от его текущей позиции и выбирается из некоторой ее окрестности. Радиус окрестности определяется константой , которая характеризует возможности перемещения агента за один шаг игры. При этом , т.е. агент может выбрать действие, в результате которого он останется в текущей позиции. Например, на рис.1 маркером отмечены доступные позиции для перемещения агента №1 для параметра .
Рис. 1. Позиции для перемещения агента №1 на текущем шаге
Таким образом, измерительные пункты рассматриваются в качестве агентов, при этом агенты взаимодействуют и в зависимости от своих возможностей и окружающей обстановки формируют множество доступных действий. В результате обмена информацией агенты договариваются о действиях, обеспечивающих желаемое состояние всей группы.
В [20] приведен расчет эллипсов неопределенности триангуляционного метода для двух измерительных пунктов при фиксированных ошибках угловых измерений. На основе полученных расчетов сделан вывод, что точность измерения наиболее высока, если угол пересечения линий положения достаточно близок к прямому, и заметно снижается, если линии положения пересекаются под острыми углами. Под линиями положения понимается геометрическое место точек возможного местонахождения источника излучения. Понятно, что при ограничениях на область размещения пунктов ТИС получить наилучшие или близкие к ним условия наблюдения для всех целей рабочей области не представляется возможным. Задача заключается в поиске размещения пунктов ТИС, при котором обеспечиваются указанные условия наблюдения для наибольшего количества целей рабочей области. Поиск расположения пунктов ТИС основан на двух критериях: максимизация расстояний между пунктами и минимизации косинуса угла между пеленгами.
С учетом указанных критериев функция глобальной полезности будет выглядеть следующим образом:
(1.1)
где – позиции, в которые перемещаются пункты ТИС в результате действий , – узлы сетки на P, – узлы сетки на S,
– модуль косинуса угла между пеленгами цели g из позиций и (теорема косинусов). В (1.1) множитель
отвечает критерию максимизации расстояний между пунктами ТИС, при увеличении минимального расстояния между пунктами ТИС будет увеличиваться и значение функции полезности. Значение отвечает за условия наблюдения цели для пары пунктов i, j и изменяется в диапазоне от 0 до 1. Расположение пары пунктов, обеспечивающее близость угла между пеленгами, к прямому углу для наибольшего количества целей рабочей области соответствует максимальному значению суммы в (1.1). При этом функция индивидуальной полезности для i -го пункта принимает вид
(1.2)
Каждый агент для позиций проводит расчет вероятностей в соответствии с алгоритмом двоичного логарифмически-линейного обучения [21]:
(1.3)
где параметр используется для учета шума моделью и характеризует вероятность выбора неправильного действия агентом [21, 23]. При расчете вероятностей i-м агентом полагаем, что остальные агенты не осуществляют смену позиции.
Также рассмотрен вариант функции глобальной полезности с использованием только критерия максимизации расстояний между пунктами:
(1.4)
Здесь второй множитель будет расти при увеличении расстояния между любыми двумя пунктами, а множитель
осуществляет компенсацию так, чтобы рост функции полезности не достигался только увеличением расстояния какого-то одного пункта от остальных.
Проводилось имитационное моделирование на основе трех алгоритмов управления перемещением.
Алгоритм . Выбор агента для перемещения происходит случайно. Итоговое действие также выбирается случайно из множества доступных действий , и для него рассчитываются вероятности по формуле (1.3). Выбор агентов и их действий производится с равной вероятностью. Если , то агент совершает выбранное действие, в противном случае остается на месте.
Алгоритм . Каждый агент вычисляет вероятности по формуле (1.3) для каждого доступного действия , путем сравнения вероятностей выбирает наилучшее действие:
Если таких действий несколько, то выбор итогового действия осуществляется случайно. Затем производится ранжирование наилучших действий агентов . Перемещение делает тот агент, который предложил наилучшее действие среди всех агентов, т.е. агент с индексом:
Алгоритм . Выбор агента для перемещения происходит случайно. Итоговое действие выбирается из доступных действий путем сравнения вероятностей.
Результаты имитационного моделирования на основе алгоритмов , , с использованием функций глобальной полезности (1.1) и (1.4) приведены в разд. 3.
- Задача противоборства наблюдателя и противника. Пусть – измерительные пункты ТИС, где , . – пункты СПП, где , , – высота треугольника помех, – половина угла при вершине треугольника помех, – угол поворота сектора помех m-го пункта (угол считается от отрицательного направления оси абсцисс). Характеристиками пункта СПП являются угол и дальность (будем считать, что характеристики всех пунктов одинаковые). Угол характеризует сектор, в котором пункт может обеспечить помеху заданного уровня, а дальность – максимальное удаление от пункта в пределах сектора, для которого также сохраняется заданный уровень излучаемой помехи. Считаем, что область постановки помехи – равнобедренный треугольник, одна из вершин которого совпадает с положением соответствующего пункта, координаты двух оставшихся вершин (рис. 2)
Пусть – точка, – отрезок ( и ), – треугольник (, и ). Тогда
– расстояние от точки до отрезка , где
– расстояние от точки до треугольника, , , , , – площади соответствующих треугольников. Введенное расстояние от точки до треугольника – это минимальное расстояние до точек, лежащих на отрезках, которые образуют треугольник. Расстояние положительно для точек, лежащих вне треугольника, отрицательно для точек, лежащих внутри треугольника, и равно нулю для точек на его границе.
Рис. 2. Геометрическое представление зоны помех пункта СПП
Применительно к нашей задаче условие означает, что измерительный пункт находится в зоне помех пункта . Будем считать, что попадание в указанную область измерительного пункта с вероятностью 1 приводит к недостоверным измерениям. Пусть – множество номеров измерительных пунктов, которые находятся внутри хотя бы одной зоны помех, следовательно, – количество измерительных пунктов, находящихся в зоне помех, а – количество рабочих измерительных пунктов. Задачу наблюдателя для случая фиксированной конфигурации противника можно записать следующим образом:
, (2.1)
где , , – округление до целого в меньшую сторону, – евклидова норма. Здесь выполнение условия обеспечивает необходимое для функционирования ТИС количество рабочих измерительных пунктов (более половины общего количества). Оставшиеся два ограничения — это требования к топологии ТИС: – минимально допустимое расстояние между пунктами ТИС, никакие три измерительных пункта ТИС не должны лежать на одной прямой. Значение целевой функции представляет собой количество рабочих измерительных пунктов. Наблюдатель максимизирует это количество с учетом указанных ограничений. Задача противника состоит в ее минимизации:
(2.2)
Здесь минимизация проводится по вектору при фиксированном векторе .
Параметров, по которым проводится минимизация, у противника больше (позиция пункта помех и угол поворота антенны), при этом есть всего одно ограничение. Условие требует, чтобы для значения, обеспечивающего минимум целевой функции, количество измерительных пунктов ТИС, которым поставлена помеха, превышало бы половину от общего их числа (только в этом случае ТИС становится неработоспособной).
Обобщенный алгоритм функционирования.
Движущийся измерительный пункт противника (ИПП) осуществляет радиолокационный мониторинг области расположения наблюдателя.
Наблюдатель при помощи ТИС решает задачу местоопределения ИПП и посредством пункта постановки помех препятствует проведению мониторинга своей области расположения.
Оператор ИПП сообщает о факте постановки помех в управляющий центр.
Управляющий центр противника, получив сообщение о факте постановки помех своему измерительному пункту, принимает решение о постановке помех ТИС наблюдателя.
Постановка помехи осуществляется из стационарного положения. Сектор постановки помехи изменяется путем поворота излучающей антенны без прерывания процесса постановки помехи.
Если текущая конфигурация СПП не позволила противнику возобновить решение задачи радиомониторинга, то необходимо изменить конфигурацию СПП и осуществить постановку помехи в соответствии с новой конфигурацией.
Наблюдатель при оценке местоположения измерительного пункта противника осуществляет обнаружение недостоверных измерений и получает информацию о том, какие пункты ТИС попали в зону действия СПП.
По результатам обнаружения недостоверных каналов и местоположения пунктов СПП наблюдатель принимает решение о перемещении пунктов ТИС из зоны помех.
Окончание игры.
Если более половины измерительных пунктов ТИС находятся в зоне помех и наблюдатель не имеет возможности изменить конфигурацию, либо не существует конфигурации ТИС, при которой в зоне помех находится менее половины пунктов.
Если менее половины измерительных пунктов находятся в зоне помех и противник либо не имеет возможности изменить конфигурацию, чтобы подавить более половины пунктов, либо такой конфигурации не существует.
Задача: произвести оценку времени функционирования ТИС и СПП. При решении задачи исходим из следующих предположений.
Известно количество пунктов ТИС N и значения параметра .
Известно количество пунктов СПП M и значения параметров , .
Поскольку ТИС является системой пассивной радиолокации, то противнику не доступна оценка местоположения пунктов ТИС, а известен только район расположения.
Начальное положение пунктов помех наблюдателю не известно, но известен район их расположения.
Доступна оценка местоположения пунктов СПП при условии работоспособности ТИС.
При постановке помех более чем половине пунктов ТИС возникают проблемы с определением недостоверных пунктов. Будем считать, что по истечении некоторого времени (штраф) наблюдатель обнаруживает факт неработоспособности ТИС (информация от внешних систем) без знания о том, какие конкретно каналы являются неработоспособными.
Определить эффективность применяемой конфигурации СПП можно только косвенно. В результате подавления более половины пунктов ТИС решение задачи местоопределения движущейся цели даст ложную цель. Наблюдатель прекратит воздействие на истинную цель, и по прекращению такого воздействия противник может судить об эффективности применяемой конфигурации. Значит, на определение эффективности конфигурации СПП нужно время .
Пункты ТИС могут изменять свое местоположение посредством перемещения по линейной траектории с постоянной скоростью. В процессе движения решение задачи местоопределения ИПП отсутствует.
Пункты СПП могут изменять свое местоположение посредством перемещения по линейной траектории с постоянной скоростью. В процессе движения постановка помехи отсутствует.
Рассматриваем дискретный вариант задачи, где пункты ТИС и СПП располагаются в узлах – сетки на и узлах – сетки на соответственно.
Пусть N, M, , ρ, γ – фиксированные значения. Решение задачи можно разбить на этапы.
- С учетом значения формируем множество допустимых расположений пунктов ТИС G на всевозможных сочетаниях N позиций на сетке .
- Формируем множество расположений помеховых средств (без учета угла поворота антенны). На базе полученного множества отбираем эффективные расположения пунктов H. Критерием эффективности служит множество . ТИС принадлежит множеству в том случае, если его работоспособность может быть нарушена при расположении пунктов помех h путем реализации какой-либо комбинации поворота излучающих антенн. В процессе формирования множества эффективных конфигураций помеховых средств H происходит исключение таких конфигураций , для которых . Отметим, что помеховую конфигурацию h, кроме множества , характеризует количество комбинаций поворотов излучающих антенн, посредством реализации которых осуществляется подавление всех ТИС из , здесь A – множество эффективных комбинаций углов поворота антенн. Элементы множества H обладают следующим свойством: , где – симметрическая разность множеств.
- Анализ полученных множеств G и H. Возможны следующие условия.
3.1. Существует, по крайней мере, одно допустимое расположение пунктов ТИС, которое сохраняет работоспособность при любом расположении пунктов помех: – конфигурация, устойчивая к помехам.
3.2. Существует, по крайней мере, одно расположение пунктов помех, для которого, путем реализации какой-либо комбинации поворота излучающих антенн, можно вывести из строя любую ТИС: .
3.3. Условия подпунктов 3.1 и 3.2 не выполняются.
- Нахождение решения задачи противоборства с учетом результатов анализа множеств G и H.
При условии 3.1 у наблюдателя есть беспроигрышная стратегия. Выбрав такую конфигурацию, наблюдатель при любых помеховых конфигурациях сохраняет ее работоспособность, т.е. решает задачу местоопределения. Попадание какого-либо из пунктов ТИС в помеховую зону может несколько снизить точность местоопределения. При этом наблюдатель имеет возможность сменить позицию на более выгодную (при существовании нескольких конфигураций, устойчивых к помехам). В то же время для противника срыв решения задачи местоопределения предполагает подавление более половины пунктов ТИС. При использовании наблюдателем только устойчивых конфигураций такая ситуация невозможна. Противнику недоступны сведения о результативности той или иной помеховой конфигурации, т.е. он не может влиять даже на точность местоопределения наблюдателем. В данной ситуации противнику нет смысла начинать игру, поскольку он не сможет, даже временно, помешать решению задачи местоопределения наблюдателем. Решая данную задачу, наблюдатель делает невозможным проведение радиомониторинга противником. В условиях 3.2 противник, используя единственное расположение пунктов помех, может вывести из строя любую конфигурацию ТИС путем выбора комбинации поворота излучающих антенн. Учитывая малое время на реализацию поворота антенн по сравнению с перемещением пунктов в данной ситуации, наблюдателю нет смысла начинать игру, поскольку пункты ТИС большую часть времени будут перемещаться и не смогут обеспечивать противодействие проведению радиомониторинга противником. Значит, условия 3.1 и 3.2 позволяют путем проведения анализа параметров и количества средств противника и наблюдателя до начала игры ответить на вопрос: «Имеет ли смысл начинать игру при текущем составе средств?».
При условии 3.3 и противник, и наблюдатель для решения своих задач должны осуществлять перемещение пунктов, поскольку у наблюдателя не существует устойчивой к помехам конфигурации ТИС, а у противника нет такой конфигурации, которая может вывести из строя любую ТИС. Противник на основе множества эффективных конфигураций H ищет такие комбинации конфигураций (пары, тройки и т.д.), реализация которых позволяет вывести из строя любую ТИС из G. Выбирает комбинацию, которая обеспечивает минимальное время перехода между конфигурациями. Применяет конфигурации из выбранной комбинации до нарушения работы ТИС. Наблюдатель перемещает пункты ТИС с целью обеспечения работоспособности. При перемещении пунктов ТИС или СПП, кроме расстояния между позициями, следует учитывать следующие параметры: время на приведение пункта ТИС из рабочего состояния в транспортное, т.е. подготовка к перемещению, скорость перемещения пункта ТИС, время на приведение пункта ТИС из транспортного состояния в рабочее, работоспособность обслуживающего персонала. Кривая работоспособности персонала пункта может выглядеть, как на рис. 3. Поскольку в составе одной ТИС/СПП могут использоваться различные пункты, то благодаря их характеристикам указанные выше значения могут существенно различаться. Кривая работоспособности учитывает квалификацию экипажа и влияние усталости на эффективность работы в зависимости от времени, затраченного на перемещение пункта. Время перемещения пункта p с позиции i в позицию j определяется по формуле , где – расстояние между пунктами, – скорость перемещения пункта, – время подготовки пункта к перемещению, – время подготовки пункта к работе, – функция работоспособности экипажа пункта. Отметим, что наблюдатель решает задачу поиска новой ближайшей позиции ТИС, принадлежащей множеству безопасных конфигураций, с учетом характеристик каждого агента, исходя из критерия минимизации величины . Для противника же не стоит задача поиска ближайшей позиции, поскольку он должен реализовать все конфигурации комбинации.
Рис. 3. Кривая работоспособности
Последовательность действий при противоборстве представлена на рис. 4. Системы наблюдателя и противника могут пребывать в двух состояниях: система решает возложенные на нее задачи и работа системы нарушена. Пока противник осуществляет перемещение пунктов и поворот антенн, система наблюдателя успешно противодействует решению задачи радиомониторинга. И наоборот, пока наблюдатель перемещает пункты или ТИС находится в неработоспособном состоянии, противник решает задачу радиомониторинга. Таким образом, при подсчете времени пребывания системы в каждом из состояний, кроме времени, требуемого на перемещения пунктов, нужно учитывать, что противнику требуется время на поворот антенн и определение эффективности реализованной конфигурации. Считаем, что время, затрачиваемое на реализацию конкретной комбинации углов поворота антенн, учтено во времени . А наблюдатель при потере работоспособности ТИС ожидает штрафное время и только после этого осуществляет перемещение.
Рис. 4. Алгоритм противодействия
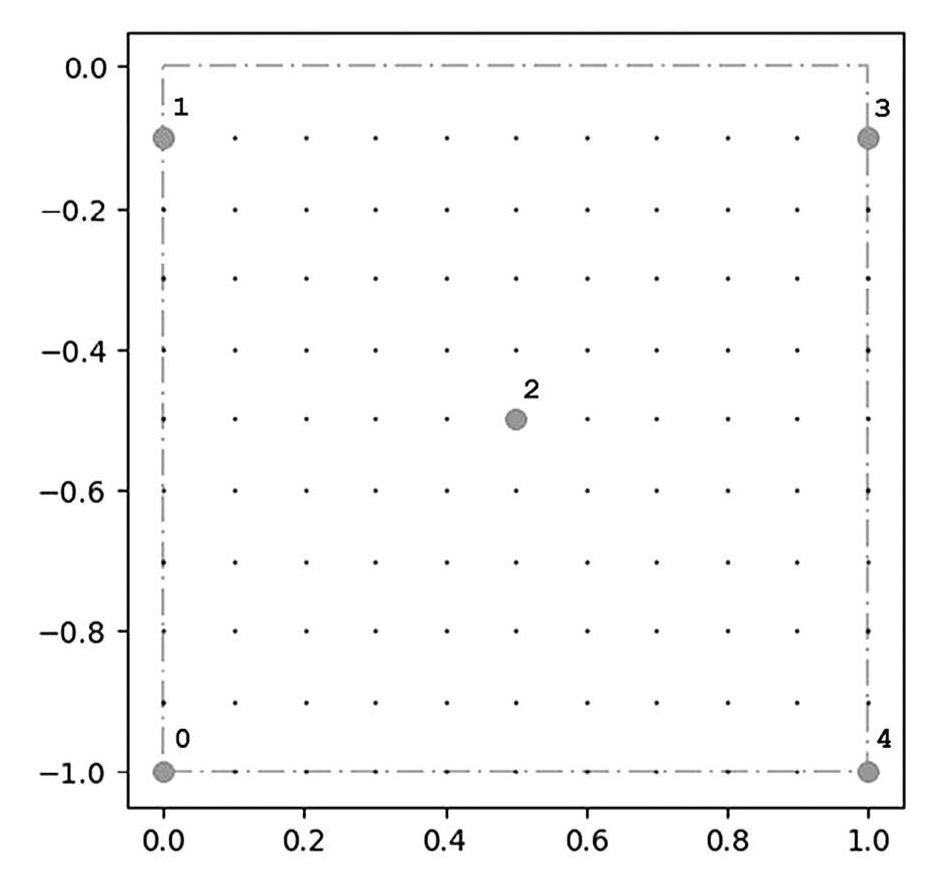
- Моделирование поиска размещения пунктов ТИС. Моделирование проводилось для ТИС из пяти измерительных пунктов. Начальное расположение пунктов представлено на рис.1, , . Использовались функции глобальной полезности (1.1) и (1.4) и рабочие области и . Отметим, что для рабочей области и функции глобальной полезности (1.1) начальное положение пунктов оказывает существенное влияние на итоговое решение, полученное алгоритмами , и . Например, начальное положение пунктов в верхней части области размещения приводит к решению, соответствующему локальному максимуму. Критерий, основанный на угле между пеленгами, на позициях, близких к рабочей области (верхняя часть области размещения), принимает значения, близкие к максимальным, а критерий, базирующийся на расстояниях между пунктами из текущего положения, не может компенсировать его влияние. При использовании рабочей области применение алгоритмов и также не дает стабильного решения. В процессе перемещения возникают такие размещения пунктов, на которых функция глобальной полезности (1.1) имеет локальный максимум и на дальнейших итерациях ни один из пунктов не изменяет своего положения, поскольку любое перемещение уменьшает значение индивидуальной полезности (1.2). Следовательно, группа агентов достигает равновесного состояния, но достигнутое равновесие не всегда обеспечивает максимум функции глобальной полезности. Применение алгоритма для позволяет получить стабильное решение, на котором функция полезности достигает глобального максимума. При этом алгоритму требуется 25 итераций на поиск решения, а итоговое размещение представлено на рис. 5. Отметим, что в итоговом решении пункты размещены на максимально возможном расстоянии друг от друга. Учитывая это наблюдение, рассмотрим вариант функции глобальной полезности (1.4). При использовании рабочей области и функции глобальной полезности (1.4) алгоритмы , также не обеспечивают стабильного решения, а применение алгоритма позволяет получить решение, на котором (1.4) достигает глобального максимума вне зависимости от начального положения пунктов. Использование алгоритма для рабочей области с помощью функции (1.4) также обеспечивает решение, на котором полезность достигает глобального максимума. При этом алгоритму требуется 20 итераций на поиск решения. Траектории движения пунктов ТИС в процессе поиска решения представлены на рис. 6. Отметим, что достижение глобального максимума функций (1.1) и (1.4) на рабочей области обеспечивается размещением, приведенным на рис. 5. Это же размещение является решением задачи с функцией полезности (1.4) и рабочей областью , а размещение, обеспечивающее достижение глобального максимума (1.1) для рабочей области , близко к вышеуказанному размещению (пункты 0 и 4 имеют ординату 0.9). Таким образом, решение, найденное алгоритмом при помощи функции (1.4) для рабочей области , может быть использовано в качестве начального приближения положения пунктов при решении задачи с функцией глобальной полезности (1.1).
- Имитационное моделирование противоборства наблюдателя и противника. Рассмотрим ситуацию, когда ТИС наблюдателя состоит из пяти измерительных пунктов, а у противника – два пункта постановки помех. При этом , , , и содержат по 90 узлов, равномерно покрывающих области и соответственно. Диапазон углов поворота антенн при выбранном расположении областей P и S имеет вид . При моделировании используются значения углов в 20 узлах сетки, равномерно покрывающей указанный диапазон.
Рис. 5. Итоговое размещение пунктов ТИС
Рис. 6. Траектории движения пунктов ТИС для A2, (1.4)
Таблица 1. Характеристики пунктов ТИС и СПП
Пункты | , ед/ч
| |||
ч | ||||
ТИС 1-5 | 1.0 | 0.5 | 0.5 | – |
СПП 1,2 | 2.5 | 0.3 | – | 0.015 |
Таблица 2. Результаты моделирования
Номер набора конфигураций СПП | Среднее время работы, ч | Количество побед
| ||
СПП | ТИС | противника | наблюдателя | |
8 | 15.2 | 10.8 | 30 | 970 |
6 | 15.0 | 10.8 | 61 | 939 |
14 | 14.9 | 10.7 | 121 | 879 |
18 | 16.4 | 10.6 | 134 | 866 |
7 | 15.2 | 10.5 | 159 | 841 |
20 | 15.2 | 10.5 | 164 | 836 |
27 | 14.6 | 10.3 | 185 | 815 |
13 | 15.8 | 10.4 | 192 | 808 |
12 | 15.4 | 10.2 | 231 | 769 |
19 | 16.2 | 10.3 | 272 | 728 |
25 | 16.0 | 10.2 | 301 | 699 |
24 | 15.2 | 9.9 | 348 | 652 |
26 | 14.0 | 10.0 | 393 | 607 |
2 | 14.0 | 9.8 | 472 | 528 |
1 | 12.2 | 10.5 | 502 | 498 |
10 | 12.9 | 9.7 | 551 | 449 |
16 | 13.0 | 9.6 | 561 | 439 |
22 | 13.4 | 9.6 | 567 | 433 |
11 | 12.2 | 10.0 | 587 | 413 |
4 | 12.5 | 9.9 | 606 | 394 |
17 | 12.3 | 9.9 | 613 | 387 |
5 | 12.1 | 10.0 | 619 | 381 |
23 | 12.5 | 10.2 | 632 | 368 |
21 | 13.1 | 9.5 | 664 | 336 |
9 | 12.8 | 9.4 | 677 | 323 |
3 | 12.1 | 9.9 | 682 | 318 |
15 | 12.8 | 9.4 | 699 | 301 |
Множество G формируется с учетом методом Монте-Карло. Случайным образом (равномерный закон распределения) осуществлялся выбор из всевозможных сочетаний N позиций на сетке (общее количество ) измерительных позиций ТИС. Конфигурации, не удовлетворяющие условию , отсеивались. Для прошедших отсев ТИС вычислялись площади треугольников, образованных всевозможными тройками измерительных позиций: если , то ТИС также отсеивается, где – площадь треугольника, образованного пунктами , – площадь равностороннего треугольника со стороной . В результате учета указанных ограничений на расположение измерительных пунктов ТИС отсев прошли 708 конфигураций. Формирование эффективных конфигураций помеховых средств происходит на основе полученного множества G. Случайным образом (равномерный закон распределения) осуществляется выбор расположения помеховых средств из всевозможных сочетаний M позиций на сетке (общее количество ). Для двух помеховых пунктов количество всевозможных комбинаций углов при выбранной сетке равно 400. Комбинации обладают различной эффективностью, поэтому множество всевозможных комбинаций углов поворота также подвергается процедуре фильтрации. Отсеиваются комбинации, реализация которых не позволяет нарушить работоспособность какой-либо ТИС множества G, а также дублирующие (в смысле множества подавляемых ТИС). Таким образом, в зависимости от расположения пунктов подавления относительно области P количество эффективных комбинаций A будет различным. Если , то из множества H исключается та конфигурация, для которой величина параметра больше. Полученное множество H состоит из 183 конфигураций таких, что , где – симметрическая разность множеств. Значит, множества подавляемых ТИС каждой конфигурации содержат не менее одной ТИС, которые нельзя подавить, используя другие конфигурации. Отметим, что при выбранных значениях параметров реализована ситуация из условия 3.3, т.е. варианты и не выполняются. Анализ различных комбинаций применения эффективных конфигураций выявил, что при текущей ситуации для подавления любой ТИС из нужно использовать не менее трех эффективных конфигураций. На основе 183 эффективных конфигураций средств подавления получены 35 таких троек. Противник, последовательно применяя конфигурации из указанных наборов, может вывести из строя любую ТИС из множества G. Понятно, что эти наборы конфигураций СПП осуществляют подавление конфигураций ТИС последовательно и смена наблюдателем конфигураций ТИС может помешать этому. Для ответа на вопросы «в течение какого времени система наблюдателя препятствует проведению радиомониторинга противником?» и «в течение какого времени система наблюдателя не выполняет свои функции?» проводилось имитационное моделирование. Характеристики пунктов ТИС и СПП представлены в табл. 1, а кривые работоспособности идентичны для всех экипажей и приведены на рис. 3.
Имитационное моделирование проводилось следующим образом: для выбранного набора эффективных конфигураций случайным образом выбирается текущая конфигурация, для нее также случайно выбирается комбинация углов поворота антенн. Из множества допустимых конфигураций ТИС случайным образом выбирается текущая конфигурация. Выполняется шаг алгоритма противодействия (рис. 4) до тех пор, пока у пунктов ТИС и СПП есть возможность перемещаться. В процессе решения алгоритма ведется подсчет времени успешной работы систем противника и наблюдателя. Если в результате выполнения шагов алгоритма есть необходимость в перемещении пунктов ТИС/СПП, а соответствующие пункты не могут осуществить перемещение, то фиксируем победу противника/наблюдателя. Проводится 1000 повторений вышеприведенного эксперимента. Результаты моделирования показывают, что при заданных характеристиках пунктов и экипажей ряд наборов конфигураций СПП позволяет противнику в лучшем случае одерживать победу в 5–6% случаев и в среднем проводить радиомониторинг области размещения наблюдателя около 8–9 ч, но итоговая победа в большинстве случаев остается за наблюдателем.
Увеличив угол до и оставив прочие характеристики без изменений, получим, что на множестве H (200 эффективных конфигураций) существует 27 наборов по две конфигурации, позволяющие подавить любую ТИС из множества G. Результаты моделирования представлены в табл. 2. Следовательно противник может выбрать ряд наборов, использование которых позволяет одерживать победу в 50–70% случаев, при этом даже в результате проигрыша среднее время работы СПП увеличилось с 8–9 до 14–15 ч.
Если наряду с увеличить дальность действия пунктов СПП до значения , то мы попадаем в ситуацию условия 3.2, где у противника существуют такие эффективные конфигурации, которые способны подавить любую ТИС из множества G без перемещения пунктов. Одна из таких конфигураций осуществляет подавление, используя 25 угловых комбинаций. С учетом принятого значения подавление любой ТИС произойдет максимум в течение 22.5 мин. У наблюдателя при этом нет безопасных позиций, куда он мог бы заблаговременно переместить измерительные пункты.
Заключение. Проведенное моделирование показывает, что предложенный теоретико-игровой подход позволяет находить оптимальное (в смысле указанных критериев) размещение пунктов ТИС. Метод позволяет агентам действовать в соответствии с особенностями окружающей обстановки и принимает во внимание их возможности по перемещению. При этом информационное взаимодействие агентов обеспечивает желаемое состояние всей группы. Имитационное моделирование решения задачи противоборства наблюдателя и противника показывает, что предложенный подход позволяет оценить время работы и вероятность победы наблюдателя (противника) или указать на недостаточность средств для осуществления противодействия. Указанная оценка доступна и в случае различных технических характеристик пунктов и/или уровней подготовки экипажей, а также учитывает работоспособность экипажей ТИС/СПП.
Об авторах
Г. А. Угольницкий
Южный федеральный университет
Автор, ответственный за переписку.
Email: gaugolnickiy@sfedu.ru
Россия, Ростов-на-Дону
Е. Н. Чепель
Южный федеральный университет
Email: evgeny_c@bk.ru
Россия, Ростов-на-Дону
Список литературы
- Мельников Ю.П., Попов С.В. Радиотехническая разведка. Методы оценки эффективности местоопределения источников излучения. М.: Радиотехника, 2008.
- Сытенький В.Д. Пассивная локация на основе амплитудных измерений // Изв. вузов. Радиоэлектроника. 2011. № 1. С. 69–75.
- Колесса А.Е. Оценивание координат совокупности объектов, наблюдаемых многопозиционной системой пеленгаторов // РЭ. 1987. Т.32. № 12. С. 2534–2540.
- Булычев Ю.Г., Бурлай И.В. Пеленгация в условиях априорной неопределенности // Изв. РАН. ТиСУ. 2002. № 5. С. 46–51.
- Радзиевский А.Г., Сирота А.А. Информационное обеспечение радиоэлектронных систем в условиях конфликта. М.: ИПРЖР, 2001.
- Смирнов Ю.А. Радиотехническая разведка. М.: Воениздат, 2001.
- Amelin K, Miller A. An Algorithm for Refinement of the Position of a Light UAV on the Basis of Kalman Filtering of Bearing Measurements // J. Communications Technology and Electronics. 2014. V. 59. No. 6. P. 622–631.
- Miller A. Development of the Motion Control on the Basis of Kalman Filtering of Bearing-only Measurements // Automation and Remote Control. 2015. V. 76. No. 6. P. 1018–1035.
- Miller A., Miller B. Stochastic Control of Light UAV at Landing with the Aid of Bearing-only Observations // Proc. SPIE. Eight Intern. Conf. on Machine Vision (ICMV 2015). Barcelona 2015. V. 9875, 987529. P. 1–10. doi: 10.1117/12.2228544A.
- Karpenko S., Konovalenko I., Miller A., Miller B., Nikolaev D. UAV Control on the Basis of 3D Landmark Bearing-Only Observations // Sensors. 2015. Iss. 15(12). P. 29802–29820. doi: 10.3390/s151229768
- Karpenko S., Konovalenko I., Miller A., Miller B., Nikolaev D. Visual Navigation of the UAVs on the Basis of 3D Natural Landmarks // Proc. SPIE. Eight Intern. Conf. on Machine Vision (ICMV 2015). Barcelona 2015. V. 9875. 98751I. P. 1–10. Doi: 10.111712.2228793.
- Кондратьев В.С., Котов А.Ф., Марков Л.Н. Многопозиционные радиотехнические системы. М.: Радио и связь, 1986.
- Булычев Ю.Г., Головской В.А. Обработка измерений угломерных систем в условиях априорной неопределенности в регуляризированной постановке // РЭ. 2010. Т. 55. № 1. С. 71–77.
- Булычев Ю.Г., Чепель Е.Н. Мультиструктурный метод триангуляционного оценивания параметров движения излучающей цели в условиях априорной неопределенности // Изв. РАН. ТиСУ. 2019. № 6. С. 26–42.
- Булычев Ю.Г., Чепель Е.Н. Оптимизация кластерно-вариационного метода построения многопозиционной пеленгационной системы для условий априорной неопределенности // АиT. 2023. № 4. С. 96–114.
- Bar-Shalom Y., Rong Li X., Kirubarajan T. Estimation with Applications to Tracking and Navigation: Theory, Algorithms and Software. N.Y.: John Wiley &Sons, 2004. https://doi.org/10.1002/0471221279.
- Lin X., Kirubarajan T., Bar-Shalom Y., Maskell S. Comparison of EKF, Pseudo-measurement and Particle Filters for a Fearing-only Target Tracking Problem // SPIE Proceedings. 2002. V. 4728. P. 240–250. https://doi.org/10.1117/12.478508.
- Черняк В.С. Многопозиционная радиолокация. М.: Радио и связь, 1993.
- Булычев Ю.Г., Булычев В.Ю., Ивакина С.С. и др. Обоснование методов оптимального оценивания параметров движения цели в триангуляционной измерительной системе // Изв. РАН. ТиСУ. 2015. № 4. С. 94–110.
- Теоретические основы радиолокации / Под ред. Я.Д. Ширмана. М.: Сов. радио, 1970.
- Pei Li, Haibin Duan. A Potential Game Approach to Multiple UAV Cooperative Search and Surveillance // Aerospace Science and Technology. 2017. V. 68. September.
- G. Arslan, J.R. Marden, J.S. Shamma. Autonomous Vehicle–target Assignment: a Game-theoretical Formulation // J. Dyn. Syst. Meas. Control 2007. V. 129 P. 584–596.
- J. R. Marden and J. S. Shamma. Revisiting Log-linear Learning: Asynchrony, Completeness and Payoff-based Implementation // 48th Annual Allerton Conf. on Communication, Control, and Computing (Allerton). Monticello, IL, USA, 2010. P. 1171–1172.
- L. Blume. The Statistical Mechanics of Strategic Interaction // Games and Economic Behavior. 1993. V. 5. P. 387–424.
Дополнительные файлы









