КАЧЕНИЕ МОНОКОЛЕСА ПО ДЕФОРМИРУЕМОМУ БРУСУ
- Autores: 1, 1
-
Afiliações:
- ИПМ им. М.В. Келдыша РАН
- Edição: Nº 5 (2023)
- Páginas: 160-176
- Seção: CONTROL SYSTEMS FOR MOVING OBJECTS
- URL: https://bakhtiniada.ru/0002-3388/article/view/140349
- DOI: https://doi.org/10.31857/S0002338823040066
- EDN: https://elibrary.ru/OCLSTR
- ID: 140349
Citar
Texto integral
Resumo
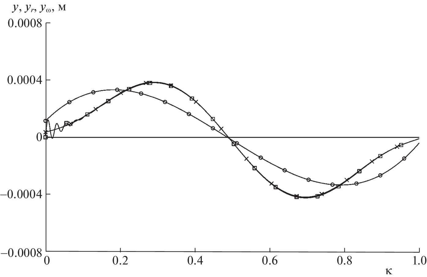
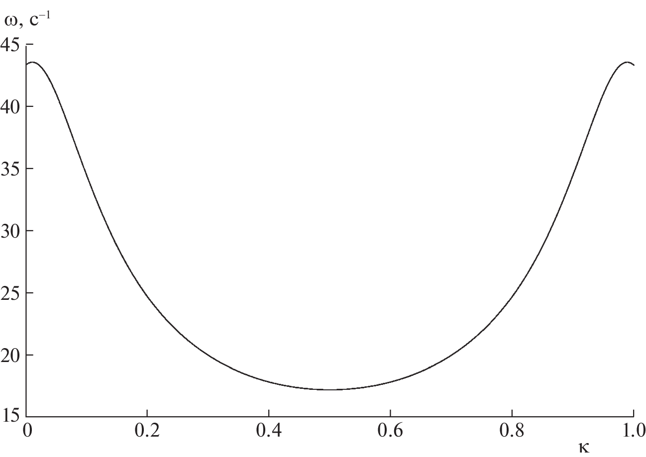
Представлен метод расчета колебаний упруговязкого бруса, лежащего на двух разновысоких упругих опорах, при движении по нему моноколеса с постоянной продольной скоростью. Получены уравнения движения моноколеса, соответствующие главной моде колебаний системы. Предложен метод вычисления частоты колебаний моноколеса на брусе. Найдено приближенное усредненное решение, позволяющее аналитически оценить влияние параметров системы на ее динамику. Приведены результаты численных экспериментов по оценке точности приближенного решения.
Sobre autores
ИПМ им. М.В. Келдыша РАН
Autor responsável pela correspondência
Email: golubev@keldysh.ru
Россия, Москва
ИПМ им. М.В. Келдыша РАН
Autor responsável pela correspondência
Email: korianov@keldysh.ru
Россия, Москва
Bibliografia
- Моноколесо. https://ru.wikipedia.org/wiki/Моноколесо (дата обращения: 25.09.2022).
- Филиппов А.П. Колебания деформируемых систем. Изд. 2-е перераб. М.: Машиностроение, 1970. 736 с.
- Гнездилов В.А. Проектирование и изготовление металлоконструкций для сложных механизированных аттракционов // Монтажные и специальные работы в строительстве. 2000. № 6.
- Русских C.B. Колебания упругой направляющей балки с движущимся по ней реактивным снарядом // Изв. вузов. Авиационная техника. 2014. № 1. С. 80.
- Голубев Ю.Ф., Корянов В.В. О качении моноколеса по деформируемому брусу, лежащему на двух опорах // Препринты ИПМ им. М.В. Келдыша. 2023. № 1. 25 с. https://doi.org/10.20948/prepr-2023-1
- Stokes G.G. Discussion of a Differential Equation Relating to the Breaking of Railway Bridges // Mathematical and Physical Papers. 1883. V. II. P. 178–220.
Arquivos suplementares














