Ударная вязкость низкоуглеродистых низколегированных сталей с ферритно-бейнитной микроструктурой по результатам множественных испытаний
- Авторлар: Кантор М.М.1, Воркачев К.Г.1, Боженов В.А.1, Солнцев К.А.1
-
Мекемелер:
- Институт металлургии и материаловедения им. А.А. Байкова Российской академии наук
- Шығарылым: Том 60, № 2 (2024)
- Беттер: 257–273
- Бөлім: Articles
- URL: https://bakhtiniada.ru/0002-337X/article/view/274673
- DOI: https://doi.org/10.31857/S0002337X24020141
- EDN: https://elibrary.ru/LHOMRE
- ID: 274673
Дәйексөз келтіру
Толық мәтін
Аннотация
Для описания закономерностей изменения ударной вязкости и хладостойкости изучены две близкие по химическому составу низкоуглеродистые низколегированные малосернистые стали с ферритно-бейнитной микроструктурой. По результатам множественных испытаний на ударный изгиб в температурном интервале перехода от вязкого разрушения к хрупкому хладостойкость стали с пониженным содержанием серы и углерода (0.002% S и 0.106% C), которую оценивали по доле вязкой составляющей в изломах образцов, оказалась значительно выше хладостойкости стали с их повышенным содержанием (0.008% S и 0.120% C). Содержание бейнита в ферритно-бейнитной микроструктуре стали с повышенным содержанием S и С больше. Образование очагов скола в стали с повышенным содержанием S и С происходило преимущественно с участием MnS. Влияние неметаллических включений на зарождение скола в стали с пониженным содержанием S и С не выявлено. В небольшой части изломов образцов стали с пониженным содержанием S и С и почти во всех изломах образцов стали с повышенным содержанием S и С наблюдали расщепления. Установлено, что в отличие от сталей класса прочности X80 расщепления в термоулучшенных низкоуглеродистых низколегированных сталях с низким содержанием серы образуются по механизму зернограничного разрушения. Расщепления возникали в пределах бейнитных полос вдоль границ бейнитных пакетов при совпадении позиций максимальных нормальных напряжений и области осевой сегрегации. Очагами зернограничных расщеплений образцов стали с повышенным содержанием S и С, как правило, служили включения MnS, а в образцах стали с пониженным содержанием S и С влияние MnS на возникновение зернограничных расщеплений не обнаружено.
Негізгі сөздер
Толық мәтін
ВВЕДЕНИЕ
На ранних этапах разработки и производства низколегированных сталей углерод рассматривали в качестве основного легирующего элемента, поэтому его содержание в стали было относительно высоким. Кроме того, весьма значительным было содержание неметаллических включений. Широкое применение сварки привело к разработке низкоуглеродистых низколегированных сталей. Однако легирование углеродом не только приводит к упрочнению стали, но и одновременно повышает температуру перехода от вязкого разрушения к хрупкому [1]. Поэтому современные низколегированные стали разрабатываются часто как низкоуглеродистые. Для повышения качества металла в металлургии использовали методы рафинирования стали, что привело к уменьшению содержания как серы, так и неметаллических включений. Хотя в современных низколегированных сталях содержание углерода, серы и неметаллических включений стало значительно меньше, подход к интерпретации влияния неметаллических включений и карбидных выделений на процесс разрушения низколегированных сталей в основном остался прежним.
Влияние содержания серы и углерода на разрушение низкоуглеродистых низколегированных сталей было проанализировано посредством оценки роли неметаллических включений и карбидных выделений в подробном и всестороннем обзоре [2]. Показан вклад различных факторов, влияющих на очередность явлений, приводящих к возникновению трещины скола. Отмечается, что наряду с напряжениями в активации мелких включений и выделений существенную роль играют их размер и морфология. Критической стадией разрушения является переход образовавшейся трещины в ферритную матрицу. Длина образовавшейся трещины имеет существенное значение. Ее длина должна быть не менее размера зерна феррита. В случае включений определяющим параметром является их размер или размер их скоплений. Особо выделена роль включений MnS. В бейнитной стали наблюдали три типа очагов инициирования скола: изолированные включения MnS, скопления включений MnS, которые образуют коалесцирующую полость, и другие неметаллические включения. Позднее была отмечена важная роль напряжений перед крупным включением MnS. Такие напряжения облегчают зарождение скола в более мелких включениях, расположенных перед MnS [3].
Как высокоугловые границы, так и локальные концентраторы напряжений, образованию которых способствовали неметаллические включения, могут послужить барьерами для остановки распространения трещины. С этих позиций экспериментально изучены процессы разрушения микролегированных сталей [4].
Выражением локальной неоднородности вязкости является возникновение расщеплений. Расщепления образуются в позициях с пониженными значениями ударной вязкости из-за ее анизотропии. Расщепления могут приводить как к повышению ударной вязкости ферритной стали [5], так и к ее понижению [6, 7]. В качестве причины их возникновения обсуждаются сульфиды [2], удлиненная форма зерен [6, 7], карбиды [8], кластеры плоскостей {001} [9-12]. Уменьшение содержания серы не предотвращает образование расщеплений [7], но значительно уменьшает их количество. В работе [7] указывается, что при этом необходимо принимать во внимание влияние на количество возникших расщеплений других факторов: формы зерен, уровня прочности и содержания фосфора.
В ряде работ изучение механизмов разрушения низколегированных сталей в температурном интервале перехода от вязкого разрушения к хрупкому проводили с использованием множественных испытаний [8, 12–15]. В работах [14–16] экспериментально показаны особенности вариабельности ударной вязкости низко- и микролегированных сталей.
Тем не менее, природа локальной неоднородности ударной вязкости и механизмы разрушения низколегированных сталей изучены недостаточно.
Целью настоящей работы является изучение особенностей процессов формирования ударной вязкости, рассеяния ударной вязкости, механизмов разрушения и возникновения расщеплений в ферритно-бейнитной стали, содержащей малые концентрации серы и углерода.
ЭКСПЕРИМЕНТАЛЬНАЯ ЧАСТЬ
Объектами исследования в настоящей работе были две низкоуглеродистые стали промышленного производства близкого химического состава, подвергнутые одинаковой процедуре закалки и отпуска (табл. 1).
Таблица 1. Химический состав (мас. %)
Сталь | С | Si | Mn | P | S | Cr | Ni | Cu | Al | Ti |
1 | 0.106 | 0.58 | 1.53 | 0.009 | 0.002 | 0.060 | 0.06 | 0.111 | 0.027 | 0.01 |
2 | 0.121 | 0.69 | 1.59 | 0.013 | 0.008 | 0.063 | 0.08 | 0.178 | 0.043 | 0.02 |
Предложенный в работе [17] показатель – сумма содержания углерода и серы 10S+C – позволяет классифицировать низколегированные стали по уровню вязкости. Значение этого показателя для стали 1 составляет 0.13%, для стали 2 – 0.20%, что позволяет рассматривать каждую из них как сталь повышенной вязкости. Помимо этого, стали отличались по содержанию фосфора, возможность дополнительного влияния которого на разрушение сколом в данной работе не рассматривается.
Таблица 2. Механические свойства
Сталь | Предел текучести σ0.2, МПа | Предел прочности σb, МПа | Относительное удлинение δ,% | Относительное сужение ψ,% |
1 | 477 | 574 | 22 | 79 |
2 | 524 | 635 | 26 | 72 |
Результаты испытаний на статическое растяжение при комнатной температуре показывают, что предел текучести σ0.2, временное сопротивление σв и относительное удлинение Δ стали 1 меньше, чем аналогичные характеристики стали 2 (табл. 2). В свою очередь относительное сужение ψ для образцов стали 1 больше, чем для образцов стали 2.
Микроструктура обеих сталей состоит из смеси феррита и бейнита (рис. 1).
Рис. 1. Микроструктура стали 1(а), 2(б) (РБ – реечный бенит, ПФ – полигональный феррит).
Размер зерен феррита в микроструктуре стали 1 составляет 9.2 мкм, стали 2 – 8.8 мкм [18]. Размер пакетов бейнита в микроструктуре стали 1 – 7.2 мкм, в стали 2 – 6.6 мкм. Однако объемная доля бейнита в микроструктуре исследуемых сталей различается. Сталь 1 содержит 28.3% бейнитной составляющей, сталь 2 – 43.7%.
Металл обеих сталей подвергали множественным испытаниям на ударный изгиб при температурах –80, –60, –40, –20, 0, 20°С. При каждой температуре испытывали 20 номинально идентичных стандартных образцов 10х10х55 мм стали 1 и 70 образцов стали 2.
Рис. 2. Характерный излом с расщеплением стали 1 (ВС и ХС – вязкая и хрупкая составляющие).
На рис. 2 проиллюстрирован случай разрушения образца, сопровождающегося образованием расщепления. Расщепление является проявлением пониженной ударной вязкости стального листа в Z-направлении [19].
Расщепление возникает вдоль направления прокатки (НП) в плоскости прокатки (НП-поперечное направление (ПН)) как следствие выраженной анизотропии микроструктуры [20].
Процедуры испытания и исследования образцов были практически аналогичны использованным в работе [16]. Отличием является измерение по макрофрактографическим изображениям дополнительных геометрических характеристик разрушенных ударным изгибом образцов. Проведена оценка следующих характеристик: доли вязкой составляющей (ДВС), расстояния от вершины надреза до хрупкой составляющей Lхс и уширения ϕ.
Для изучения природы расщеплений из разрушенных ударным изгибом при -80°С образцов изготовлены металлографические шлифы в поперечной плоскости (ПН-нормальное направление (НН)).
РЕЗУЛЬТАТЫ ЭКСПЕРИМЕНТА
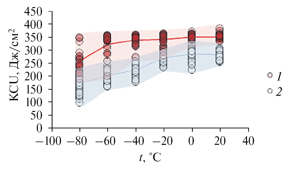
На рис. 3 приведены результаты испытаний на ударный изгиб образцов двух сталей в интервале температур от –80 до 20°С.
Результаты множественных испытаний номинально одинаковых образцов показывают значительное рассеяние величин ударной вязкости. При пониженных температурах при каждой температуре испытаний отклонения значений от средних существенно превышают случайную инструментальную погрешность измерений. Размах рассеяния величин ударной вязкости сталей 1 и 2 при комнатной температуре практически одинаков: 51–57 Дж/см2. При понижении температуры испытаний размах рассеяния величин ударной вязкости увеличивается: при –80°С для стали 1 он составляет 161 Дж/см2, для стали 2 – 124 Дж/см2. Основная причина рассеяния состоит в локальной неоднородности ударной вязкости.
Рис. 3. Температурные зависимости ударной вязкости, полученные по результатам множественных испытаний на ударный изгиб, для сталей 1 и 2.
Несмотря на рассеяние ударной вязкости, наблюдаются явные различия значений ударной вязкости для сталей 1 и 2. При понижении температуры испытаний ударная вязкость образцов обеих сталей уменьшается. Из этого следует, что по крайней мере при отрицательных температурах металл обеих сталей находится в интервале температур перехода от вязкого разрушения к хрупкому. При этом существенное уменьшение ударной вязкости стали 1 начинается только при –60°С. В свою очередь уменьшение ударной вязкости стали 2 происходит плавно начиная с 0°С. Тем не менее 3 из 20 образцов стали 1 даже при температуре испытаний –80°С показали значения ударной вязкости на уровне результатов испытаний при комнатной температуре.
Минимальные значения ударной вязкости зависят от степени макроскопической вязкой деформации [16]. Максимальные значения рассматриваются как предельно достижимые величины ударной вязкости стали без учета особенностей ее микроструктуры [14]. Множественные испытания показывают, что, несмотря на относительно малые различия химического состава сталей 1 и 2, при идентичной термообработке их ударная вязкость и хладостойкость существенно различаются.
С точки зрения хладостойкости наибольшую важность представляет анализ механизмов разрушения образцов после испытаний на ударный изгиб при пониженных температурах. В связи с этим фрактографический анализ проводили на образцах обеих сталей, разрушенных при –80°С.
Наблюдаемая при испытаниях на ударный изгиб пластическая деформация оценена посредством измерения уширения ϕ образцов (рис. 4).
Рис. 4. Количественная оценка соотношения уширения ϕ разрушенных образцов и ударной вязкости KCU⁻⁸˚для сталей 1 и 2.
Увеличение уширения образцов приводит к росту значений ударной вязкости для обеих сталей. При этом диапазоны значений уширения для сталей преимущественно совпадают, хотя для стали 1 наблюдается более высокий уровень значений ударной вязкости.
Проведена оценка соотношений ДВС изломов, расстояния от вершины надреза до хрупкой составляющей изломов Lхс и значений ударной вязкости (рис. 5).
Рис. 5. Количественная оценка характеристик изломов: соотношение ДВС и KCU–80 (а), соотношение Lхс и KCU–80 (б).
Таблица 3. Очаги скола на поверхностях разрушения
Сталь | Количество и вид очагов скола | |||
фасетка без неметаллических включений | фасетка с неметаллическими включениями | |||
в поле напряжений MnS | с Ca–Al–Si–Mn–S–O | с TiN | ||
1 | 10 | - | 2 | - |
2 | 7 | 9 | 1 | 1 |
За исключением трех полностью вязких образцов ДВС в изломах образцов стали 1 составляла 60–80%, а в изломах образцов стали 2 – 29–64% (один образец 87%) (рис. 5а). Расстояние от корня надреза до хрупкой составляющей изломов Lхс составило 2.2–5.8 мм для стали 2 и 3.8–5.3 мм для стали 1 (рис. 5б). Увеличение ДВС и расстояния от корня надреза до хрупкой составляющей соответствует повышению ударной вязкости. Из этого можно сделать вывод, что при температуре –80°C сталь 1 находится в начале интервала перехода от вязкого разрушения к хрупкому, а сталь 2 – близко к середине переходного интервала.
Результаты определения количественных характеристик обнаруженных на поверхностях разрушения расщеплений приведены на рис. 6.
Рис. 6. Количественная оценка характеристик расщеплений в образцах сталей 1 и 2 (tисп = -80°С; Р – расщепление, БР – без расщепления).
В изломах 8 из 16 образцов стали 1 и 70 из 72 образцов стали 2 наблюдали расщепления разных размеров. Наблюдается слабая корреляция между ударной вязкостью образцов стали 1 и возникновением в их изломах расщеплений, а также с размерами этих расщеплений (рис. 6а). В то же время, наличие или отсутствие расщеплений, а также различие их основных характеристик практически не коррелируют с рассеянием ударной вязкости образцов стали 2 (рис. 6б).
Таким образом, в отличие от образования расщеплений в стали Х80 [16], влияние расщеплений на ударную вязкость низколегированной стали гораздо меньше. Тем не менее ударная вязкость образцов стали 1 без расщеплений в целом оказалась на 50–60 Дж/см2 выше, чем образцов с расщеплениями.
При испытаниях на ударный изгиб образование расщеплений происходит в сердцевине проката обеих сталей. Наглядное изображение взаимного расположения расщепления и осевой сегрегации в сечении образца приведено на рис. 7.
Рис. 7. Локализация расщеплений в сечении разрушенного ударным изгибом образца стали 2 в продольно-поперечной плоскости.
На макрофотографиях после травления ниталом область осевой сегрегации выделяется по аномальной микроструктуре, в которой наблюдаются бейнитные полосы и повышенная концентрация неметаллических включений. Ширина такой области по толщине проката составляет 1.2–1.5 мм. При испытаниях на ударный изгиб расщепления располагаются в середине области осевой сегрегации в месте действия максимальных нормальных напряжений.
Изображения действительной микроструктуры и микроструктуры бывшего аустенита приведены на рис. 8.
Рис. 8. Действительная микроструктура и микроструктура бывшего аустенита в стали 2.
В отличие от однородной ферритно-бейнитной (Ф-Б) микроструктуры на расстоянии 1/4 по толщине проката, микроструктура в сердцевине проката проявляет неоднородности травления. Более того, травление в подогретом водном растворе пикриновой кислоты с ПАВ выявило ту же неоднородность травления. Такого рода неоднородности выстроены вдоль НП стального листа. При этом полигональные зерна бывшего аустенита пересекают отмеченные области неравномерного травления, что указывает на их сегрегационную природу.
Характерной особенностью области осевой сегрегации является формирование полос РБ в Ф-Б-микроструктуре (рис. 9).
Рис. 9. Бейнитная полоса в Ф-Б-микроструктуре в области осевой сегрегации стали 1: карта СКР + карта качества картин Кикучи Band Slope + карта границ зерен; черный – высокоугловые границы > 15°, фуксия – малоугловые границы 2°–15° (EBSD).
Различия в морфологии, в напряженности ферритной матрицы и в плотности малоугловых границ позволяют отличать РБ от ПФ на EBSD-картах. Характерным признаком РБ на EBSD-картах является повышенная концентрация СКР 1°–2° [21]. Чем больше значения СКР, тем более искаженная кристаллическая решетка наблюдается. Еще одним признаком является различие морфологии границ зерен. При анализе микроструктуры, содержащей как ПФ, так и РБ, за критическую величину угла разориентации высокоугловых границ приняли 15°. Это значение отвечает за все возможные варианты ориентировок реек бейнитного феррита внутри бейнитного пакета [22]. РБ показывает повышенное содержание субграниц 2°–15°. Субграницы в бейнитной составляющей микроструктуры часто имеют форму реек.
Рис. 10. РЭМ-снимки загрязнений неметаллическими включениями в области осевой сегрегации стали 1 (а), 2 (б).
Максимальный размер пакетов бейнита в бейнитных полосах может достигать аномальных значений в 64 мкм. Это в 2-3 раза больше максимального размера зерен окружающей Ф-Б-микроструктуры. Такие же различия в максимальных размерах составляющих наблюдаются при сравнении с Ф-Б-микроструктурой 1/4 по толщине листа (25 мкм для стали 1 и 21 мкм для стали 2).
Еще одной особенностью микроструктуры сердцевины проката в области осевой сегрегации является формирование строчек из неметаллических включений (рис. 10).
В обеих сталях наблюдали деформированные вытянутые в НП включения MnS, служащие концентраторами напряжений при испытаниях на ударный изгиб. Однако размер и количество таких включений в металле стали 1 были меньшими. Максимальный размер сульфидов марганца в НП в стали 1 достигал 47 мкм, в стали 2 – 200 мкм. Скопления неметаллических включений в обеих сталях помимо сульфидов марганца часто содержали оксидные Ca–Al–Si–Mn–S–O и нитридные TiN включения.
Рис. 11. Микроструктура пластической зоны в области вершины расщепления стали 1: карта СКР + карты качества Кикучи-картин Band Slope + карта границ зерен, в верхнем правом углу вместо карты СКР карта в эйлеровых углах; черный – высокоугловые границы > 15°, фуксия – малоугловые границы 2°-15° (EBSD).
На рис. 11 представлены EBSD-карты пластической зоны в области вершины расщепления. Траектория распространения расщепления лежит внутри полосы, состоящей из РБ. Зернограничное разрушение происходит по границе раздела между пакетами РБ (поле 1 в верхнем правом углу). По обе стороны от расщепления лежат пакеты бейнита с различной кристаллографической ориентацией. Образованию расщепления предшествовала пластическая деформация, о чем свидетельствует повышенная концентрация СКР 1°–2° в окружающей микроструктуре. Вершина самого расщепления затуплена. Данная картина разрушения в вершине расщепления характерна для обеих сталей.
Для характеристики очагов скола выполнен анализ поверхностей разрушения образцов, разрушенных по вязко-хрупкому механизму при –80°С. От каждой стали отобраны для исследования по 5 образцов, показавших максимальные и минимальные значения ударной вязкости. Поиск очагов скола в образце осуществлялся на основе макроскопических и микроскопических линий речного узора, сходящихся в одну точку. В некоторых случаях на одной поверхности разрушения могли наблюдаться несколько очагов скола.
Микрофрактографический анализ поверхностей изломов (табл. 3 и рис. 12, 13). Общим для обеих сталей являлось то, что зарождение скола на очаговых фасетках не было связано с карбидной составляющей микроструктуры. Очаги скола разделялись на те, что были связаны с действием неметаллических включений, и те, на которых неметаллических включений не наблюдали. В образцах без расщеплений разрушение происходило с образованием одного очага скола. Наиболее часто образование нескольких очагов скола наблюдали в образцах с расщеплениями.
Рис. 12. РЭМ-снимки очагов скола при разрушении металла стали 1 (tисп = -80°C): а, б –две очаговые фасетки скола без неметаллических включений по разные стороны от магистрального расщепления на одном и том же образце; в – очаговая фасетка скола c оксидным неметаллическим включением; г – очаговая фасетка скола без неметаллического включения, расположенная вблизи вершины расщепления.
На рис. 12 представлены изображения характерных для стали 1 очагов скола. Очаги скола образцов стали 1 преимущественно представляли собой фасетки без неметаллических включений (10 из 12 очагов) (рис. 12а, 12б). В двух случаях в фокусе разрушения на очаговой фасетке скола наблюдали оксидные включения Ca–Al–Si–Mn–S–O (рис. 12в). Очаги скола, обусловленные присутствием в микроструктуре MnS, не обнаружены.
В случае образования крупного расщепления (рис. 2) могли реализовываться различные случаи разрушения: образование двух очагов скола по разные стороны от расщепления, образование одного очага скола вблизи вершины расщепления.
Рис. 13. РЭМ-снимки очагов скола при разрушении металла стали 2 (tисп = -80°C): а, б – очаговые фасетки скола различной природы в образце с расщеплением; в – очаговая фасетка скола без неметаллического включения; г – очаговая фасетка скола с MnS вблизи вершины расщепления.
При разрушении образцов металла стали 1 очаговые фасетки скола, образующиеся по разные стороны от расщепления, не содержали неметаллических включений (рис. 12а, 12б). Однако характер фасеток различался. Признаками для идентификации составляющих микроструктуры, по которым прошло разрушение, было наличие или отсутствие речного узора на фасетке, а также наличие или отсутствие гребней. Разрушения по ферриту образовывали крупные плоские фасетки с речным узором (рис. 12а). Разрушения по бейнитной составляющей микроструктуры характеризовались наличием гребней и развитой поверхностью разрушения (рис. 12б). В одном случае очаговая фасетка скола образовалась под вершиной расщепления (рис. 12г).
Как и в случае стали 1, разрушения образцов стали 2 могли сопровождаться образованием нескольких очагов скола (табл. 3). В большинстве образцов с расщеплениями наблюдалось образование двух независимых очагов скола, локализованных по разные стороны от расщепления. В 7 случаях из 18 очаговые фасетки скола не содержали неметаллических включений (рис. 13б, 13в), в остальных 11 случаях в фокусе разрушения на очаговых фасетках скола наблюдались неметаллические включения (рис. 13а, 13г). Лишь на двух очаговых фасетках скола присутствовали нитридные и оксидные включения, в остальных 9 случаях наблюдалось влияние MnS.
При разрушении образцов стали 2 выявлены различные очаги скола по разные стороны от расщеплений (рис. 13а, 13б). Один очаг скола мог быть инициирован неметаллическим включением (рис. 13а), а в другом очаге таковых не наблюдалось (рис. 13б). Большинство очагов скола представляли собой фасетки, фокус разрушения которых располагался вблизи неметаллических включений MnS (рис. 13а). То есть разрушение сколом инициировалось не в самом включении MnS, а в металле пластической зоны вблизи включения. На рис. 13г представлена очаговая фасетка вблизи вершины расщепления, содержащего MnS. Очаговые фасетки могли быть образованы как ферритными зернами (рис. 13а), так и бейнитными пакетами (рис. 13г). Описанные выше наблюдения указывают на превалирующее влияние загрязненности неметаллическими включениями, в особенности MnS, на процесс инициации скола стали 1 при температуре испытаний –80°С.
Микрофрактографический анализ внутренних поверхностей расщеплений. Природу образования расщеплений изучали посредством фрактографического исследования (рис. 14). С этой целью в жидком азоте раскрывали их внутренние поверхности в плоскости прокатки. Было изучено по три расщепления от каждой стали. Внутренние поверхности расщеплений для обеих сталей были образованы по механизму хрупкого зернограничного разрушения. Признаком такого типа разрушения является образование фасеток зернограничного излома, обнажающих поверхности границ зерен. В двух из трех случаев в фокусе зернограничного разрушения на очаговой фасетке не наблюдали неметаллических включений, в одном случае наблюдали TiN (рис. 14в).
Рис. 14. Фрактографическое изучение природы образования расщеплений в образцах стали 1 (а, в), 2 (б, г), разрушенных ударным изгибом при -80°C.
Внутренние поверхности расщеплений стали 2 содержали скопления MnS (рис. 14б, 14г). В изученных очагах зернограничного разрушения расщеплений стали 2 наблюдались сульфидные включения. Характерным механизмом зарождения зернограничного разрушения в расщеплениях являлось отслаивание MnS от феррита.
ОБСУЖДЕНИЕ РЕЗУЛЬТАТОВ
Температура перехода от вязкого разрушения к хрупкому в стали 1 ниже соответствующей характеристики стали 2. Максимальные значения ударной вязкости образцов стали 1 остаются практически неизменными с понижением температуры испытаний во всем интервале температур (рис. 3). Верхняя огибающая облака рассеяния значений ударной вязкости стали 2 при уменьшении температуры испытаний ниже 0°С снижается практически линейно. Принимая во внимание отсутствие хрупкой составляющей в изломах образцов стали 1, испытанных при температуре –40°С, следует полагать, что температура перехода от вязкого разрушения к хрупкому располагается ниже этого значения. Аналогичная характеристика стали 2 находится вблизи 0°С. Минимальные значения ударной вязкости, которые образуют нижние огибающие, зависят от степени макроскопической вязкой деформации [16].
Рассеяние значений ударной вязкости наблюдали при всех температурах испытаний. С понижением температуры испытаний размах рассеяния увеличивался. Рассеяние значений ударной вязкости низколегированной Ф-Б-стали в переходном интервале свидетельствует о ее локальной изменчивости. При разрушении образцов изученных сталей в условиях перехода от вязкого разрушения к хрупкому наблюдали особенности микростроения изломов (фасетки скола, ямки, перемычки, гребни), для возникновения которых необходима различная диссипация энергии (рис. 2, 12–14). Сосуществование таких особенностей является подтверждением локальной неоднородности ударной вязкости [23]. Различия в работе, необходимой для образования определенных особенностей микростроения изломов, приводят к образованию фасеток хрупкого транскристаллитного скола с наименьшими затратами энергии по плоскостям {001} или близким к этой ориентации. Области хрупкого скола окружены участками, для разрушения которых требуется гораздо большая работа. Такое рассмотрение уже говорит о том, что ударная вязкость в той мере, в которой она отражает работу разрушения, неоднородна. В связи с этим следует указать, что в изломах образцов наблюдали и другие различия в механизмах разрушения.
В отличие от результатов работы [8] инициация скола при разрушении образцов в интервале перехода от вязкого разрушения к хрупкому не была связана с карбидной структурной составляющей. Из анализа данных табл. 3 следует, что зарождение скола в большинстве случаев разрушений образцов стали 1 не связано с влиянием неметаллических включений. В свою очередь доминирующее влияние на процесс зарождения скола в стали 2 оказывали сульфидные неметаллические включения. Аналогичная ситуация описана в работе [24], в которой такой случай предложено рассматривать как результат действия разных механизмов зарождения скола. По-видимому, только образование очаговой фасетки скола, в фокусе разрушения которой не наблюдается ни включений, ни карбидных выделений, можно считать прямым следствием склонности стали к хладноломкости. Такой скол реализуется при самой низкой температуре. Образование очаговых фасеток скола, в фокусе разрушения которых наблюдаются неметаллические включения или выделения, реализуется при более высоких температурах. Поэтому по отношению к «истинному» сколу такой случай следует рассматривать как образование скола при более высокой температуре. При разрушении низколегированных сталей часто наблюдаются именно такие сколы.
Cтрочечные скопления вытянутых в НП включений сульфида марганца при нагружении в продольном направлении являются концентраторами напряжений (рис. 10). Роль крупных включений сульфида марганца заключается в локальном повышении напряжения, что позволяет инициировать процесс разрушения в близлежащих мелких частицах [25]. После зарождения трещины она распространяется в поле напряжений, созданном вблизи включения. Из-за разницы между коэффициентами термического расширения включения и феррита также формируется поле остаточных напряжений вокруг включения, возникающее в процессе обработки стали при охлаждении. Поскольку форма включения также влияет на распространение трещины в феррите, она определяет напряжение во включении и в непосредственной близости от него [2, 3].
Из-за снижения содержания серы и как следствие ее неоднородного распределения по толщине стального листа влияние сульфидных включений на процесс разрушения образцов при ударном изгибе главным образом заметно в зоне осевой сегрегации марганца.
Образование расщеплений происходило по зернограничному механизму разрушения. Это определялось особенностями формирования микроструктуры. В изученных сталях наблюдали различные соотношения феррита и бейнита. Увеличение содержания углерода приводит к увеличению содержания бейнитной составляющей в микроструктуре. Можно предполагать, что и количество карбидов увеличивается. Однако их роль в разрушении бейнита выявить не удалось. Следует отметить, что в изучаемых сталях возникновение расщеплений наблюдали при температурах перехода от вязкого разрушения к хрупкому в тех микрообъемах металла, которые разрушились по вязкому механизму.
При испытаниях на ударный изгиб в обеих сталях образование расщеплений происходит в расположенных в сердцевине проката плоскостях прокатки по зернограничному механизму при совпадении позиций максимальных нормальных напряжений и осевой сегрегации. На фоне смешанной Ф-Б-микроструктуры в зоне осевой сегрегации наблюдали образование широких полос РБ [26] (рис. 7, 9, 11). Расщепления расположены внутри полос РБ, содержащих аномально крупные пакеты (65 мкм) (рис. 9). Зернограничное разрушение распространяется по границе раздела между пакетами РБ (рис. 11). Наблюдалось образование зернограничного разрушения с отчетливо выявляющимися поверхностями границ зерен [27] (рис. 14).
Отсутствие «шероховатости» на фасетках зернограничного излома внутренних поверхностей расщеплений указывает на то, что наблюдаемые разрушения происходят не по механизму вязкого зернограничного разрушения [28]. В стали 1 влияния сульфида марганца на зарождение разрушения при образовании расщеплений не наблюдали (рис. 14а, 14в). Однако было отмечено участие других неметаллических включений, например нитрида титана. В противоположность этому, в стали 2 зернограничное образование расщеплений происходит с участием сульфида марганца (рис. 14б, 14г). Характеристики расщеплений не влияют на величину ударной вязкости стали 2 и минимально влияют на ударную вязкость стали 1. В результате множественных испытаний показано, что в стали 1 количество расщеплений значительно меньше, чем в стали 2. Этот эффект согласуется с результатами [6, 7], где его происхождение связывают с уменьшением содержания серы. В связи с тем, что имело место уменьшение содержания не только серы, но также фосфора и углерода, в указанных работах отмечена ограниченность этого вывода. Однако в любом случае расщепление свидетельствует о минимальной локальной ударной вязкости.
Результаты исследования расщеплений в высоковязких сталях класса прочности Х80 показали, что они образовывались по механизму транскристаллитного скола в интервале температур вязкого разрушения и заметно уменьшали ударную вязкость [16]. Полученные по результатам множественных испытаний на ударный изгиб данные указывают на существенные различия в механизмах образования расщеплений между изученными сталями и сталями класса прочности X80.
ЗАКЛЮЧЕНИЕ
Посредством множественных испытаний на ударный изгиб показано, что снижение содержания углерода и серы в термоулучшенных низкоуглеродистых низколегированных малосернистых сталях приводит к увеличению ударной вязкости в интервале температур от –80 до 20°C не менее чем на 90 Дж/см2. Большая доля вязкой составляющей изломов, большее расстояние от вершины надреза до хрупкой составляющей свидетельствуют о том, что при –80°С металл стали 1 (0.002% S и 0.106% C) ближе к температуре вязко-хрупкого перехода, чем металл стали 2 (0.008% S и 0.120% C). Тем самым показано влияние малых изменений содержания серы и углерода на хладостойкость низколегированной стали.
Зарождение разрушения сколом в зависимости от чистоты стали происходит по различным механизмам. Влияние неметаллических включений на возникновение скола в стали c 0.002% S незаметно. Образование очагов скола в стали c 0.008% S происходит преимущественно с участием MnS.
В сердцевине проката существует область осевой сегрегации, характеризуемая формированием бейнитных полос и скоплений неметаллических включений, в особенности MnS. Ферритно-бейнитная микроструктура после закалки и высокого отпуска неоднородна по сечению.
Установлено, что в отличие от сталей класса прочности X80 расщепления в термоулучшенных низкоуглеродистых низколегированных сталях с низким содержанием серы образуются по механизму зернограничного разрушения в области осевой сегрегации.
Почти во всех изломах образцов стали c 0.008% S и только в небольшой части образцов стали c 0.002% S наблюдали расщепления.
Образование расщеплений происходило в пределах бейнитных полос вдоль границ бейнитных пакетов. Очагами зернограничного разрушения в расщеплениях образцов стали с 0.002% S как правило служили фасетки без неметаллических включений, а в расщеплениях образцов стали с 0.008% S – сульфидные неметаллические включения.
ФИНАНСИРОВАНИЕ РАБОТЫ
Исследование выполнено в рамках государственного задания 075-00320-24-00.
КОНФЛИКТ ИНТЕРЕСОВ
Авторы заявляют, что у них нет конфликта интересов.
Авторлар туралы
М. Кантор
Институт металлургии и материаловедения им. А.А. Байкова Российской академии наук
Хат алмасуға жауапты Автор.
Email: mkantor@imet.ac.ru
Ресей, 119334 Москва, Ленинский пр., 49
К. Воркачев
Институт металлургии и материаловедения им. А.А. Байкова Российской академии наук
Email: mkantor@imet.ac.ru
Ресей, 119334 Москва, Ленинский пр., 49
В. Боженов
Институт металлургии и материаловедения им. А.А. Байкова Российской академии наук
Email: mkantor@imet.ac.ru
Ресей, 119334 Москва, Ленинский пр., 49
К. Солнцев
Институт металлургии и материаловедения им. А.А. Байкова Российской академии наук
Email: mkantor@imet.ac.ru
Ресей, 119334 Москва, Ленинский пр., 49
Әдебиет тізімі
- Gladman T. The Physical Metallurgy of Microalloyed Steels. the Institute of Materials. London: CRC Press, 1997. P. 615.
- Franqois D. Micromechanisms and the Charpy Transition Curve. From Charpy to Present Impact Testing / Eds. Franqois D., Pineau A. N.Y.: Elsiever, 2002. P. 21-32.
- Wang G.Z., Liu Y.G., Chen J.H. Investigation of Cleavage Fracture Initiation in Notched Specimens of a C-Mn Steel with Carbides and Inclusions // Mater. Sci. Eng. A. 2004. V. 369. P. 181-191. https://doi.org/10.1016/j.msea.2003.11.003
- Ghosh A., Modak P., Dutta R., Chakrabarti D. Effect of MnS Inclusion and Crystallographic Texture on Anisotropy in Charpy Impact Toughness of Low Carbon Ferritic Steel // Mater. Sci. Eng. A. 2016. V. 654. P. 298–308. https://doi.org/10.1016/j.msea.2015.12.047
- Joo M.S., Suh D.-W., Bae J.H., Bhadeshia H.K.D.H. Role of Delamination and Crystallography on Anisotropy of Charpy Toughness in API-X80 Steel // Mater. Sci. Eng. A. 2012. V. 546. P. 314–322. https://doi.org/10.1016/j.msea.2012.03.079
- Mintz B., Maina E., Morrison W.B. Origin of Fissures on Fracture Surfaces of Impact Samples of HSLA Steels with Ferrite/Pearlite Microstructures // Mater. Sci. Technol. 2007. V. 23. № 3. P. 347-354. https://doi.org/10.1179/174328407x161222
- Mintz B., Maina E.M., Morrison W.B. Influence of Dislocation Hardening, Precipitation Hardening, Grain Elongation and Sulphides on Fissure Formation in HSLA Steels Having a Ferrite/Pearlite Microstructure // Mater. Sci. Technol. 2008. V. 24. № 2. P. 177–188. https://doi.org/10.1179/174367507x247377
- Mantyla M., Rossoll A., Nedbal I., Prioul C., Marini B. Fractographic Observations of Cleavage Fracture Initiation in a Bainitic A508 Steel // J. Nucl. Mater. 1999. V. 264. № 3. P. 257–262. https://doi.org/10.1016/s0022-3115(98)00496-6
- Gervasyev A., Pyshmintsev I., Petrov R., Huo C., Barbaro F. Splitting Susceptibility in Modern X80 Pipeline Steels // Mater. Sci. Eng. A. 2020. V. 772. 138746. https://doi.org/10.1016/j.msea.2019.P.138746
- Pyshmintsev I., Gervasyev A., Olalla V. C., Petrov R., Arabey A. Mechanical and Metallurgical Aspects of the Resistance to Ductile Fracture Propagation in the New Generation of Gas Pipelines. V. 3: Materials and Joining; Risk and Reliability. 2014. P. 1–11. https://doi.org/10.1115/ipc2014-33714
- Tankoua F., Crépin J., Thibaux P., Cooreman S., Gourgues-Lorenzon A.-F. Quantification and Microstructural Origin of the Anisotropic Nature of the Sensitivity to Brittle Cleavage Fracture Propagation for Hot-rolled Pipeline Steels // Int. J. Fract. 2018. V. 212. P. 143–166. https://doi.org/10.1007/s10704-018-0297-4
- Tankoua F., Cre´pin J., Thibaux P., Cooreman S., Gourgues-Lorenzon A.-F. Contribution of the Microtexture Evolution Induced by Plastic Deformation on the Resistance of a Hot-rolled Pipeline Steel to Flat Cleavage Fracture and to Brittle Delamination Cracking // Int. J. Fract. 2022. V. 233. P. 211–237. https://doi.org/10.1007/s10704-022-00621-7
- Bicego V., Rinaldi C. Fractographic Study of Toughness Variability in Transition Region. Defect Assessment in Components – Fundamentals and Applications / Eds. Blauel J.G., Schwalbe K.-H. London: Mechanical Engineering, 1991. P. 459–475.
- Kantor M.M., Bozhenov V.A. Scattering of Values of Impact Toughness of Low-alloy Steel in the Ductile-brittle Transition Temperature Region // Inorg. Mater. Appl. Res. 2014. V. 5. P. 293–302. https://doi.org/10.1134/S207511331404025X
- Kawata H., Umezawa O. Effect of Pearlite Volume Fraction on Two-step Ductile to Brittle Transition in Ferrite + Pearlite Structure Steel Sheets // ISIJ International. 2019. V. 59. № 7. P. 1344–1353. https://doi.org/10.2355/isijinternational.ISIJINT-2018-764
- Kantor M.M., Vorkachev K.G., Bozhenov V.A., Solntsev K.A. The Role of Splitting Phenomenon under Fracture of Low-Carbon Microalloyed X80 Pipeline Steels during Multiple Charpy Impact Tests // Appl. Mech. 2022. V. 3. P. 740–756. https://doi.org/10.3390/applmech3030044
- Graville B.A., Tyson W.R. Toughness Requirements for Welded Structures in the Arctic // Weld. Res. 1992. P. 437-442.
- Kantor M., Vorkachev K., Solntsev K. Microstructure-Impact Toughness Relationships in Quenched and Tempered Low Carbon Low Alloy Steels // Key Eng. Mater. 2021. V. 887. P. 216–221. https://doi.org/10.4028/www.scientific.net/KEM.887.216
- Gervasyev A., Petrov R., Pyshmintsev I., Struin A., Leis B. Mechanical Properties Anisotropy in X80 Line Pipes. V. 3: Operations, Monitoring and Maintenance; Materials and Joining. 2016. P. 1-7. https://doi.org/10.1115/ipc2016-64695
- Davis B.J. The Effect of Separations on the Assessment of Charpy Impact Tests. Ph.D. Thesis. Wollongong: Univ. of Wollongong, 2017.
- Zaefferer S., Romano P., Friedel F. EBSD as a Tool to Identify and Quantify Bainite and Ferrite in Low-alloyed Al-TRIP Steels // J. Microsc. 2008. V. 230. P. 499–508. https://doi.org/10.1111/j.1365-2818.2008.02010.x
- Zajac S., Shwinn V., Tacke K.H. Characterization and Quantification of Complex Bainitic Microstructures in High and Ultra-high Strength Linepipe Steels // Mater. Sci. Forum. 2005. V. 500–501. P. 387–394. https://doi.org/10.4028/www.scientific.net/MSF.500-501.387
- Kantor M.M., Sudin V.V., Solntsev K.A. Deformation Features of the Propagation of Cleavage Cracks in a Ferritic-Pearlite Microstructure in the Ductile to Brittle Transition Interval // Inorg. Mater. 2021. V.57. № 6. P. 641–653. https://doi.org/10.1134/S0020168521060042
- Heerens J., Read D.T., Cornec A., Schwalbe K.-H. Defect Assessment in Components – Fundamentals and Applications /Eds. Blauel J.G., Schwalbe K.-H. London: Mechanical Engineering, 1991. P. 659-678.
- Chen J.H., Cao R. Micromechanism of Cleavage Fracture of Metals. A Comprehensive Microphysical Model for Cleavage Cracking in Metals. Oxford: Butterworth-Heinemann, 2015. P. 467.
- Bertolo V., Jiang Q., Scholl S., Petrov R., Hangen U., Walters C., Sietsma J., Popovich V. A Comprehensive Quantitative Characterization of the Multiphase Microstructure of a Thick-section High Strength Steel // J. Mater. Sci. 2022. V. 57. P. 7101–7126. https://doi.org/10.1007/s10853-022-07121-y
- Кудря А.В., Никулин С.А., Николаев Ю.А., Арсенкин А.М., Соколовская Э.А., Скородумов С.В., Чернобаева А.А., Кузько Е.И, Хорева Е.Г. Факторы неоднородности вязкости низколегированной стали 15Х2НМФА // Изв. вузов. Черная металлургия. 2009. № 9. C. 23–28.
- Штремель М.А. Разрушение. Книга 2. Разрушение структур. М.: Издательский Дом МИСиС, 2015. С. 258–259.
Қосымша файлдар
















