Analysis of Magnetotelluric Response Functions at the Cam Thuy Site, Northern Vietnam
- Authors: Starzhinskii S.S.1
-
Affiliations:
- V.I. Il’ichev Pacific Oceanological Institute, Far Eastern Branch, Russian Academy of Sciences
- Issue: No 2 (2024)
- Pages: 131-145
- Section: Articles
- URL: https://bakhtiniada.ru/0002-3337/article/view/255629
- DOI: https://doi.org/10.31857/S0002333724020102
- EDN: https://elibrary.ru/BIMFNA
- ID: 255629
Cite item
Full Text
Abstract
During magnetotelluric studies in North Vietnam, an effect where the impedance phases Zxy and Zyx simultaneously left their quadrants was detected at one of the sounding sites, CTH, in the Cam Thuy District, Thanh Hoa Province. Investigation of this phenomenon has shown that it is accompanied by negative (bottom-up directed) components of the Umov–Poynting vector of electromagnetic energy flux density in the entire range of the recorded periods of magnetotelluric variations. This direction of the energy flux remains unchanged when the initial coordinate system is rotated by angles of 45° and 60°. Another characteristic feature of this phenomenon is an unusual behavior of the apparent resistivity curves: the apparent resistivity values increase starting from a period of 200 s up to a period of 104 s, and this increase occurs practically along the asymptote. The analysis of the polarization of the magnetotelluric field and the asymmetry parameter (skew angle) β of the phase tensor has shown that the section exhibits significant three-dimensional distortions as manifested by β values ranging from 20° to 90°.
Full Text
ВВЕДЕНИЕ
Становление метода магнитотеллурического зондирования (МТЗ) основывалось на его использовании в районах с более или менее горизонтальным расположением пластов горных пород, что характерно для осадочных бассейнов [Vozoff, 1972]. Геоэлектрический разрез в подобных районах хорошо аппроксимировался горизонтально-слоистой или одномерной (1D) моделью среды, позволяющей рассчитывать кажущиеся сопротивления и фазы импеданса для сочетания слоев с различными удельными электрическими сопротивлениями, что вполне удовлетворяло потребности интерпретации на этой стадии развития метода.
Успешное применение метода на практике способствовало его развитию и постановке в более сложнопостроенных районах. При этом возникли трудности в использовании горизонтально-слоистой модели при интерпретации, что вызвало необходимость усложнения интерпретационной модели и ее замене двухмерной (2D) моделью в отвечающих ей реальных геоэлектрических обстановках. Ограниченные возможности вычислительной техники в это время приводили к тому, что при интерпретации в основном использовались амплитудные кривые кажущегося электрического сопротивления и реже фазы импеданса.
Дальнейшее продвижение МТЗ в области складчатых образований и на кристаллические щиты и расчеты моделей с региональными и локальными (поверхностными) геоэлектрическими неоднородностями, позволили оценить их искажающее влияние при определении удельных электрических сопротивлений глубинных слоев. Искажающие эффекты были разделены на индукционные и гальванические [Бердичевский, Дмитриев, 2009]. Последние приводили к искажению только амплитудных характеристик интерпретационных параметров и не затрагивали фазовые. А так как гальванические искажения широко распространены и существенно затрудняют интерпретацию, то чтобы избавиться от них при интерпретации стали использовать фазы импеданса, что привело к введению в практику интерпретации фазового тензора и исследованию его свойств [Бердичевский, Дмитриев, 2009; Caldwell et al., 2004; Bibby et al., 2005], а также исследованию динамики изменения фазы с изменением периода вариаций над различными типами геоэлектрических разрезов.
В простом случае индукции в горизонтально-слоистом разрезе фазы импедансов будут располагаться в первом квадранте (0°–90°), а фазы импеданса в третьем (–90°…–180°) [Lilley, Weaver, 2010]. Однако в сложных трехмерных структурах эти условия могут нарушаться. Обычно выход фаз из своих квадрантов объясняется действием электрической анизотропии разреза [Heise, Pous, 2003; Lezaeta, Haak, 2003; Yu et al., 2019], канализацией теллурических токов [Liddell et al., 2016], присутствием 2D- и 3D-структур с большим контрастом электрических сопротивлений [Selway et al., 2012; Shao, Xiao, 2016], а также трехмерным характером геоэлектрического разреза [Piña-Varas, Dentith, 2018]. Рассмотрение этого эффекта на отдельных синтетических цифровых моделях разрезов позволило зафиксировать выход фазы только одного из главных импедансов вне пределов своего квадранта в работе [Worzewski et al., 2012] и выход фаз обеих главных импедансов из своих квадрантов для моделей с поверхностными высокопроводящими блоками в пределах земной коры в работе [Shao, Xiao, 2016].
Такая же ситуация наблюдается и при обработке экспериментальных результатов, когда отмечаются случаи выхода фазы одного из главных импедансов из своего квадранта [Piña-Varas, Dentith, 2018]. Только в эксперименте, описанном в работе [Vadoodi et al., 2021], упоминается о том, что на некоторых пунктах МТЗ наблюдался одновременный выход обеих фаз из своих квадрантов в области длинных периодов.
Выход фаз из своих квадрантов рассматривался и при исследовании проблемы нарушения дисперсионных соотношений 1-го и 2-го родов, и выполнении принципа причинности в магнитотеллурическом (МТ) поле [Zorin et al., 2020a; 2020б].
Для исследования физических основ выхода фаз импедансов из своих квадрантов был применен анализ потоков электромагнитной энергии в разрезах, используемых для этих целей 2D-моделей, в которых наблюдаются выходы фаз из своих квадрантов [Key, Constable, 2011; Wang et al., 2019; Selway et al., 2012]. Оказалось, что пространственные области выхода фаз из квадрантов (ВФК) совпадают с областями, характеризующимися отрицательными (снизу вверх) компонентами плотности потоков электромагнитной энергии. Условием их существования является высокая контрастность удельных электрических сопротивлений (УЭС), не ниже чем в 1000 раз, блоков 2D-разреза [Selway et al., 2012], что выполняется и для 3D-моделей, изучаемых в работе [Shao, Xiao, 2016].
Во время работы во Вьетнаме по программе ДВО РАН “Дальний Восток” в рамках научных проектов ВАНТ 19-021 и 18-1-004 [Никифоров и др., 2020] был получен большой объем записей пятикомпонентных вариаций магнитотеллурического поля в сложных геологических условиях Северного Вьетнама. При обработке материалов с трех пунктов в юго-западной части Северного Вьетнама Ким Сон (KSN), Йен Кат (YNK), Кем Туи (CTH) было обращено внимание на отклонение фазовых кривых главных импедансов от нормального вида, заключающееся в выходе какой-либо из них из своего квадранта на этих пунктах. Наиболее сильные искажения наблюдались в пункте CTH округа Кем Туи (Cam Thuy) провинции Тханьхоа (Thanh Hoa), где встроенные в программу обработки данных критерии определения знака вертикальной компоненты вектора Умова–Пойнтинга потока электромагнитной энергии показали ее отрицательное значение во всем диапазоне зарегистрированных периодов. Данное значение вертикальной компоненты потока свидетельствовало о направленности вектора потока энергии из земли в верхнее полупространство. Оказалось, что для этого случая наблюдается выход из своих квадрантов и фаз обеих главных компонент импеданса.
Целью настоящего исследования будет являться всесторонний анализ и описание этого явления. Для этого будут рассмотрены особенности геологического строения района, проанализированы поляризационные характеристики электрических и магнитных вариаций, рассмотрен характер кривых кажущегося сопротивления и фаз импедансов, привлечены расчеты компонент вектора потока энергии во временной и частотной областях, а также использованы критерии направленности вертикальной компоненты потока, рассчитываемые с использованием экспериментальных значений импедансов.
Учитывая, что данные пункта CTH оказались менее зашумленными по сравнению с данными двух других пунктов, и, принимая во внимание большую точность и устойчивость расчета интерпретационных параметров для этого пункта, а также наблюдаемость отмеченных эффектов во всем диапазоне зарегистрированных периодов, исследование будет основано, в основном, на данных пункта CTH. Оценки этого явления на двух других пунктах будут приводиться для локализации района его распространения.
ГЕОЛОГИЧЕСКАЯ ОБСТАНОВКА В ОКРЕСТНОСТИ ПУНКТА НАБЛЮДЕНИЙ
Пункт наблюдений CTH (20.15543° N, 105.43110° E) располагался в округе Кам Тху (Cam Thuy) провинции Тханьхоа (Thuan Hoa) Северного Вьетнама (рис. 1) приблизительно в 70 км от северо-западного побережья мелководного Тонкинского залива с глубинами 40–80 м. Пункт располагался области юго-восточного фланга Сонг Ма сутуры (СМС) северо-западного простирания, которая рассматривается в работе [Su et al., 2018] как граница между Южно-Китайской и Индокитайской плитами, коллизия которых и привела к ее образованию. В поперечном направлении сутура ограничивается разломами Сонг Ма (Song MA) и Сонг Ла (Song LA) [Wen et al., 2015]. Северо-западная часть СМС еще называется Сонг Ма антиклинорием, в пределах юго-восточного выклинивания которого располагается пункт измерений. В этой области СМС контактирует с неоген-четвертичными осадочными толщами прибрежной области залива. Осадки картируются отрицательными гравитационными аномалиями в редукции Буге, в то время как область антиклинория характеризуется их положительными значениями [Duong et al., 2021].
Рис. 1. Тектоническое строение района исследований, наложенное на карту аномалий глобальной модели гравитационного поля в редукции Буге WGM2012 по работе [Bonvalot et al., 2012], и положение пункта измерений CTH. Толстыми черными линиями изображены региональные разломы, тонкими – локальные. Голубыми линиями оконтурены глубины в км (голубые числа) до кристаллического основания по данным интерпретации регионального гравитационного поля по работе [Duong et al., 2021]. Пунктиром, проходящим через пункт измерения, обозначено преимущественное направление электрического поля.
В зоне СМС представлены такие горные породы как амфиболиты, линзы метагаббро, метабазальты, граниты, перекрытые осадочными породами [Hau et al., 2018], а также серпентизированные перидотиты, диабазы, габбро, базальты и породы зеленокаменной фации метаморфизма [Zhang et al., 2013]. Согласно геологической карте, представленной в последней работе, измерения вариаций МТ поля производились в зоне залегания базальтов и андезитов.
Проведенными в зоне СМС сейсмическими, магнитотеллурическими, гравитационными исследованиями, описанными в работе [Duong et al., 2021], установлены секущие зону верхнекоровые разломы Thuong Xuan-Ba Thuoc (TX-BT) и Thuong Xuan-Vinh Loc (TX-VL). Первый располагается в меридиональном направлении приблизительно в 20 км западнее пункта CTH, а второй юго-восточнее пункта на удалении около 25 км и пересекающий зону СМС в направлении, перпендикулярном ее простиранию. Этот разлом маркирует зону контакта с осадочными толщами прибрежной области. Широко представлены и более мелкие разломы, образованию которых способствует сейсмическая активность района вдоль разлома TX-VL и юго-западнее его с локализацией гипоцентров землетрясений с М < 3 на глубинах до 15 км [Su et al., 2018; Wen et al., 2015].
Магнитотеллурическими исследованиями установлена высокая контрастность геоэлектрического разреза по УЭС с диапазоном их значений от 100 до 50 000 Ом ‧ м и определено северо-западное падение разлома Сонг Ма, достигающего глубин более 40 км [Duong et al., 2021]. Глубины до кристаллического фундамента (см. рис. 1), определенные по гравиметрическим данным, варьируют в районе исследований от 1 до 3 км.
ЭКСПЕРИМЕНТАЛЬНЫЕ ДАННЫЕ
Для проведения настоящего исследования были использованы записи магнитотеллурических вариаций, полученные во время выполнения работ в Северном Вьетнаме в рамках научных проектов ВАНТ 19-021, 18-1-004 и VAST QTRU 02.01/19-20.
Запись магнитных и электрических вариаций осуществлялась длиннопериодной магнитотеллурической станцией LEMI-417M [http://kmstechnologies.com/Files/Flyer%20for%20website/LEMI-417_Brochure.pdf] с дискретизацией по времени 1 с. Феррозондовые датчики магнитного поля станции установлены на карданном подвесе, что обеспечивает компенсацию наклонов постамента в пределах ±8°. Для регистрации электрических вариаций использовались свинцовые электроды.
Датчики магнитного поля ориентировались по магнитному полю с последующим пересчетом в географическую систему координат. Приемные линии электрических каналов прокладывались по GPS-приемнику. Использовалась правая система координат с осью x, направленной на север, осью y – на восток и осью z – вниз. Длины приемных электрических линий по осям x, y в пункте CTH составляли 240 и 314 м соответственно. Северное и восточное заземления подключались к положительным клеммам соответствующих каналов регистратора.
Запись вариаций на пункте CTH производилась с 29 по 31 октября 2016 г. в геомагнитной обстановке, характеризуемой суммарными суточными значениями планетарного кp индекса 29, 25, 16 соответственно. В результате, после редакции выбросов и смещений была получена непрерывная реализация, содержащая 173 840 отсчетов пяти компонент вариаций магнитотеллурического поля. Полученные в результате ее цифровой обработки интерпретационные параметры МТ поля, импедансы и типперы использовались для изучения геоэлектрического строения Северного Вьетнама. Аналогичные параметры были раccчитаны и для соседних пунктов KSN (19.6262° N, 104.9522° E), и YNK (19.6802° N, 105.3805° E), находящихся на расстоянии 77.1 и 52.9 км, соответственно, от пункта CTH. Вследствие малости значений типперов (0.1–0.3) на пункте CTH они рассчитывались с большой ошибкой, не позволившей их использовать при анализе причин выхода фаз из своих квадрантов, и ограничиться анализом компонент матрицы импеданса.
Основным источником помех являлись электрические сети бытового и промышленного электропитания наиболее удаленные (до 2 км) от пункта CTH. Пункт KSN располагался в десятках метров от электрофицированных жилых строений и в приблизительно 500 м от высоковольтной линии электропередач, а пункт YNK находился на удалении порядка 1 км от окружающих его потребителей электроэнергии. Шумовая обстановка на пунктах хорошо просматривается по функциям когерентности.
Частотные характеристики используемой аппаратуры были предоставлены ее разработчиками и проверялись в лаборатории путем подачи на вход каналов синусоидального сигнала от генератора (Т = 1–1000 с).
ОБРАБОТКА ЭКСПЕРИМЕНТАЛЬНЫХ ДАННЫХ
В частотной области в магнитотеллурическом поле между горизонтальными компонентами вариаций электрического поля и горизонтальными компонентами геомагнитных вариаций существуют линейные связи вида [Бердичевский, Дмитриев, 2009]:
(1)
или в матричной форме:
(2)
Соответствующие матрице импеданса удельные кажущиеся сопротивления и фазы импеданса где выражаются как
(3)
(4)
где - магнитная проницаемость и круговая частота, соответственно. Импеданс есть комплексная величина, представляемая как
(5)
Величина осредненного за период вектора потока электромагнитной энергии Умова–Пойтинга в МТ поле выражается через векторное произведение электрического E и магнитного H векторов как [Гольдштейн, Зернов, 1971]:
(6)
где * – означает комплексное сопряжение. В возбуждающей разрез вертикально падающей плоской электромагнитной волне вектор потока энергии будет направлен вниз, что будет определяться положительным знаком его -компоненты. При положительном ее значении, в вышеописанной системе координат, поток будет направлен вниз. Из (6) получим вертикальную компоненту потока энергии:
(7)
Подставляя в (7) выражения для компонент электрического поля из (1), получим:
(8)
Или в матричной форме:
(9)
где центральная матрица есть матрица квадратичной симметричной эрмитовой формы (8). Чтобы поток энергии был направлен вниз необходимо, чтобы а это требует положительной определенности квадратичной формы (8). Для выполнения этого требования необходимо и достаточно, чтобы последовательные главные миноры матрицы квадратичной формы были положительными [Корн, Корн, 1974], что приводит к условиям:
(10)
и
(11)
В случае горизонтально-слоистого разреза фаза импеданса будет лежать в третьем квадранте, где согласно (5) и условие (10) будет выполняться сигнализируя о том, что в этом случае и поток энергии направлен вниз. Из неравенства (11) следует, что в общем случае поток энергии будет направлен вниз, если величины дополнительных импедансов малы по сравнению с главными импедансами. В противном случае можно ожидать отрицательных потоков энергии, т.е. направленных вверх. С другой стороны, правая часть (11) есть положительная величина, и для выполнения неравенства необходимо чтобы левая часть была положительной и превышала правую по величине. При выполнении второго условия это окажется возможным, если будут с разными знаками. Из (5) и свойств косинусной функции следует, что это требование выполняется, если фаза лежит в пределах 1-го и 4-го квадрантов, а фаза в пределах 2-го и 3-го квадрантов. Появление отрицательных потоков энергии (снизу вверх) окажется возможным, если знаки реальных частей главных импедансов будут совпадать, т.е. фаза должна лежать в 1-ом квадранте, а в 4-ом, либо во 2-ом и 3-ем, соответственно. В случае же больших значений дополнительных импедансов, по сравнению с главными, неравенство (11) не будет выполняться независимо от знаков и значений реальных частей главных импедансов и потоки энергии будут устремлены вверх.
Средний поток энергии в (6) может быть рассчитан как по компонентам регистрируемых вариаций после их узкополосной фильтрации, так и их амплитудным спектрам пронормированным для корректного представления гармонических составляющих в вариациях МТ поля. Задавая временную зависимость гармонической составляющей множителем и принимая постоянными их амплитуды из (6) для z-компоненты потока получим:
(12)
где: – амплитуды; – фазы электрических и магнитных компонент; -угловая частота; t – время; После преобразований вертикальная компонента потока будет выражаться формулой:
(13)
Так как две составляющие в (13) должны быть одного знака, то для этого необходимо, чтобы
Направление потока энергии МТ поля (т.е. знак -компоненты) может быть определено и по мгновенному потоку энергии. Последний определяется по реальным зарегистрированным компонентам МТ поля. Можно показать, что для гармонических составляющих с временной зависимостью вида и определению мгновенного потока по формуле в работе [Гольдштейн, Зернов, 1971]:
(14)
его последующее усреднение (интегрирование) по периоду колебаний или временному интервалу приводит к выражению аналогичному (13). Подобные расчеты целесообразно выполнять после узкополосной цифровой фильтрации зарегистрированных колебаний, когда устраняются длиннопериодные тренды нулевой линии, могущие привести к большим значениям -компоненты и изменению ее знака.
Локальные проводящие неоднородности геоэлектрического разреза могут существенно исказить амплитудную структуру МТ поля, но не затрагивают его фазовые характеристики, позволяющие более адекватно оценивать региональную степень неоднородности разреза. В этом случае для оценки степени неоднородности разреза используется параметр асимметрии фазового тензора и угол ориентации системы координат его эллипса относительно опорной системы координат, определяемые, согласно работе [Caldwell et al., 2004], как:
(15)
и
(16)
Разность этих величин определяет направление большой оси эллипса фазового тензора ориентирующегося в направлении главных осей 2D-структуры. Дополнительно, по формулам, приводимым в работах [Caldwell et al., 2004; Bibby et al., 2005] рассчитывались минимальные и максимальные значения фазового тензора, являющиеся малой и большой полуосями его эллипса:
(17)
(18)
где шпур, определитель и асимметрия фазового тензора, соответственно, являющиеся его инвариантами. Вычислялась также эллиптичность эллипса фазового тензора, определяемая как:
(19)
Эллиптичность фазового тензора характеризующаяся отношением и значений в (19) и параметр определяют тип геоэлектрического разреза. В 1D-разрезах а и эллипс вырождается в окружность. 2D-разрезы будут характеризоваться но при этом и, в крайнем случае, контакта двух блоков с высокой контрастностью электрических проводимостей эллипс будет представляться прямой линией. Принято считать [Caldwell et al., 2004], что при разрез можно рассматривать близким к 1D или 2D. В то время как при и он может рассматриваться как трехмерный, повышая свою выраженность при возрастании значений
Использование этих величин фазового тензора позволяет оценить степень неоднородности геоэлектрического разреза и сопоставить ее с выходом фаз импеданса из их квадрантов, имея в виду и пониженную чувствительность фаз к локальным проводящим неоднородностям. Имеющиеся результаты исследований указывают на эффект изменения направления потоков энергии в МТ поле в случае высокой контрастности проводимостей блоков 2D геоэлектрического разреза [Selway et al., 2012], что будет проявляться и в случае его 3D-структуры.
РЕЗУЛЬТАТЫ ОБРАБОТКИ ЭКСПЕРИМЕНТАЛЬНЫХ ДАННЫХ
5.1. Поляризация МТ поля
Для исследования причин необычного поведения амплитудных и фазовых характеристик тензора импеданса в пункте CTH были рассмотрены поляризационные характеристики горизонтальных компонент зарегистрированных магнитных и электрических вариаций. Для устранения влияния длиннопериодных трендов в полученных реализациях они подвергались цифровой полосовой фильтрации во временной области с использованием цифровых фильтров, описанных в работе [Отнес, Эноксон, 1982]. Годографы электрических и магнитных вариаций, изображенных в исходной системе координат на ограниченных временных интервалах, чтобы различать годографы движения электрических и магнитных векторов полей, представлены на рис. 2. Из рисунка видно, что как магнитные, так и электрические составляющие имеют квазилинейную поляризацию, которая при сужении полосы пропускания фильтра на разных частотных интервалах переходит в линейную. При этом направление электрического поля выдерживается во всем диапазоне периодов, зарегистрированных вариаций, устанавливаясь в направлении ≈60° на СВ. Преимущественная ориентация магнитных вариаций варьирует при увеличении периода от практически меридионального направления в области короткопериодных вариаций, до уклонения от него на ≈15° к СВ в области длинных периодов. Вследствие этого меняется и угол между преимущественными ориентациями магнитных и электрических вариаций от ≈60° на коротких периодах до ≈45° на длинных. При сужении полосы пропускания узкополосных фильтров до 990–1000 с, т.е. рассмотрении поляризации узкополосных электрических и магнитных вариаций в области длинных периодов этот угол уменьшается до ≈20°.
Рис. 2. Поляризация вариаций электрического (черная линия) и магнитного полей (серая линия) полей в пункте CTH после полосовой фильтрации с полосами пропускания 10–40 с (а) и 10–1000 с (б).
5.2. Амплитудные и фазовые кривые кажущегося сопротивления
Компоненты тензора импеданса, используемые при расчете кажущихся сопротивлений и фаз по (3), (4), рассчитывались по отфильтрованным вариациям МТ поля. Это выполнялось с целью ослабить влияние длиннопериодных трендов и присутствовавшего в электрических каналах высокочастотного шума. Расчеты выполнялись по программе, основные особенности которой описаны в работе [Старжинский, Никифоров, 2011], в которой были введены критерии (10), (11) для оценки знака -компоненты потока энергии в МТ поле. В практике его использования эпизодически встречались случаи с на узких частотных интервалах, которые трактовались действием помех в данных. При обработке данных пункта CTH соотношение наблюдалось во всем диапазоне периодов от 10 до 104 с зарегистрированных вариаций.
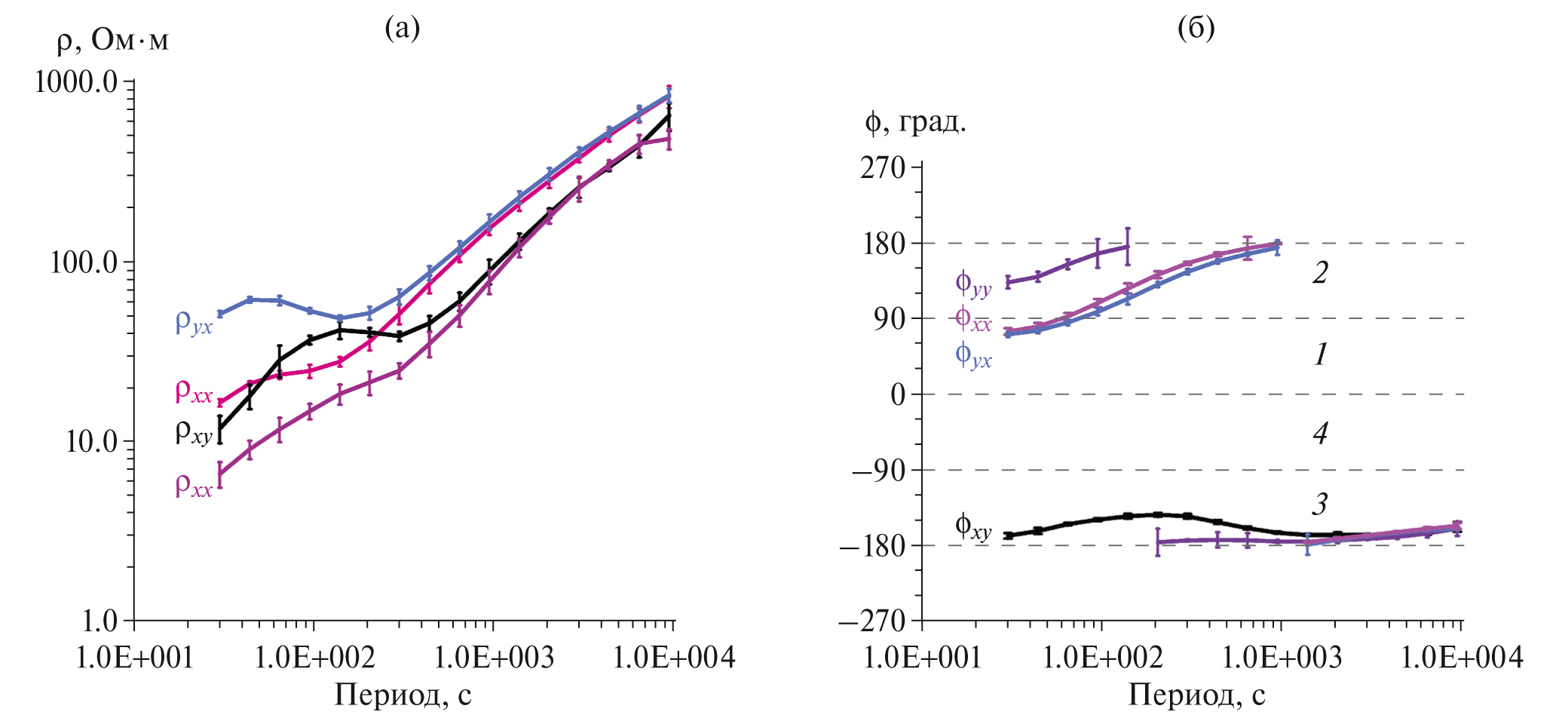
Рассчитанные кривые кажущегося сопротивления (КС) и фаз импедансов представлены на рис. 3. Особенностью поведения кривых КС как для главных, так и для дополнительных импедансов является то, что при возрастании периода T колебаний начиная с 200 с они резко возрастают практически в направлении асимптоты, которое в осях составляет угол 45° с осью T. Причем в области длинных периодов (рис. 3а) наблюдается близость значений КС и
Рис. 3. Амплитудные (а) и фазовые (б) кривые кажущегося сопротивления в пункте CTH, полученные в результате обработки МТ вариаций и их стандартные отклонения. Цифрами на графике (б) пронумерованы квадранты фаз.
Аналогичная тенденция наблюдается и у фазовых кривых (рис. 3б) . При этом необходимо отметить, что фазы главных импедансов и лежат во 2-ом и 3-ем квадрантах, где косинус их значений отрицательный по величине, т.е. оба сомножителя в соотношении (10) имеют одинаковые знаки. Это значит, что соотношение (10) не будет выполняться, свидетельствуя об отрицательных потоках энергии, направленных вверх.
5.3. Характеристики фазового тензора в пункте CTH
Рассчитанные характеристики фазового тензора представлены на рис. 4. График асимметрии фазового тензора, изображенный на рис. 4а, указывает на возрастание ее абсолютной величины с возрастанием периода вариаций от значений около 20° до значений, близких к 90°, с заметным увеличением скорости возрастания на периодах превышающих ≈200 с. При этом необходимо понимать, что в в меньшей степени проявляется влияние мелких локальных проводящих неоднородностей за счет устранения гальванических эффектов в фазовых характеристиках. Следовательно возрастание с возрастанием периода указывает на увеличение региональной 3D-неоднородности разреза. Во всяком случае, очевидно, что исследуемый разрез должен рассматриваться как трехмерных во всем диапазоне зарегистрированных вариаций.
Рис. 4. Интерпретационные параметры фазового тензора в пункте CTH: (а) – асимметрия фазового тензора; (б) – ориентация большой оси эллипса фазового тензора; (в) – эллиптичность эллипса фазового тензора.
Аналогичные высокие, но несколько меньшие, значения были получены в складчато-надвиговой области в Иране к востоку от Персидского залива, возникшей в результате столкновения Арабской и Евроазиатской плит с широким развитием магматических и интрузивных пород и разломной тектоникой [Haghighi et al., 2018].
На графике рис. 4б представлено направление большой оси эллипса фазового тензора, выражающееся углом, отсчитываемым от оси x с положительными значениями в направлении движения часовой стрелки. Углы рассчитывались как разность значений и в выражениях (16), (15), соответственно. Видно, что в области длинных периодов большая ось эллипса устанавливается в направлении на СВ, что близко к преимущественному направлению электрического поля, изображенному на рис. 2. При определении простирания геологической структуры по углу необходимо учитывать, что оно будет определяться с 90° неопределенностью [Bibby et al., 2005].
Не так определенно поведение эллиптичности фазового тензора, представленной на рис. 4в. Но тем не менее видно, что на периодах, больших 200 с, ее значения находятся в диапазоне 0–0.3, что указывает на присутствие контрастных проводимостей в геоэлектрическом разрезе.
5.4. Потоки энергии во временной и частотной областях
Таким образом, из вышеизложенного следует, что в разрезе вектор плотности потока электромагнитной энергии будет характеризоваться отрицательным значением вертикальной компоненты, указывающей на восходящие к дневной поверхности потоки энергии. В связи с этим возникает вопрос о знаке вертикальной компоненты плотности потока энергии в падающей (возбуждающей разрез) волне. Ранее оцениваемые ее знаки для других реализаций МТ поля были положительными, как положительными были и знаки -компоненты, определяемые с использованием квадратичной формы (8) и никакого противоречия не возникало.
Для того чтобы рассмотреть этот вопрос применительно к конкретному пункту CTH, были рассчитаны средние и мгновенные вертикальные компоненты в частотной и временной областях по (7), (13), (14). При расчетах в частотной области использовались амплитудные спектры зарегистрированных компонент МТ поля, полученные с помощью алгоритма быстрого преобразования Фурье отфильтрованных исходных компонент, умноженных на оконную функцию Кайзера [Голд, Рэйдер, 1973] для уменьшения эффектов конечной длительности выборки. Функция Кайзера наиболее близка к оптимальным оконным функциям, построенным на основе использования вытянутых сфероидальных волновых функций, и является их упрощенной аппроксимацией [Рабинер, Гоулд, 1978]. Во временной области мгновенные спектры рассчитывались по (14) с последующим усреднением по временному интервалу.
На рис. 5а представлено спектральное распределение вертикальной компоненты вектора плотности потока энергии, рассчитанное по отфильтрованным колебаниям с полосой пропускания фильтра 5–1000 с. Из рисунка видно, что на всем интервале периодов за исключением, может быть, самой короткопериодной области, где просматриваются значения с
Рис. 5. Вертикальная компонента среднего потока энергии в спектральной области после полосовой фильтрации исходной реализации с полосой пропускания фильтра 5–1000 с.
ОБСУЖДЕНИЕ ПОЛУЧЕННЫХ РЕЗУЛЬТАТОВ
Представленные на рис. 2 годографы поляризации МТ поля указывают на стабильную ориентацию электрического поля в направлении ≈60° на СВ. Согласно рис. 1, это направление вкрест простирания основных региональных структур. К тому же, точка измерений, согласно представленным на рис. 1 данным, находится над выступом кристаллического фундамента. При этом ориентация электрического поля может определяться морфологией его поверхности и направлением его макро-и микротрещиноватости, способствующих канализации электрического тока, индуцируемого вариациями геомагнитного поля. Нарушение ортогональности главных направлений магнитного и электрического годографов, видимое на рисунке, свидетельствует о геоэлектрической неоднородности разреза. Такая устойчивая ориентация электрического поля с изменением периода, по-видимому, свидетельствует о влиянии поверхностных геоэлектрических неоднородностей, в то время как изменение ориентации магнитных годографов в этом случае может вызываться влиянием глубинных или удаленных от пункта по горизонтали проводящих неоднородностей.
Представленные на рис. 3 амплитудные и фазовые кривые кажущегося сопротивления по своему виду явно имеют аномальный характер. Во-первых, это видно из поведения амплитудных кривых которые на периодах более 200 с резко возрастают практически вдоль асимптоты и не выполаживаются даже на периоде 104 с. Такое их поведение трудно объяснить а рамках 1D-, 2D-, 3D-разрезов с умеренными контрастностями удельных сопротивлений. И более того значения близки к значениям что может указывать на высокую степень неоднородности геоэлектрического разреза.
Подобные кривые невозможно интерпретировать в рамках обычных представлений. Тем не менее мы задействовали программу 3D-инверсии МТ импедансов ModEM [Egbert, Kelbert, 2012] для этой цели с заданием стартовой модели в виде однородного полупространства с Но получить модель с приемлемой степенью аппроксимации экспериментальных данных не удалось. Нормированное среднеквадратическое отклонение составляло около 24. Это указывает на то, что необходимо подбирать какую-то сложную стартовую модель способную понизить это значение. Это окажется возможным, если удастся объяснить какими особенностями разреза обусловлено такое поведение кривых кажущегося сопротивления.
В этом отношении можно вспомнить высказывавшуюся Г.А. Фонарёвым возможность обнаружения распространяющейся из недр Земли к поверхности плоской электромагнитной волны путем регистрации МТ вариаций на поверхности. В этом случае возбуждается горизонтально-слоистый разрез, подстилаемый воздушным слоем, имеющим бесконечно большое удельное сопротивление, и правые восходящие ветви кривых кажущихся сопротивлений должны неограниченно возрастать и, выполаживаясь, приближаться к значениям удельного сопротивления воздуха. Возможно, этот механизм каким-то образом реализуется и в сложных 3D-разрезах, в которых локально существуют области с восходящими к поверхности потоками плотности электромагнитной энергии, что и вызывает возрастание правых ветвей кажущегося сопротивления.
Отмеченные особенности поведения кривых кажущегося сопротивления и фаз импеданса на пункте CTH проявляются в разной степени на двух других пунктах KSN и YNK. Так, на первом пункте также наблюдаются восходящие ветви кривых и на периодах более 200 с и наиболее выраженные на кривых Характер этого возрастания значений не такой крутой как на пункте CTH и надо иметь ввиду что на этом пункте почти на два порядка больше а его фаза во всей области периодов располагается в первом квадранте, в то время как фаза располагается в третьем. Отрицательные значения здесь определяются только для периодов более 1000 с.
На пункте YNK нет выраженных восходящих ветвей кривых кажущегося сопротивления, но здесь более чем на порядок больше При этом фаза располагается в третьем квадранте, а в первом, т.е. и здесь фазы располагаются вне своих квадрантов. Отрицательные значения вертикальной компоненты потока энергии отмечаются только на периодах, не превышающих ≈800 с.
Необходимо заметить, что согласно (7), (13) выражение для расчета содержит два слагаемых, которые могут как складываться, так и вычитаться, уменьшая значение в последнем случае. Это указывает на то, что потоки энергии этих двух слагаемых могут быть разнонаправленными. Из этого следует, что из своего квадранта может выходить либо фаза либо Последний случай описан в работе [Piña-Varas, Dentith, 2018], в которой он отмечается для -компоненты импеданса и заключается в том, что с возрастанием периода вариаций фаза переходит из 3-его квадранта, нормального для нее, в 4-ый квадрант. К сожалению, в работе не анализируются потоки энергии и невозможно ничего сказать о направленности компоненты потока энергии. В данном случае он может быть как положительным, так и отрицательным в зависимости от знаков и величин двух слагаемых, его составляющих. Применение в этом случае программы ModEM позволило построить геоэлектрическую модель изучаемого района несмотря на то, что на некоторых пунктах измерений фазы импеданса выходили из своих квадрантов.
Раздельный анализ потоков энергии этих двух компонент наглядно представлен для случаев моделирования простых 2D-моделей поверхностных проводящих осадков на высокоомном основании [Selway et al., 2012] и берегового эффекта на контакте суша–море в работе [Key, Constable, 2011]. В этих моделях рассчитывается по компонентам МТ поля в модельном разрезе, полученном для продольной и поперечной поляризаций в результате решения прямой МТ задачи. Фиксируемый при этом выход фазы только продольного импеданса из своего квадранта сопровождается появлением в разрезе областей с отрицательными потоками энергии.
В нашем случае наличие таких областей в разрезе можно обнаружить, используя рассчитанные экспериментальные импедансы и соотношения (10), (11) для всего регистрируемого диапазона периодов, определяя интервалы, на которых эти соотношения не выполняются.
Изучение эффекта ВФК в работе [Piña-Varas, Dentith, 2018] показало, что он может наблюдаться в одном случае во всем диапазоне углов вращения матрицы импеданса, а в другом – только в определенном диапазоне изменения углов. Для того, чтобы выяснить как вращение будет сказываться на наших данных, были произведены расчеты импедансов и направления потоков энергии при использовании горизонтальных компонент вариаций МТ поля, пересчитанных в систему координат, повернутую относительно исходной на угол 60°, т.е. в направлении преимущественной ориентации электрического поля. При этом оказалось, что компонента потока энергии во всем диапазоне периодов вариаций, а восходящие ветви кривых КС сохранились, несколько изменившись.
Так как в рассмотренных ранее 2D-моделях среды присутствовал контакт контрастных по проводимости блоков вдоль одного направления и выход фазы из квадранта наблюдался только для одной поляризации поля, то можно предположить, что при наличии двух пересекающихся контактов ВФК будет наблюдаться для обеих поляризаций. В этом случае наблюдаемый нами выход обеих фаз и из своих квадрантов в пункте CTH можно объяснить существованием в районе исследований двух пересекающихся разломов. Один из них в области СМС сутуры, а второй представлен секущим TX-VL разломом, изображенным на рис. 1 и фиксируемым по геофизическим данным в работе [Duong et al., 2021] вдоль которого юго-восточное окончание СМС структуры контактирует со структурами прибрежной области.
Из проведенных исследований следует, что эффект ВФК наблюдается при существовании в районе регистрации вариаций электрически контрастных поверхностных как локальных, так и региональных блоков. При этом возникает вопрос не могут ли подобным образом проявляться и находящиеся на глубине контактирующие проводящие и высокоомные блоки. Для его разрешения необходим как соответствующий анализ уже имеющегося экспериментального материала, так и расчеты МТ полей для моделей с глубинными электрически высококонтрастными образованиями.
Аномальное поведение характерно и для фазовых кривых, представленных на рис. 3б. Они лежат вне своих квадрантов за исключением самой короткопериодной части кривых где согласно (5) а и выражение (10) должно быть положительным, но, видимо, за счет больших значений дополнительных импедансов выражение (11) не выполняется и потоки энергии направлены снизу вверх. И таким образом, согласно критериям (10), (11) для рассчитанных импедансов потоки энергии будут аномальны во всем диапазоне периодов.
Но если рассчитывать потоки энергии по (13), (14) как во временной, так и в частотной областях по исходным реализациям, то они будут положительными, т.е. направленными вниз для всего диапазона периодов, за исключением, может быть, самой короткопериодной области, как это видно на рис. 5. В этом случае можно усмотреть некоторое подобие с результатами работы [Selway et al., 2012], в которой указывается, что результирующий поток энергии будет являться суммой нисходящего и восходящего потоков. И вполне вероятно, что в этом диапазоне периодов восходящий поток превосходит нисходящий с обратным соотношением в остальной области периодов. Вполне понятно, что для исследования этого явления необходимо произвести расчеты структуры МТ полей и потоков энергии в сложных 3D-моделях среды аналогично тому, как это было сделано для 2D-моделей.
О сложном строении исследуемого разреза говорят и интерпретационные параметры фазового тензора, представленные на рис. 4. С учетом этого можно попытаться обнаружить подобное явление и в других регионах. Для этого, по публикациям, необходимо выбрать районы с подобными же значениями фазовой асимметрии или других критериев 3D-разреза и определить направленность потока энергии по экспериментальным значениям импедансов.
ВЫВОДЫ
В результате обработки записей вариаций МТ поля, зарегистрированных в пункте CTH в Северном Вьетнаме, зафиксирован эффект одновременного выхода из своих квадрантов фаз импедансов и что сопровождается появлением в разрезе восходящих вверх потоков плотности электромагнитной энергии. В этих условиях наблюдается и необычное поведение всех кривых кажущегося сопротивления, заключающееся в неограниченном их возрастании с увеличением периода вариаций, начиная со значения около 200 с.
Такое поведение кривых кажущегося сопротивления и соответствующих импедансов делает невозможным осуществление 3D-инверсии импедансов для построения модели геоэлектрического разреза из-за больших ошибок аппроксимации экспериментальных данных. Для их понижения необходимо сконструировать стартовую модель разреза, способную адекватно отражать особенности поведения импедансов и их фаз на пункте CTH.
Подобные эффекты, но с выходом только одной из фаз импедансов из ее квадранта, наблюдаются на континенте в местах залегания поверхностных низкоомных осадков на высокоомном фундаменте [Selway et al., 2012; Piña-Varas, Dentith, 2018] или на побережье и дне морей [Key, Constable, 2011; Wang et al., 2019]. Они объясняются простыми 2D-моделями с высокой контрастностью проводимостей осадков (морской воды) и основания, достигающей значений в 1000 Ом ‧ м и более. При этом диапазон периодов, в пределах которых развиты эти эффекты, определяется соотношениями, связывающими мощность осадков или слоя воды, их удельных сопротивлений и удельного сопротивления фундамента.
Представляется, что с учетом всей имеющейся информации наблюдать подобные эффекты наиболее вероятно вблизи водоемов с соленой водой (морские бухты, соленые озера, разломы, насыщенные проводящими флюидами) и структур с высокой электрической контрастностью проводимостей слагающих их блоков горных пород.
ФИНАНСИРОВАНИЕ РАБОТЫ
Исследование выполнено при финансовой поддержке государственного задания по теме № 0211-2021-0015, регистрационный номер: 121021500053-6.
БЛАГОДАРНОСТИ
Автор благодарен Г.Н. Шкабарне за выполнение регистрации вариаций МТ поля, создателям всех упомянутых в статье сайтов за возможность доступа к представленным на них данным и публикациям, а также междунанодному гравиметрическому бюро (Bureau Gravimetrique International (BGI). DOI:10.18168/BGI) за доступ к гравиметрическим данным.
About the authors
S. S. Starzhinskii
V.I. Il’ichev Pacific Oceanological Institute, Far Eastern Branch, Russian Academy of Sciences
Author for correspondence.
Email: ss_stars@poi.dvo.ru
Russian Federation, Vladivostok
References
- Алексеев Д.А., Пальшин Н.А., Варенцов Ив. М. Дисперсионные магнитотеллурические соотношения в двумерной модели берегового эффекта // Физика Земли. 2009. № 2. С. 84–87.
- Бердичевский М.Н., Дмитриев В.И. Модели и методы магнитотеллурики. М.: Научный мир. 2009. 680 с.
- Голд Б., Рэйдер Ч. Цифровая обработка сигналов. М.: Советское радио. 1973. 368 с.
- Гольдштейн Л.Д., Зернов И.В. Электромагнитные поля и волны. М.: Советское радио. 1971. 662 с.
- Корн Г., Корн Т. Справочник по математике. М.: Наука. 1974. 831 с.
- Никифоров В.М., Варенцов И.М., Шкабарня Г.Н., Каплун В.Б., Жуковин А.Ю., Куонг Д.Х. Магнитотеллурические исследования северного Вьетнама в длиннопериодном диапазоне (10 < Т < 20 000 c) // Геология и геофизика. 2020. V. 61. № 9. С. 1266–1288.
- Отнес Р., Эноксон Л. Прикладной анализ временных рядов. М.: Мир. 1982. 428 с.
- Рабинер Л., Гоулд Б. Теория и применение цифровой обработки сигналов. М: Мир. 1978. 848 с.
- Старжинский С.С., Никифоров В.М. Результаты электромагнитных зондирований с помощью подводного кабеля JASC // Физика Земли. 2011. №3. С. 72–82.
- Caldwell T.G., Bibby H.M., Brown C. The magnetotelluric phase tensor // Geophys. J. Int. 2004. V. 158. № 2. P. 457–469. https://doi.org/10.1111/j.1365-246X.2004.02281.x
- Bibby H. M., Caldwell1 T. G., Brown C. Determinable and non-determinable parameters of galvanic distortion in magnetotellurics // Geophys. J. Int. 2005. V. 163. P. 915–930. doi: 10.1111/j.1365-246X.2005.02779.x
- Bonvalot S., Balmino G., Briais A., Kuhn M., Peyrefitte A., Vales N., Biancale R., Gabalda G., Reinquin F., Sarrailh M. World Gravity Map. Commission for the Geological Map of the World. 2012. Paris. BGI-CGMW-CNES-IRD.
- Duong T.N., Lai H.P., Pham N.D., Chen C.H., Dinh V.T. Relation between seismicity and active faults in Thanh Hoa province detected by local seismic network // Vietnam Journal of Earth Sciences. 2021. V. 43(2). P. 199–219. https://doi.org/10.15625/2615-9783/15931
- Egbert G.D., Kelbert A. Computational recipes for electromagnetics inverse problems // Geophys. J. Int. 2012. V. 189. P. 251–267. doi: 10.1111/j.1365-246X.2011.05347.x
- Haghighi T.L, Montahaei M., Oskooi B. MT data inversion and sensitivity analysis to image electrical structure of Zagros collision zone // Journal of Applied Geophysics. 2018. V. 148. P. 23–32.
- Hau B.V., Kim Y, Thanh N.X., Hai T.T., Yi K. Neoproterozoic deposition and Triassic metamorphism of metasedimentary rocks in the Nam Co Complex, Song Ma Suture Zone, NW Vietnam // Geosciences Journal. 2018. V. 22. № 4. P. 549–568. http://dx.doi.org/10.1007/s12303-018-0026-z
- Heise W., Pous J. Anomalous phases exceeding 90° in magnetotellurics: anisotropic
- model studies and a field example // Geophys. J. Int. 2003. V. 155. № 1. P. 308–318. https://doi.org/10.1046/j.1365-246X.2003.02050.x
- Key K., Constable S. Coast effect distortion of marine magnetotelluric data: Insights from a pilot study offshore northeastern Japan // Physics of the Earth and Planetary Interiors. 2011. V. 184. P. 194–207.
- Liddell M., Unsworth M., Pek J. Magnetotelluric imaging of anisotropic crust near Fort McMurray, Alberta: implications for engineered geothermal system development // Geophys. J. Int. 2016. V. 205. P. 1365–1381. https://doi.org/10.1093/gji/ggw089
- Lilley F.E.M., Weaver J.T. Phases greater then 90° in MT data: Analysis using dimensionality tools // Journal of Applied Geophysics. 2010. V. 70. P. 9–16. doi: 10.1016/J.JAPPGEO.2009.08.007
- Lezaeta P., Haak V. Beyond magnetotelluric decomposition: Induction, current channeling, and magnetotelluric phases over 90° // Journ. Geoph. Res. 2003. V. 186 (B6). № 36. 2305. https://doi.org/10.1029/2001JB000990
- Piña-Varas P., Dentith M. Magnetotelluric data from the Southeastern Capricorn Orogen, Western Australia: an example of widespread out-of-quadrant phase responses associated with strong 3-D resistivity contrasts // Geophys. J. Int. 2018. V. 212, Issue 2. P.1022–1032. https://doi.org/10.1093/gji/ggx459
- Selway K., Thiel S. Key K. A simple 2-D explanation for negative phases in TE magnetotelluric data // Geophys. J. Int. 2012. V. 188. P. 945–958. doi.org/10.1111/j.1365-246X.2011.05312.x
- Shao G., Xiao Q. Model for phase rolling out of quadrant magnetotelluric data – an example from north to the Hexi corridor [J] // Progress in Geophysics (in Chinese). 2016. V. 31. № 4. P. 1480–1491. doi: 10.6038/pg20160410
- Su C.-M., Wen S., Tang C.-C., Yeh Y.-L., Chau-Huei Chen C.-H. The variation of crustal structure along the Song Ma Shear Zone, Northern Vietnam // Tectonophysics. 2018. V. 734–735. P. 119–129. https://doi.org/10.1016/j.tecto.2018.04.005
- Vadoodi R., Rasmussen T.M., Smirnov M., Bauer B. Towards an understanding of mineral systems – Contributions from magnetotelluric data from the Fennoscandian Shield in northern Sweden // Tectonophysics. 2021. V. 808. Art. 228816
- Vozoff K. The magnetotelluric method in the exploration of sedimentary basins // Geophysics. 1972. V. 37. P. 98–141.
- Wang S., Constable S., Reyes-Ortega V., Rychert C.A. A newly distinguished marine magnetotelluric coast effect sensitive to the lithosphere–asthenosphere boundary // Geophys. J. Int. 2019. V. 218. P. 978–987 doi: 10.1093/gji/ggz202
- Wen S., Yeh Y.-L., Tang C.-C., Phong L.H., Toan D.V., Chen C.-H. The tectonic structure of the Song MA fault zone, Vietnam // Journal of Asian Earth Sciences. 2015. V. 107. P. 26–34. http://dx.doi.org/10.1016/j.jseas.2015.03.046
- Worzewski T, Jegen M., Swidinsky A. Approximations for the 2-D coast effect on marine magnetotelluric data // Geophys. J. Int. 2012. V. 189. P. 357–368. doi: 10.1111/j.1365-246X.2012.5385.x
- Yu G., Xiao Q., Li M. Anisotropic model study for the phase roll out of quadrant data in magnetotellurics: with examples of upper-lower structure // Chinese Journal of Geophysics (in Chinese). 2019. V. 62. № 2. P. 763–778. doi: 10.6038/cjg2019L0661
- Zhang R.Y., Lo C.-H., Chung S.-L. Grove M, Omori S., Iizuka Y., Liou J.G., Tri T.V. Origin and Tectonic Implication of Ophiolite and Eclogite in the Song Ma Suture Zone between the South China and Indochina Blocks // J. metamorphic Geol. 2013. V. 31. P. 49–62. doi: 10.1111/jmg.12012
- Zorin N., Aleksanova E., Shimizu H., Yakovlev D. Validity of the dispersion relations in magnetotellurics: Part I – theory // Earth, Planets and Space. 2020а. V. 72. https://doi.org/10.1186/s40623-020-1133-4
- Zorin N., Alekseev D., Epishkin D., Shimizu H., Denis Yakovlev D., Zaytsev S. Validity of the dispersion relations in magnetotellurics. Part II: synthetic and field data // Earth, Planets and Space. 2020б. V. 72.139. https://doi.org/10.1186/s40623-020-01273-4
Supplementary files







