The effects of the acoustic resonance induced in the atmosphere
- Authors: Surkov V.V.1,2, Pilipenko V.A.1
-
Affiliations:
- Schmidt Institute of Physics of the Earth, Russian Academy of Sciences
- Pushkov Institute of Terrestrial Magnetism, Ionosphere and Radio Wave Propagation, Russian Academy of Sciences
- Issue: No 1 (2024)
- Pages: 57-67
- Section: Articles
- URL: https://bakhtiniada.ru/0002-3337/article/view/254882
- DOI: https://doi.org/10.31857/S0002333724010042
- EDN: https://elibrary.ru/ELIERN
- ID: 254882
Cite item
Full Text
Abstract
After strong earthquakes and volcanic eruptions, geomagnetic oscillations with frequencies of 3.5–4.0 mHz have sometimes been observed. In this paper, we theoretically study the probable cause of these phenomena, which is related to the vertical acoustic resonance arising between the Earth’s surface and the thermosphere due to the propagation of the atmospheric wave corresponding to the acoustic branch generated by surface displacements. In the plane layered model of the atmosphere and ionosphere with inclined geomagnetic field, we analyze the propagation of two-dimensional (2D) harmonic acoustic wave. The height of the reflecting atmospheric layer corresponds to the region of sharp temperature change close to the thermosphere boundary ∼80–90 km. In this case, the calculated fundamental resonant frequency is close to the frequencies of the observed oscillations. The solution of this problem is used to calculate currents and electromagnetic perturbations in the atmosphere and ionosphere. The ionospheric E-layer is considered in the thin layer approximation. In this approximation, the formulas describing the geomagnetic perturbations (GMP) in the ionosphere and on the Earth’s surface are derived. The GMP spectrum contains a sharp maximum at the frequency corresponding to the acoustic resonance. According to the calculations, close to the resonance frequency, the spectral powers of GMPs on the ground can reach 5–30 nT2/Hz, which is consistent with the results of ground-based measurements.
Full Text
Введение
Извержения вулканов и землетрясения приводят к возбуждению атмосферных акустико-гравитационных волн (АГВ) с периодами от нескольких минут до первых часов. Модуляция ионосферы этими волнами дает возможность планетарной регистрации ионосферного отклика на катастрофические геофизические явления с помощью глобальных навигационных спутниковых систем (ГНСС) [Ясюкевич и др., 2013; Astafyeva et al., 2022]. Если волновые движения захватывают проводящий Е-слой ионосферы (высоты порядка 90–120 км), то они сопровождаются геомагнитными возмущениями [Куницын, Шалимов, 2011; Zettergren, Snively, 2015].
Наряду с этими, повсеместно наблюдаемыми и хорошо известными волновыми эффектами, геофизические явления с большим выделением энергии – землетрясения и извержения вулканов, могут возбуждать и довольно редкие электромагнитные колебания, такие как специфические Рс5 пульсации (частоты порядка первых мГц), длящиеся до нескольких часов. В отличие от магнитосферных крупномасштабных Рс5 пульсаций эти колебания пространственно локализованы в окрестности эпицентра землетрясения или извержения вулкана. Например, спустя 12 мин после Суматрского землетрясения 2004 г. наблюдались пространственно-локализованные магнитные пульсации с центральной частотой 3.6 мГц на расстоянии до 1500 км от эпицентра [Iyemori et al., 2005]. Аналогичные периодические пульсации после сильных землетрясений наблюдались и в полном электронном содержании (ПЭС) ионосферы [Choosakul et al., 2009; Saito et al., 2011]. Извержение вулкана Тонга 2022 г. привело не только к дальнему распространению атмосферной волны Лэмба, но и к возбуждению ряда специфических ионосферных [Themens et al., 2022; Zhang et al., 2022] и геомагнитных возмущений [Harting et al., 2022; Gavrilov et al., 2022] разных частотных диапазонов. По данным магнитометров в тихоокеанском регионе зарегистрированы после начала извержения вулкана Тонга 2022 г. на удалениях не более ~800 км геомагнитные колебания с частотой 3.5–4.0 мГц длившиеся в течение ∼1.5 ч [Yamazaki et al., 2022; Мартинес-Беденко и др., 2023].
Эти гармонические колебания в окрестности эпицентра землетрясения или области извержения связывают с вертикальным акустическим резонансом (ВАР). Возможность возбуждения низкочастотного ВАР в атмосфере во время мощных геофизических явлений была предсказана теоретически в работах [Tahira, 1995; Longnonné et al., 1998; Nishida et al., 2000; Shinagawa et al., 2007]. Из этих исследований следует, что данное явление может возникать при почти вертикальном распространении акустико-гравитационной волны (АГВ), которая возбуждается вследствие вертикальных колебаний земной поверхности, а затем испытывает частичное отражение на высотах термосферы. Численное моделирование распространения АГВ для различных высотных профилей температуры в атмосфере показало, что возбуждение ВАР между землей и термосферой возможно в определенном интервале длин волн, отвечающем акустической ветви АГВ [Matsumura, 2009]. Частота основной моды ВАР изменяется в диапазоне от 3.5 до 4 мГц в зависимости от атмосферных параметров. Из результатов этой численной модели следует, что собственные частоты резонансов не эквидистантны, поскольку, во-первых, эффективная высота отражения зависит от частоты волны, и, во-вторых, вертикальный профиль фазовой скорости АГВ неоднороден.
На возможность периодического геомагнитного отклика на ВАР в диапазоне Pc5 геомагнитных пульсаций после сейсмических событий впервые было указано в работе [Iyemori et al., 2005]. Поскольку период специфических Рс5 пульсаций существенно превышает максимально возможный период альвеновского резонатора в области наблюдения, то эти колебания не могут быть связаны с возбуждением магнитосферного резонатора.
Теоретические предсказания и возможное влияние ВАР на низкочастотные спектры геомагнитных возмущений были проанализированы в работе [Iyemori et al., 2013] на основе барометрических и наземных магнитных измерений, полученных для ряда сейсмических событий. Во время землетрясения Iwate-Miyagi Nairiku с магнитудой M = 7.2, произошедшего в Японии в июне 2008 г., проводились барометрические измерения в обсерватории Mizusaw в 30 км от эпицентра землетрясения. Начальный пик вариаций приземного атмосферного давления ∼0.1 гПа соответствовал моменту прихода сейсмических волн. Затем приблизительно через час наблюдались продолжительные колебания с амплитудой до 0.07 гПа, длящиеся в течение полутора часов. Именно эти колебания и связывают с возбуждением ВАР. Спектральная плотность энергии этих колебаний имела серию резких пиков в низкочастотной области. Наибольший из них ∼0.4 гПа2/Гц наблюдался вблизи частоты 3.77 мГц (период 265 с), которая близка к частоте основной моды ВАР, предсказываемой теорией. Следующий пик с амплитудой ∼0.05 гПа2/Гц имел частоту около 5 Гц, близкую к частоте первого обертона. Область, в которой наблюдался барометрический эффект ВАР, по-видимому, ограничена размером в сотни километров. Аналогичный эффект имел место после землетрясения в Чили произошедшего в феврале 2010 [Iyemori et al., 2013]. В спектре барометрических вариаций наблюдалось несколько пиков. Наибольший из них имел амплитуду ∼1 гПа2/Гц с центральной частотой около 4 мГц (период 250 с).
Во время землетрясения Iwate-Miyagi Nairiku одновременно с барометрическими проводились магнитные измерения на станциях Memambetsu и Kakioka, расположенных приблизительно на расстояниях ∼300 км от эпицентра. На обеих станциях в спектре геомагнитных вариаций были обнаружены несколько пиков, измеренных в том же временном промежутке, когда в обсерватории Mizusaw наблюдался ВАР. На станции Memambetsu частоты, отвечающие этим пикам, составили приблизительно 3.77, 4.55 и 5.41 мГц (периоды 265, 220 и 185 с соответственно), а на станции Kakioka они равны 4.55 и 5.56 мГц (периоды 220 и 180 с). Все эти величины близки, хотя и немного отличаются, к частотам пиков в спектрах барометрических вариаций.
Во время чилийского землетрясения магнитные наблюдения проводились на магнитных обсерваториях Huancayo и Ancon, расположенных в Перу на расстояниях ∼2650 км от эпицентра землетрясения. Геомагнитные возмущения с частотами, характерными для ВАР, появились приблизительно через 15 мин после землетрясения. Таким образом, магнитный эффект акустического резонанса может наблюдаться в более широкой области. Предполагалось, что этот эффект может возникать из-за растекания горизонтальных ионосферных токов вдоль проводящего слоя ионосферы, выходящего за пределы области резонанса. Другая возможная причина заключается в том, что магнитные возмущения могут переноситься альвеновскими волнами в магнитно-сопряженную ионосферу [Iyemori et al., 2022; Shinbori et al., 2022].
Несмотря на неоднократные наблюдения геомагнитного эффекта акустического резонанса после сильных землетрясений, теоретического моделирования возмущения геомагнитного поля при таком атмосферном явлении не проводилось. В данной работе построена теоретическая модель, на основе которой сделаны аналитические оценки соотношения между вариациями приземного атмосферного давления и геомагнитного поля во время ВАР между поверхностью земли и термосферой.
Акустический резонанс в атмосфере
В этом разделе будет построена теоретическая модель акустического резонанса, которая затем используется для исследования вызванных им ионосферных возмущений и токов. Для этого будут использованы некоторые упрощающие предположения, которые позволят получить аналитические результаты и проанализировать их зависимость от параметров атмосферы и ионосферы.
Рассмотрим атмосферную АГВ, возникающую в результате колебаний поверхности земли, вызванных сильным землетрясением или извержением вулкана. Расположим начало координат на поверхности земли и направим ось z вертикально вверх. Для упрощения задачи предположим, что волна двумерная и гармоническая, т.е. все величины не зависят от координаты y, а их зависимость от времени и координаты x определяется множителем где – циклическая частота волны. В дальнейшем для упрощения записи будем опускать этот экспоненциальный множитель. Источник колебаний или область, в которой наблюдался ВАР, по-видимому, ограничен размером в сотни километров [Iyemori et al., 2013]. Поэтому характерные значения горизонтального волнового числа k должны быть порядка величины, обратной размеру источника. Давление p и плотность атмосферы убывают с высотой по экспоненциальному закону где – высота однородной атмосферы (здесь c – скорость звука в атмосфере; – показатель адиабаты воздуха; g – ускорение свободного падения).
Исследование дисперсионных соотношений АГВ показывает, что в однородной атмосфере их низкочастотная ветвь – внутренние гравитационные волны (ВГВ), отделяется от высокочастотной ветви – акустических колебаний, полосой от частоты Брента–Вяйсяля до предельной акустической частоты [Голицын, Кляцкин, 1967; Госсард, Хук, 1978]. Вертикальная w и горизонтальная u компоненты скорости газа и вариации давления в волне определяются из следующих дифференциальных уравнений [см., например, Сорокин и др., 2019; Sorokin et al., 2019]:
(1)
(2)
(3)
Параметры реальной атмосферы изменяются с высотой. Численное моделирование, использующее модель MSIS-E-90 стандартной атмосферы, показывает, что на некоторой частотно-зависимой высоте акустическая волна может испытывать частичное отражение в частотном диапазоне в несколько миллигерц, которое приводит к возникновению ВАР [Matsumura, 2009].
Для того, чтобы получить аналитическое решение задачи и исследовать волновую структуру ВАР, рассмотрим идеализированную плоскослоистую модель атмосферы (рис. 1). Атмосфера занимает слой полупространство представляет собой проводящую землю, а ионосфера и магнитосфера находятся в области Предполагается, что в области скорость звука и ускорение свободного падения постоянны и равны и соответственно, а в области они также постоянны и равны и Фактически это означает, что параметры H и входящие в уравнения (1)–(3), меняются скачком на высоте Это упрощение позволит в дальнейшем качественно проанализировать полученные зависимости и выбрать такие значения атмосферных параметров, при которых на этой высоте может происходить отражение волны.
Рис. 1. Плоскослоистая модель среды, включающая следующие слои: E – земля; A – атмосфера; I – тонкий Е-слой ионосферы; M – магнитосфера.
Общее решение уравнения (1) для области имеет вид:
(4)
где и – произвольные константы, величины которых определяются граничными условиями на поверхности земли и на высоте отражающего атмосферного слоя Параметр q1, играющий роль вертикального волнового числа, определяется соотношением
(5)
Здесь и Заметим, что формула (5) для совпадает с выражением для вертикального волнового числа, полученного в работе [Matsumura et al., 2009], если предположить, что в невозмущенной атмосфере вертикальные масштабы изменения давления и плотности совпадают.
ВАР связан с акустической ветвью АГВ, которая и рассматривается в дальнейшем. Область значений параметров и k, для которых такая волна может распространяться в атмосферном слое определяется условием Заметим, что при и формулы (4) и (5) описывают вертикальное распространение акустической волны с горизонтальным волновым фронтом, рассмотренное в [Tahira, 1995]. В отличие от этой работы, мы рассмотрим общий случай ненулевых значений k, которому отвечает наклонное распространение акустической волны.
Условие возбуждения ВАР заключается в том, что для высот условие перестает выполняться, т.е. волна переходит в область непрозрачности, где “включается” фактор затухания. Решение уравнения (1) при описывающее “уходящую в бесконечность” волну, имеет вид:
(6)
где – произвольная константа, а параметр
(7)
должен быть действительной величиной.
Таким образом, в данной модели ВАР может возникать при условии: где и – предельные акустические частоты (частоты акустической отсечки) для верхнего и нижнего атмосферных слоев. Для численной оценки условий существования акустического резонанса, т.е. и зададим, в качестве примера, следующие параметры: м/с2, м/с2 (на высоте 80–90 км), а также значения м/с и м/с, которым отвечают температуры нижнего и верхнего атмосферных слоев К и К соответственно. Для этих параметров и значений k в диапазоне км−1 указанное выше условие, касающиеся величин и выполняется в интервале частот от 3.1 до 3.5 мГц.
Будем считать, что колебания вертикальной скорости воздуха вблизи поверхности земли известны, т.е. спектральная амплитуда этих колебаний является заданной функцией. Кроме того, на высоте должны быть непрерывны вертикальная скорость газа и давление. Используя эти граничные условия, получим следующую линейную систему уравнений для неизвестных констант и
(8)
(9)
где Определив из системы (8), (9) неизвестные константы и подставив их в формулы (4), (6), находим решение уравнения (1) для области
(10)
и для области
(11)
где использованы следующие обозначения:
(12)
При частотах акустического резонанса функция т.е. знаменатели в формулах (10) и (11) обращаются в нуль, а сами функции w становятся бесконечными. Эта особенность связана с тем, что в решении не учитывается поглощение, обусловленное диссипацией энергии волны. Спектр резонансных частот, являющихся решением уравнения зависит от высоты отражающего слоя h. В неоднородной по высоте атмосфере h является, вообще говоря, функцией частоты [Matsumura et al., 2009], но в данной модели высота h считается постоянной величиной. В дальнейшем ограничимся исследованием акустических и электромагнитных возмущений только вблизи основной резонансной частоты.
Численный анализ уравнения при указанных выше параметрах и диапазонах изменения км и км–1 показал, что резонансные частоты лежат в интервале мГц. Для таких частот и высот отражающего слоя приближенно выполняется соотношение Это означает, что при резонансе “вертикальная длина волны” порядка высоты h отражающего слоя.
Таким образом, распространение акустической волны может приводить к возбуждению вертикальных колебаний газа на резонансных частотах. Возбуждаемая колебательная мода напоминает вертикальную стоячую волну, у которой имеется пучность на поверхности земли и смешанный пучность-узел при Отчасти это явление похоже на акустические колебания в трубе, на одном конце которой находится колеблющийся поршень, а другой конец открыт.
Возбуждение токов и геомагнитных возмущений в атмосфере и ионосфере
При вхождении акустической волны в ионосферу за фронтом волны возникает движение нейтрального газа, которое увлекает ионы и электроны, что приводит к генерации ионосферных токов и геомагнитным возмущениям (ГМВ). Генерация токов становится особенно существенной на больших высотах, поскольку амплитуда скорости движения газа и проводимость атмосферы резко увеличиваются с высотой. Можно ожидать, что наибольший эффект будет в районе гиротропного проводящего Е-слоя ионосферы, где проводимости Педерсена и Холла достигают наибольших значений.
Предположим, что вектор невозмущенного геомагнитного поля лежит в вертикальной плоскости x, z и образует угол θ (наклонение) с осью x, как показано на рис. 1. Акустическая волна распространяется вверх от поверхности земли, а ее горизонтальный волновой вектор направлен вдоль оси x, т.е. в меридиональном направлении. Теперь сформулируем основные уравнения и граничные условия данной задачи. Как и ранее полагаем, что зависимость от времени и координаты x определяется множителем Линеаризованные уравнения Максвелла для Е-слоя ионосферы, занимающей область имеют вид:
(13)
Здесь – магнитная постоянная, E – электрическая компонента возмущения, – вектор скорости нейтральной компоненты, а – единичный вектор, направленный вдоль невозмущенного магнитного поля. Продольная проводимость ионосферной плазмы в этой области намного больше проводимостей Педерсена и Холла Учитывая этот факт и условие конечности продольного тока получим, что откуда следует, что
(14)
В этом приближении уравнение (13) в проекциях преобразуется к виду:
(15)
(16)
(17)
где Умножая уравнение (15) на а уравнение (17) на а затем складывая эти уравнения, получим уравнение, не содержащее продольный ток:
(18)
Учитывая, что величины, входящие в эти уравнения, пропорциональны преобразуем уравнения (16) и (18) к следующему виду:
(19)
(20)
Рассмотрим Е-слой ионосферы в приближении тонкого слоя по сравнению с масштабом акустической волны. Для этого проинтегрируем уравнения (19) и (20) по z от L до а затем устремим формально толщину слоя к нулю. В итоге получим условие для скачка горизонтальных компонент магнитного поля на тонком слое
(21)
(22)
где квадратные скобки обозначают скачок величины, а и – интегральные проводимости Педерсена и Холла:
В атмосфере, занимающей слой проводимость воздуха возрастает с высотой по экспоненциальному закону: где величина l порядка нескольких километров. Пренебрегая сторонним током, возникающим вследствие движения проводящего воздуха в геомагнитном поле, воспользуемся уравнением Максвелла для атмосферы: которое в проекциях на координатные оси имеет вид:
(23)
Землю, занимающую полупространство считаем идеальным проводником. Тогда на границе между землей и атмосферой должны быть равны нулю тангенциальные составляющие электрического поля и нормальная составляющая магнитного поля, т.е. и
Верхняя ионосфера и магнитосфера, т.е. область расположенная выше Е-слоя, заполнена холодной бесстолкновительной плазмой, в которой продольная проводимость плазмы намного больше поперечной проводимости. Эта среда характеризуется альвеновской скоростью и волновой проводимостью Для однородной верхней ионосферы и магнитосферы можно использовать уравнения (19), (20), если в них подставить и заменить на величину В этой области будем пренебрегать влиянием акустической волны. Тогда вместо уравнений (19), (20) получим
(24)
(25)
Граничными условиями при являются скачок горизонтальных магнитных составляющих, определяемый формулами (21) и (22), и непрерывность горизонтальных компонентов электрического поля и
Решение задачи о возбуждении электромагнитных возмущений движениями нейтрального газа в ионосферной плазме с указанными выше граничными условиями приведено в Приложении. Для оценок параметров, входящих в это решение, используем следующие численные значения: См/м, км, Тл, км, См и См (ночные условия), км/с (максимум солнечной активности). Для интересующего нас частотного диапазона ВАР решения (П1.3) можно упростить, учитывая, что В частности, для ГМВ в атмосфере получим
(26)
Здесь использованы следующие обозначения:
(27)
Из соотношений (26) следует, что возникновение поперечной составляющей обусловлено холловскими токами в ионосфере, т.к. ее величина пропорциональна При этом на земле (z = 0) компонента меньше, чем по крайней мере на порядок.
Спектральные мощности электромагнитных возмущений пропорциональны квадратам амплитуд этих возмущений и, следовательно, пропорциональны параметру Этот параметр имеет смысл спектральной мощности вертикальной скорости газа у поверхности земли. Для его оценки используем результаты наземных измерений спектральной плотности давления газа во время регистрации ВАР, вызванного землетрясением 2008 г. Iwate-Miyagi Nairiku. Амплитуда спектрального пика давления с характерным периодом ∼260 с на расстоянии 30 км от эпицентра составила около гПа2/Гц [Iyemori et al., 2013]. Спектральная мощность вертикальной скорости газа составит где – плотность воздуха в пункте измерений. Подставляя сюда значения кг/м3 и м/с, получим, что м2/(с2Гц).
Разрыв в функции спектральной плотности скорости на резонансной частоте можно устранить, если учесть, что в реальности всегда присутствует диссипативное затухание акустической волны. Для этого можно формально заменить в показателях экспонент в решении (4) для высот на величину где играет роль эффективного коэффициента поглощения волны. Сравнение приведенных ниже результатов расчетов ГМВ с наземными измерениями показывает, что эти расчеты и наблюдательные данные хорошо согласуются, если м–1.
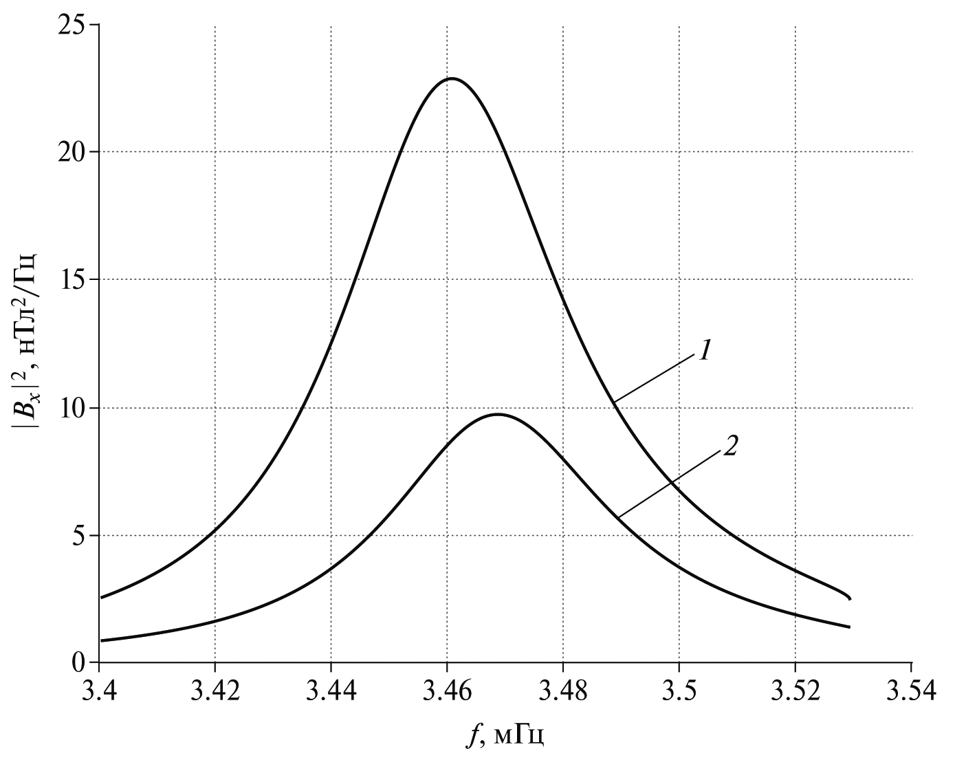
После землетрясения Iwate-Miyagi Nairiku на геомагнитных обсерваториях, расположенных на расстоянии ∼300 км от эпицентра, были зарегистрированы ГМВ, совпадающие по частоте со спектральным пиком акустических вариаций. Пиковое значение спектра мощности ГМВ составило ∼5 нТ2/Гц [Iyemori et al., 2013]. На рис. 2 показаны результаты расчетов частотной зависимости спектральной мощности горизонтальной составляющей ГМВ на земле. Для расчетов использовались значения км и а также указанные выше параметры. Из рис. 2 видно, что с ростом волнового числа пиковая величина уменьшается. Cпектральные пики имеют значения 9–23 нТл2/Гц, т.е. близки по порядку величины с данными измерений после землетрясения Iwate-Miyagi Nairiku [Iyemori et al., 2013].
Рис. 2. Модельная зависимость спектральной мощности горизонтальной компоненты ГМВ на земле от частоты. Графики 1 и 2 построены для волновых чисел и км−1.
Обсуждение и заключение
В работе разработана 2D-модель ВАР между термосферой и поверхностью земли, возбуждаемого во время землетрясений и извержений вулканов. Частота, при которой возникает ВАР, зависит как от высоты отражающего слоя атмосферы, так и от горизонтального волнового числа k, в отличие от упрощенных моделей (например, [Tahira, 1995]). Основное внимание уделялось фундаментальной моде с частотой мГц. В рамках построенной модели получены аналитические формулы, которые позволили рассчитать токи и ГМВ, возбуждаемые акустической ветвью АГВ в атмосфере и ионосфере.
Предполагалось, что акустическая волна распространяется вверх, а ее горизонтальный волновой вектор направлен в меридиональном направлении. Анализ решения задачи показал, что на земле преобладает горизонтальная составляющая геомагнитных вариаций, ориентированная вдоль направления горизонтального распространения волны В спектре возбуждаемых электромагнитных полей проявляется резкий максимум на частоте, отвечающей ВАР. Для оценки спектральной мощности ГМВ использовались показания датчиков давления во время землетрясения 2008 г. Iwate-Miyagi Nairiku в Японии [Iyemori et al., 2013]. Расчеты, основанные на этих данных, показали, что вблизи резонансной частоты спектральная амплитуда геомагнитных вариаций на земле может составить 10–25 нТл2/Гц в зависимости от k и параметров среды. Эти значения согласуются по порядку величины с результатами измерений ГМВ. Столь высокая амплитуда возмущений объясняется резким увеличением скорости газа в акустической волне с высотой, которая может приводить к большим возмущениям в ионосфере.
Основным источником возмущений в атмосфере обычно считают головную сейсмическую волну или поверхностную волну Рэлея [Голицын, Кляцкин, 1967], которая излучает в атмосферу почти вертикальную акустическую волну. Однако анализ данных, полученных во время японских землетрясений Mieken-Chubu (2007 г.) и Iwate-Miyagi Nairiku (2008 г.), показал, что резонансные барометрические спектры, измеренные на расстоянии ∼30 км от эпицентров, наблюдались через десятки минут после основного удара и длились 1–2 ч. Авторы работы [Iyemori et al., 2013] не дают объяснения этого явления, хотя оно может быть связано с афтершоковой активностью или возбуждением длиннопериодных поверхностных сейсмических волн. Обсуждение причин этого явления выходит за рамки проведенного нами теоретического исследования. Тем не менее, проведенный выше анализ и численные оценки, подтверждают связь наблюдаемых ГМВ с резонансными спектрами ВАР.
В качестве альтернативного механизма генерации ГМВ можно указать на воздействие акустической волны на концентрацию и температуру ионосферной плазмы, приводящее к вариациям ее тензора проводимости При наличии фонового электрического поля распространение акустической волны в ионосфере будет сопровождаться модуляцией фонового тока которая и приведет к ГМВ. Анализ этого механизма требует отдельного исследования.
Отметим также, что некоторые детали наземных измерений не удается объяснить из-за несовершенства используемой в работе модели, поскольку в ней не учитывалась локализация источника (эпицентра землетрясения/извержения) и уменьшение амплитуды атмосферной волны из-за ее геометрической расходимости при удалении от источника. Это означает, что оценки скорости движения газа в волне и геомагнитных возмущений справедливы лишь в окрестности эпицентра с размером, не превышающим нескольких сотен километров. Численные значения ГМВ, предсказываемых теорией, следует рассматривать в качестве грубых оценок, поскольку их величина может сильно меняться в зависимости от метеоусловий в атмосфере и значений ионосферных параметров.
Приложение
Электромагнитные возмущения в атмосфере описываются уравнениями (23). Кроме того, во всех средах выполняется уравнение Фарадея: которое в проекциях на координатные оси запишется так:
(П1.1)
Выражая из системы уравнений (П1.1) и (23) функции и получаем после некоторых преобразований следующие уравнения:
(П1.2)
В интересующем нас частотном диапазоне акустического резонанса и, следовательно, Учитывая, что максимальное значение проводимости атмосферы в области отражения АГВ порядка См/м, находим, что это неравенство выполняется, когда м−1. Решения уравнений (П1.2), удовлетворяющие сформулированным выше граничным условиям, имеют вид:
(П1.3)
где и – неопределенные константы. Остальные составляющие электромагнитного поля могут быть найдены с помощью следующих соотношений:
(П1.4)
В области выполняются уравнения (24) и (25). Преобразуя эти уравнения с помощью уравнений (П1.1) получим два волновых уравнения:
(П1.5)
(П1.6)
Первое уравнение отвечает быстрой магнитозвуковой (БМЗ) моде, а второе – альвеновской моде. Общие решения этих уравнений, описывающие уходящие в магнитосферу волны, имеют вид:
(П1.7)
(П1.8)
где и – неопределенные константы. Остальные компоненты электромагнитных возмущений выражаются через решения (П1.7) и (П1.8) следующим образом:
(П1.9)
Полученные решения должны удовлетворять граничным условиям (21) и (22) при Кроме того, на этой границе должны быть непрерывны и Подставляя все эти решения в граничные условия, получим алгебраическую систему уравнений для неизвестных коэффициентов Решая эту систему и подставляя коэффициенты в формулы (П1.3), (П1.7), и (П1.8), получим искомое решение задачи. В частности, коэффициенты и определяющие электромагнитное поле в атмосфере, имеют вид:
(П1.10)
Здесь использованы следующие обозначения:
(П1.11)
Подставляя соотношения (П1.10)–(П1.11) для коэффициентов и в формулы (П1.3), (П1.4), получаем решение задачи для электромагнитных возмущений в атмосфере.
Финансирование работы
Работа поддержана грантом РНФ 22-17-00125.
About the authors
V. V. Surkov
Schmidt Institute of Physics of the Earth, Russian Academy of Sciences; Pushkov Institute of Terrestrial Magnetism, Ionosphere and Radio Wave Propagation,Russian Academy of Sciences
Author for correspondence.
Email: surkovvadim@yandex.ru
Russian Federation, Moscow; Moscow
V. A. Pilipenko
Schmidt Institute of Physics of the Earth, Russian Academy of Sciences
Email: surkovvadim@yandex.ru
Russian Federation, Moscow
References
- Голицын Г.С., Кляцкин В.И, Колебания земной атмосферы, вызываемые движениями земной поверхности // Изв. АН СССР. Физика атмосферы и океана. 1967. Т. 3. № 10. С. 1044–1052.
- Госсард Э., Хук У. Волны в атмосфере. М.: Мир. 1978. 532 с.
- Куницын В.Е., Шалимов С.Л. Ультранизкочастотные вариации магнитного поля при распространении в ионосфере акустико-гравитационных волн // Вестн. Моск. ун-та. Сер. 3. Физ. Астрон. 2011. № 5. С. 75
- Мартинес-Беденко В.А., Пилипенко В.А., Шиокава К., Акбашев Р.Р. Электромагнитные УНЧ/КНЧ-колебания, вызванные извержением вулкана Тонга // Солнечно-земная физика. 2023. Т. 9. № 1. С. 83–94. doi: 10.12737/szf-84202208
- Сорокин В.М., Ященко А.К., Сурков В.В. Генерация геомагнитных возмущений в ионосфере волной цунами // Геомагнетизм и аэрономия. 2019. Т. 59. № 2. С. 236–248. doi: 10.1134/S0016794019020135
- Ясюкевич Ю.В., Едемский И.К., Перевалова Н.П., Полякова А.С. Отклик ионосферы на гелио- и геофизические возмущающие факторы по данным GPS. Иркутск: изд-во ИГУ. 2013. 259 с.
- Astafyeva E., Maletckii B., Mikesell T.D., Munaibari E., Ravanelli M., Coisson P., et al. The 15 January 2022 Hunga Tonga eruption history as inferred from ionospheric observations // Geophys. Res. Letters. 2022. V. 49. e2022GL098827. doi: 10.1029/2022GL098827
- Choosakul N., Saito A., Iyemori T., Hashizume M. Excitation of 4-min periodic ionospheric variations following the great Sumatra-Andaman earthquake in 2004 // J. Geophys. Res. 2009. V. 114. A10313, doi: 10.1029/2008JA013915
- Gavrilov B.G., Poklad Y.V., Ryakhovsky I.A., Ermak V.M., Achkasov N.S., Kozakova E.N. Global electromagnetic disturbances caused by the eruption of the Tonga volcano on 15 January 2022 // J. Geophys. Res.: Atmospheres. 2022. V. 127. e2022JD037411. https://doi.org/10.1029/2022JD037411
- Harding B.J., Wu Y.-J. J., Alken P., Yamazaki Y., Triplett C.C., Immel T.J., et al. Impacts of the January 2022 Tonga volcanic eruption on the ionospheric dynamo: ICON-MIGHTI and Swarm observations of extreme neutral winds and currents // Geophys. Res. Lett. 2022. V. 49. e2022GL098577. doi: 10.1029/2022GL098577
- Iyemori T., Nose M., Han D.-S., Gao Y., Hashizume M., Choosakul N., Shinagawa H., Tanaka Y., Utsugi M., Saito A., McCreadie H., Odagi Y., Yang F. Geomagnetic pulsations caused by the Sumatra earthquake on December 26, 2004 // Geophys. Res. Lett. 2005. V. 32. L20807, doi: 10.1029/2005GL024083
- Iyemori T., Tanaka Y., Odagi Y., Sano Y., Takeda M., Nose M., Utsugi M., Rosales D., Choque E., Ishitsuka J., Yamanaka S., Nakanishi K., Matsumura M., Shinagawa H. Barometric and magnetic observations of vertical acoustic resonance and resultant generation of field-aligned current associated with earthquakes // Earth Planets Space. 2013. V. 65. P. 901–909. doi: 10.5047/eps.2013.02.002
- Iyemori T., Nishioka M., Otsuka Y., Shinbori A. A confirmation of vertical acoustic resonance and field aligned current generation just after the 2022 Hunga Tonga Hunga Ha’apai volcanic eruption // Earth, Planets and Space. 2022. V. 74. P. 103, doi: 10.1186/s40623-022-01653-y
- Kanamori H., Mori J., Harkrider D.G. Excitation of atmospheric oscillations by volcanic eruptions // J. Geophys. Res. 1994. V. 99. P. 21947–21961.
- Matsumura M., Iyemori T., Tanaka Y., Han D., Nose M., Utsugi M., Oshiman N., Shinagawa H., Odagi Y. Tabata Y. Acoustic resonance between ground and thermosphere // Data Science Journal. 2009. V. 8. P. 68–77. doi: 10.2481/dsj.8.S68
- Nishida K., Kobayashi N., Fukao Y., Resonant oscillations between the solid Earth and the atmosphere // Science. 2000. V. 287. P. 2244–2246.
- Lognonné, P., Clevede E., Kanamori H., Computation of seismograms and atmospheric oscillations by normal-mode summation for a spherical earth model with realistic atmosphere // Geophys. J. Int. 1998. V. 135. P. 388–406.
- Saito A., Tsugawa T., Otsuka Y., Nishioka M., Iyemori T., Matsumura M., Saito S., Chen C.H., Goi Y., Choosakul N. Acoustic resonance and plasma depletion detected by GPS total electron content observation after the 2011 off the Pacific coast of Tohoku Earthquake // Earth Planets Space. 2011. V. 63. P. 863–867.
- Shinagawa H., Iyemori T., Saito S., Maruyama T. A numerical simulation of ionospheric and atmospheric variations associated with the Sumatora earthquake on December 26, 2004 // Earth Planets Space. 2007. V. 59. P. 1015–1026.
- Shinbori A., Otsuka Y., Sori T., Nishioka M., Perwitasari S., Tsuda T., Nishitani N. Electromagnetic conjugacy of ionospheric disturbances after the 2022 Hunga Tonga Hunga Ha′apai volcanic eruption as seen in GNSS TEC and SuperDARN Hokkaido pair of radars observations // Earth, Planets and Space. 2022. V. 74. P. 106. https://doi.org/10.1186/s40623-022-01665-8
- Sorokin V.M., Yashchenko A.K., Surkov V.V. Geomagnetic field perturbations resulted from tsunami wave impact on the ionosphere // Progress in Electromagnetics Research B. 2019. V. 85. P. 49–63. doi: 10.2528/PIERB19050201
- Tahira M., Acoustic resonance of the atmosphere at 3.7 mHz // J. Atmos. Science. 1995. V. 52. P. 2670–2674.
- Themens D.R., Watson C., Žagar N., Vasylkevych S., Elvidge S., McCaffrey A., Prikryl P., Reid B., Wood A., Jayachandran P.T. Global propagation of ionospheric disturbances associated with the 2022 Tonga volcanic eruption // Earth and Space Science Open Archive. 2022. doi: 10.1002/essoar.10510350.1
- Yamazaki Y., Soares G., Matzka J. Geomagnetic detection of the atmospheric acoustic resonance at 3.8 mHz during the Hunga Tonga eruption event on 15 January 2022 // J. Geophys. Res. 2022. V. 127. e2022JA030540. https://doi.org/10.1029/2022JA030540
- Zettergren M.D., Snively J.B. Ionospheric response to infrasonic-acoustic waves generated by natural hazard events // J. Geophys. Res. 2015. V. 120. P. 8002–8024. https://doi.org/10.1002/2015JA0211-16
- Zhang S-R., Vierinen J., Aa E., Goncharenko L.P., Erickson P.J., Rideout W., Coster A.J., Spicher A. Tonga volcanic eruption induced global propagation of ionospheric disturbances via Lamb waves // Front. Astron. Space Science. 2022. V. 9. 871275. doi: 10.3389/fspas.2022.871275
Supplementary files




