Применение новых статистических методов к оценке параметров поля сейсмичности на примере региона Японии
- Авторы: Писаренко В.Ф.1, Скоркина А.А.1, Рукавишникова Т.А.1
-
Учреждения:
- Институт теории прогноза землетрясений и математической геофизики РАН
- Выпуск: № 6 (2023)
- Страницы: 163-174
- Раздел: Статьи
- URL: https://bakhtiniada.ru/0002-3337/article/view/249492
- DOI: https://doi.org/10.31857/S0002333723060169
- EDN: https://elibrary.ru/WFWZDB
- ID: 249492
Цитировать
Полный текст
Аннотация
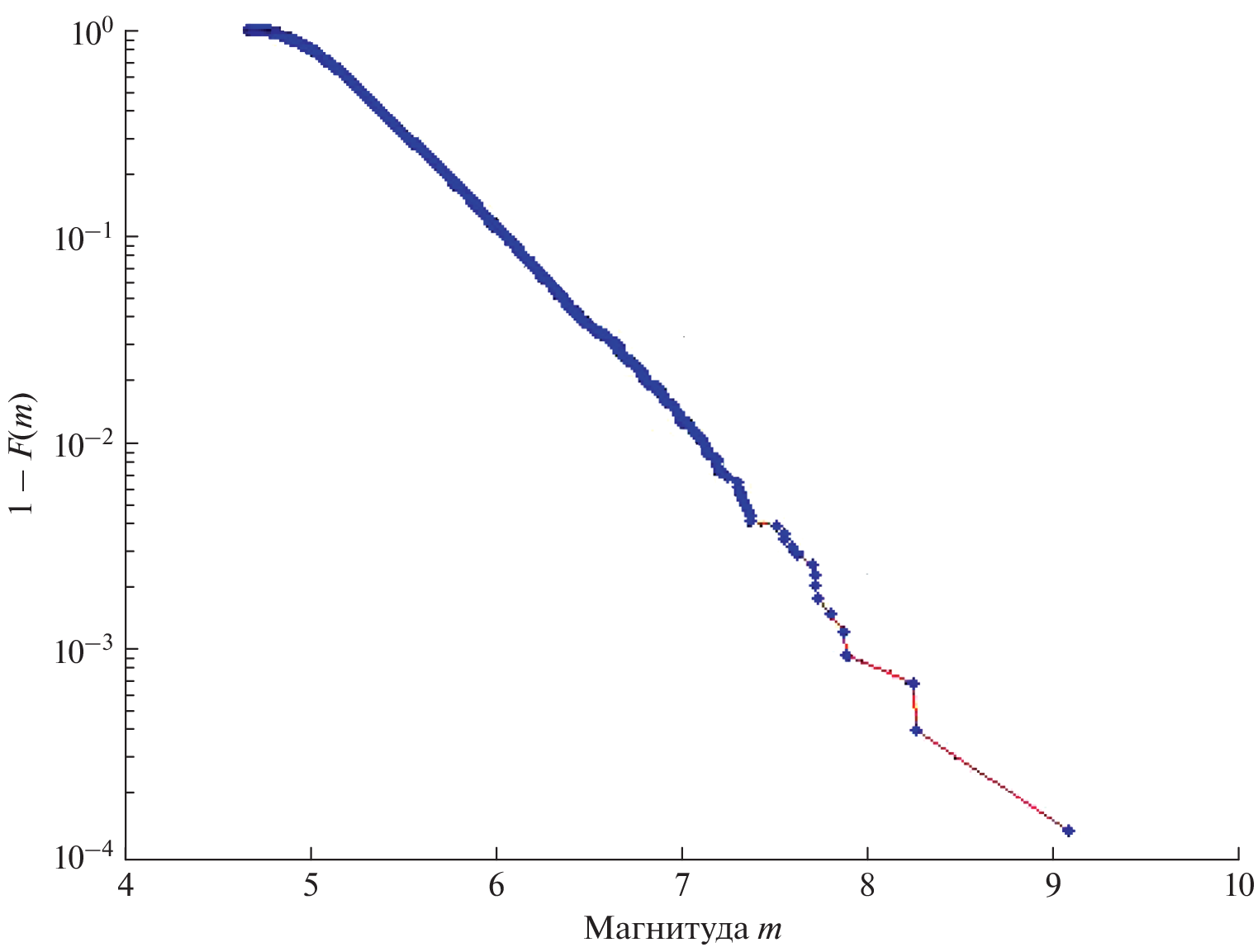
Настоящая работа посвящена применению некоторых новых статистических методов к анализу пространственной структуры сейсмического поля в высокосейсмичном регионе в окрестности Японии, ограниченном координатами: широта 28°–50° N; долгота 130–150° E. Получены оценки поля интенсивности сейсмического потока по методу k-ближайших соседей для диапазона магнитуд m ≥ 5.2. Наиболее высокие значения интенсивности порядка 10–4 \(\frac{1}{{{\text{{\cyrg}{\cyro}{\cyrd}}}{\kern 1pt} - {\kern 1pt} {\text{{\cyrk}}}{{{\text{{\cyrm}}}}^{{\text{2}}}}}}\) сосредоточены на глубинах до 100 км и проявляются в окрестности мегаземлетрясения Тохоку. Пространственное разрешение оценок интенсивности колеблется от 33–50 км на участках с высокой интенсивностью до 100 км и более в зонах слабой интенсивности. Показано, что параметры сейсмического поля – интенсивность λ, наклон графика повторяемости β, наибольшая возможная магнитуда m1 – имеют разные масштабы пространственной изменчивости и, соответственно, к ним должны применяться разные масштабы пространственного осреднения. На основе модели усеченного распределения Гутенберга–Рихтера получены оценки наклона графика повторяемости (b-value) и верхней границы распределения m1. Предложен оригинальный метод определения оптимального радиуса осреднения для произвольной ячейки пространственной сетки. Метод основан на использовании статистического коэффициента вариации соответствующего параметра. Для рассмотренного региона получена оценка максимальной возможной магнитуды с учетом поправки на смещение Мmax = 9.60 \( \pm \) 0.41.
Об авторах
В. Ф. Писаренко
Институт теории прогноза землетрясений и математической геофизики РАН
Автор, ответственный за переписку.
Email: pisarenko@mail.ru
Россия, г. Москва
А. А. Скоркина
Институт теории прогноза землетрясений и математической геофизики РАН
Автор, ответственный за переписку.
Email: anna@mitp.ru
Россия, г. Москва
Т. А. Рукавишникова
Институт теории прогноза землетрясений и математической геофизики РАН
Автор, ответственный за переписку.
Email: tanyar@mitp.ru
Россия, г. Москва
Список литературы
- Писаренко В.Ф. Статистическая оценка максимального возможного землетрясения // Физика Земли.1991. № 9. С. 38–46. English translation: Pisarenko V.F. Statistical evaluation of maximum possible magnitude // Izvestiya, Physics of the Solid Earth. 1991. V. 27. P. 757–763.
- Писаренко В.Ф., Родкин М.В. Декластеризация сейсмического потока, статистический анализ // Физика Земли. 2019. № 5. С. 38–52. English translation: Pisarenko V.F., Rodkin M.V. Declustering of seismicity flow: statistical analysis// Izvestiya, Physics of the Solid Earth. 2019. V. 55. № 5. P. 733–745.
- Писаренко В.Ф., Родкин М.В., Рукавишникова Т.А. Стабильная модификация закона повторяемости землетрясений и перспективы ее применения в сейсмическoм районировании // Физика Земли. 2020. № 1. С. 62–76. English translation: Pisarenko V.F., Rodkin M.V., Rukavishnikova T.A. Stable modification of frequency–magnitude relation and prospects for its application in seismic zoning // Izvestiya, Physics of the Solid Earth. 2020. V. 56. № 1. P. 53–65.
- Писаренко В.Ф. Оценка параметров усеченного распределения Гутенберга–Рихтера (УГР) // Физика Земли. 2022. № 1. С. 90–99.
- Писаренко В.Ф., Ружич В.В., Скоркина А.А., Левина Е.А. Структура сейсмического поля Байкальской рифтовой зоны // Физика Земли. 2022. № 3. С. 1–19.
- Писаренко В.Ф., Скоркина А.А., Рукавишникова Т.А. Как выбирать интервал магнитуд для оценки наклона графика повторяемости // Вулканология и сейсмология. 2023. № 2. С. 1–9.
- Aki K. Maximum likelihood estimate of b in the formula lg(N) = a − bM and its confidence limits // Bull. Earthq. Res. Inst. Tokyo Univ. 1965. V. 43. P. 237–239.
- Beirlant J., Kijko A., Reynkens T., Einmahl J. Estimating the maximum possible earthquake magnitude using extreme value methodology: the Groningen case // Natural Hazards. 2019. V. 98. P. 1091–1113.
- Bender B. Maximum likelihood estimation of b-values for magnitude grouped data // BSSA 1983. V. 73(3). P. 831–851.
- Cramer H. Mathematical methods of statistics. Princeton Univ. Press, Princeton. 1940. 575 p.
- Efron B. Bootstrap methods: another look at the jackknife // Ann.Statist. 1979. V. 7(1). P. 1–26.
- Gutenberg B., Richter C. Seismicity of the Earth // Princeton University Press. 1954. NY.
- Holschneider M., Zoller G., Hainzl S. Estimation of the maximum possible magnitude in the framework of the doubly truncated Gutenberg–Richter model // BSSA. 2011. V. 101(4). P. 1649–1659.
- Kanamori H. The Energy Release in Great Earthquakes // J. Geophys. Res. 1977. V. 82. P. 2981–2987.
- Khan P.A., Manoj G., Chakraborty P., Mukherjee D. Seismic b-value and the assessment of ambient stress in Northeast India // Pure Appl. Geophys. 2011. V. 168. P. 1693–1706.
- Kijko A. Estimation of the maximum earthquake magnitude Mmax // Pure Appl. Geophys. 2004. V. 161. P. 1655–1681.
- Kijko A., Singh M. Statistical tools for maximum possible earthquake estimation // Acta Geophys. 2011. V. 59(4). P. 674–700.
- Kolathayar S., Sitharam T., Vipin K. Spatial variation of seismicity parameters across India and adjoining areas // Nat. Hazards. 2012. V. 60. P. 1365–1379.
- Marzocchi W., Sandri L. A review and new insights on the estimation of the b-value and its uncertainty // Annals Geophysics. 2003. V. 46(6). P. 1271–1282.
- Pisarenko V.F., Lyubushin A.A., Lysenko V.B., Golubeva T.V. Statistical estimation of seismic hazard parameters: maximal possible magnitude and related parameters // BSSA. 1996. V. 86(3). P. 691–700.
- Pisarenko V.F., Rodkin M.V. Heavy-tailed distributions in disaster analysis // Mathematical Geosciences, New York, Springer. 2010. V. 43. P. 501–502. https://doi.org/10.1007/s11004-011-9339-4.
- Pisarenko V.F., Sornette A., Sornette D., Rodkin M.V. Characterization of the tail of the distribution of earthquake magnitudes by combining the GEV and GPD descriptions of extreme value theory // Pure Appl. Geophys. 2014. V. 171. P. 1599–1624.
- Pisarenko V.F., Rodkin M.V. The maximum earthquake in future T years: Checking by a real catalog // Chaos, Solitons & Fractals. 2015. V. 74. P. 89–98.
- Pisarenko V.F., Rodkin M.V. Statistics and spatial-temporal structure of ground acceleration caused by earthquakes in the North-Western Pacific // Pure Appl. Geophys. 2020. V. 177. P. 2563–2578.
- Pisarenko V.F., Pisarenko D.V. A modified k-nearest neighbors method and its application to estimation of seismic intensity // Pure Appl. Geophys. 2022. V. 179. 4025–4036. http://orcid.org/10.1007/s00024-021-02717-y
- Pisarenko V.F., Rodkin M.V. Approaches to solving the maximum possible earthquake magnitude (Mmax) Problem // Surveys in Geophysics. 2022. V. 43. P. 561–595.
- Salahshoor H., Lyubushin A., Shabani E., Kazemian J. Comparison of Bayesian estimates of peak ground acceleration (Amax) with PSHA in Iran // J. Seismology. 2018. V. 22. P. 1515–1527.
- Talukdar P. Seismic study and spatial variation of b-value in Northeast India// IOSR J. Applied Physics (IOSR-JAP). 2013. V. 4. P. 31–40.
- Taroni M., Zhuang J., Marzocchi W. High-definition mapping of the Gutenberg–Richter b-value and its relevance: a case study in Italy // Seismol. Res. Lett. 2021. V. 92. P. 3778–3784.
- Usami T. Study of historical earthquakes in Japan // Bull. of Earthquake Research. 1979. V.54. P.399-439.
- Utsu T. Catalog of large earthquakes of Japan from 1885 through 1925 // Bull. Earthquake Research. 1982. V. 57. P. 401–463.
Дополнительные файлы













