Study of the Stability of a Hybrid Electric Power Complex with Non-Traditional and Renewable Energy Sources of Various Types with a Change in Load Power
- Authors: Baranov N.N.1, Kryukov K.V.2, Rodkin N.S.2
-
Affiliations:
- Joint Institute for High Temperatures of the Russian Academy of Sciences
- Moscow Power Engineering Institute
- Issue: No 1 (2024)
- Pages: 95-102
- Section: Articles
- URL: https://bakhtiniada.ru/0002-3310/article/view/259124
- DOI: https://doi.org/10.31857/S0002331024010111
- ID: 259124
Cite item
Full Text
Abstract
An urgent scientific and practical problem of modern distributed generation is being solved, aimed at the development of universal hybrid electric power complexes based on non-traditional and renewable energy sources of various types.
Full Text
ВВЕДЕНИЕ
ЗАДАЧИ ИССЛЕДОВАНИЯ
Одним из ключевых направлений энергетической стратегии РФ на долгосрочную перспективу является организация надежного энергообеспечения удаленных объектов и территорий, не подключенных к единой энергосети (Восточная Сибирь, Крайний Север и др.). Для решения этой проблемы необходимо построение эффективной распределенной энергетики, использующей различные местные, в том числе возобновляемые, источники энергии. Выполняемые исследования посвящены вопросам создания универсальных гибридных электроэнергетических комплексов для задач распределенной энергетики, использующих различные альтернативные энергоисточники.
Исследуемая комплектация гибридного электроэнергетического комплекса (ГЭК) включала: фотоэлектрический генератор (ФЭГ), ветроэнергоустановку (ВЭУ), дизель-генераторную установку (ДГУ), аккумуляторную батарею (АБ), а также преобразователи постоянного тока (ППТ) в качестве регуляторов первичных источников энергии и инвертор на выходе системы для питания потребителей переменным током с напряжением 220 В и стандартной частотой 50 Гц.
Данный вариант комплектации ГЭК (мощностью 15–20 кВт) условно можно считать базовым. В зависимости от решаемых задач в состав ГЭК могут входить и другие структуры. В их числе: миниГТУ, ЭХГ, топливные элементы, водородные накопители, суперконденсаторы, электролизеры и т. п.
Следует отметить, что в связи со стохастическим характером генерируемой мощности от ВИЭ, для бесперебойного снабжения потребителей электроэнергией требуемого качества, в комплектацию оборудования гибридного электроэнергетического комплекса включены накопители энергии. Это могут быть АБ или конденсаторные накопители для сглаживания пиковых суточных неравномерностей, а также топливные элементы для нивелирования сезонных неравномерностей (обеспечивающих длительное хранение энергии, с возможностью ее выдачи в течение нескольких суток или даже десятков суток после выработки).
Поиск оптимальных технических решений при построении эффективных гибридных энергетических комплексов должен базироваться как на экспериментальных исследованиях, так и построении адекватных математических моделей.
Проводимые исследования были ориентированы на разработку компьютерной модели гибридного энергокомплекса и решение ряда ключевых научно-практических задач, с целью обеспечения устойчивой совместной работы первичных возобновляемых источников энергии (ФЭГ, ВЭУ), а также резервных (ДГУ и АБ), входящих в состав комбинированной системы электроснабжения. Была выполнена экспериментальная отработка основных элементов комбинированной энергоустановки, режимов ее работы и алгоритмов управления.
При разработке алгоритмов управления ГЭК необходимо учитывать особенности работы и доступность первичных источников энергии, архитектуру гибридной системы (т. е. ее надлежащий вид и размеры с накопителем или без него), мощность нагрузки, выбор подходящей топологии регулятора мощности для подключения к источникам питания с целью их оптимальной работы, возможность регулирования напряжения и частоты для систем, подключенных к сети, а также принимать во внимание стоимость эксплуатации и воздействие на окружающую среду [1].
Одной из основных задач алгоритмов управления ГЭК является регулирование мощности первичных источников для достижения максимальной эффективности ГЭК и обеспечения потребителей качественной электроэнергией. Для этого алгоритмы управления преобразователями, подключенными к первичным источникам, нацеливаются на поиск точки максимальной мощности для ФЭП и ВЭУ, поддержку состояния заряда и ограничение по току для АБ и включение/отключение ДГУ по необходимости [2, 3].
Однако вопросам устойчивости комбинированной энергосистемы в переходных режимах не было уделено должного внимания. В связи с этим проводимое исследование было ориентировано на рассмотрение устойчивости энергокомплекса в переходных процессах при скачкообразном изменении мощности нагрузки.
Полученные результаты демонстрируют возможности разрабатываемого гибридного энергокомплекса решать конкретные практические задачи по обеспечению потребителей электроэнергией стандартного качества при любых спонтанных отклонениях от номинальных режимов работы первичных возобновляемых источников энергии.
РАЗРАБОТКА КОМПЬЮТЕРНОЙ МОДЕЛИ ГЭК С СИСТЕМОЙ АВТОМАТИЧЕСКОГО УПРАВЛЕНИЯ, РЕГУЛИРОВАНИЯ И ЗАЩИТЫ
Разработанная в программном комплексе Matlab Simulink [3] модель гибридного электроэнергетического комплекса (ГЭК), на которой проводились исследования, приведена на рис. 1.
Рис. 1. Компьютерная модель ГЭК
Схема Matlab модели ГЭК состоит из моделей источников с полупроводниковыми преобразователями (PV-array, Wind Generator, DG, Battery), блоков измерений параметров модели (Measurement module, WT measurement, PV measurement, DG measurement), нагрузки (Нагр.1, Нагр.2, Нагр.3), управляемых коммутационных аппаратов (KM1, KM2, KM3), а также контроллера режимов работы (Mode_controller).
В общем случае управление ГЭК осуществляется от центрального контроллера, который задает режимы работы локальных контроллеров, связанных с преобразователями первичных источников энергии (ФЭГ, ВЭУ, ДГУ). Функцией центрального контроллера является сбор информации от различных источников энергии и выбор режима управления потоками энергии от этих источников.
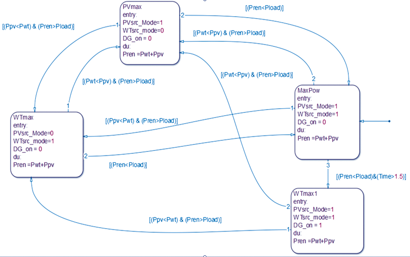
Модель контроллера режимов работы выполнена в редакторе Matlab/Stateflow [4]. Подсистема Stateflow представляет собой графический инструментарий для проектирования сложных систем управления и является значительным дополнением к среде Simulink. Stateflow дает возможность моделировать поведение сложных событийно-управляемых систем [5, 6].
Модель контроллера режимов работы, выполненная в редакторе Matlab/StateFlow (рис. 2), реализует управление режимами работы ГЭК на основе значений токов каждого из элементов системы (ФЭГ, ВЭУ, ДГУ), а также степени заряда АБ.
Рис. 2. Модель контроллера режимов работы ГЭК
ИССЛЕДОВАНИЕ СОВМЕСТНОЙ РАБОТЫ РАЗНОРОДНЫХ ИСТОЧНИКОВ НА ОБЩУЮ НАГРУЗКУ ПЕРЕМЕННОГО ТОКА
В структурной системе ГЭК с общей шиной постоянного тока (типа представленной на рис. 3) полная энергия, передаваемая в нагрузку, должна делиться между ВЭУ, ФЭГ, ДГУ в зависимости от вырабатываемой этими источниками энергии.
Рис. 3. Структурная схема ГЭК
Условием оптимального функционирования ГЭК на базе ВИЭ является электроснабжение нагрузки переменного тока при использовании фотоэлектрических преобразователей и ветроэнергетической установки (без подключения либо при минимальном времени работы ДГУ).
При построении системы управления гибридного энергокомплекса, содержащего ФЭГ, ВЭУ и ДГУ и схематически изображенного на рис. 3, ее целесообразно разбить на несколько локальных контроллеров [7], осуществляющих управление отдельными источниками, и один глобальный контроллер, осуществляющий выбор режимов работы ГЭК.
Так как выработка энергии ФЭГ и ВЭУ непостоянна, то одной из задач контроллера режимов работы должно быть обеспечение требуемой длительности питания нагрузки от АБ. Ввиду того что в средних широтах может быть большое количество пасмурных и безветренных дней, система управления должна поддерживать достаточно высокую степень заряда АБ в периоды высокой выработки ФЭГ и ВЭУ (все преобразователи работают в режиме поиска точки максимальной мощности), а также минимальную скорость разряда АБ при питании нагрузки только от АБ.
Следует отметить, что при высокой энерговыработке ФЭГ и ВЭУ, высокой степени заряда АБ и малых нагрузках необходимо ограничивать энергию от ФЭГ и ВЭУ и переключать полупроводниковые преобразователи в режим стабилизации напряжения. В связи с этим системы управления полупроводниковыми преобразователями ГЭК должны иметь два канала управления: 1) канал поиска точки максимальной мощности; 2) канал стабилизации тока или напряжения. Ограничение скорости разряда АБ может быть достигнуто путем подключения ДГУ для питания нагрузки в случае, когда наблюдается дефицит энергии от возобновляемых источников.
АНАЛИЗ УСТОЙЧИВОСТИ ГЭК В ПЕРЕХОДНЫХ ПРОЦЕССАХ ПРИ СКАЧКООБРАЗНОМ ИЗМЕНЕНИИ МОЩНОСТИ НАГРУЗКИ
Анализ устойчивости ГЭК в переходных процессах проведен для нагрузки суммарной мощностью 7.5 кВт, имеющей 3 ступени регулирования по 2.5 кВт.
Рассмотрим работу ГЭК для следующих случаев изменения нагрузки:
Реакция на кратковременный всплеск нагрузки
В этом опыте последовательность коммутации нагрузки выглядит следующим образом. В начальный момент времени суммарная мощность нагрузки составляет 2.5 кВт, в момент времени t = 3 с происходит подключение дополнительной нагрузки и ее мощность возрастает до 7.5 кВт, затем в момент времени t = 3.5 с происходит снижение мощности нагрузки до 2.5 кВт. При этом основной задачей ГЭК является демпфирование скачка мощности нагрузки за счет получения дополнительной мощности из АБ на время увеличения мощности нагрузки. Время переходного процесса составило 0.15 с при работе на полную мощность и изменении режима работы ФЭГ.
Реакция на кратковременное отключение нагрузки
В этом опыте последовательность коммутации нагрузки выглядит следующим образом. В начальный момент времени суммарная мощность нагрузки составляет 7.5 кВт, в момент времени t = 6 с происходит отключение нагрузки и ее мощность снижается до 2.5 кВт, затем в момент времени t = 7.5 с происходит увеличение мощности нагрузки до 7.5 кВт. При этом основной задачей ГЭК является демпфирование провала мощности нагрузки за счет перевода избытка генерируемой возобновляемыми источниками энергии мощности на заряд АБ или ее вывод в балластную нагрузку. Время переходного процесса составило 0.15 с при изменении режима работы ВЭУ.
Реакция на ступенчатое изменение нагрузки
В этом опыте последовательность коммутации нагрузки выглядит следующим образом. В начальный момент времени суммарная мощность нагрузки составляет 7.5 кВт, в момент времени t = 3 с происходит отключение нагрузки и ее мощность снижается до 2.5 кВт, в момент времени t = 4 с происходит снижение генерации ФЭГ, в момент времени t = 6.3 с происходит снижение генерации ВЭУ, затем в момент времени t = 7.5 с происходит увеличение мощности нагрузки до 5 кВт, после чего в момент времени t = 8.3 с генерация ВЭУ восстанавливается на прежнем уровне.
Основной задачей ГЭК является перевод избыточной энергии на заряд АБ при сбросе нагрузки и подключение ДГУ для питания нагрузки в случае, если существует дефицит мощности возобновляемых источников и питание от АБ осуществляется дольше заданного интервала времени.
По результатам моделирования переходных процессов были получены значения коэффициентов регуляторов системы управления, позволяющие получить возможность быстрого и плавного переключения между режимами работы полупроводниковых преобразователей ГЭК, а также возможность переключения между режимами работы ГЭК с минимальной длительностью и перерегулированием.
Таким образом, исследования на компьютерной модели ГЭК продемонстрировали стабильную работу преобразователей ГЭК при подключении и отключении нагрузки в различных режимах генерации первичных источников. При этом время переключения ГЭК между режимами работы (время установления переходных процессов на нагрузке) составляет не более 0.15 с при кратковременном сбросе и набросе нагрузки (как показано на рис. 4).
Рис. 4. Осциллограммы мощности основных структурных элементов ГЭК при сбросе-набросе нагрузки
На рис. 5 приведены полученные в результате компьютерных исследований диаграммы работы контроллеров точки максимальной мощности ФЭГ и ВЭУ.
Рис. 5. Диаграммы мощности на выходе регуляторов ФЭУ и ВЭУ при изменении интенсивности солнечного излучения и скорости ветра
Как видно из графиков, контроллерам удается отследить, при изменении интенсивности солнечного излучения и скорости ветра, изменения генерируемой возобновляемыми источниками энергии, и поддерживать работу полупроводниковых преобразователей в точке максимальной мощности. При этом время перехода в новую точку максимальной мощности не превышает 0.1 с для ФЭГ и 0.2 с для ВЭУ.
Было проведено моделирование различных возможных режимов работы ГЭК:
1) ГЭК работает на полную мощность нагрузки (5 кВт), при этом происходит изменение режима работы ФЭГ, а мощность ВЭУ постоянна;
2) ГЭК работает на полную мощность нагрузки (5 кВт), при этом происходит изменение режима работы ВЭУ, а мощность ФЭГ постоянна;
3) ГЭК работает на 30% мощности нагрузки (1.5 кВт), при этом происходит изменение режимов работы как ФЭГ, так и ВЭУ;
4) ГЭК работает на 10% мощности нагрузки (500 Вт) при малой мощности ВЭУ и отключенном ФЭГ.
На рис. 6 в качестве примера представлены диаграммы мощностей на выходе полупроводниковых преобразователей, а также мощность нагрузки для одного из анализируемых режимов, когда ГЭК работает на 30% мощности нагрузки (1.5 кВт), при этом происходит изменение режимов работы как ФЭГ, так и ВЭУ.
Рис. 6. Диаграмма работы ГЭК (ГЭК работает на 30% мощности нагрузки (1.5 кВт), при этом происходит изменение режимов работы как ФЭГ, так и ВЭУ)
Из приведенных графиков (рис. 6) и результатов моделирования ряда других режимов работы ГЭК следует, что время переключения ГЭК между режимами работы (время установления переходных процессов на нагрузке) составляет:
- 15 с при работе на полную мощность при изменении режима работы ФЭГ;
- 15 с при работе на полную мощность при изменении режима работы ВЭУ;
- 15 с при изменении режима работы ФЭГ или ВЭУ и работе на нагрузку, составляющую 30% от полной мощности;
- 1 с при работе на нагрузку, составляющую 10% от полной мощности, малой мощности ВЭУ и отключенном ФЭГ.
ОСНОВНЫЕ ПОЛУЧЕННЫЕ РЕЗУЛЬТАТЫ
- Предложена и реализована в экспериментах топология автономного ГЭК на базе ФЭГ, ВЭУ, ДГУ и АБ, в котором каждый из первичных источников имеет полупроводниковый преобразователь, подключенный к общей шине постоянного тока. При этом в структуру полупроводникового преобразователя для ФЭП введены реверсивные регуляторы, позволяющие поддерживать работу всех модулей ФЭП в точке максимальной мощности в условиях низкой и неравномерной освещенности.
- Разработана компьютерная модель ГЭК в программном комплексе Matlab/Simulink, на которой проводилась экспериментальная отработка основных элементов комбинированной энергоустановки и режимов ее работы.
- Исследование совместной работы первичных источников энергии на общую нагрузку переменного тока показало, что при ограниченной мощности каждого из типов ВИЭ (ФЭГ и ВЭУ) возможно суммировать их мощности для обеспечения требуемой мощности нагрузки с одновременной зарядкой АБ или при минимальном расходе энергии аккумулятора.
- Выполненные исследования продемонстрировали эффективность использованных методов поиска точки максимальной мощности ФЭГ и ВЭУ, а также стабильную работу полупроводниковых преобразователей ГЭК в режимах ограничения генерируемой мощности при изменяющейся скорости ветра и интенсивности солнечного излучения. Время установления переходных процессов на нагрузке составляет не более 0.15 с при изменении режимов работы ФЭГ и ВЭУ или отключении одного из них.
- Проводимые исследования и полученные результаты демонстрируют возможности разрабатываемой системы управления ГЭК решать конкретные практические задачи по обеспечению потребителей электроэнергией стандартного качества при любых спонтанных отклонениях от номинальных режимов работы первичных возобновляемых источников энергии.
About the authors
N. N. Baranov
Joint Institute for High Temperatures of the Russian Academy of Sciences
Author for correspondence.
Email: nsmppve@iht.mpei.ac.ru
Russian Federation, Moscow
K. V. Kryukov
Moscow Power Engineering Institute
Email: KriukovKV@mpei.ru
Russian Federation, Moscow
N. S. Rodkin
Moscow Power Engineering Institute
Email: RodkinNS@mpei.ru
Russian Federation, Moscow
References
- Barnam S. A review of algorithms for control and optimization for energy management of hybrid renewable energy systems. Journal of Renewable and Sustainable Energy. 10. 053502. 2018.
- Dahmane M., Bosche J., El-Hajjaji A. and Dafarivar M. Renewable energy management algorithm for stand-alone system. International Conference on Renewable Energy Research and Applications (ICRERA), Madrid, Spain, 2013, pp. 621–626, doi: 10.1109/ICRERA.2013.6749830
- Zerkaoui S., A. E. Hajjaji and J. Bosche. On-line control strategy for instantaneous power management of hybrid power system based on dynamic fuzzy logic controller. 7th IEEE Conference on Industrial Electronics and Applications (ICIEA), Singapore, 2012, pp. 1130–1136, doi: 10.1109/ICIEA.2012.6360893
- Черных И. В. Моделирование электротехнических устройств в Matlab, SimPowerSystems и Simulink. М.: Изд. МК Пресс. 2014.
- Кузнецов С. Г., Клебанов Б. И. Применение средств MATLAB SIMULINK STATEFLOW для создания автономной модели интеллектуального агента // Современные наукоемкие технологии. 2021. № 5. С. 57–62.
- Вакушин А. А., Клебанов Б. И. Сравнительный анализ пакетов MATLAB.STATEFLOW/SIMULINK и ANYDYNAMICS для построения имитационных моделей социальных систем // Современные наукоемкие технологии. 2021. № 7. С. 18–23.
- Баранов Н.Н., Крюков К. В. Разработка системы управления гибридного электроэнергетического комплекса, в состав которого входят нетрадиционные и возобновляемые источники энергии разных типов. // Журнал «Известия РАН. Энергетика». 2021 г. № 4. С. 72–81. doi: 10.31857/S0002331021040038
Supplementary files








