The Tolerance Control of Capacitive Ignition Systems Ignition Capacity with Semiconductor Spark Plugs
- Authors: Gizatullin F.A.1, Yushkova O.A.1, Abrosov A.V.1
-
Affiliations:
- Ufa University of Science and Technology
- Issue: No 1 (2024)
- Pages: 54-62
- Section: Articles
- URL: https://bakhtiniada.ru/0002-3310/article/view/259120
- DOI: https://doi.org/10.31857/S0002331024010071
- ID: 259120
Cite item
Full Text
Abstract
The analytical determination results of the distribution law of the capacitive ignition systems ignition capacity criterion, which is a function of parameters, including, among other things, the discharge current, energy and duration of spark discharges in semiconductor plugs are presented. These parameters are of a probabilistic nature; the problem is solved based on the distribution laws of two diagnostic quantities associated with the spark discharges parameters by functional dependencies. Obtained based on probability theory methods, the distribution law of the flammability criterion makes it possible to carry out tolerance control of the ignition systems flammability using the developed algorithm.
Full Text
ВВЕДЕНИЕ
Важнейшими показателями качества емкостных систем зажигания авиационных двигателей являются надежность, энергетическая эффективность, воспламеняющая способность и ресурс работы. Специфика оценки названных показателей качества заключается в том, что разрядный процесс в полупроводниковых свечах всех типов состоит из двух стадий – подготовительной и искровой, – причем параметры искровых разрядов, ответственные за воспламенение топливовоздушных смесей в двигателях (энергия, разрядный ток и длительность разрядов) являются вероятностными величинами.
В камере сгорания авиационного двигателя искровой разряд в полупроводниковой свече подвергается широкому кругу возмущающих воздействий. В работе [1] получено, что в течение одного цикла запуска газотурбинного двигателя случайным образом меняются все основные параметры искровых разрядов. В результате снижается эффективность системы зажигания, в том числе воспламеняющая способность и надежность при параметрических отказах.
В работах [2, 3] на основе теоретических и экспериментальных исследований процессов искрового воспламенения горючих смесей установлен критерий воспламеняющей способности емкостных систем зажигания с полупроводниковыми свечами в виде функции энергетических параметров, однозначно определяющей процесс воспламенения движущейся топливной смеси в камерах сгорания двигателей в виде
, (1)
где W – энергия искрового разряда в свече; Im – максимальное значение разрядного тока; tИ – длительность искровой стадии разряда в свече; – энергия накопительного конденсатора; СН – емкость накопительного конденсатора; U0 – напряжение заряда накопительного конденсатора; f – частота следования разрядов в свече.
Случай воспламенения движущейся смеси в камере сгорания является наиболее проблемным и имеет место при высотных запусках двигателей. При наземных запусках двигателей рабочий торец полупроводниковой свечи располагается в камере сгорания на границе циркуляционной зоны, где скорость потока практически равна нулю, условия воспламенения являются комфортными [4]. При высотных запусках двигателей циркуляционная зона сужается к оси камеры сгорания, и свеча оказывается в зоне высоких скоростей потока. Ядро пламени, образованное искровым разрядом, движется в кольцевом канале, образованном стенкой жаровой трубы камеры сгорания и границей циркуляционной зоны. Для успешного запуска двигателя необходимо, чтобы ядро пламени, образованное искровым разрядом, вошло в контакт с циркуляционной зоной. После этого в камере организуется самоподдерживающийся процесс горения по механизму аэродинамической стабилизации пламени после выключения зажигания [5].
В [3, 6] доказано, что для увеличения радиуса ядра пламени, образованного искровым разрядом, т. е. для повышения воспламеняющей способности системы зажигания и повышения вероятности надежного запуска двигателя, необходимо минимизировать критерий К.
При выходе критерия воспламеняющей способности К за допусковые границы система зажигания не обеспечивает требуемой эффективности. Следовательно, на стадии доводочных испытаний системы зажигания и в ходе оценки ее эффективности необходимо проведение допускового контроля, который предполагает оценку вероятности попадания энергетических параметров искровых разрядов в свечах и критерия К в допусковую область, являющуюся, как известно, количественной мерой надежности при постепенных отказах и которая вычисляется на основании законов распределения случайных величин.
Достоверные сведения о вероятностных параметрах искровых разрядов в полупроводниковых свечах можно получить только в результате натурных испытаний на физических моделях. Задача регистрации амплитуды разрядного тока Im и длительности разрядов tИ, входящих в выражение для критерия К (1), может быть решена с использованием осциллографического метода исследований, или с помощью цифровых измерителей параметров быстротекущих импульсных процессов [7, 8]. В условиях двигателя энергию разрядов W, входящую в выражение (1), невозможно измерить, не нарушая динамику процессов воспламенения и горения топливной смеси. Отсюда следует, что определение закона распределения критерия К, как вероятностной функции при работе системы зажигания в условиях реального двигателя возможно только аналитически на основании методов теории вероятностей и математической статистики по законам распределения некоторых вероятностных величин – диагностических параметров, связанных с параметрами разрядов W, Im, tИ функциональными зависимостями.
МЕТОДЫ РЕШЕНИЯ ЗАДАЧИ
Определение закона распределения критерия воспламеняющей способности систем зажигания для осуществления допускового контроля возможно и другими методами. В первую очередь путем исследования статистического разброса критерия К по формуле (1) для серии искровых разрядов с последующим построением гистограммы и выравниванием статистического распределения теоретическим с использованием критериев согласия [9]. При этом измерение параметров W, Im, tИ, входящих в выражение (1) для критерия К, возможно либо осциллографическим методом, либо с использованием соответствующих цифровых измерителей [7, 8].
Существенным ограничением при использовании названного метода определения закона распределения критерия К является то, что он возможен только при работе систем зажигания в условиях лабораторий или специализированных натурных стендов. В условиях реальных двигателей эта задача, как показано выше, является невыполнимой или ее решение приводит к погрешностям, недопустимым для инженерной практики.
Другой подход к определению закона распределения критерия К может осуществляться путем исследования статистического распределения критерия К с использованием цифрового измерителя данного параметра [10] с последующим выбором теоретического закона распределения, что также связано с существенными погрешностями. В такой постановке задача может быть решена только при работе системы зажигания в условиях лабораторий или натурных стендов.
В статье решается задача аналитического определения закона распределения критерия воспламеняющей способности емкостных систем зажигания К на основе регистрации в условиях двигателей диагностических величин, связанных с параметрами искровых разрядов функциональными зависимостями для последующего использования при проведении допускового контроля критерия К.
Поставленная задача решается на основе известных выражений для параметров W, Im, tИ с использованием законов распределения диагностических параметров, входящих в формулы для названных величин.
На основании результатов работ [2, 3] для критерия воспламеняющей способности емкостных систем зажигания с полупроводниковыми свечами после подстановки в (1) выражений для параметров W, Im, tИ, W0, запишем:
, (2)
где R – активное сопротивление разрядной цепи системы зажигания; L – индуктивность разрядной цепи; UH – амплитудное значение падения напряжения в полупроводниковой свече в течение искровой стадии разряда; b – коэффициент, зависящий от свойств материала полупроводниковой свечи; tПС – длительность подготовительной стадии разряда в свече; UОСТ – остаточное напряжение на накопительном конденсаторе после погасания разряда; – добротность разрядной цепи.
Наиболее неопределенными из параметров, входящих в выражение (2), являются tПС и UОСТ. Названные параметры показаны на рис. 1, где приведена осциллограмма напряжения на накопительном конденсаторе UС емкостной системы зажигания в течение разрядного процесса. Эти параметры даже в течение одного цикла запуска газотурбинного двигателя могут изменяться в достаточно широких пределах вследствие специфического механизма развития разрядов в полупроводниковых свечах зажигания и воздействия на свечу в камере сгорания широкого круга возмущающих воздействий (температура, давление, поток топливовоздушной смеси) [1].
Рис. 1. Осциллограмма напряжения на накопительном конденсаторе
В пояснение к механизму развития разряда в полупроводниковых свечах необходимо подчеркнуть его следующие особенности. Разряд в полупроводниковой свече состоит из двух стадий – подготовительной и искровой. Подготовительная стадия развивается в материале полупроводникового элемента и представляет собой нагрев полупроводника с отрицательным температурным коэффициентом сопротивления протекающим током от накопительного конденсатора до температуры взрывного испарения материала с поверхности полупроводникового элемента в зазоре свечи между электродами, что является причиной снижения пробивного напряжения свечи. При этом в междуэлектродном зазоре свечи образуется искровая стадия разряда, которая воспламеняет топливную смесь. Длительность подготовительной стадии разрядов tПС является случайной величиной и может меняться при работе свечей в камерах сгорания двигателей в широких пределах [1]. При ее увеличении уменьшается напряжение на накопительном конденсаторе системы зажигания к началу искровой стадии разряда, что ведет к уменьшению разрядного тока, длительности искровой стадии и энергии разрядов (рис. 1).
Величина остаточного напряжения на накопительном конденсаторе после погасания разряда в свече UОСТ определяется условиями гашения разряда, является случайной величиной и может меняться от разряда к разряду под действием параметров среды и топливовоздушного потока в камерах сгорания. Условие гашения разряда формулируется следующим образом: искровой разряд в свече гаснет при очередном прохождении разрядного тока через ноль, если в последующие моменты времени электрическая прочность разрядного промежутка между электродами свечи превышает имеющееся напряжение на накопительном конденсаторе [2].
Как следует из формулы (2), критерий воспламеняющей способности К при фиксированных заданных параметрах системы зажигания R, L, CH, U0, UH, f является функцией случайных величин tПС, UОСТ, которые могут быть приняты в качестве диагностических, регистрация которых при работе системы зажигания в условиях двигателя позволяет аналитически определить закон распределения критерия воспламеняющей способности для последующего проведения допускового контроля.
При теоретическом определении закона распределения критерия К примем известные допущения для емкостных систем, обоснованные в работе [2]:
- Коэффициент b и добротность разрядного контура Q, входящие в (2), – величины, постоянные от разряда к разряду.
- Длительность подготовительной стадии разряда tПС и остаточное напряжение UОСТ – независимые случайные величины.
В выражении (2) обозначим
, (3)
. (4)
Подставляя (3) и (4) в (2), получим
. (5)
Для решения поставленной задачи найдем вначале плотность распределения вероятности параметра Z, являющегося функцией двух случайных параметров tПС и UОСТ.
Согласно [2], величина tПС подчинена логарифмически-нормальному закону распределения с плотностью вероятности вида
. (6)
Параметры С и σ связаны с математическим ожиданием и дисперсией величины tПС следующими формулами [9]:
, (7)
. (8)
Распределение величины UОСТ может быть выравнено с помощью кривой усеченного нормального распределения с плотностью вероятности [2]:
, (9)
где mUост и sUост – математическое ожидание и дисперсия величины UОСТ. Величина С0 равна [9]:
, (10)
где – интегралы вероятности вида
. (11)
Согласно [9], функция распределения величины Z имеет вид
. (12)
Из условия независимости величин tПС и UОСТ следует, что
. (13)
Тогда
. (14)
Область интегрирования D находится следующим образом: на плоскости Uост 0 tПС строится зависимость Uост = j(tПС) при фиксированной величине z и определяется в какой части Z < z.
Область D показана на рис. 2 с учетом ограничений. Учитывая ограничения значений tПС и UОСТ и положение области D, можно определить пределы интегрирования в формуле (14).
Рис. 2. Область D с учетом ограничений
Тогда с учетом (6) и (9) запишем
. (15)
Решая интеграл (15) известными методами и проведя необходимые преобразования, получим
, (16)
где – плотность вероятности вида
. (17)
Плотность распределения вероятности случайной величины Z определится в результате дифференцирования выражения (16) по Z:
. (18)
На основании выражения (18) для плотности вероятности параметра Z и функциональной зависимости (5) критерия воспламеняющей способности К от параметра Z можно найти закон распределения плотности вероятности критерия К, используя известный метод теории вероятности. Для решения этой задачи на основании (5) примем
. (19)
Введем обозначение
. (20)
Подставляя (19) и (20) в (5), дифференцируя по P и выражая производную от y, будем иметь
(21)
На основании [9] плотность распределения величины P описывается выражением
. (22)
Подставляя (18), (19) и (21) в (22) и с учетом обозначения (20), получим
. (23)
Правая часть формулы (23) не может быть выражена в элементарных функциях, поэтому величины были вычислены приближенно по формуле парабол (Симпсона) [11]:
,
где , n – четное число точек деления отрезка [a, b].
Принято, что n = 4, причем точки деления а = x0, xi, …, xn = b; y0, yi, …, yn – значения функции f(x) в точках x0, xi, …, xn, т. е. y0 = f(x0) и т. д.
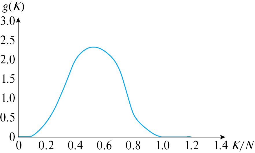
Построенная с использованием формулы парабол кривая плотности распределения отношения K/N приведена на рис. 3.
Рис. 3. Плотности распределения отношения K/N
Из формулы (2) следует, что единица измерения критерия К равна А–1. Параметр N по формуле (3) имеет такую же размерность. Следовательно, на рис. 3 отношение K/N является безразмерной величиной. Таким образом, для получения кривой плотности распределения g(K) = f(K) необходимо безразмерную величину K/N умножить на параметр N, который в соответствии с (3) зависит от параметров системы зажигания СН, L, R, U0, UН, f, Q. Отсюда следует, что зависимость является универсальной для всех емкостных систем зажигания с различными параметрами. Для конкретной системы зажигания с фиксированными параметрами построение кривой плотности распределения g(K) = f(K) будет состоять в формальном построении кривой на рис. 3 с учетом формул (3)–(5).
При допусковом контроле воспламеняющей способности систем зажигания определяется вероятность попадания критерия К в пределы допусковой области, т. е. вероятность выполнения условия
, (24)
где – область допустимых значений критерия К с заданными границами.
Вероятность выполнения условия (24), как известно, равна приращению функции распределения критерия К в допусковой области [9]. Эта вероятность вычисляется на основании найденного закона распределения критерия К по соотношению
, (25)
Граничные значения поля допусков K –, K+ в формуле (25) задаются в соответствии с требованиями к надежному воспламенению топливовоздушных смесей в камерах сгорания двигателей в наихудших условиях в зависимости от предельных высоты и скорости полета летательного аппарата, при которых должен быть осуществлен повторный запуск двигателя в полете после срыва пламени в камерах сгорания и выключения двигателя [2].
С учетом изложенного алгоритм допускового контроля воспламеняющей способности емкостных систем зажигания будет состоять в следующем:
- На основании формулы (3) вычисляется параметр N по заданным фиксированным параметрам системы зажигания CН, L, R, U0, UH, f, Q.
- При работе системы зажигания в условиях двигателя осциллографическим методом или с использованием цифровых измерителей регистрируются статистические значения диагностических величин tПС и UОСТ.
- Вычисляются значения параметра Z по формуле (4). При этом коэффициент b, входящий в (4), задается на основании эмпирических данных применительно к серийным полупроводниковым свечам.
- Вычисляется величина входящая в выражение (5).
- Определяется величина К по формуле (5) с учетом (3)
. (26)
- С использованием рис. 3 строится кривая плотности распределения критерия К g(K) = f(K).
- В зависимости от типа самолета, условий полета и газодинамических параметров камеры сгорания задаются граничные значения критерия К.
- Графоаналитически по построенной кривой g(K) = f(K) вычисляется вероятность попадания критерия К в границы допусковой области.
ЗАКЛЮЧЕНИЕ
Таким образом, решена задача аналитического определения закона распределения критерия воспламеняющей способности емкостных систем зажигания, являющегося функцией параметров систем зажигания, включая вероятностные параметры искровых разрядов в полупроводниковых свечах. Определены диагностические величины, регистрация статистического разброса которых при работе систем зажигания в условиях двигателей позволяет проводить допусковый контроль воспламеняющей способности систем зажигания по разработанному алгоритму.
About the authors
F. A. Gizatullin
Ufa University of Science and Technology
Author for correspondence.
Email: elaint@yandex.ru
Russian Federation, Ufa
O. A. Yushkova
Ufa University of Science and Technology
Email: yushkova-usatu@bk.ru
Russian Federation, Ufa
A. V. Abrosov
Ufa University of Science and Technology
Email: yushkova-usatu@bk.ru
Russian Federation, Ufa
References
- Вахитов Р. Ш., Гизатуллин Ф. А., Комиссаров Г. В. Разрядные процессы в системе зажигания с полупроводниковой свечой припуске ГТД // Авиационная промышленность. 1979. № 9. С. 24–25.
- Гизатуллин Ф. А. Емкостные системы зажигания. Министерство образования Рос. Федерации, Уфим. гос. авиац. техн. ун-т. Уфа: УГАТУ, 2002. 249 с.
- Гизатуллин Ф. А. К теории искрового воспламенения топливовоздушных смесей в ГТД // Авиационная промышленность. 2000. № 1. С. 56–60.
- Лефевр А. Процессы в камерах сгорания ГТД. М.: Мир, 1986. 566 с.
- Пчелкин Ю. М. Камеры сгорания газотурбинных двигателей. М.: Машиностроение, 1984. 280 с
- Газизов Д. Р., Гизатуллин Ф. А. О совершенствовании методики проектирования емкостных систем зажигания // Современные проблемы науки и образования. 2013. № 2 (46).
- Гизатуллин Ф. А., Попов О. А. Измерительный комплекс для контроля параметров систем зажигания газотурбинных двигателей // Известия ВУЗов. Авиационная техника. 1999. № 1.
- Гизатуллин Ф. А., Зайцев В. Н., Великжанин И. А., Алимбеков Л. И. Методы и средства измерения параметров разрядов в свечах зажигания газотурбинных двигателей // Измерительная техника. 1992. № 6.
- Вентцель Е. С. Теория вероятностей. М.: Высшая школа, 2006. 576 с.
- Абдрахманов В. Х., Гизатуллин Ф. А. Измеритель критерия воспламеняющей способности искровых разрядов в свечах зажигания ГТД // Метрология. 2001. № 6. С. 38–44.
- Пискунов Н. С. Дифференциальное и интегральное исчисления. М.: Наука, 1978. Т. 1. 456 с.
Supplementary files





