Heat Transfer under Laminar Flow of Liquid in a Round Pipe
- Authors: Vidin Y.V.1, Kazakov R.V.1
-
Affiliations:
- Siberian Federal University
- Issue: No 1 (2024)
- Pages: 47-53
- Section: Articles
- URL: https://bakhtiniada.ru/0002-3310/article/view/259114
- DOI: https://doi.org/10.31857/S0002331024010061
- ID: 259114
Cite item
Full Text
Abstract
The presented article is devoted to the study of the temperature field in a laminar fluid flow moving in a round pipe. In this case, it is assumed that the flow of the medium is stationary with a parabolic velocity profile and its thermal properties are constant. The paper studies an approximate analytical method for calculating the temperature distribution in a fluid flow. Relatively simple mathematical dependences are obtained for determining the first eigenfunction and the first characteristic root of the problem under consideration. The recommended expressions are highly accurate and make it possible to quickly investigate the heat transfer process in the area of the ordered regime of fluid flow in the channel, which, as a rule, is the main one.
Keywords
Full Text
ВВЕДЕНИЕ
Изучение процессов теплообмена при ламинарном режиме течения среды в каналах посвящено значительное число научных работ, например [1, 2, 9–14]. В этой области достигнуты существенные теоретические результаты, имеющие важное значение для практики конструирования современных высокоэффективных теплообменных устройств.
В указанных публикациях сравнительно подробно на математической основе рассмотрены случаи ламинарного движения жидкости в трубах различной геометрической конфигурации при различных краевых условиях. В монографиях [2, 4] для решения сформулированных задач были использованы специальные вырожденные гипергеометрические функции [3, 5, 15]. На основе этих функций были выведены аналитические зависимости для определения собственных функций и собственных значений поставленных задач.
Однако полученные аналитически строгие расчетные зависимости в математическом отношении являются сравнительно громоздкими при проведении по ним конкретных инженерных вычислительных операций. В связи с этим целесообразно к методам расчетов, рекомендуемым в [2–4], разработать более упрощенные способы проведения технических вычислений характеристик изучаемого вида теплообмена.
ПОСТАНОВКА ЗАДАЧИ
С учетом принятых выше допущений математическая постановка рассматриваемой задачи в безразмерной форме имеет вид
, (1)
, (2)
, (3)
, (4)
где ϑ(X, R) – безразмерная температура жидкости (искомое температурное поле),
при ,
где X, R – соответственно осевая и радиальная координаты канала.
Bi – число Био, характеризующее интенсивность теплообмена на наружной поверхности канала.
РЕШЕНИЕ
В монографии [1] изложены математические методы расчета теплообмена при ламинарном течении несжимаемой жидкости в каналах разной геометрической формы при граничных условиях первого, второго и третьего рода. В работах [2–4] представлены результаты исследований, дополняющие материалы, рассмотренные в книге [1].
Так, в частности, опубликованы в [2] аналитические решения задач теплообмена в ламинарных потоках жидкости при граничных условиях третьего рода на внешних поверхностях плоских и круглых труб. Для расчета температурного поля в движущейся жидкости использована безразмерная зависимость вида
, (5)
где ψn(R) и μn – собственные функции и числа рассматриваемой задачи. Для их определения в случае круглого канала необходимо провести исследование следующей задачи
, (6)
при R = 0, (7)
при R = 1. (8)
Здесь использована безразмерная форма записи, как более удобная с математической точки зрения.
Представить решение данной задачи через элементарные функции в общем случае не удается, поэтому необходимо использовать специальные функции. Тогда можно решение задачи (6)–(8) записать в виде [5]
, (9)
где Fa(a, g, mR2) – конфлюэнтная гипергеометрическая функция, определяемая как бесконечная сумма [6]
(10)
Для круглой трубы [5]
и .
Тогда окончательный вид соотношения (9) будет следующим
(11)
где m = 1, 2, 3, …
Произведя подстановку (11) в граничное условие (8), получим уравнение для нахождения характеристических чисел μn
(12)
Формулы (11) и (12) в общем случае являются сложными для выполнения по ним инженерных расчетов. Однако они позволяют сравнительно просто определить некоторые важные параметры процесса в промежуточных состояниях. Так, из выражения (11) вытекает, что при Bi = 2 первый корень характеристического уравнения (11) равен μ1 = 2. Далее следует, что μ2 = 6 при Bi = 3.6 и μ3 = 10 при Bi = 4.839. Эти значения можно рассматривать как эталонные величины и на их основе установить по две зоны, в которых находятся искомые корни уравнения (11). Очевидно, что
0 ≤ μ1 ≤2, если 0 ≤ Bi ≤ 2,
2 ≤ μ1 ≤ 2.7044, если 2 ≤ Bi < ∞,
5.0675 ≤ μ2 ≤ 6, если 0 ≤ Bi ≤ 3.6,
6 ≤ μ2 ≤ 6.6790, если 3.6 ≤ Bi ≤ ∞,
9.1576 ≤ μ3 ≤ 10, если 0 ≤ Bi ≤ 4.839,
10≤ μ3 ≤ 10.6734, если 4.839 ≤ Bi < ∞.
Подобные границы могут быть достаточно легко найдены и для последующих корней μn.
Также несложно установить некоторые собственные функции на основе уравнения (11). В частности,
для Bi = 2, (13)
для Bi = 3.6, (14)
, если Bi = 4.839. (15)
Графическое представление собственных функций (13)–(15) представлено ниже.
Коэффициент An решения (5) определяется на основе выражения [2]
Рис. 1. График собственной функции для уравнения y1(R) = exp(–R2), если Bi = 2
Рис. 2. График собственной функции для уравнения y2(R) = (1 – 6R2)exp(–3R2), если Bi = 3.6
Рис. 3. График собственной функции для уравнения y3(R) = (1 – 20R2 + 50R4)exp(–5R2), если Bi = 4.839
. (16)
Используя зависимости (13)–(16) можно вычислить сравнительно просто некоторые контрольные An. Например, если Bi = 2, то коэффициент A1 будет равен
. (17)
Это значение полностью соответствует величине, приведенной в работе [2], в которой использовался численный метод расчета первых трех корней μn уравнения (12), собственных функций ψn и коэффициентов An.
Таким образом можно указать границы для A1, а конкретно при 0 ≤ Bi ≤ 2, 1 ≤A1 ≤ 1.2961, а если 2 ≤ Bi ≤ ∞, то будет 1.2961 ≤ A1 ≤ 1.4764.
Итак, строгое аналитическое решение типа (11) позволяет достаточно просто определить важные локальные характеристики изучаемого процесса.
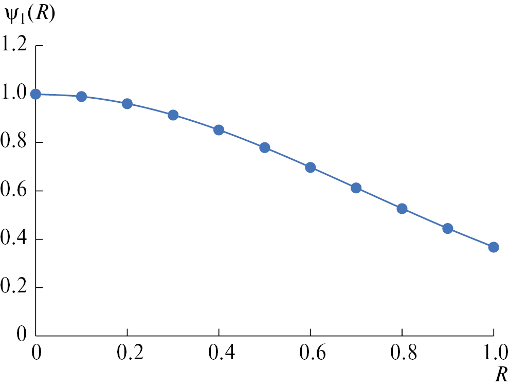
Однако для инженерной практики целесообразно в дополнение к расчетным зависимостям (11)–(12), (16) получить упрощенные математические соотношения. Это особенно актуально при изучении процесса теплообмена в зоне канала, следующей за начальным термическим участком, т. е. когда осевая координата X превышает значение 0.1. Тогда в выражении (5) можно ограничиться первым слагаемым, так как остальные становятся пренебрежимо малыми. Исходя из этого, авторами разработана следующая приближенная математическая формула для нахождения упрощенным способом собственной функции ψ1(R)
. (18)
Рекомендуемое выражение (18) удовлетворяет с высокой степенью точности исходному дифференциальному уравнению (6) и полностью соответствует условию симметрии (7). Подставляя (18) в граничное условие (8), удается получить характеристическое уравнение для определения первого корня μ1. Необходимо отметить, что учет первых трех членов в правой части предлагаемого решения (18) позволяет определить функцию ψ1(R) с некоторым незначительным превышением, а расчет по полному выражению (18) характеризуется весьма малым занижением ψ1(R).
Для подтверждения такой особенности решения (18) приведем расчет для варианта μ1 = 2, что соответствует величине Bi = 2.
В первом случае согласно (18) получим
,
а во втором
.
В работе [2] для рассматриваемого варианта приводится табличное значение ψ1(1) = 0.3679, рассчитанное численным методом. Сравнение этой величины с ψ1max(1) и ψ2min(1) свидетельствует, что невязка невелика.
Нужно также сказать, что с уменьшением параметра Bi и радиальной координаты R точность вычислений по формуле (18) повышается.
При проведении инженерных расчетов наибольший интерес представляет температура поверхности канала. Из зависимости (18) следует, что при R = 1 функция ψ1(1) может быть записана в виде
. (19)
Определим с помощью (19) ψ1(1) для варианта Bi = 1 (μ1 = 1.6413)
.
Табличное значение [2]
.
Отсюда можно сделать вывод, что в области 0 ≤ Bi ≤ 1 рекомендуемое простое аналитическое решение (18) обладает достаточной точностью.
Подставляя в граничное условие (8) рекомендуемое решение (18), получим, учитывая соотношение (19), характеристическое уравнение для определения первого собственного значения μ1
. (20)
Нетрудно показать, что зависимость (20) сводится к алгебраическому уравнению третьей степени, решение которого может быть найдено, например, с помощью применения формулы Кардано [7].
При умеренных величинах параметра Bi (Bi ≤ 1) в выражении (20) допустимо не учитывать комплексы, содержащие μ16. Тогда из (20) несложно получить модификацию алгебраического уравнения второй степени, решение которого общеизвестно [7].
ЗАКЛЮЧЕНИЕ
Дальнейшее развитие и совершенствование аналитических методов решения инженерных задач в области теплообмена, в том числе соответствующих приближенных, расширяет возможности эффективного теоретического исследования также нелинейных процессов теплопереноса [2, 8].
About the authors
Yu. V. Vidin
Siberian Federal University
Email: roman.v.kazakov@gmail.com
Russian Federation, Krasnoyarsk
R. V. Kazakov
Siberian Federal University
Author for correspondence.
Email: roman.v.kazakov@gmail.com
Russian Federation, Krasnoyarsk
References
- Петухов Б. С. Теплообмен и сопротивление при ламинарном течении жидкости в трубах. М.: Энергия, 1967. 411 с.
- Видин Ю. В., Иванов В. В., Медведев Г. Г. Расчет теплообмена при ламинарном течении жидкости в каналах. Красноярск: КрПИ, 1971. 136 с.
- Видин Ю. В., Иванов В. В., Казаков Р. В. Инженерные методы расчета задач теплообмена. Красноярск: СФУ, 2014. 167 с.
- Видин Ю. В., Злобин В. С., Иванов В. В., Медведев Г. Г. Инженерные методы расчета задач нелинейного теплообмена при ламинарном течении жидкости в каналах. Красноярск: СФУ, 2015. 155 с.
- Маделунг Э. Математический аппарат физики. М.: Наука, 1968. 618 с.
- Абрамовиц М., Стиган И. Справочник по специальным функциям. М.: Наука, 1979. 833 с.
- Бронштейн И. Н., Семендяев К. А. Справочник по математике. М.: Наука, 1965. 608 с.
- Видин Ю. В., Злобин В. С., Казаков Р. В. Расчет лучистого теплообмена при ламинарном течении жидкости в канале // Известия вузов. Проблемы энергетики. 2015. № 5, 6. С. 3–7.
- Лыков А. В. Тепломассообмен. Справочник. М.: Энергия, 1978. 479 с.
- Лойцянский Л. Г. Механика жидкости и газа. М.: Наука, 1978. 736 с.
- Тарг С. М. Основные задачи теории ламинарных течений. М.: Гос. изд. технико-теоретической литературы, 1951. 420 с.
- Садиков И. Н. Ламинарный теплообмен в плоском канале при неравномерном поле температуры на входе // Инженерно-физический журнал. 1965. Т. 8. № 3.
- Садиков И. Н. Ламинарный теплообмен в начальном участке прямоугольного канала. // Инженерно-физический журнал. 1965. Т. 8. № 4.
- Цой П. В. Методы расчета задач тепломассопереноса. М.: Энергоатомиздат, 1984. 414 с.
- Видин Ю. В., Казаков Р. В. Расчет теплообмена при ламинарном течении жидкости в цилиндрическом канале при наличии аксиальной теплопроводности // Теплофизика высоких температур. 2019. Т. 57. № 2. С. 308–311.
Supplementary files





