Ассоциация между показателями перфузии крови в тканях стопы и степенью выраженности окклюзионно-стенотического поражения артерий нижних конечностей
- Авторы: Красулина К.А.1, Глазкова П.А.1, Глазков А.А.1, Селиванова Д.С.1, Загаров С.С.1, Ватаев А.В.1, Ларьков Р.Н.1, Рогаткин Д.А.1
-
Учреждения:
- ГБУЗ МО «Московский областной научно-исследовательский клинический институт им. М.Ф. Владимирского»
- Выпуск: Том 52, № 5 (2024)
- Страницы: 269-279
- Раздел: ОРИГИНАЛЬНЫЕ СТАТЬИ
- URL: https://bakhtiniada.ru/2072-0505/article/view/270873
- DOI: https://doi.org/10.18786/2072-0505-2024-52-028
- ID: 270873
Цитировать
Полный текст
Аннотация
Обоснование. Заболевания артерий нижних конечностей (ЗАНК) – распространенная патология среди людей пожилого возраста, увеличивающая риск сердечно-сосудистых событий, инвалидизации и смерти. Течение и исходы ЗАНК зависят не только от состояния крупных сосудов, но и от перфузии тканей. Ранее нами показано, что у больных сахарным диабетом 2-го типа с ишемией нижних конечностей перфузия значимо ниже, чем у здоровых добровольцев, а соотношение уровней базовой перфузии на руке и ноге (БП1/БП3), измеренной методом некогерентной оптической флуктуационной флоуметрии (НОФФ), позволяет обнаруживать гемодинамически значимые стенозы.
Цель – анализ ассоциаций между показателями перфузии, регистрируемыми методом НОФФ, и тяжестью поражения сосудов у пациентов с ЗАНК.
Материал и методы. В одноцентровое поперечное исследование включили 38 пациентов с ЗАНК, госпитализированных в отделение хирургии сосудов и ИБС. Состояние артерий оценивали с помощью ультразвукового допплеровского сканирования (УЗДС), по результатам которого рассчитывали балл выраженности ЗАНК и лодыжечно-плечевой индекс (ЛПИ). Параметры микрогемодинамики кожи регистрировали посредством НОФФ. Оценивали базовую перфузию на руке (БП1), тыльной стороне и большом пальце стопы (БП2 и БП3), соотношение БП1/БП3, локальную тепловую гиперемию (ЛТГ2 и ЛТГ3) и прирост перфузии после нагрева на двух зонах ноги (ЛТГ2-БП2, ЛТГ3-БП3), выраженные в перфузионных единицах (ПЕ). Дополнительно показатели БП1, БП3, БП1/БП3 измеряли методом лазерной доплеровской флоуметрии (ЛДФ). Анализ проводили в зависимости от степени поражения артерий, определенной по УЗДС, отдельно по каждой конечности (n = 73). На 15 конечностях диагностирован гемодинамически значимый стеноз (группа 1), на 42 – наличие окклюзии в одной из магистральных артерий (группа 2), на 16 – наличие 2 и более окклюзий в магистральных артериях (группа 3).
Результаты. В группах 1, 2 и 3 большинство параметров, оцененных методом НОФФ, снижалось по мере увеличения тяжести поражения конечностей. На примере показателей перфузии, зарегистрированных на большом пальце, БП3 составила в группах исследования соответственно 4,0 [2,0; 9,8], 2,2 [0,9; 3,7] и 1,1 [0,7; 2,6] ПЕ (p = 0,007), ЛТГ3 – 10,0 [6,4; 14,9], 5,0 [1,5; 7,8] и 2,5 [1,4; 4,5] ПЕ (p < 0,001), ЛТГ3-БП3 – 3,8 [2,6; 7,8], 2,4 [0,6; 4,3] и 1,2 [0,4; 1,5] ПЕ (p = 0,001). Соотношение БП1/БП3 повышалось и оказалось равным в вышеуказанных группах 1,8 [0,8; 7,7], 7,2 [3,4; 21,3] и 14,2 [6,6; 18,3] соответственно (p = 0,004). Для этого показателя, зарегистрированного с помощью ЛДФ, подобной тенденции отмечено не было. Выявлены значимые корреляции между показателями перфузии, измеренными методом НОФФ, на нижних конечностях и ЛПИ (коэффициенты корреляции принимали значения от 0,365 до 0,717; p < 0,05).
Заключение. Функциональные параметры кожной микрогемодинамики изменяются в зависимости от тяжести ЗАНК. Кроме того, они коррелируют с клиническими показателями атеросклероза. Метод НОФФ имеет перспективы для использования в качестве дополнительного количественного метода оценки состояния микрососудистого кровотока у пациентов с ЗАНК.
Полный текст
В мире заболеванием артерий нижних конечностей (ЗАНК) страдает каждый десятый, а в возрастной группе старше 60 лет – уже каждый пятый [1]. Наиболее часто ЗАНК проявляется перемежающейся хромотой, которая выражается в виде боли, судорог или слабости в нижних конечностях. Эти симптомы возникают при физической нагрузке, а при тяжелой степени ЗАНК – и в покое [2]. «Золотым стандартом» диагностики стеноза артерий признана ангиография (рентгеновская, компьютерная томографическая или магнитно-резонансная), а также ультразвуковое исследование сосудов [2, 3]. Однако эти методы дорогостоящие, для их проведения нужны специалисты высокой квалификации, и не все медицинские учреждения оснащены соответствующим оборудованием. Вследствие высокой стоимости исследования и наличия таких ограничений, как лучевая нагрузка или побочные эффекты введения контрастных веществ [4], ангиографию обычно используют в случаях, когда требуется точная оценка состояния и анатомии сосудов, например, перед планированием оперативного вмешательства. Среди ограничений ультразвукового дуплексного сканирования сосудов (УЗДС) выделяют операторзависимость, длительность процедуры, невозможность ее проведения у 5–20% пациентов по причине наличия ожирения, сильной боли, отека, кальцификации артерий или язвенных дефектов [3]. Сегодня в качестве скрининга ЗАНК часто используют измерение лодыжечно-плечевого индекса (ЛПИ) – отношение давления в области задней большеберцовой артерии или тыльной артерии стопы к давлению в плечевой артерии. Однако с помощью ЛПИ нельзя определить стеноз дистальнее лодыжки, а также степень поражения сосудов малого диаметра. Кроме того, точность снижается при наличии кальцификации артерий, характерной для пожилого возраста, сахарного диабета (СД) и почечной недостаточности [5, 6].
Таким образом, до сих пор сохраняется необходимость в неинвазивных диагностических инструментах, которые будут использоваться для скрининга пациентов с подозрением на ЗАНК, подлежащих направлению в специализированные центры для проведения ультразвукового исследования или ангиографии, а также применяться в клинической практике для оценки результатов лечения ЗАНК. Актуальным направлением для улучшения качества диагностики ЗАНК представляется оценка состояния микрогемодинамики кожи, поскольку симптомы хронической ишемии являются прямым результатом недостаточной перфузии тканей. В настоящее время принятие решения о лечении пациентов зависит в основном от результатов диагностики макрососудистого русла, хотя успешное эндоваскулярное вмешательство не всегда приводит к клиническим улучшениям, таким как заживление ран или облегчение боли [7]. Вместе с тем именно микроциркуляция играет важнейшую роль в гемодинамике, терморегуляции и обмене веществ в области нижних конечностей. В этой связи актуальной видится разработка неинвазивного способа оценки кожного микрососудистого русла в области нижних конечностей.
Ранее нами показано, что у больных СД 2-го типа с ишемией нижних конечностей перфузия значимо ниже, чем у здоровых добровольцев, а соотношение уровней базовой перфузии на руке и ноге (БП1/БП3), измеренной методом некогерентной оптической флуктуационной флоуметрии (НОФФ), позволяет обнаруживать гемодинамически значимые стенозы у пациентов с СД [8]. В настоящем исследовании мы поставили цель оценить, насколько показатели перфузии, регистрируемые посредством НОФФ (в том числе параметр БП1/БП3), ассоциированы с тяжестью поражения сосудов у пациентов с ЗАНК. Дополнительно проанализирована информативность соотношения перфузии для метода лазерной доплеровской флоуметрии (ЛДФ).
Материал и методы
Проведено проспективное одноцентровое поперечное исследование на базе ГБУЗ МО «Московс-кий областной научно-исследовательский клинический институт им. М.Ф. Владимирского» (ГБУЗ МО МОНИКИ им. М.Ф. Владимирского). В исследовании приняли участие 38 пациентов с ЗАНК, госпитализированные в отделение хирургии сосудов и ИБС в период с 11.05.2023 по 11.07.2023. Диагноз «атеросклероз артерий нижних конечностей» устанавливали по клиническим признакам (симптомы перемежающейся хромоты при физической нагрузке или в покое, нарушения ходьбы в анамнезе, незаживающие трофические язвы), ЛПИ и данным ультразвукового исследования. Критерии включения: наличие подтвержденного клинически атеросклероза артерий нижних конечностей, гемодинамически значимый стеноз 50% и более, выявленный при ультразвуковом исследовании. Критериями исключения были повышение температуры тела более 37 °C, острые инфекции и обострения хронических воспалительных заболеваний, злокачественные новообразования на момент исследования, тяжелые периферические отеки, дерматологические заболевания или инфекционные поражения в местах измерения, окклюзия брюшной аорты и/или подвздошных артерий.
Протокол исследования соответствовал этическим принципам Хельсинкской декларации (редакция 2013 г.) и одобрен независимым этическим комитетом ГБУЗ МО МОНИКИ им. М.Ф. Влади-мирского (протокол № 8 от 11.05.2023). Все участники предоставили письменное информированное согласие.
Подгрупповой анализ проводили в зависимости от степени поражения артерий, определенной методом УЗДС, отдельно по каждой конечности (n = 73): 1) наличие гемодинамически значимого стеноза (50% и более); 2) одна окклюзия; 3) множественные окклюзии (2 и более). Три конечности были исключены из анализа: в одном случае в связи с ранее выполненной ампутацией ниже коленного сустава, в двух других – вследствие отсутствия результатов ультразвукового исследования для одной конечности. Данные медицинских карт были проанализированы для сбора информации о возрасте, поле и основных заболеваниях. Образцы крови для общего и биохимического анализов были получены после голодания в течение 8–14 часов в отделении хирургии сосудов и ИБС. Во время объективного осмотра были зафиксированы масса тела, рост, индекс массы тела (кг/м2), артериальное давление.
Ультразвуковое исследование артерий нижних конечностей
УЗДС и ультразвуковую доплерографию (УЗДГ) проводили опытные специалисты ультразвуковой диагностики. Оценивали общую, глубокую и поверхностную бедренные, подколенную, переднюю и заднюю большеберцовые артерии. Для каждого сосуда регистрировали тип кровотока, диаметр, процент стеноза, скорость кровотока, тип бляшки при наличии. Гемодинамически значимый стеноз определяли как сужение просвета на 50% и более в одной или нескольких артериях нижних конечностей, окклюзию – при выявлении 100% стеноза или при косвенных признаках (коллатеральный тип кровотока дистальнее предполагаемого места окклюзии). ЛПИ измеряли с помощью УЗДГ и вычисляя отношение давления на нижней конечности к максимальному давлению на одной из верхних конечностей. Значение этого показателя ниже 0,9 позволяет заподозрить ЗАНК, а меньше 0,4 – критическую ишемию [9].
Оценка выраженности стеноза
По результатам УЗДС и УЗДГ каждой нижней конечности оценивали выраженность ЗАНК в баллах по шкале, описанной нами ранее [10]. Баллы для общей и поверхностной бедренных, подколенной, передней и задней большеберцовых артерий выставляли в зависимости от типа кровотока: 0 баллов – магистральный кровоток, 1 – магистральный измененный кровоток, 2 балла – коллатеральный кровоток. Для глубокой бедренной артерии была принята другая система оценки: 0 баллов означало магистральный тип, 0,5 – магистральный измененный тип, 1 балл – коллатеральный тип. Это различие в оценке обусловлено меньшим вкладом данного сосуда в кровоснабжение кожи голени и стопы. При значении ЛПИ более 0,8 выставляли оценку 0 баллов, от 0,6 до 0,79 – 1 балл, от 0,40 до 0,59 – 2 балла, < 0,4 – 3 балла. Все оценки за тип кровотока в каждой артерии и ЛПИ суммировали. Максимально возможный результат составлял 14 баллов.
Измерение перфузии
Функциональные параметры кожного микрососудистого русла измеряли двумя методами: 1) ЛДФ – с помощью прибора ЛАКК-2 (НПП «ЛАЗМА», Москва, Российская Федерация; регистрационное удостоверение на медицинское изделие 29/03020703/5555-03); 2) НОФФ – посредством прототипа прибора «Вазотест», разработанного в ГБУЗ МО МОНИКИ им. М.Ф. Владимирского совместно с АО «Елатомский приборостроительный завод» (пос. Елатьма, Рязанская область, Российская Федерация) при участии ООО «Оптические медицинские диагностические системы» (Пущино, Московская область, Российская Федерация). Температуру в помещении поддерживали на уровне 20–25 °C. Обследуемые находились в состоянии покоя не менее 10 минут перед началом измерений в положении лежа на спине. Сначала регистрировали перфузию посредством ЛДФ в течение минимум 30 секунд в следующей последовательности: 1) ладонная поверхность указательного пальца левой руки; 2) ладонная поверхность указательного пальца правой руки; 3) подошвенная поверхность большого пальца правой ноги; 4) подошвенная поверхность большого пальца левой ноги. Для оценки уровня перфузии рассчитывали медиану полученного показателя перфузии (на руке – БП1_ЛДФ, на ноге – БП3_ЛДФ) и соотношение медиан перфузии на руке и ноге на ипсилатеральной стороне (БП1/БП3_ЛДФ).
Далее проводили измерение перфузии кожи конечностей с помощью НОФФ. Прибор оснащен 3 датчиками, каждый из которых содержит 6 светодиодов и 1 фотодетектор, а также манжетой встроенного автоматического тонометра, измеряющего давление осциллометрическим методом. Подробное описание технологии представлено в работах [11, 12]. Использовали следующее расположение датчиков: № 1 – в виде прищепки на указательном пальце кисти, № 2 – на дорсальной стороне стопы в области первого межпальцевого промежутка, № 3 – на подошвенной поверхности большого пальца ноги. Манжету тонометра размещали в области нижней трети плеча. В течение 60 секунд регистрировали сигнал в состоянии покоя при температуре датчиков 32 °C, далее производили автоматическое измерение давления и частоты сердечных сокращений, после чего выдерживали паузу длительностью 3 минуты. Затем на тыльной стороне и большом пальце стопы проводили тепловую пробу – локальный нагрев до 42 °C с поддержанием данной температуры в течение 300 секунд до окончания измерения. Оценивали следующие показатели:
- базовая перфузия на руке (БП1), тыльной стороне стопы (БП2), большом пальце ноги (БП3) – медиана полученных показателей перфузии за первые 60 секунд измерения в состоянии покоя;
- соотношение базовой перфузии на руке и большом пальце стопы (БП1/БП3);
- локальная тепловая гиперемия через 1–5 минут нагревания (ЛТГi_j, где i – номер датчика, j – номер минуты) – медиана показателей перфузии за каждую минуту после начала нагрева;
- максимальный уровень локальной тепловой гиперемии на датчиках 2 и 3 (max_ЛТГ2, max_ЛТГ3);
- прирост перфузии после нагрева на датчиках 2 и 3 (ЛТГ2-БП2, ЛТГ3-БП3).
Статистический анализ
Статистическую обработку данных проводили с использованием программного обеспечения IBM SPSS 25 (IBM Corp., США). Данные для непрерывных переменных представлены в виде медианы с 25-м и 75-м перцентилями, а для категориальных переменных – в виде количества и доли в процентном соотношении. Различия между 3 группами (стеноз 50% и более (группа 1), наличие одной окклюзии (группа 2), наличие 2 окклюзий и более (группа 3)) протестированы с помощью критерия Краскела – Уоллиса. Для попарных апостериорных сравнений был применен критерий Данна с поправкой Бонферрони. Для сравнения числовых данных между 2 группами использовали критерий Манна – Уитни для несвязанных выборок. Для оценки взаимосвязи между переменными применяли ранговый корреляционный анализ Спирмена. Значения p < 0,05 считали статистически значимыми.
Результаты
Характеристика участников исследования
Все участники исследования имели нормальный уровень гемоглобина, эритроцитов, гематокрита, тромбоцитов, лейкоцитов по результатам общего анализа крови (табл. 1). У большинства пациентов были удовлетворительные показатели почечной функции, оцененной по концентрации креатинина и расчетной скорости клубочковой фильтрации, а также биохимические параметры. Отмечалось повышение холестерина и триглицеридов, что характерно для пациентов с ЗАНК [2]. У части пациентов выявлена гипергликемия, однако ее уровень не достигал значений, соответствующих диабету. У 7 пациентов с СД, включенных в исследование, углеводный обмен был компенсирован на момент участия. Большинство пациентов имели сопутствующие сердечно-сосудистые заболевания, что согласуется с данными о высокой распространенности гипертонии при ЗАНК и частом поражении нескольких сосудистых бассейнов при атеросклерозе [2].
Таблица 1. Основные характеристики участников исследования
Характеристика | Me [Q1; Q3] / n (%) |
Возраст, лет | 65,5 [62; 71] |
Пол: | |
женщины | 10 (26,3) |
мужчины | 28 (73,7) |
Индекс массы тела | |
Гемоглобин, г/л | 145 [130; 154] |
Эритроциты, × 1012/л | |
Гематокрит, % | 42 [38; 47] |
Тромбоциты, × 109/л | 227,5 [196; 267] |
Лейкоциты, × 109/л | |
Креатинин, мкмоль/л | 90 [82; 105] |
СКФ (CKD-EPI), мл/мин/1,73 м2 | |
Билирубин общий, мкмоль/л | |
Общий холестерин, ммоль/л | |
Триглицериды, ммоль/л | |
Глюкоза, мкмоль/л | |
Общий белок, г/л | 72 [70; 75] |
АЛТ, Ед/л | 18 [13; 27] |
АСТ, Ед/л | 21 [17; 27] |
Артериальная гипертензия | 34 (91,9) |
Сахарный диабет 2-го типа | 7 (18,4) |
Ишемическая болезнь сердца | 25 (65,8) |
Инфаркт миокарда в анамнезе | 7 (18,4) |
ОНМК в анамнезе | 10 (27,8) |
Me – медиана, n (%) – абсолютное и относительное количество, Q1 – первый квартиль, Q3 – третий квартиль, АЛТ – аланинамино-трансфераза, АСТ – аспартатаминотрансфераза, ОНМК – острое нарушение мозгового кровообращения, СКФ (CKD-EPI) – скорость клубочковой фильтрации, рассчитанная по формуле CKD-EPI
Различия показателей перфузии в зависимости от выраженности стеноза
Различий в перфузии и соотношении БП1/БП3, оцененных посредством ЛДФ, получено не было, в отличие от метода НОФФ. Показатели, зарегистрированные методом НОФФ и отражающие кровоток в системе микроциркуляции на ноге в покое (БП2, БП3) и реакцию микрососудов на нагрев (ЛТГ, max_ЛТГ2, max_ЛТГ3, ЛТГ3-БП3), значимо снижаются при увеличении степени стеноза (табл. 2, рис. 1). Чем больше диагностируется окклюзий на нижней конечности, тем выше соотношение БП1/БП3, демонстрирующее степень ухудшения перфузии на нижней конечности по сравнению с сохраненной перфузией на верхней. При этом реакция на локальный нагрев различается между группами только в области подошвенной поверхности, но не в зоне тыльной стороны.
Таблица 2. Параметры перфузии у пациентов в зависимости от степени стеноза
Параметр перфузии | Стеноз 50% и более, n = 15 (группа 1) | 1 окклюзия, n = 42 (группа 2) | 2 и более окклюзии, n = 16 (группа 3) | Значение p | Попарные сравнения |
Лазерная доплеровская флоуметрия | |||||
БП1_ЛДФ | 0,269 | – | |||
БП3_ЛДФ | 0,087 | – | |||
БП1/БП3_ЛДФ | 0,199 | – | |||
Некогерентная оптическая флуктуационная флоуметрия | |||||
БП1 | 0,213 | – | |||
БП2 | 0,012 | p1–2 = 0,087 p1–3 = 0,01 p2–3 = 0,531 | |||
БП3 | 0,007 | p1–2 = 0,063 p1–3 = 0,006 p2–3 = 0,485 | |||
БП1/БП3 | 0,004 | p1–2 = 0,051 p1–3 = 0,003 p2–3 = 0,356 | |||
ЛТГ2_1 | 0,127 | – | |||
ЛТГ2_2 | 0,14 | – | |||
ЛТГ2_3 | 0,049 | p1–2 = 0,223 p1–3 = 0,046 p2–3 = 0,781 | |||
ЛТГ2_4 | 0,074 | – | |||
ЛТГ2_5 | 0,222 | – | |||
max_ЛТГ2 | 0,07 | – | |||
ЛТГ3_1 | 0,001 | p1–2 = 0,007 p1–3 = 0,001 p2–3 = 0,449 | |||
ЛТГ3_2 | < 0,001 | p1–2 = 0,006 p1–3 < 0,001 p2–3 = 0,415 | |||
ЛТГ3_3 | < 0,001 | p1–2 = 0,007 p1–3 < 0,001 p2–3 = 0,224 | |||
ЛТГ3_4 | 0,004 | p1–2 = 0,024 p1–3 = 0,003 p2–3 = 0,594 | |||
ЛТГ3_5 | 0,002 | p1–2 = 0,012 p1–3 = 0,002 p2–3 = 0,727 | |||
max_ЛТГ3 | < 0,001 | p1–2 = 0,005 p1–3 < 0,001 p2–3 = 0,317 | |||
ЛТГ2-БП2 | 0,151 | – | |||
ЛТГ3-БП3 | 0,001 | p1–2 = 0,029 p1–3 = 0,001 p2–3 = 0,197 | |||
Данные представлены в виде медианы, первого и третьего квартилей (Me [Q1; Q3])
max_ЛТГ2 – максимальная локальная тепловая гиперемия на тыльной стороне стопы; max_ЛТГ3 – максимальная локальная тепловая гиперемия на большом пальце стопы; n – количество конечностей; БП1 – базовая перфузия на руке, измеренная методом некогерентной оптической флуктуационной флоуметрии (НОФФ); БП2 – базовая перфузия на тыльной стороне стопы (НОФФ); БП3 – базовая перфузия на большом пальце стопы (НОФФ); БП1/БП3 – отношение БП1 к БП3; БП1_ЛДФ – базовая перфузия на руке, измеренная с помощью лазерной доплеровской флоуметрии (ЛДФ); БП3_ЛДФ – базовая перфузия на большом пальце стопы (ЛДФ); БП1/БП3_ЛДФ – отношение БП1_ЛДФ к БП3_ЛДФ; ЛТГi_j – локальная тепловая гиперемия через 1–5 минут нагревания, где i – номер датчика, j – номер минуты; ЛТГ2-БП2 – прирост перфузии на тыльной стороне стопы после нагрева; ЛТГ3-БП3 – прирост перфузии на большом пальце стопы после нагрева
Рис. 1. Различия параметров перфузии, оцененные посредством некогерентной оптической флуктуационной флоуметрии, в зависимости от степени тяжести стеноза. А – базовая перфузия на большом пальце стопы (БП3); Б – соотношение базовой перфузии на руке к базовой перфузии на пальце стопы (БП1/БП3); В – максимальная локальная тепловая гиперемия на большом пальце стопы (max_ЛТГ3); Г – прирост перфузии на большом пальце стопы после нагрева (ЛТГ3-БП3)
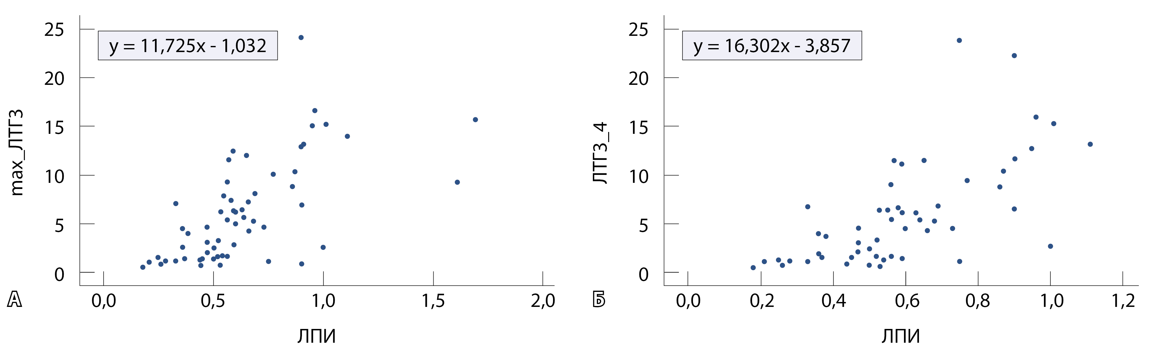
Параметры перфузии, зарегистрированные методом НОФФ, статистически значимо коррелировали с обеими клиническими оценками атеросклероза – баллом выраженности ЗАНК и ЛПИ, при этом более высокие значения корреляции получены между параметрами перфузии и ЛПИ. Наибольшая корреляция выявлена для max_ЛТГ3 и ЛТГ3_4: чем больше было значение этих параметров, тем выше оказался ЛПИ (табл. 3). Уравнения линейной регрессии для этих показателей приведены на рис. 2.
Таблица 3. Корреляции между параметрами перфузии, зарегистрированными с помощью методов лазерной доплеровской флоуметрии и некогерентной оптической флуктуационной флоуметрии, баллом выраженности заболевания артерий нижних конечностей и лодыжечно-плечевым индексом
Параметр перфузии | Балл выраженности заболевания артерий нижних конечностей | Лодыжечно-плечевой индекс |
Лазерная доплеровская флоуметрия | ||
БП1_ЛДФ | RS = -0,04; p = 0,736 | RS = 0,002; p = 0,985 |
БП3_ЛДФ | RS = -0,031; p = 0,797 | RS = 0,126; p = 0,339 |
БП1/БП3_ЛДФ | RS = 0,023; p = 0,845 | RS = -0,098; p = 0,455 |
Некогерентная оптическая флуктуационная флоуметрия | ||
БП1 | RS = 0,124; p = 0,298 | RS = -0,009; p = 0,943 |
БП2 | RS = -0,256; p = 0,032 | RS = 0,365; p = 0,004 |
БП3 | RS = -0,407; p < 0,001 | RS = 0,609; p < 0,001 |
БП1/БП3 | RS = 0,447; p < 0,001 | RS = -0,470; p < 0,001 |
ЛТГ2_1 | RS = -0,327; p = 0,006 | RS = 0,407; p = 0,001 |
ЛТГ2_2 | RS = -0,350; p = 0,003 | RS = 0,425; p = 0,001 |
ЛТГ2_3 | RS = -0,400; p = 0,001 | RS = 0,489; p < 0,001 |
ЛТГ2_4 | RS = -0,341; p = 0,006 | RS = 0,533; p < 0,001 |
ЛТГ2_5 | RS = -0,363; p = 0,003 | RS = 0,527; p < 0,001 |
max_ЛТГ2 | RS = -0,306; p = 0,01 | RS = 0,439; p < 0,001 |
ЛТГ3_1 | RS = -0,476; p < 0,001 | RS = 0,665; p < 0,001 |
ЛТГ3_2 | RS = -0,507; p < 0,001 | RS = 0,697; p < 0,001 |
ЛТГ3_3 | RS = -0,509; p < 0,001 | RS = 0,699; p < 0,001 |
ЛТГ3_4 | RS = -0,457; p < 0,001 | RS = 0,717; p < 0,001 |
ЛТГ3_5 | RS = -0,450; p < 0,001 | RS = 0,709; p < 0,001 |
max_ЛТГ3 | RS = -0,499; p < 0,001 | RS = 0,701; p < 0,001 |
ЛТГ2-БП2 | RS = -0,306; p = 0,01 | RS = 0,385; p = 0,002 |
ЛТГ3-БП3 | RS = -0,488; p < 0,001 | RS = 0,631; p < 0,001 |
max_ЛТГ2 – максимальная локальная тепловая гиперемия на тыльной стороне стопы; max_ЛТГ3 – максимальная локальная тепловая гиперемия на большом пальце стопы; p – уровень значимости; RS – коэффициент корреляции Спирмена; БП1 – базовая перфузия на руке, измеренная методом некогерентной оптической флуктуационной флоуметрии (НОФФ); БП2 – базовая перфузия на тыльной стороне стопы (НОФФ);БП3 – базовая перфузия на большом пальце стопы (НОФФ); БП1/БП3 – отношение БП1 к БП3; БП1_ЛДФ – базовая перфузия на руке, измеренная с помощью лазерной доплеровской флоуметрии (ЛДФ); БП3_ЛДФ – базовая перфузия на большом пальце стопы (ЛДФ); БП1/БП3_ЛДФ – соотношение БП1_ЛДФ к БП3_ЛДФ; ЛТГi_j – локальная тепловая гиперемия через 1–5 минут нагревания, где i – номер датчика, j – номер минуты; ЛТГ2-БП2 – прирост перфузии на тыльной стороне стопы; ЛТГ3-БП3 – прирост перфузии на большом пальце стопы
Рис. 2. Диаграммы рассеивания соотношения ЛПИ, max_ЛТГ3 и ЛТГ3_4. ЛПИ – лодыжечно-плечевой индекс; ЛТГ3_4 – локальная тепловая гиперемия на большом пальце стопы на 4-й минуте нагрева (НОФФ); max_ЛТГ3 – максимальная локальная тепловая гиперемия на большом пальце стопы (НОФФ). В рамках указаны уравнения линейной регрессии
Ранее нами был показан диагностический потенциал соотношения БП1/БП3 в выявлении гемодинамически значимых стенозов [8], однако в настоящее исследование были включены пациенты с более выраженной степенью атеросклероза – все участники уже имели сужение просвета артерий 50% и более. Проведен ROC-анализ (англ. receiver operating characteristic – рабочая характеристика приемника) с целью определения чувствительности и специфичности параметра БП1/БП3 в выявлении окклюзии на конечности. Площадь под
ROC-кривой составила 0,750 [0, 607; 0, 893] (p < 0,001), что меньше, чем в случае выявления гемодинамически значимых стенозов. Чувствительность показателя БП1/БП3 для опре-
деления окклюзии оказалась равна 87,3%, а специфичность – 60%. Таким образом, информативность БП1/БП3 снижается при увеличении тяжести атеросклероза. В связи с этим проведен дополнительный анализ для других функциональных параметров. Максимальная площадь под ROC-кривой была получена для параметра max_ЛТГ3, который отражает реакцию микрососудов кожи на нагрев, – 0,816 [0, 695; 0, 937] (p < 0,001). Значение этого показателя менее 5,9 перфузионных единиц определяет окклюзию на конечности с чувствительностью 86,7% и специфичностью 66,7%. При этом уровень ЛПИ менее 0,9 на данной выборке обладал чувствительностью 90% при специфичности 53,8%. Таким образом, оценка функциональных параметров микрососудов предоставляет дополнительную информацию о степени поражений артерий нижних конечностей.
Обсуждение
В работе [13] мы показали перспективность использования метода НОФФ в выявлении гемодинамически значимых стенозов, при этом высокой специфичностью обладало соотношение БП1/БП3 [8]. В настоящем исследовании также показана информативность этого параметра, который выше у пациентов с наличием окклюзии по сравнению с больными, имеющими только стенозы более 50%, и достигает еще большего уровня при множественных окклюзиях. Однако при межгрупповых сравнениях статистическая значимость достигнута только при сравнении гемодинамически значимого стеноза и множественных окклюзий, что может быть обусловлено малым размером выборки и операторзависимостью УЗДС [6].
Нами установлено, что базовая перфузия на стопе снижается при увеличении выраженности атеросклероза, что объясняется бóльшим дефицитом кровотока на периферии вследствие окклюзии нескольких сосудов, по которым кровь не может достигнуть стопы в полном объеме. В исследовании C.H. Wung и соавт. показано, что у пациентов, находящихся на гемодиализе, при ЛПИ < 0,95 по сравнению со значениями ≥ 0,95 наблюдалось более низкое кожное перфузионное давление на стопе (р < 0,001) [14]. Помимо различий в базовой перфузии, установленных посредством НОФФ, нами обнаружено снижение ЛТГ при увеличении количества артерий с окклюзией просвета, что согласуется с результатами K.F. Ma и соавт., согласно которым медиана насыщения гемоглобина кислородом, измеренная с помощью спектроскопии диффузного отражения после нагрева до 44 °C на стопе и голени, значимо ниже у пациентов с ЗАНК по сравнению со здоровыми добровольцами (р < 0,001 и p = 0,022 соответственно) [15]. В работе G. Hodges и соавт. реакция перфузии на нагрев кожи до 44 °C у пациентов с ЗАНК составила в пораженной ноге 70,3 ± 13,6%, что было ниже (p < 0,05), чем в здоровой конечности (85,0 ± 10,2%) и у пациентов контрольной группы (89,0 ± 5,2%) [16].
Несмотря на то что нами обнаружена значимая ассоциация между баллом выраженности ЗАНК и ухудшением перфузии, измеренной с помощью НОФФ, не было получено корреляции высокой степени, что может объясняться неодинаковым формированием коллатерального кровотока, обеспечивающим питание тканей, у разных пациентов. Так, S.L. Zettervall и соавт. отметили: индекс окклюзии, описывающий количество пораженных сосудов на конечности, имеет низкую ценность в прогнозировании ухудшения степени ишемии по классификации Рутерфорда [17]. В работе J.D. Anderson и соавт. получена только слабая корреляция между индексом, отражающим степень стеноза по результатам ангиографии, и перфузией икроножных мышц (R = -0,26; p < 0,05), а также результатами тредмил-теста (R = -0,31; p < 0,01) и дистанцией 6-минутной ходьбы (R = -0,33; p < 0,01) [18]. Следовательно, на степень ишемии и уровень перфузии при ЗАНК может влиять не только выраженность стеноза, но и другие факторы, такие как сопутствующие заболевания, пол, индивидуальные особенности анатомии сосудистого русла.
Дополнительно мы провели оценку перфузии методом ЛДФ и не получили значимых различий между группами для показателей БП3 и БП1/БП3. K.F. Ma и соавт. с помощью ЛДФ обнаружили, что уровень перфузии меньше у здоровых добровольцев, чем у пациентов с атеросклерозом, на дорсальной (p = 0,016) и медиальной (p = 0,043) сторонах стопы [15]. T. Ishii и соавт. при использовании ЛДФ показали снижение кожного кровотока на ноге у пациентов, находящихся на диализе, при развитии ЗАНК (р < 0,001) [19]. Нами не получено сходных различий при использовании ЛДФ, однако в работе [19] участвовали пациенты с почечной недостаточностью, которая в нашем исследовании была критерием исключения. Различия оценки параметров микрогемодинамики кожи методами НОФФ и ЛДФ, вероятно, связаны с разной глубиной, с которой поступает информативный сигнал при зондировании тканей. Считается, что ЛДФ регистрирует перфузию с участка толщиной 1 мм [20], тогда как НОФФ позволяет получать сигнал с глубины 2–3 мм [11, 12]. Данная особенность полезна для применения в области подошвенной поверхности стопы, где роговой слой эпидермиса имеет существенно бόльшую толщину, чем в других участках тела [21], тем самым затрудняя оценку полезного сигнала, получаемого от микрососудистого русла.
Ограничения исследования
Ограничением данной работы можно считать малый размер выборки, однако стоит отметить, что это исследование пилотное и в дальнейшем планируется набор большего количества пациентов для анализа характера изменения перфузии при ЗАНК. В исследуемой выборке оказалось значимо больше мужчин, чем женщин, что отражает половое распределение при госпитализации в отделение хирургии сосудов и ИБС на базе клиники, в которой проводилась настоящая работа. Другими авторами также отмечена большая представленность лиц мужского пола среди пациентов, имеющих ЗАНК, направляемых на стационарное лечение [9]. Кроме того, показано, что перемежающаяся хромота чаще встречалась у мужчин по сравнению с женщинами как во Фрамингемском (от 1,9 до 0,8%; отношение шансов 2,38) [22], так и в Роттердамском исследовании (2,2% против 1,2%) [23]. Прототип прибора «Вазотест», использованный в исследовании, не имеет регистрационного удостоверения, однако для него были проведены токсикологические и технические испытания.
Заключение
Данное исследование демонстрирует, что параметры кожного микроциркуляторного русла, оцененные методом НОФФ, изменяются в зависимости от выраженности ЗАНК. Показатели, отражающие кровоток в покое, такие как базовая перфузия тыльной стороны и большого пальца стопы, уменьшаются при увеличении количества обнаруженных окклюзий на нижней конечности. Соотношение базовой перфузии на руки и ноге повышается при большем числе пораженных артерий. Реакция микрососудов кожи на функциональный стимул, выраженная в виде ЛТГ за разные временные промежутки и прироста перфузии после нагрева, ниже в случае наличия окклюзий и уменьшается при увеличении их количества. Как базовая перфузия на стопе, так и параметры, отражающие ответ микроциркуляторного русла на повышение температуры, коррелируют с баллом выраженности стеноза и ЛПИ. В перспективе НОФФ может быть использована в качестве дополнительного количественного метода оценки состояния микрососудистого кровотока у пациентов с ЗАНК.
Дополнительная информация
Финансирование
Работа проведена в рамках государственного задания «Новые подходы к комплексной оценке параметров периферической гемодинамики в практике ведения пациентов c заболеваниями различной этиологии».
Конфликт интересов
Авторы декларируют отсутствие явных и потенциальных конфликтов интересов, связанных с публикацией настоящей статьи.
Участие авторов
К.А. Красулина – проведение измерений перфузии, сбор и обработка материала, статистический анализ полученных данных, написание текста статьи; П.А. Глазкова – концепция и дизайн исследования, формулирование целей исследования, редактирование текста статьи; А.А. Глазков – анализ результатов оценки перфузии, разработка методик проведения измерений перфузии, написание текста статьи; Д.С. Селиванова – проведение измерений перфузии, сбор и обработка материала, заполнение базы данных, редактирование текста статьи; С.С. Загаров – клиническое обследование пациентов, сбор и обработка клинических данных, координация исследования, редактирование текста статьи; А.В. Ватаев – клиническое обследование пациентов, сбор и обработка клинических данных, редактирование текста статьи; Р.Н. Ларьков – утверждение дизайна исследования, контроль планирования и реализации исследования, утверждение итогового варианта текста рукописи, редактирование текста статьи; Д.А. Рогаткин – разработка методологии, контроль планирования и реализации исследования, утверждение итогового варианта текста рукописи, редактирование текста статьи. Все авторы прочли и одобрили финальную версию статьи перед публикацией, согласны нести ответственность за все аспекты работы и гарантируют, что ими надлежащим образом были рассмотрены и решены вопросы, связанные с точностью и добросовестностью всех частей работы.
Об авторах
Ксения Андреевна Красулина
ГБУЗ МО «Московский областной научно-исследовательский клинический институт им. М.Ф. Владимирского»
Автор, ответственный за переписку.
Email: krasulinaka@gmail.com
ORCID iD: 0000-0003-4146-930X
SPIN-код: 5110-9535
врач-эндокринолог, мл. науч. сотр. лаборатории медико-физических исследований
Россия, 129110, г. Москва, ул. Щепкина, 61/2Полина Александровна Глазкова
ГБУЗ МО «Московский областной научно-исследовательский клинический институт им. М.Ф. Владимирского»
Email: polinikul@mail.ru
ORCID iD: 0000-0002-8830-7503
SPIN-код: 6043-5943
канд. мед. наук, врач-эндокринолог, ст. науч. сотр. лаборатории медико-физических исследований
Россия, 129110, г. Москва, ул. Щепкина, 61/2Алексей Андреевич Глазков
ГБУЗ МО «Московский областной научно-исследовательский клинический институт им. М.Ф. Владимирского»
Email: aaglazkov@bk.ru
ORCID iD: 0000-0001-6122-0638
SPIN-код: 3250-1882
канд. мед. наук, ст. науч. сотр. лаборатории медико-физических исследований
Россия, 129110, г. Москва, ул. Щепкина, 61/2Дарья Сергеевна Селиванова
ГБУЗ МО «Московский областной научно-исследовательский клинический институт им. М.Ф. Владимирского»
Email: selivanova@medphyslab.com
ORCID iD: 0009-0006-0303-1904
SPIN-код: 5362-7218
ст. лаборант лаборатории медико-физических исследований
Россия, 129110, г. Москва, ул. Щепкина, 61/2Сергей Сергеевич Загаров
ГБУЗ МО «Московский областной научно-исследовательский клинический институт им. М.Ф. Владимирского»
Email: szagarov@mail.ru
ORCID iD: 0000-0002-9917-7652
SPIN-код: 9890-1876
канд. мед. наук, врач сердечно-сосудистый хирург, науч. сотр., доцент кафедры сердечно-сосудистой хирургии факультета усовершенствования врачей
Россия, 129110, г. Москва, ул. Щепкина, 61/2Ахмед Вахаевич Ватаев
ГБУЗ МО «Московский областной научно-исследовательский клинический институт им. М.Ф. Владимирского»
Email: Ahmed.vataev@mail.ru
ORCID iD: 0009-0007-9209-5471
врач сердечно-сосудистый хирург отделения хирургии сосудов и ИБС
Россия, 129110, г. Москва, ул. Щепкина, 61/2Роман Николаевич Ларьков
ГБУЗ МО «Московский областной научно-исследовательский клинический институт им. М.Ф. Владимирского»
Email: romanlar@rambler.ru
ORCID iD: 0000-0002-2778-4699
SPIN-код: 2299-8844
д-р мед. наук, профессор, зав. кафедрой сердечно-сосудистой хирургии факультета усовершенствования врачей, руководитель отделения хирургии сосудов и ИБС
Россия, 129110, г. Москва, ул. Щепкина, 61/2Дмитрий Алексеевич Рогаткин
ГБУЗ МО «Московский областной научно-исследовательский клинический институт им. М.Ф. Владимирского»
Email: Rogatkin@medphyslab.com
ORCID iD: 0000-0002-7755-308X
SPIN-код: 9130-8111
д-р техн. наук, зав. лабораторией медико-физических исследований
Россия, 129110, г. Москва, ул. Щепкина, 61/2Список литературы
- Aday AW, Matsushita K. Epidemiology of peripheral artery disease and polyvascular disease. Circ Res. 2021;128(12):1818–1832. doi: 10.1161/CIRCRESAHA.121.318535.
- Frank U, Nikol S, Belch J, Boc V, Brodmann M, Carpentier PH, Chraim A, Canning C, Dimakakos E, Gottsäter A, Heiss C, Mazzolai L, Madaric J, Olinic DM, Pécsvárady Z, Poredoš P, Quéré I, Roztocil K, Stanek A, Vasic D, Visonà A, Wautrecht J-C, Bulvas M, Colgan M-P, Dorigo W, Houston G, Kahan T, Lawall H, Lindstedt I, Mahe G, Martini R, Pernod G, Przywara S, Righini M, Schlager O, Terlecki P. ESVM Guideline on peripheral arterial disease. Vasa. 2019;48(Suppl 102):1–79. doi: 10.1024/0301-1526/a000834.
- Shabani Varaki E, Gargiulo GD, Penkala S, Breen PP. Peripheral vascular disease assessment in the lower limb: a review of current and emerging non-invasive diagnostic methods. Biomed Eng Online. 2018;17(1):61. doi: 10.1186/s12938-018-0494-4.
- Ding A, Joshi J, Tiwana E. Patient safety in radiology and medical imaging. In: Agrawal A, Bhatt J. Patient safety. A Case-based innovative playbook for safer care. 2nd edition. Springer; 2023. p. 261–277.
- Forsythe RO, Apelqvist J, Boyko EJ, Fitridge R, Hong JP, Katsanos K, Mills JL, Nikol S, Reekers J, Venermo M, Zierler RE, Schaper NC, Hinchliffe RJ. Effectiveness of bedside investigations to diagnose peripheral artery disease among people with diabetes mellitus: A systematic review. Diabetes Metab Res Rev. 2020;36 Suppl 1:e3277. doi: 10.1002/dmrr.3277.
- Tehan PE, Bray A, Chuter VH. Non-invasive vascular assessment in the foot with diabetes: sensitivity and specificity of the ankle brachial index, toe brachial index and continuous wave Doppler for detecting peripheral arterial disease. J Diabetes Complications. 2016;30(1):155–160. doi: 10.1016/j.jdiacomp.2015.07.019.
- Duff S, Mafilios MS, Bhounsule P, Hasegawa JT. The burden of critical limb ischemia: A review of recent literature. Vasc Health Risk Manag. 2019;15:187–208. doi: 10.2147/VHRM.S209241
- Глазков АА, Глазкова ПА, Ковалева ЮА, Бабенко АЮ, Кононова ЮА, Китаева ЕА, Куликов ДА, Лапитан ДГ, Рогаткин ДА. Соотношение перфузии в коже пальцев верхних и нижних конечностей у пациентов с сахарным диабетом 2 типа. Физиология человека. 2022;48(6):119–128. doi: 10.31857/S0131164622700114.
- Curry SJ, Krist AH, Owens DK, Barry MJ, Caughey AB, Davidson KW, Doubeni CA, Epling JW, Kemper AR, Kubik M, Landefeld CS, Mangione CM, Silverstein M, Simon MA, Tseng CW, Wong JB. Screening for peripheral artery disease and cardiovascular disease risk assessment with the ankle-brachial index: US Preventive Services Task Force Recommendation Statement. JAMA. 2018;320(2):177–183. doi: 10.1001/jama.2018.8357.
- Глазкова ПА, Бабенко АЮ, Кононова ЮА, Глазков АА, Загаров СС, Ковалева ЮА, Ларьков РН, Бритвин ТА, Мазур НН, Куликов ДА, Рогаткин ДА. Балльная оценка тяжести функционального поражения сердечно-сосудистой системы у пациентов с сахарным диабетом. Вестник НМХЦ им. Н.И. Пирогова. 2021;16(3):18–24. doi: 10.25881/20728255_2021_16_3_18.
- Lapitan D, Rogatkin D. Optical incoherent technique for noninvasive assessment of blood flow in tissues: Theoretical model and experimental study. J Biophotonics. 2021;14(5):e202000459. doi: 10.1002/jbio.202000459.
- Lapitan DG, Raznitsyn OA. A Method and a device prototype for noninvasive measurements of blood perfusion in a tissue. Instruments Exp Techn. 2018;61(5):745–750. doi: 10.1134/S0020441218050093.
- Glazkova P, Glazkov A, Kulikov D, Lapitan D, Zagarov S, Larkov R, Babenko A, Kononova Y, Kovaleva Y, Kitaeva E, Mazur N, Britvin T, Rogatkin D. Incoherent optical fluctuation flowmetry for detecting limbs with hemodynamically significant stenoses in patients with type 2 diabetes. Endocrine. 2023;82(3):550–559. doi: 10.1007/s12020-023-03506-4.
- Wung CH, Wang YH, Lee YC, Chang CW, Wu PY, Huang JC, Tsai YC, Chen SC, Chang JM, Hwang SJ. Association between flow-mediated dilation and skin perfusion pressure with peripheral artery disease in hemodialysis patients. J Pers Med. 2021;11(12):1251. doi: 10.3390/jpm11121251.
- Ma KF, Kleiss SF, Schuurmann RCL, Nijboer TS, El Moumni M, Bokkers RPH, de Vries JPPM. Laser Doppler flowmetry combined with spectroscopy to determine peripheral tissue perfusion and oxygen saturation: A pilot study in healthy volunteers and patients with peripheral arterial disease. J Pers Med. 2022;12(6):853. doi: 10.3390/jpm12060853.
- Hodges GJ, Nawaz S, Tew GA. Evidence that reduced nitric oxide signal contributes to cutaneous microvascular dysfunction in peripheral arterial disease. Clin Hemorheol Microcirc. 2015;59(1):83–95. doi: 10.3233/CH-141838.
- Zettervall SL, Marshall AP, Fleser P, Guzman RJ. Association of arterial calcification with chronic limb ischemia in patients with peripheral artery disease. J Vasc Surg. 2018;67(2):507–513. doi: 10.1016/j.jvs.2017.06.086.
- Anderson JD, Epstein FH, Meyer CH, Hagspiel KD, Wang H, Berr SS, Harthun NL, Weltman A, DiMaria JM, West AM, Kramer CM. Multifactorial determinants of functional capacity in peripheral arterial disease: uncoupling of calf muscle perfusion and metabolism.
- J Am Coll Cardiol. 2009;54(7):628–635. doi: 10.1016/j.jacc.2009.01.080.
- Ishii T, Takabe S, Yanagawa Y, Ohshima Y, Kagawa Y, Shibata A, Oyama K. Laser Doppler blood flowmeter as a useful instrument for the early detection of lower extremity peripheral arterial disease in hemodialysis patients: An observational study. BMC Nephrol. 2019;20(1):470. doi: 10.1186/s12882-019-1653-y.
- Крупаткин АИ, Сидоров ВВ. Функциональная диагностика состояния микроциркуляторно-тканевых систем: колебания, информация, нелинейность: руководство для врачей. М.: Либроком; 2013. 496 с.
- Maiti R, Duan M, Danby SG, Lewis R, Matcher SJ, Carré MJ. Morphological parametric mapping of 21 skin sites throughout the body using optical coherence tomography. J Mech Behav Biomed Mater. 2020;102:103501. doi: 10.1016/j.jmbbm.2019.103501.
- Kannel WB, McGee DL. Update on some epidemiologic features of intermittent claudication: The Framingham study. J Am Geriatr Soc. 1985;33(1):13–18. doi: 10.1111/j.1532-5415.1985.tb02853.x.
- Meijer WT, Grobbee DE, Hunink MGM, Hofman A, Hoes AW. Determinants of peripheral arterial disease in the elderly: The Rotterdam study. Arch Intern Med. 2000;160(19):2934–2938. doi: 10.1001/archinte.160.19.2934.
Дополнительные файлы



