Встречаемость и генотипирование возбудителей клещевых инфекций в иксодовых клещах на востоке Западной Сибири (Россия, 2023 г.)
- Авторы: Ильинских Е.Н.1, Карпова М.Р.1, Воронкова О.В.1, Решетова А.В.1, Филатова Е.Н.1, Карташов М.Ю.2, Кривошеина Е.И.2, Беличенко К.Р.2, Терновой В.А.2, Локтев В.Б.2,3
-
Учреждения:
- Сибирский государственный медицинский университет
- Государственный научный центр вирусологии и биотехнологии «Вектор»
- Институт цитологии и генетики Сибирского отделения РАН
- Выпуск: Том 102, № 3 (2025)
- Страницы: 310-324
- Раздел: ОРИГИНАЛЬНЫЕ ИССЛЕДОВАНИЯ
- URL: https://bakhtiniada.ru/0372-9311/article/view/310825
- DOI: https://doi.org/10.36233/0372-9311-665
- EDN: https://elibrary.ru/PDFGKO
- ID: 310825
Цитировать
Аннотация
Введение. Томская область относится к регионам РФ с максимально высоким уровнем заболеваемости населения клещевыми инфекциями. Однако спектр и генетическое разнообразие возбудителей клещевых инфекций изучены недостаточно.
Цель исследования — оценить встречаемость и провести генотипирование различных видов возбудителей клещевых инфекций в иксодовых клещах, собранных с растительности в городских и пригородных биотопах г. Томска.
Материалы и методы. В исследовании проанализированы 534 клеща: Ixodes persulcatus (n = 107), I. pavlovskyi (n = 234) и Dermacentor reticulatus (n = 193), собранных в 13 биотопах Томска и в биотопах пригородов в течение 2023 г. Детекция генетического материала клещевых патогенов проведена методом полимеразной цепной реакции (ПЦР) и ПЦР с обратной транскрипцией в индивидуальных клещах с последующим секвенированием и филогенетическим анализом нуклеотидных последовательностей.
Результаты. Обнаружено более чем четырехкратное доминирование клещей I. pavlovskyi и D. reticulatus над таёжным клещом. При этом инфицированность клещей I. persulcatus вирусом клещевого энцефалита (ВКЭ) сибирского генотипа составила 1,3%, в клещах рода Ixodes генетический материал Borrelia burgdorferi s.l. был обнаружен в 8,5%, B. miyamotoi — 2,1%, Anaplasma phagocytophilum — 1,5%, а Rickettsia tarasevichiae — 14,1%. Инфицированность R. raoultii клещей D. reticulatus составила 48,7%, а в единичном образце была обнаружена ДНК Babesia canis. Генотипирование и филогенетический анализ геномных нуклеотидных последовательностей показал наличие новых, необычных для региона геновариантов B. garinii, B, bavariensis, B. afzelii и сибирского генотипа ВКЭ (субклайд V).
Заключение. На территории Томска и его пригородов в иксодовых клещах обнаружен генетический материал 9 видов клещевых патогенов, в том числе их новые генетические варианты.
Ключевые слова
Полный текст
Введение
Иксодовые клещи являются переносчиками ряда возбудителей инфекционных заболеваний вирусной, бактериальной и протозойной природы, играющих большую роль в инфекционной патологии человека. Томская область относится к территориям России с наиболее высокими показателями заболеваемости иксодовым клещевым боррелиозом (ИКБ) и клещевым энцефалитом [1–4]. В 2020–2023 гг. показатели заболеваемости превышали средние показатели заболеваемости по России в 2,0–5,9 раза, составляя 10,3–15,7 на 100 тыс. населения для ИКБ, и в 4,0 и более раз, варьируя от 2,9 до 4,5 на 100 тыс. населения, для клещевого энцефалита. При этом количество обращений населения в медицинские организации региона за медицинской помощью по поводу присасывания клеща составило более 1000 на 100 тыс. населения в 2020–2023 гг.1 В указанный период этот показатель варьировал от 1705,5 до 2390,1 на 100 тыс. населения, превышая соответствующие средние значения параметра в России от 5,0 до 7,4 раза.
В целом, в распространении клещевых инфекций в России участвуют несколько видов клещей, при этом наибольшее значение имеют клещи Ixodes ricinus и I. persulcatus [5]. В Западной Сибири описано не менее 11 видов иксодовых клещей, из которых наибольшую эпидемическую значимость имеет клещ I. persulcatus [6–8]. Традиционно таёжный клещ считается основным вектором для клещевых патогенов на юге Западной Сибири, однако в последнее время в городских и пригородных биотопах Томска необычно широкое распространение получили клещи I. pavlovskyi (Pomerantzev, 1946) и D. reticulatus (Fabricius, 1794) [8, 9]. Известно, что клещи рода Dermacentor, преобладающие в степных и лесостепных зонах Сибири, могут быть переносчиками вируса омской геморрагической лихорадки, риккетсий клещевого сыпного тифа Северной Азии, а также возбудителей лихорадки Ку и гранулоцитарного анаплазмоза человека [2, 3, 7, 8]. Средняя численность иксодовых клещей на территории пригородов Томска и г. Томска варьировала от 26,5 до 57,7 экземпляров на 1 км маршрута [4]. Результаты изучения вирусофорности клещей методами иммуноферментного анализа и полимеразной цепной реакции варьировала от 0,6% до 6,1%. Заражённость вирусом клещевого энцефалита (ВКЭ) для клещей рода Ixodes составила 6,5%, а для рода Dermacentor — 1,9% [4].
Исследование видового состава иксодовых клещей в городской черте Томска, проведённое в 2015–2016 гг., показало значительный рост численности D. reticulatus на склонах высокого берега р. Томь (район Лагерного сада), достигая 66 особей на 1 км маршрута. Ранее, в 2012–2014 гг., средняя сезонная численность составляла всего 0,17 экземпляров на 1 км маршрута [7, 8]. В 2018–2021 гг. максимальная численность клещей рода Dermacentor достигала 20 особей на 1 учётный км. В 2015 г. исследование показало, что из числа отловленных с растительности в пригородах Томска клещей рода Ixodes доля I. pavlovskyi составила 70,3%, а доля I. persulcatus — 29,7%. Средняя сезонная численность I. persulcatus составила 3,67 особи, а I. pavlovskyi — 8,42 экземпляра на 1 учётный км соответственно [7, 8].
Недавно существенное доминирование I. pavlovskyi и D. reticulatus среди клещей, атакующих человека, было также описано в Новосибирске и его пригородах [6]. При этом в других сибирских регионах подобный факт пока не описан и в них таёжный клещ по-прежнему ассоциируется с распространением клещевых инфекций у населения.
Инфицированность иксодовых клещей на юге Западной Сибири различными возбудителями вирусной, бактериальной и протозойной природы остаётся недостаточно исследованной. При этом растёт количество публикаций о широком спектре клещевых патогенов, обнаруженных в различных видах клещей на территориях Северное Евразии [6, 10, 11]. Для восполнения и обновления данных по молекулярной эпидемиологии возбудителей клещевых инфекций в условиях крупного сибирского мегаполиса была предпринята попытка определения уровней инфицированности различных видов иксодовых клещей в городских и пригородных биотопах Томска в течение одного летнего сезона. Детекцию генетического материала возбудителей различных клещевых инфекций, включая ВКЭ, орбивирусы (вирус Кемерово), Borrelia spp., Rickettsia spp., Anaplasma spp. и Babesia canis, проводили методами полимеразной цепной реакции (ПЦР) и ПЦР с обратной транскрипцией (ОТ-ПЦР) для каждого клеща индивидуально с последующим секвенированием обнаруженного генетического материала и генотипированием выявленных патогенов.
Материалы и методы
В ходе исследования было собрано и проанализировано 534 индивидуальных особи клещей, относящихся к следующим видам: I. persulcatus (n = 107), I. pavlovskyi (n = 234) и D. reticulatus (n = 193). Сбор клещей проводился стандартным методом с растительности на территории 13 городских и пригородных биотопов Томска (рис. 1) в летний период 2023 г. Видовую идентификацию клещей осуществляли, как описано ранее [6].
Рис. 1. Карта-схема Томска и пригородов с обозначением районов сбора клещей.
A — места выявления РНК ВКЭ; B — ДНК B. burgdorferi s.l.; C — ДНК B. miyamotoi; D — ДНК A. phagocytophilum; E — ДНК Rickettsia spp.
Обозначение районов сбора: 1 — Лагерный сад; 2 — стадион «Буревестник»; 3 — кладбище «Южное»; 4 — гаражный кооператив на ул. Континентальная; 5 — микрорайон «Академгородок»; 6 — лес около п. Зональная станция; 7 — микрорайон Аникино; 8 — лесополоса на Иркутском тракте; 9 — д. Лоскутово; 10 — с. Межениновка; 11 — п. Басандайка; 12 — п. Степановка; 13 — с. Тимирязевское.
Для выделения нуклеиновых кислот клещи были дважды обработаны 70% этиловым спиртом и промыты фосфатно-солевым буфером для удаления внешних загрязнений и наружной микрофлоры. Гомогенизацию полученных образцов осуществляли с использованием лабораторного гомогенизатора «TissueLyserLT» («Qiagen») в 300 мкл стерильного физиологического раствора. Выделение суммарных нуклеиновых кислот проводили из 100 мкл гомогената с использованием набора реагентов «АмплиПрайм РИБО-преп» («НекстБио») согласно инструкции производителя. Комплементарную ДНК получали в реакции ОТ с помощью коммерческого набора «РЕВЕРТА-L» «АмплиСенс»).
С целью контроля этапа выделения нуклеиновой кислоты, а также её сохранности при хранении со всеми изучаемыми образцами была проведена ПЦР на выявление участка гена цитохромоксидазы субъединицы I, локализованного в митохондриальном геноме клещей. Для этого были использованы пары праймеров IpCX-6f/IpCX-9R для клещей рода Ixodes и DH_f/DH_r для клещей рода Dermacentor.
Скрининг проб на наличие генетического материала изучаемых патогенов (ВКЭ, вирус Кемерово, B. burgdorferi s.l., B. miyamotoi, Rickettsia spp., A. phagocytophilum, Babesia spp.) проводили методом ПЦР с последующей электрофоретический детекций или ОТ-ПЦР. Постановку ПЦР проводили в 25 мкл реакционной смеси с использованием набора «БиоМастер HS-Taq ПЦР (2×)» («Биолабмикс») и 0,4 рМ специфичных олигонуклеотидных праймеров (табл. 1). Для проведения таргетной ПЦР и наработки ампликонов, предназначенных для полногеномного секвенирования изолятов ВКЭ, была использована Фьюжн ДНК-полимераза Pfu-Sso7d («Биолабмикс»). Доверительный 95% интервал (ДИ) уровня инфицированности клещей изучаемыми патогенами рассчитывали с использованием онлайн-сервиса2.
Таблица 1. Праймеры, использованные для выделения фрагментов генов вирусов боррелий, риккетсий и анаплазм из иксодовых клещей
Мишень | Праймеры | Структура праймера (5′→3′) | Размер | Источник |
Ixodes sp. | IpCX-6f | ATTAGGAGCACCTGATATAGCTTTCCC | 660 | |
IpCX-9r | GCTGTAAATAAGCTCGAGTGTCGATA | |||
D. reticulatus | DH_f | TCGAWTAGAAYTAAGACAACCTGG | 610 | [6] |
DH_r | GGTGRCCAAAAAATCAAAATARATG | |||
TBEV | Kgg31 | AAAGGCAGCATTGTGACCTG | 361 | [11] |
Kgg19 | CGTGTCTCCACGGCAGAGCC | |||
ALSV | Miass_gly_3F | TGGATCAGCTCACACCACAC | 333 | |
Miass_gly_3R | TCACCGTCACAGTGGAATGG | |||
YGTV | YGTV_gly_1F | ACTACTGGTTGCCGTCCTCG | ||
YGTV_gly_1R | GTCGCTGCAGTCAAATATCT | |||
Kemerovo | rt_Kem4f | TCCGCCACCCTGGAATGAGAC | 116 | |
rt_Kem4r | TCAGGATCGGTCAAGGCCATTC | |||
Kem_prb4 | FAM–AGCCGTTTCTGTCCACGAGACG–BHQ1 | |||
B. burgdorferi s.l. | F7 | TTCAAAGGGATACTGTTAGAGAG | [13] | |
F10 | AAGAAGGCTTATCTAATGGTGATG | |||
F5 | ACCTGGTGATGTAAGTTCTCC | |||
F12 | CTAACCTCATTGTTGTTAGACTT | |||
B. miyamotoi | Q1 | CACCATTGATCATAGCTCACAG | [13] | |
Q4 | CTGTTGGTGCTTCATTCCAGTC | |||
Q3 | GCTAGTGGGTATCTTCCAGAAC | |||
Q2 | CTTGTTGTTTATGCCAGAAGGGT | |||
Rickettsia spp. | PrF_gltA | GGCTTCGGTCATCGTGT | 120 | [14] |
PrR_gltA | TTGCTATTTGTAAGAGCGGATTG | |||
Z(ROX)_gltA | ROX-CCACGTGCCGCAGTACTTAAAGAAAC-BHQ2 | |||
CS409d | CCTATGGCTATTATGCTTGC | 765 | [15] | |
RP1258n | ATTGCAAAAAGTACAGTGAACA | |||
A. phagocytophilum | MSP2− 3f | CCAGCGTTTAGCAAGATAAGAG | 334 | [13] |
MSP2− 3r | GCCCAGTAACAACATCATAAGC |
Анализ продуктов амплификации выполняли посредством разделения фрагментов ДНК в 2% агарозном геле в трис-ацетатном буфере, содержащем 0,1% бромистого этидия. Очистку ампликонов из агарозного геля для последующей постановки секвенирующей реакции проводили с использованием набора на основе микроколонок («Биосилика»).
Постановку реакции секвенирования методом Сенгера проводили с использованием набора реагентов для циклического секвенирования «Big Dye Terminator Kit v. 3.1» («Thermo Fisher Scientific»). Определение нуклеотидных последовательностей проводили по обеим цепям с помощью автоматического секвенатора «3130xl Genetic Analyzer» («Applied Biosystems»), все нуклеотидные последовательности были определены дважды в независимых экспериментах. Полногеномное секвенирование выявленных изолятов ВКЭ было выполнено с применением технологии MiSeq и соответствующих наборов «MiSeq reagent kits v2» («Illumina») путём анализа перекрывающихся специфических фрагментов после проведения ПЦР. Сборку последовательностей выполняли методом картирования прочтений на референс-геном штамма Заусаев (AF527415) с определением контигов с использованием программы «Geneious Prime (2024.0.5)».
Анализ полученных нуклеотидных последовательностей, выравнивания и проведение филогенетического анализа проводили с использованием программных продуктов «Unipro UGENE v. 1.50» [16] и «MEGA Х» [17]. Построение филогенетических деревьев выполняли методом максимального правдоподобия и эволюционной модели Тамуры–Нея (TN93). Статистическую значимость топологии филогенетических деревьев оценивали методом Bootstrap-анализа, вычисления проводили для 500 псевдовыборок.
Нуклеотидные последовательности, выявленные в данной работе, были депонированы в международную базу данных GenBank под номерами: PP942931–PP942934 для полногеномных последовательностей ВКЭ, PQ126376–PQ126404 для фрагментов гена P83/100 B. burgdorferi s.l., PQ126405–PQ126411 для фрагментов гена glpQ B. miyamotoi, PQ126412–PQ126416 для фрагментов гена msp2 A. phagocytophilum, PQ123220 для фрагмента гена обнаруженного изолята B. canis.
Исследования проводили с соблюдением правил биобезопасности, регламентированных в СанПиН 3.3686-21 «Санитарно-эпидемиологические требования по профилактике инфекционных болезней» от 28.01.2021.
Результаты
Из 534 изученных иксодовых клещей I. persulcatus были представлены 107 (20,0%) особями (56 самок и 51 самец), I. pavlovskyi — 234 (43,8%; 133 самки и 101 самец), D. reticulatus — 193 (36,1%; 120 самок и 73 самца). Все клещи были исследованы методом ПЦР на наличие генетического материала 10 видов клещевых патогенов вирусной, бактериальной и протозойной этиологии (вирус Кемерово, ВКЭ, B. garinii, B. afzelii, B. bavariensis, B. miyamotoi, R. tarasevichiae, R. raoultii, A. phagocytophilum и B. canis) (табл. 2). Вирус Кемерово нами не выявлен.
Таблица 2. Выявление маркеров возбудителей клещевых инфекций в клещах D. reticulatus, I. persulcatus и I. pavlovskyi
Маркеры | Количество ПЦР-положительных образцов в иксодовых клещах, абс./% (95% ДИ) | |||
клещи рода Ixodes, всего (n = 341) | I. persulcatus (n = 107) | I. pavlovskyi (n = 234) | D. reticulatus (n = 193) | |
РНК ВКЭ | 4/1,3 (0,3–2,6) | 4/1,3 (0,3–2,6) | 0 | 0 |
ДНК R. tarasevichiae/R. raoultii | 48/14,1 (10,8–18,2) | 43/40,2 (31,4–49,7) | 5/2,1 (0,9–4,9) | 94/48,7 (41,8–55,8) |
ДНК A. phagocytophilum | 5/1,5 (0,6–3,4) | 4/3,7% (1,5–9,2) | 1/0,4 (0,1–2,4) | 0 |
ДНК B. canis | 0 | 0 | 0 | 1/0,5 (0,1–2,9) |
ДНК B. miyamotoi | 7/2,1 (1,0–4,2) | 3/2,8 (0,9–7,9) | 4/1,7 (0,6–4,3) | 0 |
ДНК B. burgdorferi s.l. | 29/8,5 (5,9–11,9) | 17/15,9 (10,2–23,9) | 12/5,1 (2,9–8,7) | 0 |
В том числе (n = 29): | ||||
B. garinii | 19/65,5 (47,4–80,1) | 9/8,4 (4,5–15,2) | 10/4,3 (2,3–7,7) | 0 |
B. afzelii | 7/24,1 (12,2–42,1) | 5/4,7 (2,0–10,5) | 2/0,8 (0,2–3,0) | 0 |
B. bavariensis | 3/10,4 (3,6–26,3) | 3/2,8 (0,9–7,9) | 0 | 0 |
РНК ВКЭ была обнаружена в 4 (1,3%; 95% ДИ 0,3–2,6) особях из 341 клеща рода Ixodes. Все выявленные изоляты ВКЭ при анализе полноразмерной нуклеотидной последовательности генома были отнесены к сибирскому генотипу. Они характеризовались высоким уровнем гомологии нуклеотидной последовательности вирусного генома, который составляет 94–98% в сравнении другими штаммами сибирского генотипа и около 85–86% — с другими генотипами ВКЭ (табл. 3). Уровни гомологии аминокислотной последовательности вирусного полипротеина составляют около 98–99 и 94–95% соответственно. Изолят Tomsk 2-2023 отличается более низким уровнем гомологии от трех других секвенированных томских изолятов.
Таблица 3. Степень идентичности (%) нуклеотидной (nuc.) и аминокислотной последовательностей полипротеина (aa.) выявленных вариантов ВКЭ по сравнению с прототипными штаммами ВКЭ
Прототипные штаммы | Tomsk 1-2023 (PP942931) | Tomsk 2-2023 (PP942932) | Tomsk 3-2023 (PP942933) | Tomsk 4-2023 (PP942934) | ||||
nuc. | aa. | nuc. | aa. | nuc. | aa. | nuc. | aa. | |
Сибирский генотип ВКЭ | ||||||||
Lesopark 11 (KJ701416) | 98,14 | 99,45 | 96,62 | 98,99 | 98,20 | 99,23 | 98,27 | 99,39 |
Zausaev (AF527415) | 98,31 | 99,42 | 96,50 | 99,08 | 98,06 | 99,39 | 98,09 | 99,48 |
Kolarovo-2008 (FJ968751) | 93,98 | 96,47 | 94,06 | 96,47 | 94,02 | 96,47 | 94,22 | 96,57 |
Tomsk-PT122 (KM019545) | 94,16 | 98,31 | 94,47 | 98,28 | 94,24 | 98,28 | 94,42 | 98,41 |
Vasilchenko (AF069066) | 94,23 | 98,31 | 94,55 | 98,25 | 94,38 | 98,28 | 94,58 | 98,44 |
Дальневосточный генотип ВКЭ | ||||||||
Sofjin-HO (AB062064) | 85,66 | 95,34 | 85,52 | 95,37 | 85,64 | 95,40 | 85,51 | 95,43 |
205 (DQ989336) | 85,48 | 95,22 | 85,51 | 95,31 | 85,52 | 95,28 | 85,52 | 95,31 |
Западный генотип ВКЭ | ||||||||
Hypr (U39292) | 85,24 | 94,88 | 85,16 | 94,94 | 85,34 | 94,91 | 85,21 | 94,79 |
Neudoerfl (U27495) | 85,21 | 94,39 | 85,15 | 94,39 | 85,26 | 94,42 | 85,14 | 94,33 |
Байкальский генотип ВКЭ | ||||||||
886-84 (EF469662) | 84,97 | 95,65 | 84,92 | 95,71 | 84,97 | 95,61 | 85,11 | 95,77 |
178-79 (EF469661) | 85,80 | 95,92 | 85,80 | 96,01 | 85,86 | 95,89 | 85,88 | 96,04 |
При проведении филогенетического анализа выявленные генетические варианты кластеризуются с субкладой V сибирского генотипа ВКЭ [18]. Обнаруженные изоляты ВКЭ имеют высокий уровень гомологии и кластеризуются вместе с вариантами ВКЭ, циркулирующими в южных регионах Сибири, включая регионы, прилегающие к озеру Байкал (рис. 2). При этом изолят Tomsk 2-2023 формирует отдельную филогенетическую ветвь, которая может быть перспективной на выделение в отдельный субклайд внутри сибирского генотипа ВКЭ. Филогенетический анализ показывает, что все геномные последовательности томских изолятов 2023 г. являются оригинальными и отличаются от циркулирующих в 2006–2008 гг. в Томске изолятов Kolarovo-2008 и Tomsk-PT122, относящихся к субкладе IV сибирского генотипа ВКЭ.
Рис. 2. Филогенетическое дерево, построенное по полногеномным нуклеотидным последовательностям ВКЭ.
Секвенированные варианты ВКЭ выделены жирным шрифтом. Формат представления: номер депонирования GenBank, название изолята.
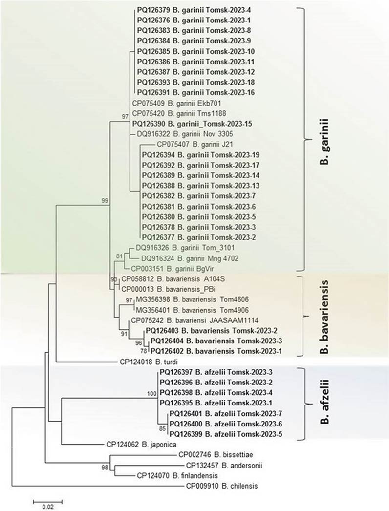
В 29 клещах рода Ixodes была обнаружена ДНК B. burgdorferi комплекса s.l., что соответствует уровню инфицированности 8,5% (95% ДИ 5,9–11,9; табл. 2). Генотипирование по нуклеотидной последовательности фрагмента гена P83/100 показало, что видовое разнообразие боррелий было представлено в основном B. garinii — 65,5% случаев, B. afzelii была обнаружена в 24,1% случаев, а B. bavariensis — в 10,4%. Результаты филогенетического анализа этих 3 видов боррелий представлены на рис. 3. Все секвенированные варианты B. burgdorferi s.l. на филогенетическом дереве формировали компактные монофилетические группы в пределах своего вида, которые группировались с ранее выделенными изолятами в северной Евразии.
Рис. 3. Филогенетическое дерево, построенное по фрагменту гена Р83/100 (325 п.н.) выявленных изолятов B. burgdorferi комплекса s.l.
В 7 клещах рода Ixodes также была выявлена ДНК B. miyamotoi на основе анализа нуклеотидной последовательности фрагмента гена глицерофосфодиэстерфосфодиэстеразы (glpQ), что соответствует уровню инфицированности 2,1% (95% ДИ 1,0–4,2; табл. 2). При этом в иксодовых клещах рода Dermacentor ДНК комплекса B. burgdorferi s.l. и B. miyamotoi не обнаружена.
Филогенетический анализ для обнаруженных изолятов B. miyamotoi показал, что все они имеют высокий уровень идентичности с вариантами, обнаруженными ранее на территории Томской, Новосибирской областей, Хабаровского и Красноярского краёв, и вместе с ними кластеризуются в пределах Азиатского субтипа B. miyamotoi (рис. 4).
Рис. 4. Филогенетическое дерево, построенное по фрагменту гена glpQ (433 п.н.) выявленных изолятов B. miyamotoi.
В 4 клещах I. persulcatus и 1 клеще I. pavlovskyi выявлена ДНК A. phagocytophilum (табл. 2). Определение нуклеотидной последовательности фрагмента гена major surface protein 2 (msp2) было выполнено для обнаруженных изолятов A. phagocytophilum, и результаты их филогенетического анализа представлены на рис. 5. Все секвенированные изоляты A. phagocytophilum формируют монофилетическую группу в пределах своего вида с изолятами, ранее обнаруженными в Польше, Калининграде и Северной Америке.
Рис. 5. Филогенетическое дерево, построенное по фрагменту гена msp2 (340 п.н.) выявленных изолятов A. phagocytophilum.
Наиболее часто в ПЦР выявлялся генетический материал риккетсий (табл. 2). Так, ДНК R. tarasevichiae была выявлена в 48 (14,1%) из 341 клеща рода Ixodes, ДНК R. raoultii — в 94 (48,7%) особях из 193 клещей рода Dermacentor, в 5 клещах рода Ixodes — 1,5%. В 1 клеще D. reticulatus была обнаружена ДНК B. canis по фрагменту гена 18S рРНК (0,5% случаев), его филогенетическое дерево представлено на рис. 6. Генетический материал вируса Кемерово в исследованных клещах не выявлен.
Рис. 6. Филогенетическое дерево, построенное по фрагменту гена 18S рибосомальной РНК (394 п.н.) выявленного изолята В. canis.
В ряде случаев было обнаружено несколько клещевых патогенов в 1 клеще. Так, в 8 (2,3%) клещах рода Ixodes выявлена ДНК 2 клещевых патогенов. Генетический материал B. garinii и R. tarasevichiae был обнаружен в 5 клещах, B. garinii и B. miyamotoi — в 2 клещах, B. garinii и A. phagocytophilum — в 1. Более того, в 1 клеще рода Ixodes обнаружена ДНК сразу 3 клещевых патогенов (B. garinii, R. tarasevichiae и A. phagocytophilum).
Обсуждение
Среди изученных нами иксодовых клещей доминировали виды I. pavlovskyi и D. reticulatus (79,9%), что в последнее время характерно для Томска и Новосибирска и их пригородов [6–8]. Так, увеличение численности D. reticulatus более чем в 200 раз в городских биотопах Томска было впервые зарегистрировано осенью 2015 г. При определении видового состава клещей, нападающих на человека в Новосибирске и его пригородах, зарегистрировано также, что клещи I. pavlovskyi и D. reticulatus составляют 84,8% среди клещей, снятых с пациентов, обратившихся за оказанием медицинской помощи по поводу укуса клеща в 2018 г. Доминирование клещей I. pavlovskyi и D. reticulatus в 2023 г. в биотопах Томска и его пригородов свидетельствует об устойчивом характере этого явления и фактическом вытеснении таёжного клеща из биотопов этих мегаполисов на юге Западной Сибири. При этом независимое исследование в 2019 г. природного биотопа на реке Томь, расположенного выше Томска по течению (приблизительно 125 км), выявило практическое полное доминирование таёжного клеща, представленность которого составила 95,72% при сборах с растительности, а доли клеща I. pavlovskyi и его гибридов составили всего 1,75 и 2,53% соответственно при сравнимом объёме выборки [19]. Такая драматическая разница видового состава клещей в городских и природных биотопах в бассейне одной реки на юге Западной Сибири позволяет предположить, что антропогенное воздействие существенно меняет условия размножения клещей и спектр ассоциированных с ними клещевых инфекций в местах компактного проживания человека.
В результате проведённых исследований в иксодовых клещах трех видов был обнаружен генетический материал 9 видов клещевых патогенов вирусной, бактериальной и протозойной природы. ВКЭ был обнаружен в 4 клещах (таёжный клещ), а все выявленные изоляты ВКЭ были отнесены к сибирскому генотипу. Как известно, на территории северной Евразии ВКЭ в основном представлен тремя основными генотипами — дальневосточным, сибирским и европейским, первый из которых наиболее часто вызывает тяжёлые клинические формы клещевого энцефалита, а второй чаще встречается на территории Западной Сибири [5]. Выявленные нами изоляты сибирского генотипа ВКЭ можно отнести к субкладе V, для которой типовым вирусом принято считать штамм Заусаев. Первоначально штамм Заусаев был выделен в Москве из мозга погибшего пациента с хронической формой клещевого энцефалита (в течение 2 лет), который предположительно заразился в Томской области и заболел через 10 лет после присасывания клеща в 1973 г. [20].
Однако в Томске и его пригородах ранее была выявлена циркуляция вариантов ВКЭ сибирского субтипа в 2006–2008 гг., относящихся к субкладе IV, штаммы Kolarovo-2008 (FJ968751) и Tomsk-PT122 (KM019545), а также вариантов дальневосточного генотипа [7, 9, 21]. Филогенетический анализ полногеномных последовательностей показал, что изоляты ВКЭ 2023 г. являются новыми для Томска, причём необычный изолят Tomsk 2023-2 формирует отдельную филогенетическую ветвь, которая может быть перспективной на выделение в отдельный субклайд внутри сибирского генотипа ВКЭ. Нам не удалось обнаружить генетический материал вируса Кемерово в исследованных клещах, хотя имеются сообщения о его обнаружении в Западной Сибири и Казахстане [12].
Инфицированность клещей рода Ixodes B. burgdorferi комплекса s.l. составила 8,5%, что ниже средних значений последних лет [1–2, 6, 22–23]. Наиболее часто выявлялись B. garinii (65,5% случаев), реже определялись B. afzelii (24,1%) и B. bavariensis (10,4%). Популяция боррелий — возбудителей ИКБ гетерогенна, насчитывает более 20 видов боррелий, а на видовое разнообразие боррелий существенное влияние оказывает разнообразие резервуарных хозяев, которые обеспечивают циркуляцию и сохранение возбудителей ИКБ. С мелкими мышевидными грызунами обычно ассоциируются B. afzelii и B. bavariensis, с птицами — B. garinii [23]. Вполне вероятно, что доминирование B. garinii можно связать с тем, что в городских условиях важным прокормителем иксодовых клещей могут быть птицы [1, 8, 13, 24]. В иксодовых клещах рода Dermacentor ДНК B. burgdorferi s.l. нам не удалось обнаружить, но возможность наличия боррелий в клещах D. reticulatus подтверждается рядом публикаций [23, 24]. Филогенетический анализ секвенированных фрагментов ДНК боррелий показал, что изоляты боррелий формировали компактные монофилетические группы в пределах своего вида. Причём изоляты B. garinii группировались в 3 различные филогенетических ветви. При этом одна из этих групп, включающая в себя 9 изолятов, не ассоциировалась с изолятами, ранее найденными в Томске. Вероятно, можно говорить о появлении новых генетических вариантов B. garinii в городских биотопах Томска. В равной степени это предположение распространяется на изоляты B. afzelii и B. bavariensis, которые также формируют новые филогенетические группы.
ДНК B. miyamotoi была обнаружена в 2,1% исследованных клещей рода Ixodes. Данный вид боррелий относится к возбудителям клещевых возвратных лихорадок, которые широко распространены в различных регионах мира, включая Россию [25–28]. С данным видом боррелий ассоциируются безэритемные формы ИКБ, при этом возбудитель способен вызывать тяжёлые формы заболевания, включая менингоэнцефалит, у людей с ослабленным иммунитетом, и микст-инфекции с другими возбудителями клещевых патогенов. Инфицированность иксодовых клещей B. miyamotoi обычно значительно ниже, чем боррелиями других видов и колеблется в пределах от 0,3–16% [27, 28]. В 2023 г. в иксодовых клещах рода Dermacentor нам не удалось выявить ДНК B. miyamotoi, хотя в 2021 г. в Томской области она обнаруживалась в 2% клещей D. reticulatus [3]. Филогенетический анализ 7 изолятов B. miyamotoi по фрагменту гена glpQ показал, что все они формируют достаточно компактную геногруппу в пределах азиатского субтипа и кластеризуются вместе с ранее обнаруженными вариантами на территории Томской, Новосибирской областей, Хабаровского и Красноярского краёв.
Наиболее высокая инфицированность изученных клещей была установлена для риккетсий (48,7% для R. raoultii и 14,1% для R. tarasevichiae), при этом R. tarasevichiae встречались только в клещах рода Ixodes, а R. raoultii — в клещах рода Dermacentor. Данные риккетсии способны вызывать у человека клещевые риккетсиозы, их циркуляция установлена в разных регионах РФ, преимущественно в Сибири, и Казахстане [29–30]. В Томской области ежегодно регистрируются лишь единичные случаи риккетсиоза [2, 4]. Как известно, R. raoultii встречается во многих странах Европы, в разных областях России, таких как Новосибирская, Омская, Иркутская, в Республиках Алтай и Бурятия, в Приморском и Хабаровском краях и обычно ассоциируется с клещами рода Dermacentor [6–7, 10, 30]. В настоящее время принято считать, что R. raoultii способен вызывать развитие синдрома TIBOLA (tick-borne lymphadenopathy), который характеризуется первичным аффектом в виде эритемы, развивающимся в месте присасывания клеща, и болезненностью регионарных лимфоузлов [31–33]. Выявление генетического материала R. raoultii у луговых клещей, для которых зарегистрирован взрывной рост численности (более чем 200 раз) в городских биотопах, требует обратить особое внимание на диагностику синдрома TIBOLA у пациентов в Томской области. Для R. tarasevichiae характерно инфицирование клещей рода Ixodes (чаще I. persulcatus, реже I. pavlovskyi). Данный вид риккетсий распространён на территории азиатской части России, а случаи инфицирования человека R. tarasevichiae были зафиксированы в Новосибирской области [6].
Генетические маркеры A. phagocytophilum выявлены в 1,5% особей клещей рода Ixodes и не были обнаружены в клещах рода Dermacentor, хотя ранее генетический материал A. phagocytophilum выявлялся в клещах D. reticulatus на территории Томска [7]. Все секвенированные изоляты A. phagocytophilum формируют монофилетическую группу в пределах своего вида с изолятами, ранее обнаруженными в Польше, Калининграде и Северной Америке, что, по всей вероятности, демонстрирует консерватизм гена msp2, использованного для генотипирования. Также в Томской области ранее регистрировалась инфицированность иксодовых клещей бабезиями [2]. В результате проведённого исследования нам удалось обнаружить B. canis только в 1 клеще рода Dermacentor.
Микст-инфекции, ассоциированные с различными клещевыми инфекциями, встречаются достаточно часто и могут влиять на течение и клинические проявления заболеваний [34]. Мы выявляли разные сочетания возбудителей клещевых инфекций в иксодовых клещах, при этом во всех случаях микст-инфицирования встречалась B. garinii.
Сравнивая уровень инфицированности различных видов клещей, мы выявили достоверно значимый более высокий уровень инфицированности боррелиями (ОШ = 3,1; 95% ДИ 1,43–6,72; F = 0,004; χ2 = 8,9), риккетсиями (ОШ = 18,81; 95% ДИ 7,25–48,82; F = 0,000; χ2 = 60,17) и анаплазмами (ОШ = 8,75; 95% ДИ 0,97–79,2; F = 0,038; χ2 = 5,35) клещей I. persulcatus по сравнению с I. pavlovskyi. При этом в доминирующих в городских биотопах клещах I. pavlovskyi регистрировался более широкий спектр патогенов (ВКЭ, B. burgdorferi s.l., B. miyamotoi, R. tarasevichiae и A. phagocytophilum). Клещи рода Dermacentor были преимущественно инфицированы R. raoultii, а остальные возбудители клещевых инфекций встречались в них значительно реже.
Полученные данные подтверждают необходимость мониторинга циркуляции в природных и антропоургических очагах клещевых инфекций Томска и Томской области наряду с ВКЭ и возбудителями других клещевых инфекций: B. miyamotoi, Rickettsia spp., A. phagocytophilum, Babesia spp. Необходимо дальнейшее совершенствование методов диагностики и профилактики данных инфекций, включая выявление возможных случаев заболевания человека и микст-инфекции. Важно подчеркнуть, что в настоящее время 3 вида клещей (I. persulcatus, I. pavlovskyi, D. reticulatus), инфицированных не менее чем 9 видами клещевых патогенов, доминируют в городских биотопах и принимают участие в формировании городских очагов клещевых инфекций в парковой зоне Томска.
Заключение
На территории Томска и пригородов среди иксодовых клещей, собранных с растительности, преобладают I. pavlovskyi и D. reticulatus. В результате ПЦР-анализа в иксодовых клещах 3 видов были обнаружены 9 видов клещевых патогенов вирусной, бактериальной и протозойной природы, которые, по-видимому, принимают участие в формировании городских очагов клещевых инфекций. Более высокие уровни инфицированности боррелиями, риккетсиями и анаплазмами выявлены у клещей I. persulcatus по сравнению с I. pavlovskyi. В клещах I. pavlovskyi и I. persulcatus регистрировали более широкий спектр патогенов (ВКЭ, B. burgdorferi s.l., B. miyamotoi, R. tarasevichiae и A. phagocytophilum), чем в клещах вида D. reticulatus (ВКЭ, R. raoultii и B. canis).
Инфицированность таёжных клещей ВКЭ составила 1,3%. Инфицированность клещей рода Ixodes: B. burgdorferi s.l. — 8,5%, B. miyamotoi — 2,1%, A. phagocytophilum — 1,5%, R. tarasevichiae — 14,1%. Кроме того, показатель встречаемости R. raoultii в клещах D. reticulatus составил 48,7%, а в единичном образце была обнаружена ДНК B. canis. На основе секвенирования выделенных фрагментов генов ВКЭ, B. burgdorferi s.l., B. miyamotoi, A. phagocytophilum и B. canis проведено генотипирование возбудителей клещевых инфекций. Все выявленные изоляты ВКЭ при анализе полноразмерной нуклеотидной последовательности генома отнесены к сибирскому генотипу, субклайду V. Последовательности депонированы в GenBank.
1 О состоянии санитарно-эпидемиологического благополучия населения в Российской Федерации в 2022 году: Государственный доклад. М.; 2023. 368 с.
2 URL: https://www.pedro.org.au/english/downloads/confidence-interval-calculator
Об авторах
Екатерина Николаевна Ильинских
Сибирский государственный медицинский университет
Email: infconf2009@mail.ru
ORCID iD: 0000-0001-7646-6905
д-р мед. наук, доцент, профессор каф. инфекционных болезней и эпидемиологии
Россия, ТомскМария Ростиславовна Карпова
Сибирский государственный медицинский университет
Автор, ответственный за переписку.
Email: karpova.mr@ssmu.ru
ORCID iD: 0000-0002-7109-9955
д-р мед. наук, профессор, зав. каф. микробиологии и вирусологии
Россия, ТомскОльга Владимировна Воронкова
Сибирский государственный медицинский университет
Email: voronkova-ov@yandex.ru
ORCID iD: 0000-0001-9478-3429
д-р мед. наук, доцент, зав. каф. биологии и генетики
Россия, ТомскАлина Васильевна Решетова
Сибирский государственный медицинский университет
Email: wind_of_change95@mail.ru
ORCID iD: 0000-0001-5195-3897
аспирант каф. инфекционных болезней и эпидемиологии
Россия, ТомскЕвгения Николаевна Филатова
Сибирский государственный медицинский университет
Email: synamber@mail.ru
ORCID iD: 0000-0001-9951-8632
аспирант каф. инфекционных болезней и эпидемиологии
Россия, ТомскМихаил Юрьевич Карташов
Государственный научный центр вирусологии и биотехнологии «Вектор»
Email: kartashov_myu@vector.nsc.ru
ORCID iD: 0000-0002-7857-6822
канд. биол. наук, с. н. с. отдела молекулярной вирусологии флавивирусов и вирусных гепатитов
Россия, р.п. КольцовоЕкатерина Ильинична Кривошеина
Государственный научный центр вирусологии и биотехнологии «Вектор»
Email: krivosheina_ei@vector.nsc.ru
ORCID iD: 0000-0001-5181-0415
н. с. отдела молекулярной вирусологии флавивирусов и вирусных гепатитов
Россия, р.п. КольцовоКсения Руслановна Беличенко
Государственный научный центр вирусологии и биотехнологии «Вектор»
Email: belichenko_kr@vector.nsc.ru
ORCID iD: 0009-0003-2330-025X
стажер-исследователь отдела разработки и производства диагностических наборов для вирусных инфекций
Россия, р.п. КольцовоВладимир Александрович Терновой
Государственный научный центр вирусологии и биотехнологии «Вектор»
Email: tern@vector.nsc.ru
ORCID iD: 0000-0003-1275-171X
канд. биол. наук, в. н. с., зав. отделом молекулярной вирусологии флавивирусов и вирусных гепатитов
Россия, р.п. КольцовоВалерий Борисович Локтев
Государственный научный центр вирусологии и биотехнологии «Вектор»; Институт цитологии и генетики Сибирского отделения РАН
Email: valeryloktev@gmail.com
ORCID iD: 0000-0002-0229-321X
д-р биол. наук, профессор, зав. отделом молекулярной вирусологии флавивирусов и вирусных гепатитов ГНЦ «Вектор»
Россия, р.п. Кольцово; НовосибирскСписок литературы
- Полторацкая Н.В., Полторацкая Т.Н., Панкина Т.М., и др. Анализ эпидемиологической ситуации по клещевому энцефалиту и иксодовому клещевому боррелиозу в Томской области. Медицинская паразитология и паразитарные болезни. 2021;(1):9‒15. Poltoratskaya N.V., Poltoratskaya T.N, Pankina T.M., et al. Analysis of the epidemiological situation on tick-borne encephalitis and ixodid tick-borne borreliosis in Tomsk region. Medical Parasitology and Parasitic Diseases 2021;(1):9‒15. DOI: https://doi.org/10.33092/0025-8326mp2021.1.9-15 EDN: https://elibrary.ru/mfwclv
- Воронкова О.В., Романенко В.Н., Симакова А.В. и др. Анализ множественной инфицированности иксодовых клещей Dermacentor reticulatus в сочетанном природном очаге трансмиссивных инфекций в Томской области. Проблемы особо опасных инфекций. 2023;(2):106–11. Voronkova O.V., Romanenko V.N., Simakova A.V., et al. Analysis of multiple infection in ixodic ticks Dermacentor reticulatus in a combined natural focus of vector-borne infections in the Tomsk region. Problems of Particularly Dangerous Infections. 2023;(2):106-11. DOI: https://doi.org/10.21055/0370-1069-2023-2-106-111 EDN: https://elibrary.ru/xluwjc
- Воронкова О.В., Лукашова Л.В., Карпова М.Р. и др. Циркуляция возбудителя возвратной клещевой лихорадки Borrelia miyamotoi в природном очаге Томской области. Эпидемиология и инфекционные болезни. 2022;27(1):15–22. Voronkova O.V., Lukashova L.V., Karpova M.R., et al. Distribution of the causative agent of relapsing tick-borne fever Borrelia miyamotoi in natural focus in the Tomsk region. Epidemiology and Infectious Diseases. 2022;27(1):15–22. DOI: https://doi.org/10.17816/EID109070 EDN: https://elibrary.ru/hxuspn
- Полторацкая Н.В., Полторацкая Т.Н., Панкина Т.М. и др. Характеристика природных очагов клещевого энцефалита на территории Томской области. Медицинская паразитология и паразитарные болезни. 2021;(3):3–11. Poltoratskaya N.V., Poltoratskaya T.N, Pankina T.M., et al. Characteristics of natural tick-borne encephalitis foci in the Tomsk region. Medical Parasitology and Parasitic Diseases 2021;(3):3–11. DOI: https://doi.org/10.33092/0025-8326mp2021.3.3-11 EDN: https://elibrary.ru/jcdonv
- Gritsun T.S., Lashkevich V.A., Gould E.A. Tick-born encephalitis. Antiviral Res. 2003;57(1-2):129–46. DOI: https://doi.org/10.1016/S0166-3542(02)00206-1
- Карташов М.Ю., Кривошеина Е.И., Свирин К.А. и др. Генотипирование возбудителей клещевых инфекций и определение видового состава клещей, нападающих на людей в Новосибирске и его пригородах. Инфекция и иммунитет. 2022;12(6):1103–12. Kartashov M.Yu., Krivosheina E.I., Svirin K.A., et al. Genotyping of tick-borne pathogens and determination of human attacking tick species in Novosibirsk and its suburbs. Russian Journal of Infection and Immunity. 2022;12(6):1103–12. DOI: https://doi.org/10.15789/2220-7619-GOT-1979 EDN: https://elibrary.ru/zwdbcf
- Карташов М.Ю., Микрюкова Т.П., Кривошеина Е.И. и др. Генотипирование возбудителей клещевых инфекций в клещах Dermacentor reticulatus, собранных в городских биотопах г. Томска. Паразитология. 2019;53(5):355–69. Kartashov M.Yu., Mikryukova T.P., Krivosheina E.I., et al. Genotyping of tick-borne pathogens in Dermacentor reticulatus ticks collected in urban biotopes of Tomsk. Parazitologiya. 2019;53(5):355–69. DOI: https://doi.org/10.1134/S0031184719050016 EDN: https://elibrary.ru/xodhop
- Романенко В.Н., Соколенко В.В., Максимова Ю.В. Локальное формирование высокой численности клещей Dermacentor reticulatus (Parasitiformes, Ixodidae) в Томске. Паразитология. 2017;51(4):345–53. Romanenko V.N., Sokolenko V.V., Maksimova Yu.V. Local formation of high abundance of Dermacentor reticulatus (Parasitiformes, Ixodidae) ticks in Tomsk. Parazitologiya. 2017;51(4):345–53. EDN: https://elibrary.ru/zgoydh
- Mikryukova T.P., Moskvitina N.S., Kononova Y.V., et al. Surveillance of tick-borne encephalitis virus in wild birds and ticks in Tomsk city and its suburbs (Western Siberia). Ticks Tick Borne Dis. 2014;5(2):145–51. DOI: https://doi.org/10.1016/j.ttbdis.2013.10.004
- Карташов М.Ю., Микрюкова Т.П., Кривошеина Е.И. и др. Генотипирование возбудителей клещевого энцефалита и лихорадки Кемерово в таежных клещах, собранных в Республике Коми. Инфекция и иммунитет. 2020;10(1):159–66. Kartashov M.Yu., Mikryukova T.P., Krivosheina E.I., et al., Genotyping of tick-borne encephalitis and Kemerovo viruses in taiga ticks collected in the Komi Republic. Russian Journal of Infection and Immunity. 2020;10(1):159–66. DOI: https://doi.org/10.15789/2220-7619-GOT-1147 EDN: https://elibrary.ru/ycyhgg
- Del Cerro A., Oleaga A., Somoano A., et al. Molecular identification of tick-borne pathogens (Rickettsia spp., Anaplasma phagocytophilum, Borrelia burgdorferi sensu lato, Coxiella burnetii and piroplasms) in questing and feeding hard ticks from North-Western Spain. Ticks Tick Borne Dis. 2022;13(4):101961. DOI: https://doi.org/10.1016/j.ttbdis.2022.101961
- Kholodilov I.S., Belova O.A., Ivannikova A.Y., et al. Distribution and characterisation of tick-borne Flavi-, Flavi-like, and Phenuiviruses in the Chelyabinsk region of Russia. Viruses. 2022;14(12):2699. DOI: https://doi.org/10.3390/v14122699
- Tkachev S.E., Tikunov A.Y., Babkin I.V., et al. Occurrence and genetic variability of Kemerovo virus in Ixodes ticks from different regions of Western Siberia, Russia and Kazakhstan. Infect. Genet. Evol. 2017;47:56–63. DOI: https://doi.org/10.1016/j.meegid.2016.11.007
- Rar V., Livanova N., Tkachev S., et al. Detection and genetic characterization of a wide range of infectious agents in Ixodes pavlovskyi ticks in Western Siberia, Russia. Parasit. Vectors. 2017; 10(1):258. DOI: https://doi.org/10.1186/s13071-017-2186-5
- Карташов М.Ю., Микрюкова Т.П., Терновой В.А. и др. Высокоэффективная детекция ДНК риккетсий методом ПЦР в реальном времени. Клиническая лабораторная диагностика. 2015;60(12):39‒43. Kartashov M.Yu., Mikryukova T.P., Ternovoi V.A., et al. The highly effective detection of DNA ricketsia using technique of polymerase chain reaction in real-time. Clinical Laboratory Diagnostics. 2015;60(12):39‒43. EDN: https://elibrary.ru/vhthvt
- Roux V., Rydkina E., Eremeeva M., Raoult D. Citrate synthase gene comparison, a new tool for phylogenetic analysis, and its application for the rickettsiae. Int. J. Syst. Bacteriol. 1997;47(2): 252–61. DOI: https://doi.org/10.1099/00207713-47-2-252
- Okonechnikov K., Golosova O., Fursov M.; UGENE team. Unipro UGENE: a unified bioinformatics toolkit. Bioinformatics. 2012;28(8):1166–7. DOI: https://doi.org/10.1093/bioinformatics/bts091
- Kumar S., Stecher G., Li M., Knyaz C., Tamura K. MEGA X: Molecular Evolutionary Genetics Analysis across computing platforms. Mol. Biol. Evol. 2018;35(6):1547–9. DOI: https://doi.org/10.1093/molbev/msy096
- Boldbaatar B., Cleary N.G., Paoli J.E., et al. Characterization of tick-borne encephalitis virus isolates from Ixodes persulcatus ticks collected during 2020 in Selenge, Mongolia. Pathogens. 2024;13(12):1086. DOI: https://doi.org/10.3390/pathogens13121086
- Kovalev S., Okulovskaya V. The first record of Omsk hemorrhagic fever virus and tick-borne encephalitis virus of Baltic lineage from the Kemerovo region of Russia. Vector Borne Zoonotic Dis. 2024;24(7):443–50. DOI: https://doi.org/10.1089/vbz.2023.0156
- Gritsun T.S., Frolova T.V., Zhankov A.I., et al. Characterization of a siberian virus isolated from a patient with progressive chronic tick-borne encephalitis. J. Virol. 2003;77(1):25–36. DOI: https://doi.org/10.1128/jvi.77.1.25-36.2003
- Чаусов Е.В., Терновой В.А., Протопопова Е.В. и др. Генетическое разнообразие инфекционных агентов, переносимых иксодовыми клещами в г. Томске и его пригородах. Паразитология. 2009;43(5):374–88. Chausov E.V., Ternovoi V.A., Protopopova E.V., et al. Genetic diversity of ixodid tick-borne pathogens in Tomsk city and suburbs. Parazitologiya. 2009;43(5):374–88. EDN: https://elibrary.ru/oihzdh
- Воронкова О.В., Ильинских Е.Н., Рудиков А.А. и др. Клинико-эпидемиологические проявления очагов иксодового клещевого боррелиоза в Томской области. Эпидемиология и вакцинопрофилактика. 2022;21(4):70–9. Voronkova O.V., Ilyinskikh E.N., Rudikov A.A., et al. Clinical and epidemiological manifestations of Ixodic tick-borne borreliosis foci in the Tomsk region. Epidemiology and Vaccinal Prevention. 2022;21(4):70–9. DOI: https://doi.org/10.31631/2073-3046-2022-21-4-70-79 EDN: https://elibrary.ru/jbkbzw
- Рудакова С.А., Теслова О.Е., Муталинова Н.Е. и др. Молекулярно генетический надзор на основе индикации и идентификации боррелий в иксодовых клещах. Фундаментальная и клиническая медицина. 2023;8(1):63–70. Rudakova S.A., Teslova O.T., Mutalinova N.E., et al. Molecular genetic surveillance based on the identification of Borrelia in ixodid ticks. Fundamental and Clinical Medicine. 2023;8(1):63–70. DOI: https://doi.org/10.23946/2500-0764-2023-8-1-63-70 EDN: https://elibrary.ru/nzddjy
- Zajac V., Wojcik-Fatla A., Sawczyn A., et al. Prevalence of infections and co-infections with 6 pathogens in Dermacentor reticulatus ticks collected in eastern Poland. Ann. Agric. Environ. Med. 2017;24(1):26–32. DOI: https://doi.org/10.5604/12321966.1233893
- Kim C.M., Seo J.W., Kim D.M., et al. Detection of Borrelia miyamotoi in Ixodes nipponensis in Korea. PLoS One. 2019;14(7):e0220465. DOI: https://doi.org/10.1371/journal.pone.0220465
- Cleveland D.W., Anderson C.C., Brissette C.A. Borrelia miyamotoi: a comprehensive review. Pathogens 2023;12(2):267. DOI: https://doi.org/10.3390/pathogens12020267
- Cutler S., Vayssier-Taussat M., Estrada-Peña A., et al. A new Borrelia on the block: Borrelia miyamotoi – a human health risk? Euro Surveill. 2019;24(18):1800170. DOI: https://doi.org/10.2807/1560-7917.es.2019.24.18.1800170
- Тупота Н.Л., Терновой В.А., Карташов М.Ю. и др. Детекция Borrelia miyamotoi в иксодовых клещах, собранных на юге Западной Сибири. Проблемы особо опасных инфекций. 2021;(3):129–33. Tupota N.L., Ternovoy V.A., Kartashov M.Yu., et al. Detection of Borrelia miyamotoi in Ixodidae ticks collected in the South of Western Siberia. Problems of Particularly Dangerous Infections. 2021;(3):129–133. DOI: https://doi.org/10.21055/0370-1069-2021-3-129-133 EDN: https://elibrary.ru/jkhmuj
- Яковчиц Н.В., Бондаренко Е.И., Адельшин Р.В. и др. Выявление ДНК возбудителей клещевого риккетсиоза в клещах на территории Иркутской области. Эпидемиология и вакцинопрофилактика. 2015;14(6):43–6. Yakovchitc N., Bondarenko E., Adelshin R., et al. Detection of rickettsial DNA in ticks in Irkutsk region. Epidemiology and Vaccinal Prevention. 2015;14(6):43–6. DOI: https://doi.org/10.31631/2073-3046-2015-14-6-43-46 EDN: https://elibrary.ru/vbiajp
- Igolkina Y., Krasnova E., Rar V., et al. Detection of causative agents of tick-borne rickettsioses in Western Siberia, Russia: identification of Rickettsia raoultii and Rickettsia Sibirica DNA in clinical samples. Clin. Microbiol. Infect. 2018;24(2):199.e9–12. DOI: https://doi.org/10.1016/j.cmi.2017.06.003
- Świtaj K., Chmielewski T., Borkowski P., et al. Spotted fever rickettsiosis caused by Rickettsia raoultii — case report. Przegl. Epidemiol. 2012;66(2):347–50.
- Silva-Pinto A., Santos M. de L., Sarmento A. Tick-borne lymphadenopathy, an emerging disease. Ticks Tick Borne Dis. 2014;5(6):656–9. DOI: https://doi.org/10.1016/j.ttbdis.2014.04.016
- Pukhovskaya N.M., Morozova O.V., Vysochina N.P., et al., Prevalence of Borrelia burgdorferi sensu lato and Borrelia miyamotoi in ixodid ticks in the Far East of Russia. Int. J. Parasitol. Parasites Wildl. 2019;8:192–202. DOI: https://doi.org/10.1016/j.ijppaw.2019.01.005
Дополнительные файлы








