Dynamics of accumulative coast under the influence of transverse hydraulic structure
- Authors: Goryachkin Y.N.1, Lazorenko D.I.1, Fomin V.V.1
-
Affiliations:
- Marine Hydrophysical Institute, Russian Academy of Sciences
- Issue: Vol 40, No 4 (2024)
- Pages: 534-555
- Section: Analysis of observations and methods of calculating Hydrophysical fields in the ocean
- URL: https://bakhtiniada.ru/0233-7584/article/view/263866
- EDN: https://elibrary.ru/FGSEUY
- ID: 263866
Cite item
Full Text
Abstract
Purpose. The study is purposed at determining the modern dynamics of the Lake Sasyk bay-bar (Crimean Peninsula) and the impact of the located there seawater intake upon the coastal zone based on long-term in situ observations, satellite data and mathematical modeling. The study was conducted in view of the proposed construction of transverse hydraulic structures.
Methods and Results. Regular (2007–2014) and occasional in situ observations of the coastline dynamics at the Lake Sasyk bay-bar were used. The maximum inter-annual oscillations in the coastline locations are shown to be 5.8 m in the sections to the southeast from the transverse structure (seawater intake) and 3.4–7.2 m – in the sections to the northwest. Seasonal variability is significantly higher: in the sections to the southeast, the maximum range is 14.6 m, and in those to the northwest – 26.7 m. The wave climate was investigated. The wave reanalysis data for 1979–2022 have shown that the southwestern direction of wave approaching the coast with a frequency exceeding 30% is most probable. The highest waves also come from this direction. The extreme values of wave characteristics which can occur once in n years were obtained. The mean long-term values of storm numbers in the area under study are given depending on their duration. Application of the GenCade integrated lithodynamic model permitted to obtain the estimates of changes in the coastline position in this area on the interannual scales.
Conclusions. The model calculations made it possible to reproduce the main features and trends in the changes of beach width in the area of the structure obtained due to in situ observations. The mean annual sediment flows in the area under study are directed clockwise (to the southeast) that is conditioned by the coastline orientation and the wave climate features. Difference between the mean annual sediment rates at the area boundaries is negligible – less than 4% of the multi-year average. This fact indicates insignificant impact of the structure upon the sediment total transfer to the southeast.
Keywords
Full Text
Введение
Между г. Евпатория и г. Саки расположено самое крупное аккумулятивное образование береговой зоны в Западном Крыму – пересыпь оз. Сасык (рис. 1). По ней проложены автомобильная и железная дороги и другие коммуникации. В начале 2000-х гг. существовал план застроить пересыпь комплексом многоэтажных гостиниц. В проекте было запланировано строительство целого ряда поперечных берегу гидротехнических сооружений (яхтенные марины, причалы, буны), однако детальной проработки проекта сделано не было. На 2024 г. намечено окончание строительства автострады Симферополь – Евпатория – Мирный. Этим проектом предусмотрен перенос автомагистрали с пересыпи оз. Сасык в его обход. Административные органы Республики Крым объявили о грядущей реализации проекта застройки пересыпи рекреационными объектами, при этом предусматривается сооружение поперечных гидротехнических сооружений. Вместе с тем недавний негативный опыт строительства таких объектов в ходе реализации проекта возведения набережной на пересыпи оз. Сакское привел к необходимости пересмотра проекта, задержке его реализации и неоправданным финансовым затратам [1]. В связи с этим представляется актуальным исследование реакции береговой зоны на возведение поперечного гидротехнического сооружения для конкретного района.
Рис. 1. Карта-схема северной части Каламитского залива. На врезке – спутниковый снимок водозабора морской воды на пересыпи оз. Сасык, цифрами показаны место-положение и номера створов
Fig. 1. Schematic map of the Kalamitsky Bay northern part. Inset shows a satellite image of seawater intake on the Lake Sasyk bay-bar, numerals denote the section locations and numbers
Целью настоящей работы является определение современной динамики пересыпи оз. Сасык и воздействия на береговую зону расположенного здесь водозабора морской воды на основе длительных натурных наблюдений, спутниковых данных и математического моделирования.
Наиболее подробные исследования пересыпи оз. Сасык проводились в 1930–1934 гг. экспедицией под руководством академика Н. С. Курнакова и профессора А. И. Дзенс-Литовского 1. Эти исследования выполнялись в интересах обеспечения химической промышленности рапным сырьем из соленых озер Крыма. Описание пересыпи по результатам этих работ приведено в работах 1,2,3. В работе 4 по данным экспедиций 1940–1950 гг. приводятся некоторые соображения о происхождении пересыпи. В 1980–1990 гг. отдельные наблюдения проводились Одесским университетом им. И. И. Мечникова в ходе летних студенческих практик, полученные сведения обобщены в [2]. Здесь же, на пересыпи, ранее проводились наблюдения эоловых процессов [3, 4]. Отдельные эпизодические наблюдения динамики пересыпи проводились различными организациями Крыма, однако полученные результаты ранее не публиковались, но указывалось, что признаков существенных изменений береговой линии за последние 70 лет в целом не отмечено, на что указывает анализ аэрофото- и спутниковых снимков, а также данных контактных измерений [5].
Динамика пересыпи оз. Сасык по контактным и спутниковым данным
Пересыпь протянулась от восточной границы Евпатории до водораздела между оз. Сакское и оз. Сасык на 13 км. Максимальная ширина отмечается в восточной части пересыпи (до 800 м), минимальная – в западной (150–200м). Типичная высота над уровнем моря 1,5–2,3 м. Пересыпь оз. Сасык сложена песком, ракушей, гравием и галькой. В самых крупных фракциях к песку примешано немного ракуши. На урезе по мере продвижения на юг процентное содержание гравийно-галечной фракции возрастает. Образование пересыпи связано с повышением уровня моря во время голоцена, ее возраст, очевидно, ~ 5000 лет [6]. В результате трансгрессии устья нескольких балок и сухоречий образовали морской залив на месте современного оз. Сасык. В дальнейшем наносы, которые образовывались к югу от рассматриваемого региона в процессе абразии и твердого стока рек, включались в режим вдольберегового переноса, который и привел к созданию пересыпи.
Сасыкская пересыпь является одним из основных очагов разгрузки вдольбереговых потоков наносов, поступающих с юга. Как считает Ю. Д. Шуйский, ввиду относительно крутого подводного склона (0,020) основное количество наносов сваливается на глубину, часть из них под влиянием ветра переходит в состав песчаных кучугуров (холмы эолового происхождения), а ракуша истирается до 10% в год. Он же считает, что на участок разгрузки Каламитского потока поступает 65 тыс. м3/год наносов в среднем за многолетний период. Вместе с тем мощности потока не хватает на их аккумуляцию, – напротив, наблюдается отступание береговой линии [2]. Но на карте в своей работе 5 он показывает пересыпь оз. Сасык нарастающей на 1 м/год. Однако это противоречит реальности, так как при таком нарастании береговой линии за указываемый им период пляж увеличился бы в полтора раза, а свайные причалы, находившиеся на пересыпи в 1960–1980 гг., прекратили бы свое существование.
Наиболее продолжительные ежемесячные наблюдения положения береговой линии проводились в 1980-х гг. Евпаторийской режимно-эксплуатационной станцией. Наблюдения велись в западной части пересыпи (памятник десантникам) и в восточной (пляж «Солнышко»). По этим данным максимальный размах межгодовых колебаний положения береговой линии составлял до 6 м, в среднем в западной части – 2 м, в восточной – 4 м (рис. 2). Значимый тренд в западной части не выделяется, в восточной он составил –0,7 м/год, однако период наблюдений невелик, чтобы считать эту тенденцию значимой.
Рис. 2. Межгодовая изменчивость положения береговой линии (черные кривые) и размах ее сезонных колебаний (красные кривые). Синие точки – западная часть пересыпи оз. Сасык, зеленые – восточная часть
Fig. 2. Interannual variability of the coastline position (black curves) and the range of its seasonal fluctuations (red curves). Blue points show the western part of the Lake Sasyk bay-bar, green ones – its eastern part
Обращает на себя внимание отступание берега в период 1986–1988 гг. на 6 м на обоих створах. Не исключено, что это связано с возведением в 1983 г. в районе оз. Кызыл-Яр (расположенного в 12 км юго-восточнее) поперечного сооружения (объект НИТКА) [5].
Этот объект блокировал вдольбереговой поток наносов, направленный в Каламитском заливе против часовой стрелки. По этой причине береговая линия пересыпи оз. Сакское, которая расположена юго-западнее, скачкообразно отступила в течение 1984–1985 гг. на 10 м [1]. Внутригодовые колебания положения береговой линии в целом существенно больше межгодовых и составляют 6–15 м (рис. 2). В целом максимальное выдвижение береговой линии по этим данным характерно для весны, а отступание – для осени.
После перерыва в 1990-х гг. наблюдения были возобновлены в 2000-х. В период 2000–2014 гг. (с небольшими перерывами) ежемесячно проводились измерения на трех створах в западной части пересыпи («Новый» пляж и памятник десантникам). Дополнительно в летний период проводились измерения еще на трех створах в восточной части пересыпи. Анализ этих данных показал, что значимых трендов изменений береговой линии в этот период не выделяется. Амплитуды сезонных и межгодовых изменений положения береговой линии лежат в пределах, характерных для периода 1983–1990 гг.
Наибольший интерес вызывают данные, полученные на четырех створах в районе водозабора в центральной части пересыпи (2006–2014 гг.). Водозабор морской воды для добычи соли предприятием «Сольпром» был построен в середине 1960-х гг. в центральной части пересыпи оз. Сасык. Это поперечное берегу П-образное железобетонное сооружение имеет длину 68 м, глубина у морской грани 3 м. С 1990-х гг. оно не используется по прямому назначению и находится в полуразрушенном состоянии (рис. 3).
Рис. 3. Водозабор морской воды на пересыпи оз. Сасык (вид с севера)
Fig. 3. Sea water intake on the Lake Sasyk bay-bar (view from the north)
Створы попарно находились с западной и восточной стороны водозабора (рис. 1, врезка). Измерения проводились, как правило, в середине каждого месяца. Поскольку расстояние между створами в паре составляло 30 м, целесообразно рассматривать изменения положения береговой линии как среднее по двум створам.
В межгодовой изменчивости статистически значимые тренды не выделяются. Максимальный размах межгодовых колебаний составляет 5,8 м на створах 1, 2 и 7,2 м – на створах 3, 4. Сезонная изменчивость существенно выше: так, на створах 1, 2 их максимальный размах составляет 14,6 м, на створах 3, 4 – 26,7 м. Другими словами, размах сезонной изменчивости в три раза больше, чем межгодовой, что соответствует значениям, приведенным выше для берега без гидротехнических сооружений. Вместе с тем размах колебаний примерно в два раза больше.
Обращает на себя внимание выраженная противофаза колебаний. Нарастанию береговой линии с запада от водозабора соответствует отступание с востока и наоборот, при этом коэффициент корреляции двух рядов составляет 0,6. Очевидно, что это связано с изменением направления движения вдольберегового потока наносов. Еще лучше это видно на графике межгодовой изменчивости, полученном из анализа спутниковых изображений сервиса Google Earth. Нами использовались 19 снимков, полученных в период 2006–2022 гг. (рис. 4).
Рис. 4. Межгодовая изменчивость расстояния от реперов до уреза воды на створах 1–4
Fig. 4. Interannual variability of distance from the benchmarks to the water edge at sections 1–4
Кроме противофазы колебаний положения береговой линии по обе стороны водозабора заметен также положительный тренд с западной стороны и отрицательный – с восточной.
Для определения изменчивости береговой линии на прилегающих к водозабору с двух сторон участках длиной по 500 м были проанализированы 50 поперечных сечений пляжа, проведенных через 20 м. Для анализа использовались основные расчетные алгоритмы, описанные в модуле DSAS 6.
На рис. 5 представлены следующие результаты. Для каждого сечения вычислялись расстояния между двумя линиями, соответствующими максимальной и минимальной дате (результирующие смещения), и максимальные смещения береговой линии (положительные значения размаха, не зависимые от даты).
Видно, что за период 2006–2022 гг. береговая линия выдвинулась с западной стороны водозабора на 8–20 м на протяжении 200–250 м, далее – незначительно (1–3 м). С восточной стороны по всем сечениям наблюдается отступание берега с типичным значением 4 м (максимально до 8 м). Вместе с тем максимальные смещения береговой линии достигают 26–28 м с западной стороны водозабора и 12–16 м – с восточной. Причем наибольшие значения наблюдаются на пяти отрезках (100 м) по обе стороны от водозабора. Размах колебаний береговой линии практически полностью совпадает со значениями, полученными при измерениях на створах. Из сопоставления рисунков также можно сделать вывод, что для определения динамики берегов необходимо использовать не крайние даты снимков, а весь массив имеющихся изображений. Для определения межгодовой изменчивости береговой линии полученные значения положения уреза для каждого сечения осреднялись внутри года и по всей длине отрезков. Несомненно, что такое осреднение содержит ошибки, связанные с неучетом сезонной и пространственной изменчивости. Тем не менее оно дает некоторое представление о межгодовой изменчивости (рис. 6). Типичный размах межгодовых колебаний по всей длине участков составляет 1–7 м, что практически соответствует значениям, полученным по измерениям на створах в 1983–1990 гг. Необходимо также отметить, что накопление наносов преимущественно с западной стороны водозабора и бóльший размах колебаний по сравнению с восточной стороной может косвенно подтверждать ранее сделанный нами вывод о преобладании в этом районе вдольберегового потока наносов, направленного по часовой стрелке [7]. Это отличается от мнений других авторов, которые считали, что в рассматриваемом районе поток, направленный против часовой стрелки, постепенно ослабляется 4 [2].
Рис. 5. Результирующие (вверху) и максимальные (внизу) смещения береговой линии за период 2006–2022 гг. по данным спутниковых снимков
Fig. 5. Resultant (top) and maximum (bottom) coastline displacements in 2006–2022 based on satellite images
Рис. 6. Средняя по длине участка межгодовая изменчивость береговой линии (2006–2022 гг.) к западу (красная кривая) и к востоку (синяя кривая) от водозабора. Прямые линии – тренды
Fig. 6. Average over the section length interannual variability of coastline to the west (red curve) and east (blue curve) from water intake in 2006–2022. Straight lines are the trends
Волновой климат в районе пересыпи оз. Сасык
Определяющее влияние на литодинамические процессы в районе пересыпи оз. Сасык оказывает волновой климат. Для его исследования были использованы данные реанализа ветрового волнения в Черном море за период 1979–2022 гг. (далее – массив SWAN-ERA). Массив получен с помощью модели SWAN 7 на неструктурированной расчетной сетке со сгущением в прибрежной зоне [8]. В качестве атмосферного форсинга использованы данные реанализа ERA-Interim и ERA5 с сайта apps.ecmwf.int. Из массива SWAN-ERA был выбран ближайший к технологическому сооружению узел расчетной сетки с глубиной ~ 6,8 м и сформированы многолетние ряды, включающие скорость и направление ветра , высоту значительных волн , средний период волн , среднее направление волнения . Дискретность рядов составляла 1 ч.
Рис. 7. Повторяемость высоты значительных волн (a) и среднего периода волн (b)
Fig. 7. Repeatability of significant wave heights (a) and wave mean periods (b)
Рассмотрим некоторые статистические характеристики волнения, полученные на основе рассчитанных рядов. На рис. 7 показана повторяемость высоты значительных волн и среднего периода волн. Как видно, максимальную повторяемость имеют волны высотой 0,25 м. С увеличением высоты волн ее повторяемость монотонно уменьшается. В 71% всех случаев значения не превышают 0,5 м. При ≥ 1 м волны имеют повторяемость 12%, при ≥ 2,0 м – менее 1,5%. Наибольшая повторяемость средних периодов волн приходится на интервал 2,0–2,5 с, куда попадает 56% всех случаев.
Повторяемость скорости ветра по направлениям (роза ветров) показана на рис. 8. Максимальную повторяемость (10%) и максимальные скорости имеет северо-восточный ветер. Со стороны моря наибольшую повторяемость (6%) имеет ветер юго-западного направления. При этом наиболее вероятным направлением подхода волн к берегу является юго-западное с повторяемостью > 30% (рис. 9). С этого направления приходят и самые высокие волны ( > 2,5 м). Максимумы повторяемости направления волн, подходящих к берегу, соответствуют максимумам повторяемости направления ветра со стороны открытого моря. Такому подходу волн способствует рефракция, под влиянием которой с приближением к берегу волновые фронты ориентируются параллельно изобатам.
Рис. 8. Роза ветров
Fig. 8. Wind rose
Рис. 9. Роза волнения
Fig. 9. Wave rose
На основе имеющихся волновых рядов также оценивалась продолжительность штормовых ситуаций. Согласно [1, 9], в качестве критерия выделения штормовых событий использовалось условие
(1)
где = 1,372 м – пороговое значение ; = 0,544 м – среднемноголетнее значение для данного ряда; = 0,414 м – среднеквадратическое отклонение от .
Рис. 10. Распределение по месяцам средней многолетней продолжительности штормов dm
Fig. 10. Distribution of mean long-term duration dm of storms by months
Рис. 10 демонстрирует сезонный ход среднемноголетней продолжительности штормов . Наиболее продолжительные штормовые ситуации в исследуемом районе возникают в декабре – январе ( > 10), минимальная продолжительность штормов ( < 1) отмечается в июле – августе.
На рис. 11 дано распределение по годам суммарной продолжительности штормовых ситуаций . Как видно, она изменяется в пределах 4,9–26,0 сут. Среднее значение равно 15,1 сут. Большая общая продолжительность штормов ( > 20 сут) отмечается в 1981, 1983, 1995, 2001, 2017 и 2021 гг. Наибольшую суммарную продолжительность имеют штормы 2001 и 2021 гг.
Суммарное распределение продолжительности штормов не дает представления об их интенсивности. С этой точки зрения более информативной характеристикой является индекс мощности шторма storm power index (SPI) ([1, 9]:
(2)
где – продолжительность шторма (ч); – среднее за период шторма значение (м). В формуле (2) при расчете и суммируются все значения ряда , удовлетворяющие условию (1).
Рис. 11. Распределение по годам суммарной продолжительности штормов d
Fig. 11. Distribution of total storm duration d by years
На рис. 12 показано распределение суммарного по годам безразмерного индекса мощности шторма SPI1 = SPI/SPI0, где SPI0 = 0,573·106 м2·ч – среднее значение SPI. На этой гистограмме выделяются 5 лет (1994, 1995, 2001, 2009 и 2015 гг.) с повышенной штормовой активностью (SPI1 > 1,5). Примечательно, что в этот перечень не входит 2021 г., который отличается максимальной общей продолжительностью штормов (рис. 11).
Рис. 12. Распределение по годам индекса мощности шторма SPI1
Fig. 12. Distribution of the storm power index SPI1 by years
Экстремальные значения волновых характеристик, возможные один раз в n лет, оценивались по стандартной методике, изложенной в [1]. Полученные оценки приведены в табл. 1. Как видно, высоты волн разной обеспеченности и разных периодов повторяемости Т незначительно отличаются между собой, что обусловлено мелководностью исследуемого района. С увеличением Т от 1 до 100 лет значения возрастают на 19%, а значения – на 15%.
Таблица 1. Высота значительных волн , средняя высота волн , высоты волн 13%-, 3%- и 1%-ной обеспеченности, средний период волн , средняя длина волн в системе штормов, возможных один раз в год, в 5, 10, 25, 50 и 100 лет
Table 1. Significant wave heights , mean wave heights , wave heights of 13%-, 3%- and 1%-probability, mean wave periods , mean wave length in the system of storms which are possible once per 1, 5, 10, 25, 50 and 100 years
, м / , m | , м / , m | , м / , m | , м / , m | , м / , m | , с / , s | , м / , m |
2,6 | 1,6 | 2,4 | 3,0 | 3,3 | 9,4 | 72 |
2,7 | 1,7 | 2,5 | 3,1 | 3,4 | 10,4 | 81 |
2,8 | 1,8 | 2,6 | 3,2 | 3,5 | 11,0 | 86 |
2,9 | 1,8 | 2,7 | 3,3 | 3,6 | 11,6 | 91 |
3,0 | 1,9 | 2,8 | 3,3 | 3,7 | 12,1 | 95 |
3,1 | 1,9 | 2,8 | 3,4 | 3,8 | 12,6 | 100 |
Для расчетного шторма, возможного один раз в 25 лет, значения параметров волн следующие: = 2,9 м, = 3,6 м, = 11,6 с, = 91 м. Отметим, что именно эти волновые характеристики являются базовыми при проектировании берегозащитных сооружений типа бун и волноломов.
Перейдем к анализу статистических характеристик отдельных штормов. Для определенности рассмотрим штормовые ситуации продолжительностью () не менее 6 ч. В табл. 2 для каждой из пяти выбранных градаций дано: общее количество штормов Ns; средняя продолжительность штормов ; средний индекс мощности штормов . С увеличением нижнего порога градаций количество штормов уменьшается. Если для градации ≥ 12 ч имеется 548 штормовых событий со средней продолжительностью 26 ч и средним индексом мощности шторма 98 м2·ч, то для градации ≥ 48 ч выявлено всего 51 событие. Средняя продолжительность этих событий составляет 61 ч, а средний индекс мощности равен 263 м2·ч.
Таблица 2. Статистика штормовых ситуаций для разных градаций
Table 2. Storm situation statistics for different gradations
, ч / , h | Ns | ,ч / , h | , м2·ч / , m2·h |
≥ 6 | 724 | 21 | 80 |
≥ 12 | 548 | 26 | 98 |
≥ 24 | 231 | 38 | 153 |
≥ 36 | 96 | 52 | 216 |
≥ 48 | 51 | 61 | 263 |
На рис. 13 дано распределение по годам значений Ns для пяти градаций продолжительности штормов , приведенных в табл. 2. Показанные здесь гистограммы детализируют информацию, данную на рис. 11. Для всех лет, за исключением 2021 г., значение Ns при ≥ 6 ч меньше 25. По градации ≥ 6 ч на 2021 г. приходится самое большое количество штормов (Ns = 35). Тем не менее по количеству самых продолжительных (мощных) штормов этот год уступает другим годам. Для градации ≥ 48 ч количество штормов в порядке их убывания следующее: Ns = 6 для 1995 г.; Ns = 5 для 1981 г., Ns = 4 для 2001 г., Ns = 3 для 1986 и 2007 гг. Далее идет группа из восьми лет с Ns = 2, куда входит и 2021 г. Еще 12 лет имеют Ns = 1. Среднемноголетние значения количества штормов по градациям их продолжительности следующие: 16 штормов для ≥ 6 ч; 12 штормов для ≥ 12 ч; 5 штормов для ≥ 24 ч; два шторма для ≥ 36 ч; один шторм для ≥ 48 ч.
Рис. 13. Распределение по годам количества штормов Ns для разных градаций ts
Fig. 13. Distribution of storm number Ns for different gradations ts by years
Таблица 3. Характеристики экстремальных штормов
Table 3. Characteristics of extreme storms
Начальная дата / Initial date | , ч / , h | , м / , m | SPI, м2·ч / SPI, m2·h |
2000122506 | 100 | 2,19 | 480 |
2001112210 | 118 | 2,01 | 476 |
2008112017 | 81 | 2,32 | 437 |
2015112009 | 75 | 2,37 | 423 |
1981120714 | 74 | 2,26 | 376 |
1995122303 | 67 | 2,26 | 344 |
2015013022 | 70 | 2,21 | 343 |
1979121019 | 65 | 2,27 | 334 |
1993012217 | 88 | 1,95 | 334 |
2021122409 | 57 | 2,39 | 325 |
В табл. 3 содержатся характеристики десяти наиболее мощных штормов в исследуемом районе по данным реанализа волнения за период 1979–2022 гг. Начальная дата возникновения шторма дана в следующем формате: год, месяц, день, час. Выделяются четыре шторма с индексом мощности SPI > 400 м2·ч. При этом штормы, начинавшиеся 25 декабря 2000 г. и 22 ноября 2001 г., являются самыми мощными за последние 44 года.
Расчет литодинамических характеристик в районе пересыпи оз. Сасык
Для оценки долговременных изменений береговой линии применяются интегральные литодинамические модели 8, 9 [10, 11]. В настоящей работе для расчета изменений береговой линии в районе сооружения использовалась интегральная модель GenCade 9. В ее основу положено уравнение эволюции береговой линии вида
(3)
Здесь y(x, t) – координата береговой линии, DB – высота бермы, DC – глубина замыкания, Q(x, t) – вдольберегой поток наносов. Координата x определена в интервале [0, L], где L – общая протяженность рассматриваемого участка прибрежной зоны. Подробное описание модели представлено в 9 и [11].
После интегрирования формулы (3) по переменной x в пределах 0–L получается обыкновенное дифференциальное уравнение
, (4)
, (5)
где V – суммарный объем наносов; , – потоки наносов на левой (x = 0) и правой (x = L) границах расчетной области соответственно. Уравнение (4) описывает изменение во времени суммарного объема наносов (формула (5)) на исследуемом участке пляжа. Если правая часть формулы (4) отлична от нуля, то будет происходить увеличение или уменьшение общего объема транспортируемого материала.
Расчетная область представляла собой участок побережья общей протяженностью 1000 м, выбранный таким образом, чтобы сооружение располагалось в ее середине. Генеральное направление береговой линии составляло 129° (направление оси х близко к северо-западному). Таким образом, в принятой системе координат положительные значения Q соответствуют движению наносов с юго-востока на северо-запад. Шаг расчетной сетки по пространству равнялся 20 м, шаг интегрирования по времени составлял 4 мин.
Согласно [12], гранулометрический состав донных наносов у водозабора характеризуется наличием песчано-гравийной смеси, среднезернистого и мелкозернистого песка. Причем песчано-гравийная смесь является преобладающей фракцией. На этом основании средний диаметр частиц донных наносов d50 был принят равным 0,8 мм.
Для вычисления потока наносов Q в уравнении (3) использовался композитный массив волновых параметров (, и ), полученный по данным SWAN-ERA. В массив включались только волны, направленные в сторону берега, т. е. те волны, для которых верно неравенство , где = 219° – направление нормали к генеральному направлению береговой линии рассматриваемого района.
На основании предварительных расчетов были выбраны следующие значения параметров модели 9: нормировочные константы в формуле для вычисления потока наносов K1 = K2 = 0,77; высота бермы DB = 2 м; коэффициент проницаемости сооружения p = 0,2. Во всех случаях глубина замыкания в уравнении (3) DC = 5,5 м. Для оценки DC использовалась эмпирическая зависимость вида 9:
,
где , – средние значения годовых максимумов и соответственно, полученные по данным реанализа волнения SWAN-ERA.
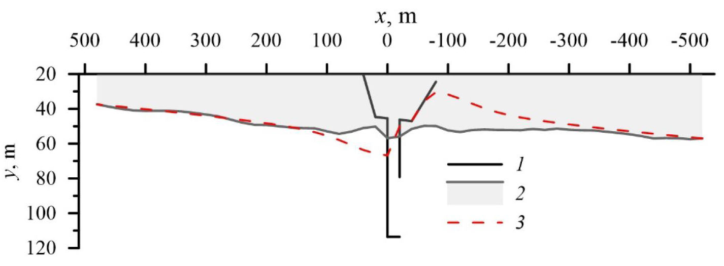
Расчеты изменений береговой линии в районе технологического сооружения проводились с 12 марта 2014 г. по 23 июля 2022 г., поскольку, исходя из анализа космических снимков сервиса Google Earth, в этот период отмечалась наибольшая изменчивость положения береговой линии, а качество сним-ков позволило провести оцифровку этого положения. Численные эксперименты показали, что при выбранных значениях параметров модели расчетное положение береговой линии, соответствующее 23 июля 2022 г., и ее положение на спутниковых снимках совпадают наилучшим образом. При этом прослеживается характерная деталь: с северо-западной стороны соору-жения происходит накопление пляжного материала, а с юго-восточной – размыв берега (рис. 14).
Кроме изменений положения береговой линии также рассчитывались ее приращения для каждого из четырех створов по формуле Δyi(x) = yfi(x) – ys(x), где ysi(x) и yfi(x) – положение береговой линии на створе i в начальный и конечный момент времени соответственно. Положительные значения Δyi соответствуют выдвижению берега, отрицательные – отступанию.
Для каждого створа 1–4 были найдены минимальные значения расчетных приращений ∆yimin и построены графики расчетных относительных приращений yri(x) = ∆yi – ∆yimin для моделируемого периода времени 12 марта 2014 г. – 23 июля 2022 г. (рис. 15). На рисунке также приведены тренды (штриховые прямые того же цвета), соответствующие относительным приращениям для каждого створа.
Рис. 14. Результаты расчета изменения положения береговой линии: 1 – сооружение водозабора; 2 – начальное положение береговой линии на 12 марта 2014 г.; 3 – расчетное положение береговой линии на 23 июля 2022 г.
Fig. 14. Results of calculating the changes in coastline position: 1 – water intake construction; 2 – initial coastline position on March 12, 2014; 3 – calculated coastline position on July 23, 2022
Рис. 15. Расчетные относительные приращения положения береговой линии yr на створах 1–4 в период 12.03.2014 – 23.07.2022. Штриховые линии – тренды
Fig. 15. Calculated relative increments of the coastline position yr at sections 1–4 from 12.03.2014 to 23.07.2022. Dashed lines are the trends
Результаты расчетов показали, что на створах 1 и 2 происходило отступание береговой линии со среднемноголетней скоростью ~ 0,42 и 0,06 м/год соответственно, а на створах 3 и 4 – увеличение ширины пляжа со среднемноголетней скоростью примерно 0,17 и 0,19 м/год. Таким образом, результаты модельных расчетов воспроизводят описанные выше по натурным данным эффекты накопления пляжного материала к северо-западу от сооружения и размыва берега к юго-востоку от него.
Рис. 16. Среднегодовые значения потоков наносов: a – на юго-восточной границе (x = 0); b – на северо-западной границе (x = L); c – разность потоков наносов между юго-восточной и северо-западной границами
Fig. 16. Mean annual values of sediment rates: a – at the southeastern boundary (x = 0); b – at the northwestern boundary (x = L); c – difference between the sediment rates at the southeastern and northwestern boundaries
На рис. 16 для периода 1979–2022 гг. приведены в безразмерном виде среднегодовые значения потоков наносов на левой () и правой () границах расчетной области, а также их разность . Они рассчитывались по формулам
, , ,
где и – среднегодовые потоки наносов на левой и правой границах соответственно; = 75900 м3/г – нормировочная константа, представляющая собой среднемноголетнее значение потока наносов на левой и правой границах за период 1979–2022 гг.
Как показывает анализ представленных диаграмм, для всего многолетнего интервала времени среднегодовые значения и отрицательны, т. е. потоки наносов направлены на юго-восток. Их максимальные по модулю значения достигают 1,9·, а среднеквадратическое отклонение составляет ±35% от . Однонаправленность потоков обусловлена ориентацией береговой линии и особенностями волнового климата. В исследуемом районе преобладающим направлением для входящих волн является сектор 225° ≤ ≤ 235° (рис. 9), а нормаль к генеральному направлению береговой линии ориентирована под углом = 219°. Именно при таком соотношении углов между входящими волнами и нормалью к береговой линии будут преобладать потоки наносов юго-восточного направления.
Разность потоков на границах области от года к году меняет знак (рис. 16, с). В соответствии с уравнением (4) при > 0 происходит накопление материала на исследуемом участке, при < 0 – его расход. Как видно, разность потоков между левой и правой границами расчетной области незначительна (меньше ±4% от ). Это указывает на то, что на исследуемом участке происходит в основном транзит материала. При этом локальные изменения потока наносов вблизи технологического сооружения не оказывают существенного влияния на суммарный перенос донного материала в юго-восточном направлении.
Заключение
Выполнено комплексное исследование литодинамических процессов на участке побережья Крыма, примыкающем к оз. Сасык и включающем поперечное гидротехническое сооружение.
На основе анализа натурных измерений положения линии уреза воды в районе сооружения за 2006–2014 гг. выявлено, что максимальный размах межгодовых колебаний составляет на створах к юго-востоку от сооружения 5,8 м, на створах к северо-западу – 3,4–7,2 м. Сезонная изменчивость существенно выше: так, на створах к юго-востоку от сооружения их максимальный размах составляет 14,6 м, а на створах к северо-западу – 26,7 м. Анализ спутниковых снимков положения береговой линии в районе сооружения показал, что размах колебаний береговой линии очень хорошо согласуется с оценками, полученными при натурных измерениях.
Проведено исследование волнового климата в районе технологического сооружения по данным реанализа волнения за 1979–2022 гг., которое показало, что наиболее вероятным направлением подхода волн к берегу является юго-западное с повторяемостью > 30%. С этого направления приходят и самые высокие волны. Получены экстремальные значения волновых характеристик, возможные один раз в n лет. Приведены среднемноголетние значения количества штормов в исследуемом районе в зависимости от их продолжительности.
С помощью интегральной литодинамической модели GenСade получены оценки изменений положения береговой линии в исследуемом районе на межгодовых масштабах. Модельные расчеты позволили воспроизвести основные особенности и тенденции в изменении ширины пляжа в районе сооружения, полученные по данным натурных наблюдений. Показано, что среднегодовые потоки наносов в исследуемой области направлены по часовой стрелке (на юго-восток), что обусловлено ориентацией береговой линии и особенностями волнового климата. Разность среднегодовых значений потоков на границах области незначительна (˂ 4% от среднемноголетнего значения потоков). Это указывает на несущественное влияние сооружения на суммарный перенос донного материала в юго-восточном направлении.
В современных условиях потоки наносов в исследуемом районе сбалансированы, а положение береговой линии относительно стабильно. Вместе с тем характерно цикличное изменение положения береговой линии непосредственно у водозабора, связанное с изменением направлений подхода штормовых волн и соответственно – вдольберегового потока наносов. Любая литодинамическая система, состоящая как из подводной (береговой склон), так и из надводной (пляж) части, крайне чувствительна к объемам и масштабам внешнего воздействия. Возведение гидродинамических сооружений в прибрежной зоне должно основываться на тщательных предварительных исследованиях, включающих полевые наблюдения, а также физическое и численное моделирование.
1 Дзенс-Литовский А. И. Пересыпи и лиманы Азово-Черноморского побережья и степного Крыма // Природа. № 6. 1938. C. 22–36.
2 Дзенс-Литовский А. И. Комплексное гидрогеологическое изучение соляных и грязевых озер и лиманов // Водные богатства недр Земли на службу социалистическому строительству : Первый всесоюзный гидрогеологический съезд (Ленинград 25–31 декабря 1931 г.). Л. ; М. ; Новосибирск, 1934. Сб. 5 : Минеральные воды. С. 159–196.
3 Соляные озера Крыма / Н. С. Курнаков, В. Г. Кузнецов, А. И. Дзенс-Литовский, М. И. Равич. М. ; Л. : Издательство Академии наук СССР, 1936. 278 с.
4 Зенкович В. П. Морфология и динамика советских берегов Черного моря. М. : Издательство Академии наук СССР, 1958. Т. 1. 187 с.
5 Шуйский Ю. Д., Выхованец Г. Д. Карта средней скорости абразии и аккумуляции. 1960–1994 гг. // Атлас охраны природы Черного и Азовского морей. СПб. : ГУНиО МО РФ, 2006. С. 44.
6 Digital Shoreline Analysis System (DSAS) : [site] / Woods Hole Coastal and Marine Science Center. 2018. October 4. URL: https://www.usgs.gov/centers/whcmsc/science/digital-shoreline-analysis-system-dsas (date of access: 15.07.2024).
7 SWAN User Manual. SWAN Cycle III version 41.20. Delft, Netherlands : Delft University of Technology, 2018. 121 p.
8 Hanson H., Kraus N. C. GENESIS: Generalized Model for Simulating Shoreline Change. Report 1 : Technical References. Washington : U.S. Army Corps of Engineers, 1989. 247 p. (Technical report ; CERC-89-19). https://doi.org/10.5962/bhl.title.48202
9 GenCade Version 1 Model Theory and User’s Guide : final report / A. E. Frey [et al.]. Vicksburg : U.S. Army Engineer Research and Development Center, 2012. 187 p. (Technical report ; ERDC/TR-12-25).
About the authors
Yu. N. Goryachkin
Marine Hydrophysical Institute, Russian Academy of Sciences
Email: yngor@mhi-ras.ru
ORCID iD: 0000-0002-2807-201X
SPIN-code: 6419-5267
ResearcherId: I-3062-2015
главный научный сотрудник, отдел гидрофизики шельфа, доктор географических наук
Russian Federation, SevastopolD. I. Lazorenko
Marine Hydrophysical Institute, Russian Academy of Sciences
Author for correspondence.
Email: d.lazorenko.dntmm@gmail.com
ORCID iD: 0000-0001-7524-565X
SPIN-code: 4712-6050
ResearcherId: J-1925-2015
научный сотрудник, отдел вычислительных технологий и математического моделирования, кандидат технических наук
Russian Federation, SevastopolV. V. Fomin
Marine Hydrophysical Institute, Russian Academy of Sciences
Email: v.fomin@mhi-ras.ru
ORCID iD: 0000-0002-9070-4460
SPIN-code: 6992-2688
ResearcherId: H-8185-2015
Russian Federation, Sevastopol
References
- Фомин В. В., Горячкин Ю. Н. Учет локальных волновых и морфодинамических процес-сов в прибрежном гидротехническом строительстве // Морской гидрофизический жур-нал. 2022. Т. 38, № 3. С. 291–311. EDN DVZRQV. https://doi.org/10.22449/0233-7584-2022-3-291-311
- Шуйский Ю. Д. Основные закономерности морфологии и динамики западного берега Крымского полуострова // Экологическая безопасность прибрежной и шельфовой зон и комплексное использование ресурсов шельфа. 2005. Вып. 13. С. 62–72. EDN YODYQE.
- Шуйский Ю. Д., Карасев Л. М. Эоловые процессы на береговых аккумулятивных фор-мах Западного Крыма // Известия ВГО. 1983. Т. 115, вып. 6. С. 503–508.
- Выхованец Г. В. Эоловый процесс на морском берегу. Одесса : Астропринт, 2003. 367 с.
- Горячкин Ю. Н., Долотов В. В. Морские берега Крыма. Севастополь : ООО «Колорит», 2019. 256 с. EDN ARVKTY.
- Палеолимнология озер Западного Крыма / Д. А. Субетто [и др.] // Доклады Российской академии наук. Науки о Земле. 2023. Т. 510, № 1. С 106–111. EDN DURVQT.
- Удовик В. Ф., Горячкин Ю. Н. Межгодовая изменчивость вдольберегового потока наносов в береговой зоне Западного Крыма // Экологическая безопасность прибрежной и шельфовой зон и комплексное использование ресурсов шельфа. 2013. Вып. 27. С. 363–368. EDN VBFSFT.
- Extreme wind waves in the Black Sea / B. V. Divinsky [et al.] // Oceanologia. 2020. Vol. 62, iss. 1. P. 23–30. https://doi.org/10.1016/j.oceano.2019.06.003
- Amarouche K., Akpınar A. Increasing Trend on Storm Wave Intensity in the Western Mediterranean // Climate. 2021. Vol. 9, iss. 1. 11. https://doi.org/10.3390/cli9010011
- Леонтьев И. О., Акивис Т. М. О воздействии системы бун на песчаный берег // Океано-логия. 2020. Т. 60, № 3. С. 474–484. EDN HCXDDB. https://doi.org/10.31857/S0030157420030041
- Лазоренко Д. И., Харитонова Л. В., Фомин В. В. Расчет изменений береговой линии пляжей Евпаторийского побережья под воздействием ветрового волнения // Экологиче-ская безопасность прибрежной и шельфовой зон моря. 2016. Вып. 1. С. 31–38. EDN VUYZMH.
- Гуров К. И., Удовик В. Ф., Фомин В. В. Моделирование штормовых изменений рельефа береговой зоны и гранулометрического состава наносов в районе пересыпи оз. Богайлы (Западный Крым) // Морской гидрофизический журнал. 2019. Т. 35, № 2. С. 185–196. EDN NEUQUP. https://doi.org/10.22449/0233-7584-2019-2-185-196
Supplementary files

















